Обобщенная схема усилителя
Она выглядит примерно вот так:

Как мы можем видеть на схеме, ко входу усилительного каскада через клеммы 1 и 2 подсоединяется какой-либо источник слабого сигнала с ЭДС EИ и внутренним сопротивлением RИ . Именно этот слабый сигнал с этого источника мы будем усиливать. Далее, как и полагается, каждый усилитель обладает своим каким-либо входным сопротивлением Rвх . Сила тока Iвх в цепи EИ —>RИ—>Rвх , как ни трудно догадаться, будет зависеть от входного сопротивления усилительного каскада Rвх .
Как вы уже знаете, источник питания играет главную роль в усилительном каскаде. Маломощный слабый сигнал управляет расходом энергии источника питания. В результате на выходе мы получаем умощненную копию входного слабого сигнала. Усиление произошло благодаря тому, что источник питания давал свою мощность для усиления входного сигнала. Ну как-то вот так).
В выходной цепи усилителя мы получаем усиленный сигнал с ЭДС Eвых и выходным сопротивлением Rвых . Через клеммники 3 и 4 мы цепляем нагрузку Rн , которая уже будет потреблять энергию усиленного сигнала. Сила тока в цепи Eвых —> Rвых —> Rн будет зависеть от сопротивления нагрузки Rн .
Возможно, вам также будет интересно
К настоящему времени известны разные способы воздействия на генератор на лавинно-пролетном диоде для перевода его в режим генерации шумовых колебаний. В работе использовался внешний одночастотный сигнал с частотой 0,150 и 1 МГц для воздействия на цепь питания ЛПД. В работе на цепь питания воздействовали широкополосным регулярным сигналом для повышения спектральной плотности шума широкополосного генератора шума 3‑мм диапазона. В работе воздействовали ВЧ-сигналом непосредственно на высокочастотный тракт
В результате постоянно растущего использования беспроводных технологий связи повышается спрос на небольшие эффективные и недорогие антенны, которые используются в целом ряде приложений в области телекоммуникаций, беспроводных локальных сетей (WLAN) и WiMAX. Кроме того, такие широкополосные малогабаритные антенны востребованы в системах сотовой (LTE), спутниковой (Satcom) и космической связи . Такие антенны обладают механической прочностью, способностью принять требуемую
Развитие многодиапазонных систем беспроводной связи, широкополосного доступа и передачи данных, а также спутниковых терминалов связи (VSAT) повлекло за собой потребность в более широкополосных компонентах СВЧ-тракта — усилителях (мощности и МШУ), детекторах, смесителях, ключах.
Не будет большим преувеличением утверждение, что высокочастотные переключатели являются одним из самых распространенных компонентов радиочастотной приемопередающей аппаратуры различного назначения.
Предварительный усилитель-темброблок
В качестве него была применена схема, не раз проверенная до этого, которая при своей простоте и доступности деталей показывает довольно хорошие характеристики. Схема (как и все последующие) в своё время была опубликована в журнале «Радио» и затем не раз публиковалась на различных сайтах в интернете:
Входной каскад на DA1 содержит переключатель уровня усиления (-10; 0; +10 дБ), что упрощает согласование всего усилителя с различными по уровню источниками сигнала, а на DA2 собран непосредственно регулятор тембров. Схема не капризна к некоторому разбросу номиналов элементов и не требует никакого налаживания. В качестве ОУ можно применить любые микросхемы, применяемые в звуковых трактах усилителей, например здесь (и в последующих схемах) пробовал импортные ВА4558, TL072 и LM2904. Подойдёт любая, но лучше, конечно, выбирать варианты ОУ с возможно меньшим уровнем собственного шума и высоким быстродействием (коэффициентом нарастания входного напряжения). Эти параметры можно посмотреть в справочниках (даташитах). Конечно, здесь вовсе не обязательно применять именно эту схему, вполне можно, например, сделать не трёхполосный, а обычный (стандартный) двухполосный темброблок. Но не «пассивную» схему, а с каскадами усиления-согласования по входу и выходу на транзисторах или ОУ.
Схема первая, простая
Схема усилителя для наушников достаточно проста. (Автор — Валентий Святы, Practyczny Elektronik №2/2000, c. 4–6.) Собственно , которая при напряжении питания 9 Вольт может развить на нагрузке 8 Ом мощность до 1 Вт. Микросхема нормально работает на нагрузку до 4 Ом и при выходной мощности 150 мВт обеспечивает коэффициент гармоник не более 0,2%. Значит, при работе на наушники усилитель не перетрудится, сильно греться и искажать звук не будет.

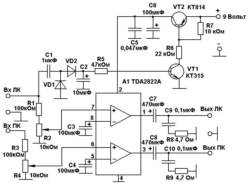
Главная особенность данной схемы — автоматическое включение-выключение питания. При подаче на вход усилителя звукового сигнала напряжение на выходе детектора на диодах VD1, VD2 становится достаточным для открывания транзистора VT2, который далее открывает транзистор VT1, через который напряжение питания и проходит на микросхему.
Питание усилителя осуществляется от 9-ти вольтовой батареи («Кроны», например). При отсутствии звукового сигнала напряжение на выходе детектора уменьшается до нулевого, транзисторы закрываются и микросхема обесточивается. Усилитель для наушников работоспособен при напряжении питания от 1,8 до 15 Вольт.
Естественно, если вы не страдаете забывчивостью — можете выбросить из схемы «лишние» детали (детектор и транзисторный ключ) и установить простой выключатель в цепи питания.
Особенности усилителей на микросхемах
Сегодня для создания усилителей используют:
- Биполярные и полевые транзисторы;
- Интегральные микросхемы;
- Электронные лампы.
Первые 2 варианта пользуются большей популярностью среди радиолюбителей за счёт компактности, хорошего диапазона воспроизводимых частот и низкого процента искажений.
Для сборки усилителей часто используются микросхемы TDA. Они отличаются:
- Простотой в работе. Результат достигается путем подведения питания, подключения динамиков и нескольких радиоэлементов.
- Доступностью. Их можно приобрести как на интернет площадках, так и в магазинах радиоэлектронике. Чтобы покупка была выгодной, стоит предварительно сравнить цену.
- Комплектацией. Микросхема снабжена защитой и другими опциями в зависимости от модели.
- Оптимальным соотношением цены и качества.
Простейший усилитель звука

Необходимые материалы
Чтобы самостоятельно сделать усилитель, потребуется подготовить:

- микросхему LM386;
- источник постоянного тока напряжением 9 В (батарея типа «Крона» или банка из 6 стандартных 1,5-вольтовых батареек);
- корпус для установки батареек или переходная плата для элемента «Крона»;
- громкоговоритель 1 Ватт с катушкой сопротивлением 8 Ом;
- разъем для подсоединения штекера диаметром 3,5 мм;
- сопротивление номиналом 10 Ом;
- конденсатор емкостью 0,05 мкФ;
- выключатель цепи питания.
Требования к блоку питания
Блоки питания для УМЗЧ (усилитель мощности звуковой частоты) определяют класс устройства. В конструкции изделий предусматриваются фильтры для устранения помех, а выходное напряжение не должно пульсировать. Адаптеры строятся на основе стандартного трансформатора с полупроводниковым мостом выпрямления, импульсные устройства для питания усилителей звука не применяются.
Для устранения пульсации тока в цепи выпрямителя устанавливаются конденсаторы с повышенной емкостью. В базовом усилительном блоке применяется химический источник постоянного тока, в котором отсутствуют источники радиочастотных помех. Недостатком является низкая емкость, которой хватает на 1-3 часа работы оборудования.
Этапы работы
Краткий алгоритм изготовления:

- Нарисовать на листе бумаги схему усилительного блока, что позволит корректно соединить электронные компоненты. Для определения назначения контактов необходимо расположить микросхему полукруглой выемкой от себя.
- Припаять кабель, соединяющий положительный полюс батареи с цепью питания микросхемы. Шнур присоединяется к ножке, отмеченной на корпусе цифрой 6 (вторая позиция снизу на правой стороне чипа).
- Установить в разрыв положительного кабеля питания переключатель, позволяющий управлять работой малогабаритного усилителя.
- Присоединить к нижнему контакту на правой стороне чипа положительный выход конденсатора.
- Соединить отрицательный выход конденсатора с положительной клеммой громкоговорителя. Допускается использование удлинительного медного провода, позволяющего разнести усилительный блок и репродуктор.
- Припаять отрезок кабеля к отрицательному полюсу громкоговорителя. Противоположный конец провода подсоединяется к нижней лапке на левой стороне микросхемы. Дополнительный кабель соединяет нижний контакт со второй точкой сверху, расположенной на левой кромке чипа.
- Присоединить контакт сопротивления к ножке, расположенной между пинами, использованными для коммутации отрицательного вывода динамика.
- Соединить каналы разъема для коммутации внешнего источника звука в общий тракт. Оснастить противоположный вывод резистора удлинительным проводом, который выводится к полученному общему положительному контакту разъема.
- Отрицательный выход разъема заземляется (выводится к отрицательному полюсу динамика). К этой же точке подводится минусовой сигнал от источника питания.
- Установить детали в пластиковый корпус подходящих размеров и конфигурации. Полученная конструкция, собранная из подручных материалов, может использоваться как портативная колонка, которая подключается к смартфону или ноутбуку.
Ламповый УНЧ
Ламповые усилители низких частот встречаются в старой теле- и радиоаппаратуре. Даже после того как такая техника безнадежно устарела, меломаны просто обожают ламповые усилители. Существует мнение, что звук, издаваемый ламповыми УНЧ гораздо красивее и чище, существует такое понятие, как бархатный звук. «Оцифрованное» звучание современный УНЧ звучит более «сухо». Безусловно, звучания лампового усилителя никогда не добиться если использовать при сборке транзисторы. Схема, которая реализована с использованием одного лишь триода:

В приведенной схеме сигнал подается на сетку радиолампы. Напряжение смещения подводится к катоду, методом подбора сопротивления в цепи это напряжение корректируется. Напряжение питания, которое составляет более 150 вольт, подается через конденсатор на первичную обмотку трансформатора на анод. Следовательно, на динамик подключается вторичная обмотка. Эта схема является одной из простейших, чаще всего на практике применяются устройства с двухкаскадными и трехкаскадными конструкциями, состоящие из предуселителя и выходного усилителя на мощных лампах.
TDA7265 и два варианта включения
Есть два варианта включения микросхемы.

- Большой диапазон питания (+-25В);
- Схема с двуполярным питанием;
- Мощность 2х25 Вт
- Есть режим работы без звука и функция ожидания;
- Термозащита от перегрева во время работы усилителя;
- Присутствует защита от кз.
Характеристики микросхемы
| Напряжение питания Uпит | 25 В |
| Напряжение на выходе в холостом режиме | 80 — 130 мВ |
| Ток потребления в холостом режиме Iпотр | 65 — 120 мА |
| Ток смещения на неинвертирующем входе Iсмещ | 500 нА |
| Выходная мощность Pвых | 20 — 25 Вт |
| Коэффициент гармоник Kr | 0,01 — 0,7 % |
| Коэффициент усиления (открытый контур) | 80 дБ |
| Входное сопротивление Rвх | 15 — 20 кОм |
| Температура отключения | 145 °C |
Предельные параметры микросхемы
| Напряжение питания Uпит | 25 В |
| Выходной пиковый ток | 4,5 А |
| Рассеиваемая мощность Pрасс | 30 Вт |
| Рабочая температура Tраб | -20…+85 °C |
| Температура хранения Tхран | -40…+150 °C |
Блок питания УНЧ
В качестве блока питания были использованы два трансформатора с блоками выпрямителей и фильтров по обычной, стандартной схеме. Для питания НЧ полосных каналов (левый и правый каналы) — трансформатор мощностью 250 ватт, выпрямитель на диодных сборках типа MBR2560 или аналогичных и конденсаторы 40000 мкф х 50 вольт в каждом плече питания. Для СЧ и ВЧ каналов — трансформатор мощностью 350 ватт (взят из сгоревшего ресивера «Ямаха»), выпрямитель — диодная сборка TS6P06G и фильтр — два конденсатора по 25000 мкф х 63 вольт на каждое плечо питания. Все электролитические конденсаторы фильтров зашунтированы плёночными конденсаторами ёмкостью 1 мкф х 63 вольта.
Полный усилитель звука своими руками
Полный усилитель звука состоит из предварительного и оконечного каскадов, которые могут быть реализованы на транзисторах или интегральных микросхемах. Чтобы собрать аудио усилитель своими руками нужно иметь опыт и необходимое техническое оборудование, так как без измерительных приборов наладить такую конструкцию невозможно. Блок схема полного усилителя.

Регулировку устройства может выполнить только опытный радиолюбитель. На рисунке показана схема одного входного канала. В стереофонический тракт входят две такие схемы. Это каскад с активными регулировками тембра и регулятором громкости с компенсацией можно подключить к любому оконечному каскаду. Предварительный каскад собран на сдвоенном операционном усилителе с высоким быстродействием LM833 и на TL071. Вместо них можно использовать ОУ 544 серии.

Доводим схему до ума
Представленная в документе схема несколько неполная. Для нормально работы следует дополнить схему входными цепями.
Операционные усилителя одинаково хорошо усиливают как переменное, так и постоянное напряжение. Поэтому, несмотря на всякие аудиофильские заморочки, считается хорошим тоном добавлять на вход конденсатор.
Помимо конденсатора, отсекающего постоянное напряжение, следует добавить идущий на землю резистор. Такой резистор обеспечит привязку неинвертирующего входа ОУ к земле. С другой стороны. вместе с конденсатором он образовывает дифференцирующую RC цепь.
Образовавшаяся RC-цепь (R5, С1) будет отсекать как постоянное напряжение так и инфра-низкие частоты. Они не несут полезной информации, однако значительно нагружают усилитель по току. При номиналах, указанных на схеме, частота среза составляет 16 Гц. При использовании конденсатора на 220нФ частота среза опустится примерное до 7Гц. Дальнейшее увеличение емкости особого смысла не имеет.
Для исключения возможного самовозбуждения ОУ, не лишним будет ограничить и верхний диапазон. Для этого установим параллельно R2 конденсатор малой емкости.
Цепь R2 C2 будет работать как фильтр низких частот. При указанных номиналах деталей частота среза составит около 100 кГц.
Усилитель на TDA1562Q микросхеме 70Вт
08.12.2014 | Своими руками, Электро | 1 | Кирилл
В детстве собирал интересный усилитель на TDA1562Q, интересен он минимальным набором деталей, простотой и хорошей работой, а так же высокой выходной мощностью. Заявленная производителем мощность в 70Вт не RMS, т.
е эта мощность не может выдаваться постоянно, лишь в пиковые моменты.
Это связано что напряжение на микросхеме подкачивается за счет конденсаторов большой емкости, благодаря чему усилитель TDA1562Q, способен поднять мощность вsit чем аналогичные усилители без конденсаторной подкачки.
Усилитель на TDA1562Q был собран специально для самодельного сабвуфера, сердцем которого служила 10″ (дюймовая) низкочастотная головка Sony Xplod, несмотря на заявленную производителем завышенную мощность динамика, микросхем TDA1562Q раскачивала ее ОЧЕНЬ хорошо, на столько что в комнатке 10 м², басом качало и в грудак и шкафы.
Сабвуфер умер в пожаре, а усилитель остался, раздербаненый в поисках нужных деталей. А сейчас, я решил вернуть его к жизни и повторить удачный опыт сборки Бассзиллы.
Вернемся к восстановлению усилителя на TDA1562Q:
Схема включения и печатная плата позаимствована из набора NM2034 для сборки усилителя НЧ 70Вт, моно (TDA1562Q, авто)
Мне не хотелось придумывать велосипед.
— Нестеров Кирилл
Номиналы электронных компонентов приведены в таблице:
| Позиция | Наименование | Примечание | Кол. |
| C1 | 0,47мкФ/63В | Тип К73-17 | 1 |
| С2, СЗ | ОДмкФ или 0,22мкФ | Тип К73-44 (пленочный) (код 104 или 224) | 2 |
| С4 | 10мкФ/25…50В | 1 | |
| С5, С6 | 4700мкФ/25В | 0 17 | 2 |
| С7 | ОДмкФ | (104) | 1 |
| С8 | 2200мкФ/25В | 1 | |
| DA1 | TDA1562 | 1 | |
| HL1 | Светодиод, красный. 03 мм | 1 | |
| HL2 | Светодиод, зеленый, 03 мм | 1 | |
| R1 | 1 ОкОм | Подстроечный резистор | 1 |
| R2, R4 | 1 ОкОм | Коричневый, черный, оранжевый | 2 |
| R3 | 1 ООкОм или 91 кОм | Коричневый, черный, желтый или белый, коричневый, оранжевый | 1 |
| R5 | 1кОм | Коричневый, черный, красный | 1 |
| R 6 | 820 Ом | Серый, красный, коричневый | 1 |
| VD1 | Zeiiner 2V7 | Стабилитрон на 2,7 В 1/2W | 1 |
| VT1 | ВС558 | Возможная замена ВС557 | 1 |
| VT2 | ВС547 | Возможная замена ВС548 | 1 |
| PLS-40 | 2 контакта3 контакта |
2 2 |
|
| Съемная перемычка (джампер) | 1 | ||
| А2034 | Печатная плата 67×37 | 1 |
В интернете много печатных плат усилителей на TDA1562Q, но эта мне понравилась наличием LED индикации перегрузки и удобным расположением деталей. Усилитель хорош для начинающего, прост в сборке и не требует настройки, кроме переменного резистора.
Усилитель для наушников на ОУ
Наиболее удобным вариантом являются схемы на операционных усилителях (ОУ). В таком случае количество элементов сводится к минимуму, а схема не требует никакой наладки.
Большим плюсом операционных усилителей является то, что все они, за исключением специализированных, выпускаются в корпусах DIP8 (Minidip) и SO-8 ( он же SOIC).
Будем ориентироваться на корпус DIP8. По размерам он больше
Поэтому во первых его проще паять, а во вторых он лучше охлаждается, что тоже важно для усилителя. А а для тех микросхем, которых в DIP8 не выпускают можно воспользоваться переходником из SO-8 в DIP8

Назначение выводов ОУ стандартизовано и они взаимозаменяемы. Поэтому можно один раз впаять панельки под микросхемы и просто вставлять микрухи без помощи паяльника. Это не только упростит замену микросхем но и убережет их от возможного перегрева при пайке.

Частотные характеристики
Усилители низкой (звуковой) частоты имеются практически во всех бытовых приборах – музыкальных центрах, телевизорах, радиоприемниках, магнитолах и даже в персональных компьютерах. Но существуют еще усилители ВЧ на транзисторах, лампах и микросхемах. Отличие их в том, что УНЧ позволяет усилить сигнал только звуковой частоты, которая воспринимается человеческим ухом. Усилители звука на транзисторах позволяют воспроизводить сигналы с частотами в диапазоне от 20 Гц до 20000 Гц.

Следовательно, даже простейшее устройство способно усилить сигнал в этом диапазоне. Коэффициент усиления зависит прямо от частоты входного сигнала. График зависимости этих величин – практически прямая линия. Если на вход усилителя подать сигнал с частотой вне диапазона, качество работы и эффективность устройства быстро уменьшатся. Каскады УНЧ собираются на транзисторах, работающих в низко- и среднечастотном диапазонах.
А кто у нас певец?
Напоследок хочется высказать некоторые субъективные замечания по поводу использования компьютера в качестве источника сигнала. Естественно, что собирать схему №3 или №5 для того, чтобы подключить к выходу звуковой карты типа ESS688 особого смысла не будет — разницу в качестве звука не будет слышно из-за особенностей этой весьма старой «звучалки».
Данные схемы просто напрашиваются на работу с картами типа SB Live! и более поздними моделями. Конечно, если у вас в компьютере стоят девайсы, создающие кучу наводок при обращении к ним – качественную музыку придется слушать только в минуты отдыха.
Другой вопрос –— как слушать музыку в наушниках? Лично я использую набор Winamp+DFX. Может, мне просто не встречалось других проигрывателей, качество которых меня устроило? Наверное…
Но дело вот в чем: включите эквалайзер, визуализацию установите в виде анализатора спектра — «тонкие полоски» с максимальным качеством кадров в секунду, «огненный» стиль (когда на пиках верхушки полосок становятся красными). И что вы увидите? Скорее всего, практически все полоски одновременно будут доставать до максимальной отметки… (Интересно, многие ли считают это нормой?)
А теперь попробуйте левый ползунок («preamp» — «предварительное усиление») немного сдвинуть вниз, так, чтобы до верхней отметки цветные полоски доставали только иногда.
Если у вас хорошая акустика и битрейт записи не ниже 160, разницу почувствуете сразу (громкость звука понизится, но это легко компенсировать регулятором громкости). В случае, когда разницу в изменении качества звучания услышать не удается — вы, вероятно, уже давно пользуетесь наушниками при езде в общественном транспорте (прослушивание музыки сокращает дорогу, но при этом сильно ухудшает слух).
Если вы считаете, что при воспроизведении музыки все частоты должны звучать одновременно и на полную громкость — вынужден вас разочаровать. В этом случае такой сигнал не будет иметь к музыке никакого отношения, и в радиотехнике для него даже есть специальное название — «белый шум». Подобной смесью частот проверяют, сколько времени могут выдержать динамики без необратимых механических (и прочих) повреждений. Расслышать при этом все ньюансы звучания инструментов вряд ли получится… Так что, если для вас самое главное при прослушивании музыки — громкость, даже усилители вышего класса могут не оправдать возлагавшихся на них надежд.
Между прочим, изготовление высококлассных усилителей для личного пользования не менее увлекательное занятие, чем разгон процессоров и видеокарт. По крайней мере, мне так кажется…
Чутких вам ушей!
Сделай сам усилитель за 500 рублей →
← Классы усилителей
Для сборки простого усилителя потребуется ряд деталей:
- Транзистор КТ 817 (или аналогичный ему);
- Резистор на 5 кОм, 0,25 Ватт;
- Плёночный конденсатор на 0,22 – 1 микрофарад;
- Динамик, дающий нагрузку на 4-8 Ом (1 – 3 Ватт);
- Источник питания на 9 Вольт;
- Источник сигнала (1 канал и заземление).
Величина резистора смещения R1 достигает десятков кОм и определяется опытным путём. Дело в том, что этот показатель вычисляется с учётом напряжением питания прибора, сопротивлением телефонного капсюля, коэффициентом передачи, свойственным выбранной разновидности транзистора. Начальной точкой отсчёта может служить сопротивление нагрузки, увеличенное как минимум в сотню раз.
Конденсатор (на схеме обозначается как C1) и уровень его ёмкости варьируется в диапазоне от 1 до 100 микрофарад, с увеличением ёмкости конденсатора прибор получает возможность. Назначение конденсатора (называемого также разделительным) заключается в том, чтобы пропускать переменный ток и отфильтровывать постоянный, не давая схеме замкнуться.
Для данной схемы уместно применение биполярного транзистора со структурой n-p-n и мощностью среднего и высокого уровня. Конденсатор желательно брать плёночный. Принимаемый сигнал можно получить через выход MP3-плеера. Собранный по данной схеме прибор можно оснастить потенциометром (на 50 000 Ом), позволяющим регулировать громкость.
При отсутствии в питающем блоке электролитического конденсатора с большой ёмкостью, понадобится установка электролита на 1000 – 2200 микрофарад, имеющего рабочее напряжение большее, чем в схеме.
Тому, кто не имел опыта работы с электроникой, следует знать, что при паянии составные элементы можно очень легко перегреть. Чтобы этого не произошло, лучше всего использовать паяльники на 25 Ватт, а прекращать пайку нужно через каждые 10 секунд непрерывного воздействия.
По сравнению с приведённой схемой однокаскадного усилителя НЧ, двухкаскадный обладает гораздо лучшими характеристиками, но его сборка не намного сложнее. Чтобы его сконструировать понадобится лишь последовательно соединить два простых каскада. Однако, при этом могут использоваться различные виды соединения, которые, конечно, влияют на качество и особенности передачи сигнала. Но в самом простом варианте можно просто соединить выход первого каскада с входом второго напрямую или через резистор. Связь такого типа соответственно называется непосредственной или резисторной. Степень усиления сигнала при этом равняется перемноженным коэффициентам усиления каждого из каскадов. К сожалению, последующее увеличение количества каскадов в усилителе не даёт аналогичного эффекта. Проблема в том, что величина коэффициента усиления определяется комплексно и достаточно сильно зависит от задержки во времени, то есть изменения фазы.
Но вместе с тем, если стоит задача налаживания работы тех или иных устройств, а также решения каких-то спорных моментов экспериментальным путём, то может быть необходим простейший вариант усилителя, собираемый буквально за четверть часа. Основным требованием к такому прибору будет минимальное количество дефицитных компонентов, а также способность работать при широком разбросе уровней напряжения и сопротивления.
При эксплуатации усилителя низких частот не забывайте о том, что его показатели сильно зависят от температурных условий, особенно это касается самодельных устройств.
Пишите комментарии, дополнения к статье, может я что-то пропустил. Загляните накарту сайта, буду рад если вы найдете на моем сайте еще что-нибудь полезное.
Стерео усилитель звука своими руками
Собрать качественный стерео усилитель звука для колонок своими руками довольно сложно, так как такие схемы требуют тщательной регулировки и отладки. Существуют схемы, которые обеспечивают высокое качество звучания без сложных настроек. Предлагаемая конструкция представляет собой ультралинейную схему, работающую в классе «А». Это означает, что выходной сигнал практически не искажается и повторяет форму входного сигнала. В выходном каскаде можно использовать транзисторы КТ803, КТ805 или КТ819. С выхода каскада можно получить до 15 ватт мощности, причём искажения минимальны и соответствуют параметрам аппаратуры самого высокого класса.

Схема, работающая в данном режиме, потребляет большой ток, и выходные транзисторы греются при отсутствии сигнала, поэтому они устанавливаются на радиаторы. Чтобы сделать своими руками аудио усилитель для колонок стереофонического тракта собираются две схемы – для правого и левого каналов. Если конструкция будет использоваться для автомобильной магнитолы, то этой схемы достаточно. В других случаях потребуется предварительный каскад с регулировками усиления, тембров и стереобаланса. Спаять усилитель звука лучше всего на печатной плате. Выходные транзисторы монтируются на радиаторы. Для надёжного охлаждения можно использовать кулер от компьютерного блока питания. Конденсатор С2 должен быть плёночным.
Увеличить мощность усилителя звука своими руками, можно повысив напряжение питания на 10-15%. Предварительно нужно узнать критические величины напряжения для транзисторов. В некоторых случаях поможет увеличение входного сигнала. Это эффективнее раскачает выходной каскад.
Вопрос как сделать мощный усилитель звука своими руками часто возникает у радиолюбителей с небольшим опытом работы. Браться за транзисторную схему не имеет смысла. Это сложно, долго и нет гарантии, что конструкция заработает. Лучше всего применить специальные микросхемы. Интегральный УНЧ может выдавать на выходе сотни ватт, при этом схема не нуждается в регулировке.
Проектировка печатной платы
Спроектирована печатную плата усилителя через онлайн-программное обеспечение.

Эта печатная плата предназначена для одного канала, поэтому если делаете стереоусилитель, то нужно собрать две одинаковые платы.
Советы по разводке печатной платы
Существует четыре основных принципа, которые учитывайте при разработке печатной платы УМЗЧ:
- Ток, протекающий через проводник, создает магнитное поле которое может генерировать ток в параллельном проводнике.
- Ток, протекающий в проводящей петле, создает магнитное поле. Величина тока пропорциональна площади внутри петли.
- Индуктивность препятствует протеканию тока. Длинные и тонкие дорожки имеют большую индуктивность чем короткие, толстые.
- Конденсатор последовательно с индуктивностью создает резонансный контур.
Дорожки ведущие к неинвертирующей петле входа и обратной связи, должны быть проложены далеко от источника питания и аудиовыхода, чтобы предотвратить появление сильных токов в слаботочных дорожках. Если прокладка дорожек с малым током вблизи путей с сильным током неизбежна, используйте их под углом 90 °, но никогда не параллельно.
Если разместите клеммы для цепей с высоким и низким током на противоположных сторонах печатной платы, их будет проще расположить далеко друг от друга.
Поскольку заземление питания и сигнальное заземление необходимо держать раздельно, на нижней стороне печатной платы есть две плоскости заземления которые не связаны электрически. Одна земля несет заземление питания, а другая земля несет заземление сигнала. На верхней стороне печатной платы пути источника питания, выход и цепь Зобеля проложены через плоскость заземления. Трассировки контуров входа и обратной связи проходят через плоскость заземления сигнала.
Чтобы уменьшить влияние индуктивности, лучше чтоб все пути были как можно короче
Это особенно важно для развязывающих конденсаторов блока питания, контура обратной связи и Зобеля. Все они размещены как можно ближе к контактам микросхемы, чтобы сократить длину
Мощный усилитель звука своими руками

Радиолюбитель, собирающийся сделать систему низкой частоты (УНЧ), должен решить ряд следующих вопросов:
- Элементная база
- Электрические параметры
- Выбор схемы
Современные звуковые системы собираются с применением биполярных или полевых транзисторов и интегральных микросхем. Такие конструкции не требуют высокого напряжения в цепях питания, достаточно компактны и обеспечивают хороший диапазон воспроизводимых частот и низкий процент искажений. Звуковая аппаратура высшего класса собирается на электронных лампах, которые в серийной технике не применяются уже давно. Электрические параметры зависят от того, для какой цели будет использоваться УНЧ. Конструкция, предназначенная для подключения к планшету или компьютеру, не предполагает высокого качества воспроизведения звука.
Для специалиста будет просто собрать своими руками аудио усилитель, обеспечивающий достаточно высокие параметры. В такой конструкции можно использовать мощные транзисторы или микросхемы. Блок может быть предназначен для работы с устройствами, которые выдают мощный выходной сигнал. Тогда предварительный каскад не требуется и достаточно собрать только оконечник. Если устройство предназначено для работы с микрофоном, проигрывателем виниловых дисков или электрогитарой, то придётся собирать полный тракт с предварительным каскадом и регулировками тембра. Оконечный усилитель мощности своими руками можно проще всего собрать на интегральной микросхеме. Такая конструкция собирается на простейшей печатной плате, не требует регулировок, налаживания и при правильной сборке сразу начинает работать.

Конструкция обеспечивает выходную мощность до 20 ватт на канал, работает от напряжения от 10 до 18 В, поэтому может быть использована в автомобиле. Такая мощность обеспечивается при использовании микросхемы TDA1557. Корпус TDA8560Q может выдать до 30 ватт в каждом канале. Для более стабильной работы конструкции при воспроизведении низких частот рекомендуется в фильтре питания использовать 5, соединённых параллельно емкостей по 2200 мкф. Корпус микросхемы сильно нагревается, поэтому её нужно установить на радиатор. Чтобы собрать усилитель звука для колонок своими руками потребуется тестер и паяльник. Осциллограф и генератор для простых схем не используются.
Устройство для наушников
Усилители для мобильного телефона питаются в основном за счет батареек, поэтому важно собрать прибор с низким потреблением энергии
Представленная далее инструкция соответствует этому требованию
Если владельцу не так важно портативность, можно встроить разъем для питания от электросети
Не рекомендуется использовать импульсные детали, так как они могут создавать помехи и ухудшать качество звука.
Для создания самодельного устройства лучше выбрать следующие элементы:
- медный кабель 30-40 см;
- вход для адаптера;
- микросхема KA2209;
- вход для штекера;
- 4 конденсатора 100 мкФ.
Схемой для сборки можно пользоваться от аналогичной платы TDA2822. От использования радиатора можно отказаться, выполнив устройство навесным монтажом.





