↑ Электроника. Почему Atmel U211B?
Довольно популярен похожий контроллер на TDA1085. Одну и ту же схему и плату перепечатывают по всему интернету, и у всех она работает, кроме меня. К сожалению, мне так и не удалось ничего от него добиться. Похоже, или микросхемы были слегка поддельные, или просто руки кривые. Останки неудачного макета:

Микросхема U211B от Atmel
обещала точно такой же функционал, но схема немного проще, плата немного проще, настройка существенно проще. Смотрите сами:
Исключён фрагмент. Полный вариант статьи доступен меценатам и полноправным членам сообщества. Читай условия доступа.

Существуют версии схемы на U211B для работы с оптическими датчиками и датчиками Холла. Примеры различных применений можно найти в документации на микросхему (см. архивы к статье). Тех, кто хочет глубже разобраться в теме, ещё раз отсылаю к даташиту.
https://youtube.com/watch?v=nMR5MiggLuo
https://youtube.com/watch?v=0T7wvGysZBk
https://youtube.com/watch?v=NYNLfByQq7E
Разновидности моторов
Асинхронный
Основные преимущества:
- Простота конструкции.
- Лёгкое обслуживание.
- Довольно низкий уровень шума.
- Недорогая стоимость.
Из недостатков можно отметить то, что он обладает:
- низким КПД и;
- внушительными размерами.
Часто такие движки используются в недорогих моющих аппаратах.

Асинхронный мотор
Коллекторный
Основные преимущества:
- Скромные габариты.
- Огромный пусковой момент.
- Простота управляющей электросхемы.
Недостатки:
- Малый срок службы.
- Ослабление магнитного поля, которое в последствии не даёт барабану вращаться.

Коллекторный движок
Прямой привод
Основные преимущества:
- Простота конструкции.
- Имеет КПД выше, чем у других видов двигателей, при этом колебания машинки значительно ниже.
- Уровень звука, исходящий от СМА также низкий.
Недостатки:
Из-за сложности схемы, производителям требуется приложить больше усилий, что повышает стоимость.
Выключаете из розетки стиралку?
О-да!Нет
https://youtube.com/watch?v=nmsRX4mGn0s
https://youtube.com/watch?v=I2xDIBXO4sI
https://youtube.com/watch?v=N8fTC5IOVFY
Плата регулировки оборотов двигателя от стиральной машины
Часто случается так, что стиральные машины выходят из строя. Происходит это по множеству причин, но сейчас не об этом. В большинстве случаев, стиралки идут в утиль вместе со всеми узлами и деталями. Однако, не стоит торопиться.
Если барабан, корпус и другие мелкие детали практически никуда не приспособить, то двигатель можно установить много куда:
1.Самодельные точильные станки (карбороны);
2.Деревообрабатывающее оборудование;
3.Самодельные граверы;
4.И т.д., и т.п.
Практически весь электроинструмент строится на базе универсальных коллекторных двигателей, которые и устанавливаются в стиралки.
Правда, есть одна очень важная деталь – подключить двигатель стиральной машины напрямую к целевому прибору можно, но возникнет ряд проблем.
Проблемы использования двигателей стиралок
- Во-первых, он слишком оборотистый (не везде нужны 3000 оборотов в минуту).
- Во-вторых, даже если дать максимум, то значительно возрастут вибрации, а это дополнительные проблемы со станиной и т.п.
- В-третьих, зачастую плавное регулирование оборотов оказывается весьма полезным в работе конечного агрегата.
- В-четвертых, двигатели стиралок оснащаются таходатчиками (это элементы, конструктивно совмещенные с двигателем, они необходимы для контроля оборотов вала, скорость вращения пропорционально влияет на выходное напряжение таходатчика), что значительно усложняет процесс подключения и проектирования схемы управления.
Рис. 1. Таходатчик
Встроенную плату из стиральной машины использовать с большой вероятностью не получится, поэтому логичным является вывод о необходимости покупки готовой платы.
Однако, после изучения стоимости готовых решений оказывается, что проще приобрести весь готовый прибор, чем «изобретать свой велосипед».
Поэтому многие выбирают самостоятельную сборку такой платы.
Регулировка оборотов двигателя стиральной машины своими руками
Простая регулировка напряжения на обмотках двигателя тоже сможет управлять оборотами, правда такой подход нежизнеспособен в реальных условиях, так как под нагрузкой на малых оборотах двигатель будет показывать малую мощность, а значит, его крутящий момент будет очень маленьким.
Правильный выход из данной ситуации – использование специальных контроллеров, которые будут управлять валом на основе данных с таходатчика.
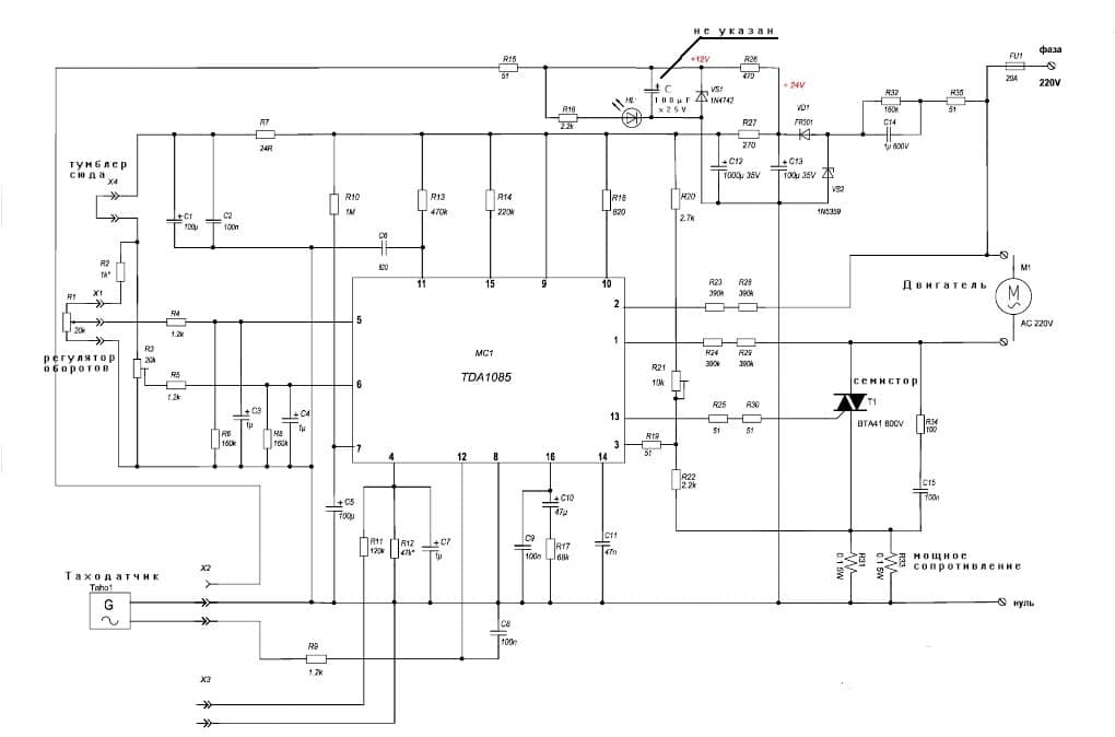
Один из наиболее популярных подходов – схема на базе TDA1085 (этот микроконтроллер используется многими производителями бытовой техники для управления электродвигателями, в качестве аналога можно рассмотреть российскую микросхему КС1027ХА4).
Сама схема выглядит следующим образом.
Рис. 2. Микросхема КС1027ХА4
Вариант печатной платы представлен ниже (вы можете спроектировать свой вариант).
Рис. 3. Вариант печатной платы
За регулировку оборотов будет отвечать резистор R17.
Изменить диапазон частот вращения путем экспериментального подбора значения конденсатора C14.
Сам двигатель подключается к сети не напрямую, а через трансформатор мощностью более 200 Вт и выходным напряжением около 60 В (±10 В).
Если вам нужно прямое питание от сети 220 В, то можно рассмотреть применение следующей схемы.
Рис. 4. Схема для сети 220 В
Она построена на базе все той же TDA1085.
Схема регулирования оборотов коллекторных двигателей без микросхем
От 600 оборотов в минуту.
Рис. 5. Схема регулирования оборотов коллекторных двигателей без микросхем от 600 оборотов в минуту
Данная схема наиболее безопасна для пользователей, так как потенциометр отвязан от сети переменного тока.
Семистор необходимо смонтировать на теплоотводе.
Вариация исходной схемы с регулировкой от 200 оборотов в минуту.
Рис. 6. Схема регулирования оборотов коллекторных двигателей без микросхем от 200 оборотов в минуту
К ее недостаткам следует отнести то, что потенциометр подключается к сети переменного тока, а значит, есть риск поражения током. Используйте модели с пластиковыми ручками регулировки!
Всегда сохраняется риск «разноса» двигателя, когда регулятор выходит из строя и вал начинает вращаться с максимальной скоростью. Поэтому предусмотрите быстрое аварийное отключение агрегата и укрепите каркас, в котором будет устанавливаться движок. На всякий случай.
Какой двигатель выбрать, чтобы сделать циркулярку
Каждый хозяин хотел бы в гараже, на даче, в частном доме или при ремонте городской квартиры иметь устройство для работы с пиломатериалами. Но даже ручная дисковая пила стоит от 10 000 рублей. В этой статье речь пойдет о том, как изготавливается циркулярка из двигателя от стиральной машины, отслужившей срок. Такая самодельная электропила, собранная своими руками в домашних условиях, способна распускать доски пятисантиметровой толщины. При этом весит чуть больше 20 килограммов и легко перевозится в багажнике машины.
Циркулярная пила всегда пригодится в хозяйстве: на даче или в частном доме. Но не каждому по карману хороший дорогой инструмент, а дешевый аналог быстро выходит из строя. Выход из ситуации – изготовить циркулярную пилу своими руками. Например, можно ее сделать из двигателя от старой стиральной машины-автомат, который и выбросить жалко, и место занимает.
Рабочий мотор от стиральной машины-автомат не должен пылиться в гараже. Даже домашний мастер может найти ему применение. Мы расскажем, как изготовить самодельную циркулярку из двигателя стиральной машины.
Такой инструмент поможет напилить дров, освоить столярные работы
Однако будьте внимательны: неосторожное пользование самодельным станком может привести к неприятным последствиям. Поэтому, прежде чем браться за работу, вы должны быть полностью уверены в своих силах. Для диска размером 350 мм понадобится 1 кВт энергии для запуска
Диск диаметром 170 мм потребует около 500 Вт. Поэтому можно поставить мотор от старой стиралки
Для диска размером 350 мм понадобится 1 кВт энергии для запуска. Диск диаметром 170 мм потребует около 500 Вт. Поэтому можно поставить мотор от старой стиралки.
В стиральной машине оборотами управляет таходатчик, который контролирует модуль управления. Но к циркулярке невозможно подключить модуль, поэтому установите регулятор напряжения. Используйте схему подключения для правильной установки мотора.
Вы разобрались, какой двигатель нужен и как его подключить. Теперь рассмотрите схему конструкции циркуляционной пилы.
Основная нагрузка будет на подвижных элементах. Это:
- вал пилы и электромотора;
- шкив двигателя и вала пилы;
- ремень привода.
Рассмотрим особенности каждого из них:
- Ремень привода не обязательно брать из стиральной машины, можно использовать другие ремни. Главное – чтобы у них были зазубрины, как у ремня клиновидного типа.
- На малом шкиве нужно сделать проточные борозды. За них будет цепляться ремень во время работы, что позволит избежать проскальзывания.
- На большой шкив приваривается диск большего размера, который не даст ремню соскочить.
- Для крепления дисковой пилы используют вал, куда она насаживается, а также шайбу и гайку, которыми закрепляется. Рекомендуется подобрать или взять этот комплект с заводской установки, чтобы диск был максимально надежно закреплен.
Создавая конструкцию, нужно учитывать, что рассчитана она на трехсотый диск. Конечно, сделанный своими руками циркулярный станок подходит только для бытового использования. Поэтому старайтесь не перегружать двигатель.
Зачастую такие станки хранятся во дворе, на улице, поэтому защитите электрическую часть от попадания влаги.
Станина изготавливается из металлического листа толщиной 3 мм. Перед тем, как сделать раму, подготовьте металлический уголок на 30 мм.
Как показано на фото выше, мастер установил раму в самодельные стойки из труб. Теперь есть возможность регулировать высоту устройства. Однако рекомендуется выполнять цельную раму, сваривая куски уголка между собой. Сильная вибрация со временем расшатывает крепления болтов и прочих элементов.
Предлагаем ознакомиться: Не включается стиральная машина Занусси причины
Учитывайте, что мини-циркуляционная пила отличается по габаритам. Она намного меньше обычной и может поместиться при хранении в кладовке.
Стиральная машина — это полезная вещь в домашнем хозяйстве. Однако со временем устройство выходит из строя. В стиральной машине есть элемент, который не должен просто так валяться в гараже – это мотор. Из него делают отличную циркулярную пилу.
Механизм подачи
Сборка должна начинаться с механизма подачи и подтяжки проволоки. Чтобы соборать механическую часть придется воспользоваться парой подшипников (типоразмер 6202), электродвигателем от автомобильных дворников (чем меньше двигатель – тем лучше).
При выборе двигателя проверьте, чтобы он крутился в одном направлении, а не “из стороны в сторону”. Кроме этого, потребуется выточить, либо где-то найти ролик, диаметр которого равняется 25 мм. Данный ролик садиться поверх резьбы на валу электромотора. Каждая нестандартная деталь должна быть сделана вручную, благо, ничего сложного там нет.
Конструкция механизма подачи состоит из двух пластин, на которых закреплены подшипники, и ролика на валу электродвигателя, размещенного в середине. Сжатие пластин, и прижатие подшипников к ролику выполняется при помощи пружины. От одного подшипника до ролика выполняется протяжка проволоки, продетой внутрь “направляющих” с обеих сторон роликов.
Монтаж выполняется поверх текстолитовой пластины, толщина которой равняется 5 мм. Делается это так, чтобы проволока выходила там, где будет разъем, в который подключается сварочный рукав, закрепленный впереди на корпусе. На текстолит устанавливаем и бобину, на которую намотана проволока. Под катушку вытачиваем вал, который устанавливается под углом 90° к пластине, имеющей резьбу с краю, чтобы зафиксировать последнюю.
Конструкция, которую имеет полуавтомат справочный своими руками, является простой и надежной, приблизительно такую же применяют для промышленных аппаратов. Детали в механизме подачи рассчитаны под обычную катушку, однако сварка будет осуществляться без газа, хорошо, что сварочная проволока продается повсеместно.
То, что должно получиться, показано в верху в начале статьи. Усиление компьютерного корпуса выполняется при помощи двух уголков с тех сторон, где предполагается монтаж электронной части прибора. Задняя стенка корпуса обладает блоком питания и устройством, регулирующим частоту, с которой вращается электродвигатель.
Через микросхему
Пришло время вспомнить про таходатчик и его выходы, которые мы на двигателе нашли, но до поры отставили в сторону. Именно таходатчик поможет нам подключить двигатель стиралки и регулировать его обороты без потери мощности. Сам таходатчик управлять двигателем не может, он лишь посредник. Реальное управление должно осуществляться посредством микросхемы, которая соединяется с таходатчиком двигателя, обмоткой и якорем и запитывается от сети 220 В. Принципиальную схему вы можете видеть на рисунке ниже.

Что происходит с двигателем, когда мы подключаем его к сети через эту микросхему? А происходит следующее, мы можем запустить двигатель своими руками на максимальных оборотах, а можем, повернув специальный тумблер обороты уменьшить. Даем внезапную нагрузку двигателю, подставив под вращающийся шкив деревянный брусочек. На долю секунды обороты падают, но потом снова восстанавливаются, несмотря на нагрузку.
Дело в том, что таходатчик определяет понижение оборотов из-за возникшей нагрузки и сразу же подает сигнал об этом на управляющую плату. Микросхема, получив сигнал, автоматически добавляет мощность, выравнивая, таким образом, обороты двигателя. Мечта самоделкина, как говорится, сбылась. При наличии такой схемы подключения из двигателя стиральной машины можно сделать и зернодробилку и дровокол и много других полезных вещей.
Подводя итог нашего повествования, ответим еще на один резонный вопрос, который может возникнуть у читателя: где взять такую плату? Можно собрать на основе схемы и списка деталей, которые мы прилагаем к настоящей статье, а можно заказать в готовом виде у специалистов. Благо в сети предложений на этот счет достаточно. Искать нужно схему TDA 1085.

https://youtube.com/watch?v=vePBpGuqKrY
Интересное:
- Ремонт двигателя стиральной машины LG своими руками
- Что можно сделать из старой стиральной машины
- Ремонт неисправностей стиральных машин Gorenje своими руками
- Как поменять щетки на стиральной машине Bosch
- Ремонт и проверка двигателя стиральной машины…
- Ремонт стиральных машин Miele самостоятельно
читателей
- 08.03.2017 в 18:44
Стас:
Как подключить родной блок myr95-3m?
Ответить
- 13.03.2017 в 22:42
Денис:
Здравствуйте, на печатки стрелочки указывают на два элемента и надпись: «В схеме нет». Они должны там быть? И если да, то что за элементы и номиналы?
Ответить
- 13.09.2017 в 20:57
Алекс:
Почему на малых оборотах под нагрузкой двигатель начинает дергаться? Регулятор собран на м/сх тда1085.
Ответить
- 10.10.2017 в 10:54
Вадим:
Спасибо за информацию.
Ответить
- 18.03.2018 в 14:12
Анатолий:
Здравствуйте, подскажите, асинхронный мотор от стиральной машины можно подключить эту схему? Спасибо.
Ответить
- 22.03.2018 в 18:40
Сергей:
Можно подключить димер для регулировки света на 200 вт к двигателю нождака на 180вт. Или надо помощней и мощность будет теряется или нет с такими димерами?
Ответить
- 24.06.2018 в 11:23
Михаил:
Где купить плату в сборе и сколько она стоит?
Ответить
- 22.12.2018 в 02:15
Юра:
Можно ли регулировать обороты резистором?
Ответить
- 13.01.2019 в 18:38
Иваныч:
Проще потенциометром, а не резистором
Ответить
Как энергопотребление зависит от значения мощности мотора
Для упрощения вопроса разберемся, какое количество электроэнергии в киловаттах мотор вашей машины способен намотать за час работы. Эти данные интересуют нас чаще, а какая именно мощность самого двигателя – вопрос второй.
Считается, что энергопотребление устройства для стирки вещей формируется из:
- потребленного мотором электричества, который в процессе работы может меняться с учетом выполняемых операций;
- значения водонагревательного устройства, средний показатель которого составляет 1.7 – 2.9 кВт. И количество потребляемой энергии будет зависеть от выставленного температурного режима воды;
- мощи насоса, составляющей 24 0 40 Вт, чего вполне достаточно, чтобы сливать жидкость;
- суммарного значения мощности лампочек, модуля, датчиковых устройств, которое достигает 5 – 10 Вт.
Как изготовить своими руками?
Существуют различные варианты схем регулировки. Приведём один из них более подробно.
Вот схема его работы:
Первоначально, это устройство было разработана для регулировки коллекторного двигателя на электротранспорте. Речь шла о таком, где напряжение питания составляет 24 В, но эта конструкция применима и для других двигателей.
Слабым местом схемы, которое было определено при испытаниях её работы, является плохая пригодность при очень больших значениях силы тока. Это связано с некоторым замедлением работы транзисторных элементов схемы.
Рекомендуется, чтобы ток составлял не более 70 А. В этой схеме нет защиты по току и по температуре, поэтому рекомендуется встроить амперметр и контролировать силу тока визуально. Частота коммутации составит 5 кГц, она определяется конденсатором C2 ёмкостью 20 нф.
При изменении силы тока, эта частота может изменяться между 3 кГц и 5 кГц. Переменный резистор R2 служит для регулировки тока. При использовании электродвигателя в бытовых условиях, рекомендуется использовать регулятор стандартного типа.
При этом, рекомендуется подобрать величину R1 таким образом, чтобы правильно настроить работу регулятора. С выхода микросхемы, управляющий импульс поступает на двухтактный усилитель на транзисторах КТ815 и КТ816, далее идёт уже на транзисторы.
Печатная плата имеет размер 50 на 50 мм и изготавливается из одностороннего стеклотекстолита:
На этой схеме дополнительно указаны 2 резистора по 45 ом. Это сделано для возможного подключения обычного компьютерного вентилятора для охлаждения прибора. При использовании в качестве нагрузки электродвигателя, необходимо схему заблокировать блокирующим (демпферным) диодом, который по своим характеристикам соответствует удвоенному значению тока нагрузки и удвоенному значению питающего напряжения.
Работа устройства при отсутствии такого диода может привести к поломке вследствие возможного перегрева. При этом, диод нужно будет поместить на теплоотвод. Для этого, можно воспользоваться металлической пластиной, которая имеет площадь 30 см2.
Регулирующие ключи работают так, что потери мощности на них достаточно малы. В оригинальной схеме, был использован стандартный компьютерный вентилятор. Для его подключения использовалось ограничительное сопротивление 100 Ом и напряжение питания 24 В.
Собранное устройство выглядит следующим образом:
При изготовлении силового блока (на нижнем рисунке), провода должны быть присоединены таким образом, чтобы было минимум изгибов тех проводников по которым проходят большие токи.Мы видим, что изготовление такого прибора требует определённых профессиональных знаний и навыков. Возможно, в некоторых случаях имеет смысл воспользоваться покупным устройством.
https://youtube.com/watch?v=XXxPz3_f4hY
Подробнее:
Модуль представляет собой небольшую плату со всеми необходимыми элементами для обвязки и построенную на микросхеме TDA1085c. Необходимым условием для подключения является наличие таходатчика (тахогенератор) , который позволяет обеспечить обратную связь электродвигателя с микросхемой. При нагрузки двигателя, частота оборотов начинает падать, что фиксирует таходатчик, который дает команду микросхеме увеличить напряжение и наоборот, когда нагрузка ослабевает — напряжение на двигатель падает. Таким образом данная конструкция позволяет поддерживать постоянную мощность коллекторного двигателя при изменении частоты вращения ротора.
Данный модуль хорошо подходит к электродвигателю от стиральной машины автомат. В сочетании двух устройств, легко можно сделать своими руками: Токарный станок по дереву, Фрезерный станок, Медогонку, Газонокосилку, Гончарный круг, Дровокол, Наждак, Сверлильный станок, Корморезка и другие устройства где необходимо вращение миханизмов.
Есть вариант на конденсаторном типе питания:
Стоимость данной платы 55,00 BYN .
Подключение
Для подключения коллекторного двигателя к плате управления необходимо р азобраться в распиновке проводов. Стандарный коллекторный двигатель имеет 3 группы контактов: таходатчик, щетки и обмотка статора. Редко, но может присутсвовать и 4 группа контактов термозащиты (провода обычно белого цвета).
Таходатчик: расположен с задней части двигателя с выходящими проводами (меньше по сечению чем остальные). Провода могут прозваниваться мультиметром и могут иметь небольшое сопротивление.
Щетки: провода прозваниваются друг с другом и коллектором двигателя.
Обмотка: провода имеют 2 или 3 вывода (со средней точкой). Провода прозваниваются друг с другом.
При подключении коллекторного двигателя к сети 220 Вольт:
Один конец проводов щетки и обмотки соединяем накоротко (или ставим перемычку в контактную колодку), другой конец проводов подключаем к сети 220В. Направление вращения двигателя будет зависить какой из проводов обмотки будет подключен к сети 220В. Если необходимо изменить направление движения двигателя — поставьте перемычку на другую пару проводов «обмотка-щетка».
При подключении коллекторного двигателя к плате регулятора оборотов:
Проводами которыми подключался двигатель к сети 220В подключаем к клемме «М». К клемме «Тaho» подключаем таходатчик. К клемме «L N» подключаем сетевое питание 220 Вольт. Полярность не имеет значения.
В комплекте идет выключатель (клемма SA). Если выключатель не нужен — поставьте перемычку.
Настройка
На плате предусмотрено 3 типа настройки:
— настройка плавности набора оборотов;
— настройка диапазона регулировки оборотов.
Для надежности в работе и правильности настройки рекомендуется выполнять настройку в следующей последовательности:
1) Н астройка плавности набора оборотов выполняется подстроечным резистором R1, который отвечает за плавность набора оборотов коллекторного двигателя.
2) Настройка таходатчика выполняется подстроечным резистором R3, что позволяет убрать рывки и дерганье в работе двигателя при регулировки скорости вращения.
3) Настройка диапазона регулировки оборотов выполняется подстроечным резистором R2. Настройка позволяет ограничить или увеличить минимальное число оборотов коллекторного двигателя, даже при минимально выкрученном потенциометре.
Подключение реверса
Для подключения реверсного переключателя необходимо убрать перемычку в двигателе (обмотка и щетки). Провода в переключателе разделены тремя парами проводов, одна из которых имеет залуженные концы. Пара с залуженными концами подключается к клемме M. Две оставшиеся пары подключаются к обмотке и щеткам. Какая пара будет подключена к обмотке или щеткам не имеет значения. Полярность подключения не имеет значения.
Пара проводов для подключения к таходатчику двигателя имеет зеленый или черный цвет.
Реверсный переключатель не входит в стандартную комплектацию платы и приобретается отдельно.
Схема подключения реверса к плате:
Плата настраивается и проверяется перед продажей!
https://youtube.com/watch?v=V6EmMPuhes4
Технические характеристики
Как сделать самодельный регулятор оборотов двигателя
Можно сделать простой симисторный регулятор оборотов электродвигателя, его схема представлена ниже, а цена состоит только из деталей, продающихся в любом магазине электротехники.
Для работы нам понадобится мощный симистор типа BT138-600, её советует журнал радиотехники.
Фото – схема регулятора оборотов своими руками
В описанной схеме, обороты будут регулироваться при помощи потенциометра P1. Параметром P1 определяется фаза входящего импульсного сигнала, который в свою очередь открывает симистор. Такая схема может применяться как в полевом хозяйстве, так и в домашнем. Можно использовать данный регулятор для швейных машинок, вентиляторов, настольных сверлильных станков.
Читать также: Регулируем карбюратор на бензопиле
Принцип работы прост: в момент, когда двигатель немного затормаживается, его индуктивность падает, и это увеличивает напряжение в R2-P1 и C3, то в свою очередь влечет более продолжительное открытие симистора.
Тиристорный регулятор с обратной связью работает немного по-другому. Он обеспечивает обратный ход энергии в энергетическую систему, что является очень экономным и выгодным. Данный электронный прибор подразумевает включение в электрическую схемы мощного тиристора. Его схема выглядит вот так:
Здесь для подачи постоянного тока и выпрямления требуется генератор управляющего сигнала, усилитель, тиристор, цепь стабилизации оборотов.
Частотное управление электроприводами активно развивается и все чаще можно услышать о новом методе управления, или улучшенном частотнике, или о внедрении частотного электропривода в какой-то сфере, где ранее никто и подумать не мог что это возможно. Но это факт!
Самый простой способ
Во многих электроинструментах, в которых используются коллекторные двигатели, установлен небольшой реостат, с помощью которого можно практически без потери мощности управлять частотой вращения ротора. Такой элемент можно снять с неисправной дрели, шуруповёрта или перфоратора и установить последовательно с электрическим мотором. Если подходящего реостата нет в наличии, то такую деталь можно недорого приобрести в специализированном магазине.

Небольшая сложность заключается в том, что рабочий ход такого регулировочного механизма очень небольшой и бывает очень непросто установить обороты двигателя на необходимом уровне. Эта проблема, как правило, решается установкой дополнительных механических преобразователей механической энергии. Таким образом, можно будет правильно установить частоту вращения ротора, а также обеспечить фиксацию прибора на необходимом уровне.
Кроме реостатов из ручных электрических инструментов можно использовать готовые магазинные приборы, которые достаточно подключить в розетку, а выводы двигателя подсоединить уже непосредственно к регулировочному прибору. Такие изделия позволяют осуществлять изменение напряжения в очень широком диапазоне, поэтому подобрать положение управляющего тумблера под определённые обороты двигателя не составит большого труда. Немаловажным плюсом магазинных реостатов является возможность использовать их с другими электронными приборами, то есть достаточно один раз приобрести изделие, с помощью которого можно будет осуществлять регулировку большого количества приборов, не ограничиваясь электромоторами.
https://youtube.com/watch?v=_6qFeiyYtvU
https://youtube.com/watch?v=ia1end0v5uM
https://youtube.com/watch?v=Y9BvqMI7Eec
Способы регулировки
Самый легкий способ – это применение любого регулятора напряжения, такие как: гашетки, диммера . Теперь необходимо проделать следующие действия: присоединить кабель катушки с якорем, к сети подсоединить второй провод катушки, провод якоря присоединяем с диммером , а выход диммера подключаем к сети.
Осуществляем пуск мотора. Чтобы регулировать обороты стирального аппарата без какой-либо потери мощности придется воспользоваться более сложной схемой подключения.

Схема через регулятор
Через микросхему. Благодаря тахометрическому генератору, мы сможем регулировать обороты стиралки без потери мощности. Но сам датчик регулировать вращение двигателя не может. В действительности управление происходит с помощью специальной микросхемы, при соединении с тахо , обмоткой якоря, которые будут подключены в сеть. Это микросхема называется TDA 1085.
Работаю в сфере ремонта бытовой техники. Большой опыт в восстановлении стиральных и посудомоечных машин.
Как регулировать вращение
Существует много способов управления оборотами:
- лабораторный автотрансформатор;
- плата регулировки бытовой техники;
- кнопки шуруповёртов, болгарок;
- регуляторы освещения (включатели, тумблеры).
Схема регулировки простая, её можно сделать своими руками.

Это удовлетворительный вариант для насоса или вентилятора. Для более мощных механизмов (например, станков) понадобится иная схема регулятора.

Суть вопроса — как уменьшить обороты, не потеряв работоспособность? Подключение производится через тахогенератор, который передаёт количество витков микросхеме регулятора оборотов, координирующей цикл с помощью тиристора.

Такая плата позволяет как увеличить обороты, так и снизить, но требует постоянного, интенсивного охлаждения из-за перегрева. Подробное видео о том, как регулируются скорость и сила хода подключением к микросхеме, можно посмотреть здесь:
https://youtube.com/watch?v=CZ-J12-v_NA
Теперь вы знаете, какие обороты делают различные виды двигателей и как наладить этот процесс в домашней мастерской. Удачи!
Принцип работы и число оборотов асинхронных двигателей
Данный вопрос рассмотрим на примере АДКР, как наиболее распространенного типа электродвигателей подъемно-транспортном и обрабатывающем оборудовании. Напряжение от сети подается на обмотку статора, каждая из трех фаз которой смещена геометрически на 120°. После подачи напряжения возникает магнитное поле, создающее путем индукции ЭДС и ток в обмотках ротора. Последнее вызывает электромагнитные силы, заставляющие ротор вращаться. Еще одна причина, по которой все это происходит, а именно, возникает ЭДС, является разность оборотов статора и ротора.
Одной из ключевых характеристик любого АДКР является частота вращения, расчет которой можно вести по следующей зависимости:
n = 60f / p, об/мин
где f – частота сетевого напряжения, Гц, р – число полюсных пар статора.
Все технические характеристики указываются на металлической табличке, закрепленной на корпусе. Но если она отсутствует по какой-то причине, то определить число оборотов нужно вручную по косвенным показателям. Как правило, используется три основных метода:
Расчет количества катушек. Полученное значение сопоставляется с действующими нормами для напряжения 220 и 380В (см. табл. ниже),
Наши читатели рекомендуют! Для экономии на платежах за электроэнергию наши читатели советуют ‘Экономитель энергии Electricity Saving Box’. Ежемесячные платежи станут на 30-50% меньше, чем были до использования экономителя. Он убирает реактивную составляющую из сети, в результате чего снижается нагрузка и, как следствие, ток потребления. Электроприборы потребляют меньше электроэнергии, снижаются затраты на ее оплату.

где 2p – число полюсов, Z1 – количество пазов в сердечнике статора, y – собственно, шаг укладки обмотки.
Стандартные значения оборотов:

2p = 0,35Z1b / h или 2p = 0,5Di / h,
где 2p – число полюсов, Z1 – количество пазов в статоре, b – ширина зубца, см, h – высота спинки, см, Di – внутренний диаметр, образованный зубцами сердечника, см.
После этого по полученным данным и магнитной индукции нужно определить количество витков, которое сверяется с паспортными данными двигателей.
Работа коллекторного двигателя
Понимающему принципы работы коллекторного двигателя пуск не покажется сложной задачей. Давайте кратенько пробежимся, чтобы понять суть проблемы. Приведенный рисунок схематично показывает:
Принцип действия коллекторного двигателя
- Конструкция коллекторного двигателя из обмоток статора (прямоугольник с косыми линиями), коллектором (узкие оранжевые прямоугольники), щетками (вертикальные серые прямоугольники).
- Схема электрических соединений приводится для постоянного тока. Синей линией показан минус (северный полюс), красной – плюс (южный полюс).
- Вдоль по горизонтальному ряду даны поперечные разрезы ротора, статора (схематично). Для простоты неподвижная часть двигателя представлена двумя полюсами, хотя реально их больше. Синим помечен северный, красным – южный. Если разобрать электродвигатель, можно своими глазами наблюдать схожую картину. Срез ротора напоминает поперечину магнетрона.
Как это работает. Коллектор двигателя образован секциями, которые схематично видим на рисунке. Барабан медный разбит изолирующими поперечинами на ровные ряды ламелей. Каждая секция снабжена выводами строго на противоположных сторонах окружности. Соответственно, подходят две щетки. По одной на каждую сторону. Одна секция получает питание, в катушке возникает поле. Давайте посмотрим, к чему это приводит.
- В верхней части рисунка видим прямое включение статора и ротора. Поле распределено так, что вал начинает крутиться по часовой стрелке. Заряды одинаковых знаков статора и ротора отталкиваются, разных – притягиваются. Секция пройдет некоторое расстояние по кругу, щетки перебрасываются на следующую, и начинает работать она. Цикл повторяется, пока подведено напряжение питания.
- Включая щетки навстречу статору, распределение зарядов на роторе сменяем противоположным. Смотрите, к чему приводит реверс (нижняя часть рисунка). Вал электродвигателя крутится против часовой стрелки. Как и прежде, заряды одинаковых знаков притягиваются, разных — отталкиваются.
Для изменения направления движения двигателя стиральной машины используются специальные контакторы (силовые реле). При необходимости ротор включается навстречу статору, образуется реверс
Важно одно: если вал крутится не так, измените направление включения обмоток. А как сделать – расскажем позже





