Усилитель для сабвуфера на основе микросхемы TDA7294
В связи с тем, что сабвуфер воспроизводит низкие частоты, поэтому нам нужен эффективная интегральная микросхема для его построения. Большой популярностью пользуется микросхема TDA7294. На ее основе можно достичь мощности в 100 Вт, однако условием для этого является наличие двухполярного питания 30-35 В.
- Мощность вполне достаточная чтобы раскачать автомобильный сабвуфер, но возникает проблема с питанием, автомобильная электросеть может нам предоставить только однополярную сеть, да и напряжение всего лишь 14 В, чего явно недостаточно.
- Параметры микросхемы УНЧ TDA7294
| Параметр | Условия | Минимум | Типовое | Максимум | Единицы |
| Напряжение питания | ±10 | ±40 | В | ||
| Диапазон воспроизводимых частот | сигнал 3dbВыходная мощность 1Вт | 20-20000 | Гц | ||
| Долговременная выходная мощность (RMS) | коэф-т гармоник 0,5%:Uп = ± 35 В, Rн = 8 ОмUп = ± 31 В, Rн = 6 ОмUп = ± 27 В, Rн = 4 Ом | 606060 | 707070 | Вт | |
| Пиковая музыкальная выходная мощность (RMS), длительность 1 сек. | коэф-т гармоник 10%:Uп = ± 38 В, Rн = 8 ОмUп = ± 33 В, Rн = 6 ОмUп = ± 29 В, Rн = 4 Ом | 100100100 | Вт | ||
| Общие гармонические искажения | Po = 5Вт; 1кГцPo = 0,1-50Вт; 20-20000Гц | 0,005 | 0,1 | % | |
| Uп = ± 27 В, Rн = 4 Ом:Po = 5Вт; 1кГцPo = 0,1-50Вт; 20-20000Гц | 0,01 | 0,1 | % | ||
| Температура срабатывания защиты | 145 | 0C | |||
| Ток в режиме покоя | 20 | 30 | 60 | мА | |
| Входное сопротивление | 100 | кОм | |||
| Коэффициент усиления по напряжению | 24 | 30 | 40 | дБ | |
| Пиковое значение выходного тока | 10 | А | |||
| Рабочий диапазон температур | 70 | 0C | |||
| Термосопротивление корпуса | 1,5 | 0C/Вт |
Поэтому для реализации усилителя будет необходим преобразователь напряжения, который обеспечит нам двухполярное питание и достаточные значения напряжения питания. Способы сборки преобразователя напряжения рассмотрим в следующей статье. Параметры микросхемы TDA7294, приведены в таблице ниже.
Микросхема способна работать продолжительное время на мощности в 70 Вт. В связи с довольно большими значениями мощности, понятно, что микросхеме нужен теплоотвод, устанавливается он в обязательном порядке, желательно также дополнить теплоотвод кулером, для более долгой и надежной работы микросхемы.
Для этих целей можно спокойно использовать кулер и радиатор с любого ПК их параметров достаточно для надежной защиты микросхемы. Схемы усилителей построенные на основе TDA7294, требуют минимум обвесных элементов, найти их легко стоят они копейки, сама микросхема обойдется вам в 150-200 рублей.
- Напомним, что в случае использования усилителя в автомобиле желательно и даже обязательно обеспечить фильтрацию питающего напряжения микросхемы, порой недостаточно даже простой фильтрации конденсаторами, а необходимо делать LC-фильтр.
- При построении мостовой схемы на TDA7294 можно «разогнать» мощность до 180-200 Вт, однако явным недостатком в этом случае является фиксированное значение сопротивления колонки, оно должно составлять не менее 8 Ом.
- Автор; АКА Касьян
стерео усилитель на TDA2030 (15вт)
В этой статье будет рассказано о том, как проверить на работоспособность микросхему с использованием обычного мультиметра. Иногда определить причину неисправности довольно просто, а иногда на это уходит много времени, и в результате поломка так и остается невыясненной. В этом случае надо сделать замену детали. Проверка микросхем — достаточно сложный процесс, который, зачастую, оказывается невозможен. Причина кроется в том, что микросхема содержит большое число различных радиоэлементов. Однако даже в такой ситуации есть несколько способов проверки:. Самыми простыми для проверки являются микросхемы серии КР
Подскажите как что где можно проверить, я всё таки не всегда так ошибаюсь. Если я поставлю da за место tdaa и наоборот — всё Как проверять, подайте переменный сигнал с компа и мультиметром.
Структурная схема микросхемы TDA1557Q
Монтаж усилителя на TDA 1558Q
Если сборку можно производить навесным монтажом без применения печатной платы, то сначала у микросхемы надо удалить не используемые выводы 4, 9 и 15. Потом аккуратно распрямите выводы. Далее отогните выводы 5, 13 и 14 вверх, все эти выводы подключаются к плюсу питания. Следующим шагом отогните выводы 3, 7 и 11 вниз – это минус питания, или «земля». После этих манипуляций прикрутите микросхему к теплоотводу, используя теплопроводную пасту. На рисунках виден монтаж с разных ракурсов, но я всё же поясню. Выводы 1 и 2 спаиваются вместе – это вход правого канала, к ним надо припаять конденсатор 0.33 мкФ. Точно так же надо поступить с выводами 16 и 17. Общий провод для входа это минус питания или «земля».
К выводам 5, 13 и 14 припаяйте провод плюса питания. Этот же провод припаивается к плюсу конденсатора 6800 мкФ. Отогнутые вниз выводы 3, 7 и 11 так же спаиваются вместе проводом, и этот провод припаивается к минусу конденсатора 6800 мкФ. Далее от конденсатора провода идут к источнику питания.
Выводы 6 и 8 – это выход правого канала, 6 вывод припаивается к плюсу динамика, а вывод 8 к минусу.
Выводы 10 и 12 – это выход левого канала, вывод 10 припаивается к плюсу динамика, а вывод 12 к минусу.
Конденсатор 0.22 мкФ надо припаять параллельно выводам конденсатора 6800 мкФ.
Варианты собранных усилителей
Микросхемы имеют довольно высокую выходную мощность (около 22Вт х 2) и для её охлаждения понадобится радиатор, площадью не менее 100кв см. Можно применить радиатор от процессора.
Прежде чем подавать питание, внимательно проверьте правильность монтажа.
На входе усилителя надо поставить сдвоенный переменный резистор 47-100 кОм для регулировки громкости.
Вышеизложенные схемы для начинающих радиолюбителей, вполне лёгкие в сборке и не нуждаются в настройке. Собраны на дешёвых деталях, которые можно купить в любом радиомагазине. Детали можно также найти в автомагнитолах.
- Доработка усилителя «Радиотехника У-101-стерео»
У многих со времен СССР остались усилители мощности «Радиотехника У-101-стерео». В статье, ниже рассмотрены его схема, характеристики и доработки.
МЗЧ с малыми нелинейными искажениями
Основные технические характеристики:
- Номинальная выходная мощность на нагрузке 8 Ом, Вт … 25
- Коэффициент гармоник, %, не более ……………….. 0,003
- Скорость нарастания выходного напряжения , В/мкс …. не менее 40
- Номинальное входное напряжение, В ……………….. 0,7 Подробнее…
Активная акустическая система.
Всем хороши минимузыкальные центры, и широкий набор функциональных возможностей, и неплохие характеристики, мало места занимают в квартире. Одно плохо, — выходная мощность невысокая, обычно не более 5-10W. Конечно, можно купить более мощный аппарат, но музыкальный центр с выходной мощностью около 100W стоит на порядок дороже. А это существенно для кармана многих наших граждан. Подробнее…
Аннтенные усилители — SWA
В публикуемой здесь статье наш постоянный автор анализирует схемотехнику антенных усилителей польского производства и обосновывает свой осознанный подход к их выбору с точки зрения коэффициентов шума и усиления.
Он также дает рекомендации по ремонту таких устройств, довольно часто выходящих из строя от грозовых разрядов, и устранению самовозбуждения.
Это позволит, надеемся, многим радиолюбителям не только выбрать необходимый усилитель, но и улучшить его работу. Подробнее…
Популярность: 55 904 просм.
Усилитель звука на микросхеме TDA2030A мощностью 14 Вт.
С помощью данного набора, можно собрать простой и компактный усилитель мощностью 14 Ватт на известной всем микросхеме TDA2030A. Эти микросхемы не дорогие и в своё время были очень популярны, они обладают достойным звучанием и их часто можно встретить в заводской аудио аппаратуре. Купить такой набор можно по ссылкам ниже:
Описание комплекта
В комплект набора входят печатная плата, на которой расписано где какая деталь должна быть установлена, небольшой набор необходимых деталей и инструкция по сборке усилителя, где можно найти параметры усилителя, принципиальную схему, список компонентов и внешний вид уже собранный усилитель. Все предельно понятно и компактно, сложности возникнуть не должно.
Для стерео усилителя нужно собрать два таких набора. Основой усилителя является многим известная микросхема TDA2030A, которая обладает выходной мощностью 18 Ватт.
Печатная плата имеет небольшие размеры, выполнена качественно, все номиналы деталей указаны на плате. Подключить этот усилитель можно от однополярного источника питания или аккумуляторной батареи. Кстати схема немного отличается от схемы их даташита, в ней нет диодов, но я думаю, что на работоспособность это не повлияет!
Сборка усилителя
Так как резисторы имеют цветовую маркировку, советую проверить их номиналы мультиметром или специальным тестером, ссылку на который вы можете найти в начале статью. Затем по очереди, припаиваем резисторы на свои места..
Далее припаиваем неполярные конденсаторы, которых в комплекте всего 2, просто помещаем их на своё место в любом положении.
Далее устанавливаем электролитические конденсаторы на свои места. В отличии от неполярных, эти нужно устанавливать соблюдая полярность! Если на корпусе конденсатора нет опознавательных знаков, то определить его полярность можно очень легко, обычно короткая ножка это минус, а длинная плюс, так же не забывайте смотреть на номинал при установки.
Для защиты от переполюсовки по питанию предусмотрен диод, который то же имеется в наборе. На корпусе диода имеется метка и такая же есть на плате, согласно им, устанавливаем и припаиваем диод на своё место!
Для подключения питания, входа и выхода, в наборе предусмотрены специальные штыревые разъёмы с шагом 2.5 мм. С помощью лезвия или ножниц, разделяем их по парам и припаиваем на свои места на плате.
Ну и наконец, осталось только припаять на своё место микросхему TDA2030A. Обязательно после пайки, протирайте дорожки от канифоли, сделать эти можно специальными растворами или простым растворителем.
В процессе работы усилителя, микросхема будет греться, поэтому необходимо установить на неё теплоотвод, в виде небольшого радиатора. В комплекте с усилителем имеется специальная теплоотводящая прокладка, её нужно поставить между радиатором и микросхемой!
Сборка усилителя завершена и теперь можно его испытывать, по инструкции, питается он от напряжения 9-24 Вольта, сопротивление акустики от 4 Ом до 8 Ом, мощность усилителя указана до 14 Ватт. Для удобства подключения питания, входа и выхода, можно купить специальные разъёмы, ссылка на которые имеется в начале статьи.
Вход усилителя можно выполнить следующим образом, взять провод для передачи звукового сигнала от телефона, на усилитель, отрезать один край и припаять провода к разъёму, как на фото ниже.
Для питания усилителя можно использовать любой подходящий источник постоянного тока, например идеально подойдет блок питания от ноутбука. Обязательно соблюдайте полярность при подключении питания к усилителю!!!
На этом все, ниже вы найдете видео, где показана работа усилителя!
Электрическая схема включения микросхемы TDA2030.
Оконечные усилители собраны по типовой схеме. На чертеже изображён один из каналов оконечного усилителя.

C1, C8 – 100mkF
C2, C4, C7 – 0,22mkF
C3 – 1mkF
C5 – 47mkF
C6* – 15… 82pF
R1, R5 – 22k
R2 – 1Ω
R3 – 1k
R6 – 680R
R7* – 2k
FU1, FU2 – 1A
VD1, VD2 – КД208
Назначение элементов схемы.
С3 – разделительный.
R5, R6, C5 – цепь отрицательной обратной связи по переменному току, которая определяет коэффициент усиления, где R5 и R6 делитель напряжения, а C5 – разделительный. Уменьшение номинала R6 увеличивает коэффициент усиления, а увеличение наоборот.
VD1, VD2 – защищают выходной каскад от пробоя при работе на индуктивную нагрузку.
C1, C2, C7, C8 – блокировочные.
R2, C4 – цепь, предотвращающая самовозбуждение.
R7*, C6* – эта цепочка устанавливается в случае самовозбуждения (опционально).
R3 – балластный резистор, ограничивающий мощность подводимую у телефонам (наушникам).
FU1, FU2 – предохранители, защищающие блок питания от перегрузки при замыкании в цепи нагрузки или выходе микросхемы из строя.
Схема усилителя на TDA2030A | Практическая электроника
Схема усилителя на TDA2030 является самым простым и качественным усилителем, который может повторить даже школьник.
Описание микросхемы TDA2030A
TDA2030А – это микросхема, которая исполняется в корпусе Pentawatt (корпус с пятью выводами для мощных линейных интегральных схем). Используется в основном как усилитель низкой частоты (УНЧ) в классе усиления AB. Максимальное напряжение однополярного питания составляет 44 Вольта. Вряд ли вы найдете такое напряжение в своей домашней лаборатории. Поэтому, использование этой микросхемы вполне подойдет для ваших электронных безделушек без вреда спалить микросхему.
Также TDA2030A имеет большой выходной ток вплоть до пикового 3,5 Ампер и имеет низкие гармонические и перекрестные искажения. Это значит, что усилитель, собранный на этой микросхеме, будет иметь очень даже неплохое звучание. Кроме того, микросхема включает в себя защиту от короткого замыкания и автоматически ограничивает рассеиваемую мощность. Также включена защита от перегрева, при которой микросхема автоматически отключается при высоком нагреве корпуса.
P.S. Так как в основном рынок захлестнули китайские TDAшки, не исключено, что эти защиты могут сработать не так, как надо, а могут не сработать вообще. Поэтому, не рекомендую проверять их на КЗ и на перегрев.
Самая простейшая схема усилителя на TDA2030A
Как вы видите, ничего сложного здесь нет. При сборке схемы не забывайте про электролитические конденсаторы, которые имеют полярность и максимальное напряжение. Как вы помните, оно не должно превышать +Uпит. +Uпит в этой схеме можно брать от 12 и до 44 Вольт.
Мощная схема усилителя на TDA2030A
Если есть желание, то можно собрать схему с парой комплементарных транзисторов, тем самым увеличив выходную мощность. Другими словами, ваш динамик будет орать еще громче, если он, конечно, будет рассчитан на такую мощность. Схема ничуть не сложнее, чем предыдущая:
Если не найдете зарубежные транзисторы BD907 и BD908, то их можно заменить на отечественные аналоги КТ819 и КТ818 соответственно.
Все выше предложенные схемы усиливают только один канал. Для усиления стереосигнала нам потребуется сделать еще один такой же усилитель. Также не забывайте про радиаторы, так как на высокой мощности микросхема сильно греется.
Заключение
Я уже давненько собирал эти схемы и убедился в их работоспособности. Хотя мне наступил медведь на ухо, но могу точно сказать, что по качеству звучания такие усилители нисколько не уступают каким-нибудь Hi-Fi навороченным усилителям. Вполне пойдет для какой-либо комнатушки, либо среднего размера гаража, чтобы потанцевать под любимые песни.
Все эти схемы вы можете найти также в даташите на микросхему. Даташит можете скачать по этой ссылке, либо без проблем найти в интернете.
Где купить усилитель
На Алиэкспрессе есть даже готовый упрощенный простой схемы усилителя
Его можете посмотреть по этой ссылке.
Если вообще не желаете заморачиваться по поводу пайки усилителей, то можно приобрести готовые модули, которые будут в разы дешевле, чем готовые усилители в корпусе
Выбирайте на ваш вкус и цвет!
www.ruselectronic.com
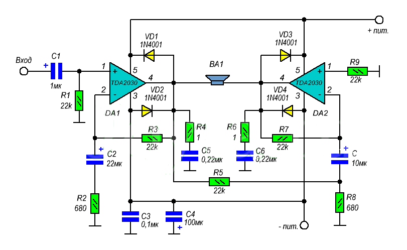
Мостовая схема включения TDA2030
В случае если необходимо получить более мощное усиление звука, то можно собрать усилитель по мостовой схеме подключения TDA2030
Акустический сигнал с выхода микросхемы DA1 поступает сквозь делитель на резисторах R5, R8 на инвертирующий вход микросхемы DA2. Это позволяет работать в противоположной фазе. В связи с чем увеличивается напряжение на нагрузке, и, следовательно усиливается мощность на выходе. При напряжении питания 16 В и сопротивлении нагрузки 4 Ом выходная мощность может составить 32 Вт.
Скачать datasheet TDA2030

Микросхема TDA2030 достаточно популярная и дешевая, позволяющая построить качественный усилитель с минимумом затрат. Может работать как от двухполярного, так и однополярного источника питания.
Микросхема усилителя НЧ TDA2030A фирмы ST Microelectronics пользуется заслуженной популярностью среди радиолюбителей. Она обладает высокими электрическими характеристиками и низкой стоимостью, что позволяет при минимальных затратах собирать на ней высококачественные УНЧ мощностью до 18 Вт
Кроме того TDA2030 обладает дополнительными возможностями. Ее можно использовать в роли повторителя сигнала, в схеме умощения источника питания, в виде лабораторного источника питания, а так же генератора импульсов.
Но основное ее применение, это изготовление УНЧ класса АВ.
Микросхема позволит получить высококачественный звук с низкими гармоническими и перекрестными искажениями.
Основные характеристики усилителя: Напряжения питания…………………………..от ±4.5 до ±25 В Потребляемый ток (Vin=0)…………………. 90 мА макс. Выходная мощность…………………………….18 Вт тип. при ±18 В, 4 Ом и d = 10 % ………………………………………………………….. 14 Вт тип. при ±18 В, 4 Ом и d = 0.5 % Номинальный частотный диапазон……….20 — 80.000 Гц
Микросхема может питаться как от двухполярного так и от однополярного источника питания.


В случае, если необходимо получить более мощный звук, то усилитель можно собрать по мостовой схеме.

Выяснив в чем суть питания приступим к изготовлению УНЧ с двухполярным питанием.

Приступим к сборке. Для этого нам потребуются следующие детали:

Общая стоимость деталей примерно 200 рублей. Не забываем, что это количество деталей только для одного канала, так что для стерео звучания берем в 2 раза больше. Так же не забываем про радиаторы.
Печатная плата, была спроектирована для стерео/моно включения, что позволяет без особых проблем использовать её как для сателлитов так и для сабвуферного канала.

ЛУТом делаем дорожки и после травления лудим и сверлим.
На обратную сторону я перенес маску. Очень удобно.

Потратив вечер получаем высококачественный усилитель.


Источником питания послужил лабораторный БП. Первое включение порадовало. Чистый звук с приятным басом. Не сравнить с прошлыми проектами на TDA2005, 2003. Собрать такой усилитель стоит.
TDA7850 TDA7560 TDA7388 как отличить подделку от оригинала
Васька Москаль:
Павел а вы случаем не из Москвы? может к вам возможно обратиться за помощью в перепайке?
Васька Москаль:
чточто мне подсказывает что китаец мне фуфел прислал) при общении писал что установлен 7851 в магнитоле а сопротивление выдает 111
Richy Rich:
У меня 2.7кОм на двух заказанных усилителях. Но у меня с буквой «L» на конце. Тоже корпус шершавый. На перебитых полированный.
Виталий Терентьев:
Cпасибо.
Dark Hunter:
у меня 1.1 кОм. ставить или купить другую
Денис сидорович:
Привет,TDA 7850 хотел впоять в магнитолу Опель CD30 MP3 не подошел!!!! ПОЧЕМУ??????
Васька Москаль:
если я правильно понял можно вставить разьем с проводами и на любом выходе на любой динамик замерить сопротивление?
Леха Леха:
еще так же интересует какая реальная мощность на канал у 7850 ? В смысле не китайская — пиковая ))) А то получается, что у меня совковый усилок электроника, у которого 2по20вт на слух звучит мощнее чем магнитола пионер где 4по50вт )))))
Леха Леха:
стоимость микрух адекватная….но вот пересылочка дороговатая ))) но все равно оставлю в закладках, если что обращусь. Лазил по китайскому сайту, так там есть 7850 по 250р и по 500р. Причем там где по 500р указано сопротивление на ногах 3ком. Большинство отзывов говорит о том что микруха нормальная, но один сказал что у ему перебитую подсунули. Вопрос как эту китайскую рожу заставить твою деталюху проверить перед отправкой
sasha petrov:
Если сопротивления выдает в кОм значит все гуд?
ALEKS ONON:
Здравствуйте , лайк + подписка. Подскажите как человеку далекому от электроники , по качеству звука 7850 и громкости лучше и громче? И не одно уже видео смотрю о замене, люди там советовали конденцатор 6000 -10 000 т ставить . Всё верно? Если верно то побегу заказывать в видео другом челок в Минске нашел оригинальные 7850 600 рублей . И себе хочу поставить в штатную форд фокус 3.
Владимир Андрушко:
Здравствуйте Павел. Если не трудно, подскажите. Попалась штатная голова от КИА одной из последних модификаций, там сопротивление на выводах 5,6 кОм. Это мосфет? Точно такаяже магнитола самых первых выпусков шла с TB2926HQ, но она звучала хуже, и я перепаивал на TDA7560, а эта заводская и звучит как мосфет. Мне просто интересно какой может стоять усилитель.
Александр Потемкин:
Здравствуйте!можно ли тда 7388 заменить на ра2032а?и нужны ли какие другие изменения?
Жека:
Спасибо за видео! Не подскажете какой все таки лучше впаять усилитель вместо TDA 7388 вроде как подходит и 7850 и 7560, какой из них будет лучше?)
Александр Соловьев:
Сдравствуйте у меня на магнитоле 7020g звук пропал там стоит tda7388, можно его заменить на pal009b.
Oldtimer RV18:
PA2032A, Pioneer MVH-07UB. По + и — динамика намерял 12.24 кОм
Shaim Aznabakiev:
Не знал. Удивлен
Алексей Лобанов:
Павел, а magnitolog.ru оригиналы продает? Подскажите проверенные места пжл…
Сергей Шелепнев:
7388 чем заменить можно?
Vladimir Karachevtsev:
У себя замерил усилитель 7850, показывает 1,09 кОм. Это что, подделка?
ТДА 2030 с дополнительными транзисторами мощность 35 Вт
ТДА 2030 — это микросхема усилителя низкой частоты TDA2030A, которая считается одной из самых популярных в сообществе радиолюбителей
Данный электронный прибор отличается великолепными электрическими параметрами и, что не маловажно — низкую стоимость. Все эти данные дают возможность без проблем и не тратя больших денежных средств, собрать на ней усилитель низкой частоты с высоким качеством звучания и мощностью 18 Вт
Кроме доступности и легкости в сборке УНЧ, микросхема TDA2030A обладает рядом скрытых преимуществ, используя которые, можно изготовить множество нужных и хороших приборов. ИМС ТДА 2030 является усилителем мощности звука АВ-класса, либо может служить драйвером для усилителя рассчитанного на мощность 35 Вт, в комплекте с мощными транзисторами в выходном каскаде.
Она в состоянии обеспечить высокий ток в выходном тракте схемы, не имеет серьезных гармонических искажений, работает в широкой полосе частот звукового сигнала. Кроме этого, данная микросхема отличается от других аналогичных приборов незначительными собственными шумами, снабжена защитой от короткого замыкания в нагрузке.
Также ТДА 2030 снабжена системой лимитирования выходной мощности в автоматическом режиме, создавая при этом комфортные условия для работы выходных транзисторов. Чип имеет встроенную защиту от перегрева, которая срабатывает на отключение при достижении температурной составляющей на кристалле +150°С.
TDA2030 абсолютно надежная микросхема для усилителя мощности звука, развивающего мощность на выходе на 18Вт.
Технические характеристики TDA 2030(A)
Напряжения питания……………………………от ±4.5 до ±18 В Потребляемый ток покоя…………………. 90 мА макс. Выходная мощность…………………………….18 Вт тип. при ±18 В, 4 Ом и d = 10 % …………………………………………………………….. 14 Вт тип. при ±18 В, 4 Ом и d = 0.5 % Номинальный частотный диапазон……….20 — 80.000 Гц
Для большинства радиолюбителей эта микросхема является просто находкой, да еще и за такие смешные деньги. Кроме этого, если использовать ее по мостовой схеме включения, то она способна обеспечит выходную мощность 28 Вт. А при задействовании в выходном каскаде пары дополнительных мощных транзисторов, то на выходе вы получите 35 Вт. Ниже приведена схема очень простенького двуполярного питания ТДА 2030 с мощностью в нагрузке 14 Вт
Принципиальная схема включения TDA2030 с дополнительными мощными транзисторами на выходе — 34 Вт
Здесь показан принцип включения TDA2030 используя мостовую схему, гарантирующую мощность на выходе — 28 Вт
На снимках ниже представлены печатные платы для усилителей на TDA2030(A)
Печатка для TDA2030 (Изображение со стороны дорожек)
Печатка для TDA2030 с дополнительными мощными транзисторами на выходе — 34 Вт (Изображение со стороны дорожек)
Печатка для TDA2030 — включение в мост (Изображение со стороны дорожек)
Усилитель на TDA2030A
https://youtube.com/watch?v=K0hgH-bacv4
Скачать печатку для TDA2030: tda2030 Скачать печатку для TDA2030 с выходными транзисторами: tda2030_tranz Скачать печатку для TDA2030 мостовое: tda2030_most
Представленные файлы имеют формат: .lay Поэтому для их открытия потребуется программа: Sprint-Layout 5.0
Предыдущая запись Схема управления шаговым двигателем
Следующая запись Датчик Холла что это
TDA8567q 4х25 Вт
Мостовой усилитель класса Hi – Fi на четыре канала. Открыть в полном размере
Есть защита от короткого замыкания выходного каскада и термозащита с уменьшением выходной мощности при перегреве. А еще микросхема обладает защитой от колебаний напряжения и режимом отключения. Еще данная микросхема обладает режимом вкл/выкл входного сигнала(режим Mute), и защитой при подаче напряжения на схему от «щелчка».
Характеристики микросхемы
| Параметр | Значение |
| Uпит | 6-18 В |
| Iвых | 7,5 А |
| Iпокоя | 230 мА |
| Pвых | 4х25 Вт |
| Rвх | 30 кОм |
| Коэффициент усиления | 26 дБ |
| Полоса частот | 20-20000 Гц |
| Коэффициент гармоник | 0,05 % |
| Rнагр | 4 Ом |
Назначение выводов
| Номер вывода | Назначение |
| 1 | Напряжение питания |
| 2 | Выход 1+ |
| 3 | Общий |
| 4 | Выход 1- |
| 5 | Выход 2- |
| 6 | Общий |
| 7 | Выход 2+ |
| 8 | Напряжение питания |
| 9 | Диагностика |
| 10 | Вход 1 |
| 11 | Вход 2 |
| 12 | Общий сигнальный |
| 13 | Вход 3 |
| 14 | Вход 4 |
| 15 | Выбор режима |
| 16 | Напряжение питания |
| 17 | Выход 3+ |
| 18 | Общий |
| 19 | Выход 3- |
| 20 | Выход 4- |
| 21 | Общий |
| 22 | Выход 4+ |
| 23 | Напряжение питания |
Схема усилителя TDA2030
Схема оконечного каскада изображена на рис.6. Как видно из рисунка, ИМС работают от однополярного источника. Естественно, у этого режима есть как достоинства, так и недостатки. Достоинством является простота трансформатора блока питания. Другое преимущество состоит в наличии выходных конденсаторов (С7 и С14), через которые сигналы подаются на громкоговорители. Они защищают громкоговорители в случае неисправности оконечных каскадов.
При симметричном двухполярном питании УМЗЧ выходные конденсаторы отсутствуют, и броски напряжения питания в этом случае могут в течение нескольких секунд вывести из строя громкоговорители. Кроме того, переходные конденсаторы хорошего качества не пропускают на громкоговорители имеющееся в большинстве случаев на выходах УМЗЧ постоянное напряжение смещения (десятки милливольт).
В то же время, последовательно соединенный с выходом УМЗЧ конденсатор негативно влияет на воспроизведение низких частот (обрезает их), образуя с импедансом громкоговорителя фильтр высоких частот. Для предотвращения этого следует выбрать максимально возможную (в разумных пределах) емкость выходных конденсаторов.
Допустимое напряжение этого конденсатора не меньше полного напряжения питания. Напряжения смещения на входах УМЗЧ, необходимые при питании от одного источника, обеспечиваются резистивными делителями R1-R2 и R7-R8. Перед установкой их на плату целесообразно измерить сопротивления этих резисторов и взять одинаковые. В принципе, важны не абсолютные значения сопротивлений, а их одинаковость.
Конденсаторы С2 и С9 подавляют помехи в цепях смещения. Эти конденсаторы обязательно должны быть малошумящими в целях обеспечения желаемого отношения сигнал/шум. Входные импедансы УМЗЧ устанавливаются резисторами R3 и R9. Усиление интегральной схемы TDA2030A можно регулировать с помощью цепи обратной связи R4-C3-R5 (R10-C10-R11). В данном усилителе сопротивления R5 и R11 выбраны равными 20 кОм.
Тогда усиление по напряжению составляет 12 дБ. Максимальная выходная мощность (при данном коэффициенте гармоник и неизменном напряжении питания) определяется импедансом нагрузки (громкоговорителя). Чем меньше импеданс громкоговорителя, тем больше выходная мощность. Разумеется, это справедливо с определенными оговорками, ведь в случае очень малого импеданса возникает ограничение выходного тока за счет срабатывания защиты.
В нашем случае предлагается импеданс нагрузки 4 Ом. При использовании такого громкоговорителя получается максимальная выходная мощность. Естественно, можно подключать и громкоговоритель сопротивлением 8 Ом, если устраивает меньшая выходная мощность.
Оконечный каскад усилителя можно разместить на печатной плате размерами 60×103 мм (рис.7) Расположение деталей на плате показано на рис.8. Плата выполняется из двустороннего стеклотекстолита. Фольга на стороне деталей служит “корпусом”. Поскольку печатная плата изготавливается не фотохимическим способом (вручную), целесообразно перед травлением полностью покрыть эту сторону платы защитной краской, а затем после травления “прозенковать” отверстия незаземленных выводов сверлом диаметром 3 мм.
После травления обе стороны печатной платы залуживаются тонким равномерным слоем припоя. При монтаже ИМС устанавливаются на плату в последнюю очередь Вывод 3 (заземление) ИМС перед пайкой следует “горизонтально” согнуть маленькими плоскогубцами, чтобы припаять его к фольге без остаточного механического напряжения.
Этот вывод целесообразно припаять в первую очередь, а после него остальные На рис 8 значком “х” обозначены заземляемые выводы деталей. В точках подключения соединительных проводников на плате припаиваются монтажные лепестки или малогабаритные трубчатые заклепки. Интегральные схемы УМЗЧ обязательно нужно привинтить к радиатору достаточно большого размера, смазав силиконовой пастой, способствующей хорошей теплопроводности.




