Внешние условия для замены
Несмотря на то, что современные стеклопакеты производятся таким образом, что их поверхность надежно защищена от атмосферных перепадов, согласно техническим нормативным рекомендациям, мастера не устанавливают окна в дождливую погоду и при температуре, ниже – 3°С, за исключением редких форс-мажорных ситуаций (техногенные или сейсмические аварии, ураганы и т.д.).
При этом обращается внимание на состояние шва, заделка которого характеризуется устойчивостью к атмосферным колебаниям, морозу и УФ-лучам. Стыки между окном, проемом и улицей по нормам должны выдерживать –35°С — +70°С
Большое внимание уделяется слоям пирога стены по периметру, на которые будет устанавливаться оконная конструкция. Слои должны включать в себя пароизоляционный и гидроизоляционный материал
В регионах с суровыми зимами добавляют также слои утеплителя, который режется в виде полос.
Теплоизолятор надежно утепляет не только стыки, но и окружающие поверхности. Для этих целей лучше всего подходит минеральная вата. Особенно востребованы плиты минваты, с одной фольгированной стороной.
Все монтажные работы нужно проводить в сухую погоду. Затем, в помещении, после установки оконной системы, нужно будет поддерживать комфортную температуру (+21-23°С), чтобы не образовывался конденсат. Несмотря на то, что современные монтажные пены выдерживают низкие температуры до –10°С, их также, желательно, применять до 0°С.
Виды электрических схем и назначение каждой
В следующих разделах рассказано о том, какие схемы бывают. Эти документы описывают функциональное назначение радиотехнических устройств и отдельных компонентов, алгоритмы работы. Их используют в процессе сборки, для поиска неисправностей и ремонта. Для удобства пользователей применяют специальное разделение на несколько групп.
Что такое структурная электрическая схема
Кинескопный телевизор
Эта схема объясняет структуру устройства, целевое назначение отдельных компонентов и взаимные связи между ними. Такие чертежи создают на первичной стадии подготовки проекта. Отдельные блоки обозначают прямоугольниками, в которые вписывают название соответствующих функциональных компонентов. Стрелками указывают путь обработки исходного сигнала, ход иных рабочих процессов.
К сведению! Если в схеме есть много элементов, допустимо цифровое обозначение. К чертежу прилагают таблицу, в которую заносят данные о наименованиях.
Для объяснения сложных процессов дополнительно размещают значения электрических величин в контрольных точках, диаграммы, графики, иные материалы.
Функциональная электрическая схема: отличия и важные определения
Тиристорное пусковое устройство
Как видно по чертежу, разница с предыдущим типом документации заключается в более подробном представлении отдельных частей. На чертеже указывают не только функциональные узлы, но и отдельные электротехнические изделия. Общие данные дополняют картинками с формой сигналов, значениями силы тока и амплитуды напряжения, другими пояснениями.
Однолинейная электрическая схема
Этим термином обозначают особую технологию создания чертежей. Несколько проводов в кабеле обозначают одной линией. На рисунке показан пример двухфазного электропитания жилого объекта недвижимости. Количество проводников отмечено косыми чёрточками и стандартными обозначениями L и N (фаза и рабочий нуль, соответственно). Отдельно указаны цепи заземления (PE). Такой приём снижает сложность чертежей, упрощает изучение сложных схем.
Как пользуются монтажной электрической схемой
Чертежи этой категории упрощают выполнение монтажных операций
Такие схемы дополняют сведениями о размещении (особенностях) отдельных функциональных компонентов. Указывают:
- высоту розеток над уровнем пола;
- необходимое исполнение выключателей для помещений с повышенной влажностью;
- козырьки и другие защитные средства при установке изделий на открытом воздухе.
В некоторых ситуациях комплект дополняют чертежами с описанием общестроительных и отделочных работ, инструкциями по проверке и наладке.
Что это такое: принципиальная электрическая схема
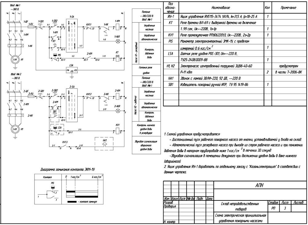
Устройство ручного управления пожарными насосами со световой и звуковой сигнализацией
Такие чертежи отличаются максимальной информативностью, так как содержат описание всех элементов и электрических цепей. В этом примере приведена пояснительная записка, содержащая сведения о рабочем алгоритме и особенностях конкретного проекта. В таблицу занесены данные о марках насосов, особенностях иных компонентов. С помощью диаграммы уточнена функциональность контактной группы.
Принципиальная электрическая схема телевизоров «Витязь»
Объединённая схема
Электрическое оборудование автомобиля
Подобные рисунки (чертежи) применяют для описания сложных устройств. Объединяют несколько типов схем с оформлением по действующим правилам.
Обозначения радиодеталей на принципиальных схемах
УГО — это условно графическое изображения радиодетали на схеме. Некоторые УГО различаются друг от друга.
Например, в США обозначение резисторов отличается от СНГ и Европы.
Из-за этого меняется восприятие схемы.
Однако внешне и по обозначениям они похожи. Или например, транзисторы. Где-то они чертятся с кругами, а где-то без. Могут различаться размеры и угол стрелок. В таблице представлены УГО отечественных радиодеталей.
УГО
Название
Биполярный n-p-n транзистор
Биполярный p-n-p транзистор
Однопереходный транзистор с n базой
Однопереходный транзистор с p базой
Обмотка реле
Заземление
Диод
Диодный мост
Диод Шотки
Двуханодный стабилитрон
Двунаправленный стабилитрон
Обращенный диод
Стабилитрон
Туннельный диод
Варикап
Катушка индуктивности
Катушка индуктивности с подстраиваемым сердечником
Катушка индуктивности с сердечником
Классический трансформатор
Обмотка
Регулируемый сердечник
Электролитический конденсатор
Неполярный конденсатор
Опорный конденсатор
Переменный конденсатор
Подстроечный конденсатор
Двухпозиционный переключатель
Герконовый переключатель
Размыкающий переключатель
Замыкающий переключатель
Полевой транзистор с каналом n типа
Полевой транзистор с каналом p типа
Быстродействующий плавкий предохранитель
Инерционно-плавкий предохранитель
Плавкий предохранитель
Пробивной предохранитель
Термическая катушка
Тугоплавкий предохранитель
Выключатель-предохранитель
Разрядник
Разрядник двухэлектродный
Разрядник электрохимический
Разрядник ионный
Разрядник роговой
Разрядник шаровой
Разрядник симметричный
Разрядник трехэлектродный
Разрядник угольный
Разрядник вакуумный
Разрядник вентильный
Гнездо телефонное
Разъем
Разъем
Переменный резистор
Подстроечный резистор
Резистор
Резистор 0,125 Вт
Резистор 0,25 Вт
Резистор 0,5 Вт
Резистор 1 Вт
Резистор 2 Вт
Резистор 5 Вт
Динистор проводящий в обратном направлении
Динистор запираемый в обратном направлении
Диодный симметричный тиристор
Тетродный тиристор
Тиристор с управлением по катоду
Тиристор с управлением по аноду
Тиристор с управлением по катоду
Тиристор триодный симметричный
Запираемый тиристор с управлением по аноду
Запираемый тиристор с управлением по катоду
Диодная оптопара
Фотодиод
Фототиристор
Фототранзистор
Резистивная оптопара
Светодиод
Тиристорная оптопара
Какими буквами обозначаются радиодетали на схемах
| Буквенное обозначение на схеме | Радиодеталь |
| R | Резисторы (переменный, подстроечный и постоянный) |
| VD | Диоды (стабилитрон, мост, варикап и т.д.) |
| C | Конденсаторы (неполярный, электролитический, переменный и т.д.) |
| L | Катушки и дроссели |
| SA | Переключатели |
| FU | Предохранители |
| FV | Разрядники |
| X | Разъемы |
| K | Реле |
| VS | Тиристоры (тетродные, динисторы, фототиристоры и т.п.) |
| VT | Транзисторы (биполярные, полевые) |
| HL | Светодиоды |
| U | Оптопары |
Post Views:
3 824
Особенности
Особенности установки окон из пластика в деревянном доме требуют проведения ряда дополнительных манипуляций. Это связано с тем, что конструкция со временем просаживается. При этом такая работа имеет отличия в старом деревянном доме и в новом, только что возведенном жилище.
Прежде чем переходить к ее изучению стоит уточнить, что нужно знать про усадку. Это естественный процесс изменения параметров стен из-за высыхания древесной основы.
Усадка деревянного строения зависима от ряда факторов:
- вид материала (брус, клееный брус, бревно);
- время заготовки материала (лето, зима);
- время суток сбора (вечер, утро, день);
- область прорастания леса (поле, болота);
- плотность и смолистость материала;
- габариты;
- показатели влажности;
- габариты всего сооружения.
Практически любой деревянный дом – постоянно движущаяся конструкция. Такого явления практически не наблюдается в каменных или бетонных сооружениях. В связи с неустойчивостью деревянной конструкции установка окон ПВХ должна осуществляться не в проделанный проем, а в предварительно подготовленный короб. Он будет представлять собой связующее звено между стеной и оконной конструкцией.
Короб называется по-разному: обсада, окосячка, липа, прочее. Без этого элемента дом из древесины будет «гулять» и начнет давить на оконные конструкции.
В усадочном зазоре между вершником в обсаде и стеной дома не рекомендуется использовать монтажную пену. Затвердевшая масса жесткая, поэтому будет отдавать давление верхних элементов стены на окно, сведя на нет функции обсады. Верхний обсадочный зазор утепляют другими материалами, о которых вы узнаете позднее.
Еще одним подводным камнем при установке окон может стать неправильный расчет размеров окна. Без учета монтажного зазора оконный проем в любом случае придется расширять.
Отрицательно на эксплуатационных качествах конструкции скажется и слишком большой оконный проем. Простым запениванием его не уменьшить, а без должного утепления откосы всегда будут холодными
При установке окон важно сразу обеспечить защиту монтажного зазора. Щели с внешней стороны закрываются специальными лентами
Важно также учесть правильность размещения окна в стене. Например, если оно будет находиться в холодной зоне, это станет причиной его промерзания. С внутренней стороны будет обязательно скапливаться конденсат
С внутренней стороны будет обязательно скапливаться конденсат.
Зная особенности установки пластиковых окон, можно решиться на самостоятельный монтаж. Ведь все равно многие фирмы, предоставляющие подобные услуги, не дают гарантии на работы, мотивируя непредсказуемостью поведения древесины. Поэтому стоит изучить варианты обсады подробнее.
Кроме пластиковых окон, в деревянном доме можно установить металлопластиковые конструкции, деревянные, алюминиевые, комбинированные. Окна из дерева имеют массу достоинств, но среди прочих максимально дороги. Пластиковые конструкции доступнее, нетребовательны к уходу. Современные производители предлагают конструкции в широкой цветовой гамме.
При выборе любой конструкции важно понимать процесс монтажа оконной конструкции. Это нужно не только для самостоятельного монтажа. Знание важно и для контроля процесса работ, которые будут выполнять наемные работники
Знание важно и для контроля процесса работ, которые будут выполнять наемные работники
Типы электросхем
- структурные;
- функциональные;
- принципиальные;
- монтажные.
Существуют строгие нормативы, регламентирующие выполнение (черчения) электрических схем. На сегодняшний день таким документом является ГОСТ 2.702-2011, он обязателен для всех типов электросхем.
Структурная электрическая схема
Данная электросхема дает представление о принципе действия устройства (электроустановки) и об основных его функциональных узлах (частях) лишь в общих чертах. Работа над проектом, чаще всего, начинается именно с этой схемы. Изображение функциональных узлов (частей) выполняется в виде прямоугольников или условных графических изображений
Их реальное расположение при этом не принимается во внимание. Связи между узлами изображаются линиями, а направление протекания электрических процессов – стрелками на этих линиях. Так же на схеме указывают технические параметры функциональных частей в виде поясняющих надписей
структурная электрическая схема
Так же на схеме указывают технические параметры функциональных частей в виде поясняющих надписей. структурная электрическая схема
Функциональная электрическая схема
Электросхема очень похожа на структурную схему. Основное отличие заключается в том, что функциональная схема более детально показывает принцип работы устройства (изделия, установки). На данной электрической схеме досконально показываются происходящие процессы между функциональными узлами (частями).
Используйте на своих сайтах и блогах или на YouTube кликер для adsense
Принципиальная электрическая схема
Это самая распространенная электрическая схема из всех типов схем, она дает наиболее полное представление о работе всех электроцепей установки. На ней показываются все электрические и магнитные связи между функциональными частями и компонентами электроустановки. Принципиальная электросхема может быть как общей, так и однолинейной. Однолинейная схема проста по восприятию и очень широко применяется в электроэнергетике.
принципиальная электрическая схема
Монтажная электрическая схема
Данная электросхема показывает реальное расположение узлов и агрегатов электрической установки, а также связи между ними (электрические кабели и провода). В монтажной схеме применяется буквенно-цифровое обозначение всех элементов электрической цепи (электрические аппараты, соединения и т.д.) и нумерация проводов и кабелей. После монтажа электроустановки (электроцепи) эта нумерация сохраняется и наносится на провода посредством бирок или цифровых маркеров. Схема используется для непосредственного производства работ или для изготовления изделия.
Монтажная схема иногда носит другое название – схема соединений или схема подключения.
монтажная электрическая схема
Назначение каждой электросхемы
Структурная
Этот тип документа является наиболее простым и дает понимание о том, как работает электроустановка и из чего она состоит. Графическое изображение всех элементов цепи позволяет изначально увидеть общую картину, чтобы переходить к более сложному процессу подключения или же ремонта. Порядок чтения обозначается стрелочками и поясняющими надписями, что позволяет разобраться в структурной электрической схеме даже начинающему электрику. Принцип построения Вы можете увидеть на примере ниже:
Функциональная
Функциональная электросхема установки, по сути, не слишком отличается от структурной. Единственное отличие – более подробное описание всех составляющих узлов цепи. Выглядит этот документ следующим образом:
Принципиальная
Принципиальная электрическая схема чаще всего применяется в распределительных сетях, т.к. дает самое раскрытое пояснение о том, как работает рассматриваемое электрооборудование. На таком чертеже должны обязательно быть указаны все функциональные узлы цепи и вид связи между ними. В свою очередь, принципиальная электросхема может иметь две разновидности: однолинейная или полная. В первом случае на чертеже изображают только первичные сети, называемые также силовыми. Пример однолинейного изображения Вы можете увидеть ниже:
Полная принципиальная схема может быть развернутой или элементной. Если электроустановка несложная и на один главный чертеж можно нанести все пояснения, достаточно сделать развернутый план. Если же Вы имеете дело со сложной аппаратурой, которая имеет в составе цепь управления, автоматизации и измерения, лучше разнести все отдельные узлы на разные листы, чтобы не запутаться.
Существует также принципиальная электросхема изделия. Этот тип документа представляет собой своеобразную выкопировку из общего плана, на которой обозначено только, как работает и из чего состоит определенный узел.
Монтажная
Эту разновидность электрических схем мы чаще всего используем на сайте, когда рассказываем о том, как самостоятельно выполнить монтаж электропроводки. Дело в том, что на монтажной электросхеме можно показать точное расположение всех элементов цепи, способ их соединения, а также буквенно-цифровые характеристики составляющих чертеж установок. Если взять за пример схему электропроводки в однокомнатной квартире, на ней мы увидим, где нужно размещать розетки, выключатели, светильники и остальные изделия.
Основное назначение монтажной схемы – руководство для проведения электромонтажных работ. Согласно подготовленному чертежу можно понять, где, что и как нужно подключать.
Кстати, монтажной также считается электросхема соединений, которая предназначена для подключения электрооборудования, а также соединения установок между собой в пределах одной цепи. При подключении бытовой техники руководствуются именно монтажной схемой.
Объединенная
Ну и последней из применяемых в распределительных сетях электросхемой является объединенная, которая может включать в себя несколько видов и типов документов. Ее используют в том случае, если можно без сильного нагромождения чертежа обозначить все важные особенности цепи. Используют объединенный проект чаще всего на предприятиях. Домашним мастерам такой тип схемы вряд ли может встретиться. Пример Вы можете увидеть ниже:
Существует также схема кабельных трасс, которая представляет собой упрощенный план прокладки кабельной линии к распределительным пунктам и трансформаторным подстанциям. Ее назначение аналогично монтажной электросхеме – с помощью данного документа монтажники руководствуются как вести линию от точки А к точке Б.
Напоследок рекомендуем просмотреть полезное видео по теме:
https://youtube.com/watch?v=-NKZNUUzR-Q
Вот мы и рассмотрели основные виды и типы электрических схем, а также их назначение и характеристики. Зная условные обозначения и имея под рукой всю нужную документацию совсем не сложно разобраться в том, как работает та или иная установка.
Будет интересно прочитать:
Назначение
Начнем с базисной основы. Для обслуживания, ремонта, монтажа или наладки оборудования необходимо понимать как алгоритм его работы, так и принцип действия. С этой целью в сопроводительную документацию изделий включаются схемы, представляющие собой чертежи, на которых отображаются условные обозначения компонентов и составных узлов устройства, а также существующие между ними связи.
Построение схем выполняется по нормам ЕСКД, которые регулирует соответствующий ГОСТ. Данные чертежи востребованы на этапе проектирования, производства, а также в процессе эксплуатации оборудования. В зависимости от назначения электрические схемы принято классифицировать по типам. Они бывают:
- Структурными. Используются для определения основных функциональных узлов устройства, отображения существующих взаимосвязей между ними и общего назначения.
- Функциональными. Содержат описание протекающих в участках цепи процессов. На этапе разработки позволяют составить аналитическую модель устройства, дающую представление о его функциональном назначении того или иного узла. В процессе эксплуатации на основании такой схемы обосновывается поведение оборудования, что существенно облегчает диагностику, отладку и ремонт. Пример функциональной схемы управления скоростью вращения двигателя асинхронного типа
- Принципиальными. Отображают элементную базу и связь всех компонентов между собой. Именно принципиальные схемы являются базисной основой для процесса разработки электрооборудования. Пример такой схемы показан ниже. Схема управления реверсом двигателя асинхронного типа
- Монтажными. Указывают геометрическое положение всех компонентов узла, а также отображают соединения между ними, выполненные связующими элементами. На основе схем данного типа производится сборка электрооборудования или его составных узлов. Рисунок ниже демонстрирует пример монтажной схемы запуска двигателя под управлением реверсивного магнитного пускателя, позволяющей наглядно представить подключение кнопочного поста. Управление реверсом (красным выделен кнопочный пост и магнитные пускатели)
- Схемами подключений, отображающих подключение внешних устройств.
- Схемами расположений, в отличие от монтажных показывают только положение элементов узла без отображения связей.
- Общими, этот тип схем позволяет получить наглядное представление об узлах и связях между всеми элементами, что облегчает понимание устройства сложного объекта.
Подведем итог, без перечисленных выше схем, не только невозможно создать качественное и надежное оборудование, но и затруднительно организовать его квалифицированное обслуживание.
Как научиться читать принципиальные схемы
На самом деле есть только несколько способов. Это теория и практика. Если вы выучите обозначение радиодеталей, это еще не значит, что вы выучили схемотехнику. Это все равно, что выучить азбуку, но без грамматики и практики вы не выучите язык.
Например простая схема усилителя на одном транзисторе.
Вход X1 плюс (левый или правый канал), X2 минус. Звуковой сигнал поступает на электролитический конденсатор C1. Он защищает транзистор VT1 от замыкания, поскольку транзистор VT1 постоянно открыт при помощи делителя напряжения на R1 и R2. Делитель напряжения устанавливает рабочую точку на базе транзистора VT1, и транзистор не искажает входной сигнал. Резистор R3 и конденсатор C2, которые подключены к эмиттеру транзистора VT1, выполняют функцию термостабилизации рабочей точки при повышении температуры транзистора. Электролитический конденсатор C3 накапливает и фильтрует питающее напряжение. Динамическая головка BF1 служит выходом звукового сигнала.
Можно ли это понять, только выучив обозначения радиодеталей без схемотехники и теории? Навряд-ли.
Еще сложнее дело обстоит с цифровой техникой.
Что это за микроконтроллер, какие он функции выполняет, какая прошивка и какие фьюзы в нем установлены? А вторая микросхема, какой это усилитель? Без даташитов и описания к схеме не получится понять ее работу.Изучайте схемотехнику, теорию и практику. Просто выучив название деталей не получится разобраться в схемотехнике. Обозначение радиодеталей выучиться само по себе по мере практики и накопления знаний. Еще все зависит от выбранной отрасли. У связистов одна схемотехника, у ремонтников мобильной техники другая. А те, кто занимается звуком, не очень поймут электриков. Как и наоборот. Чтобы понять другую отрасль, ее схемотехнику и принципы работы нужно в нее погрузиться.
Поэтому, не следует строить иллюзии. Изучайте схемотехнику и собирайте схемы.
Принципиальные схемы помогают собирать устройства, и при изучении теории, понимать работу устройства. Без знаний и опыта, схема это просто схема.
Заземляющее устройство
Заземляющее устройство – система, состоящая из заземляющего контура и проводников, обеспечивающих безопасное прохождение тока через землю. Исходя из Правил Устройства Электроустановок, естественными заземлителями могут быть:
- Каркасы зданий (железобетонные или металлические), которые соединены с землей.
- Защитная металлическая оплетка проложенных в земле кабелей (кроме алюминиевой)
- Трубы скважин, водопроводов, проложенных в земле (кроме трубопроводов с горючими жидкостями, газами, смесями)
- Опоры высоковольтных линий электропередач
- Неэлектрифицированные железнодорожные пути (при условии сварного соединения рельсов)
Для искусственных заземлителей, по правилам, используют неокрашенные стальные прутки (с диаметром более 10 мм), уголок (с толщиной полки более 4 мм), листы (с толщиной более 4 мм и сечением в разрезе более 48 мм2). Для создания системы с искусственным заземлением возле сооружения вкапывают или вбивают в землю металлические пруты, уголок или листы с указанными выше толщиной и сечением, но длиной не менее 2,5 м. Затем их сваркой соединяют между собой с помощью прутковой или листовой стали. От поверхности земли данная конструкция должна находиться более 0,5 м. По требованиям, контур заземления здания должен иметь не менее двух соединений с заземлителем. В зависимости от назначения, заземление оборудования делится на два типа: защитное и рабочее. Защитное заземление служит для безопасности персонала и предотвращает возможность поражения человека электрическим током вследствие случайного прикосновения к корпусу электроустановки. Защитному заземлению подлежат корпуса электроустановок и электрических машин, которые не закреплены на «глухозаземленных» опорах, электрошкафы, металлические ящики распределительных щитов, металлорукав и трубы с силовыми кабелями, металлические оплетки силовых кабелей. Рабочее заземление используют в том случае, когда для производственной необходимости в случае повреждения изоляции и пробоя на корпус требуется продолжение работы оборудования в аварийном режиме. Таким образом, например, заземляют нейтрали трансформаторов и генераторов. Также, к рабочему заземлению относят подключение к общей сети заземления молниеотводов, которые защищают электроустановки от прямого попадания молний.
Двухтрубная система с нижней разводкой
Далее мы будем рассматривать двухтрубные системы, отличающиеся тем, что они обеспечивают равномерное распределение тепла даже по самым большим домовладениям с множеством комнат. Именно двухтрубная система используется для обогрева многоэтажных домов, в которых очень много квартир и нежилых помещений – здесь такая схема работает великолепно. Мы же будем рассматривать схемы для частных домов.
Двухтрубная система отопления с нижней разводкой.
Двухтрубная система отопления состоит из подающей и обратной труб. Между ними устанавливаются радиаторы – вход радиатора подключается к подающей трубе, а выход – к обратной. Что это дает?
- Равномерное распределение тепла по помещениям.
- Возможность регулировки температуры в помещениях путем полного или частичного перекрывания отдельных радиаторов.
- Возможность обогрева многоэтажных частных домов.
Существуют две основные разновидности двухтрубных систем – с нижней и верхней разводкой. Для начала мы рассмотрим двухтрубную систему с нижней разводкой.
Нижняя разводка используется во многих частных домах, так как позволяет сделать отопление менее видимым. Подающая и обратные трубы проходят здесь рядом друг с другом, под батареями или даже в полах. Удаление воздуха осуществляется через специальные краны Маевского. Схемы отопления в частном доме из полипропилена чаще всего предусматривают именно такую разводку.
Достоинства и недостатки двухтрубной системы с нижней разводкой
При монтаже отопления с нижней разводкой мы можем спрятать трубы в полу.
Давайте посмотрим, какими положительными чертами обладают двухтрубные системы с нижней разводкой.
- Возможность маскировки труб.
- Возможность использования радиаторов с нижним подключением – это несколько упрощает монтаж.
- Минимизируются тепловые потери.
Возможность хотя бы частично сделать отопление менее видимым привлекает многих людей. В случае с нижней разводкой мы получаем две параллельные трубы, идущие вровень с полом. При желании их можно завести под полы, предусмотрев эту возможность еще на этапе проектирования системы отопления и разработки проекта строительства частного дома.
Если использовать радиаторы с нижним подключением, появляется возможность почти полностью спрятать все трубы в полах – подключение радиаторов выполняется здесь с помощью специальных узлов.
Что касается недостатков, то они заключаются в необходимости регулярного ручного удаления воздуха и необходимости использования циркуляционного насоса.
Особенности монтажа двухтрубной системы с нижней разводкой
Пластиковый крепеж для труб отопления разного диаметра.
Для того чтобы смонтировать систему отопления по данной схеме, необходимо проложить по дому подающую и обратную трубы. Для этих целей в продаже есть специальный пластиковый крепеж. Если используются радиаторы с боковым подключением, делаем отвод от подающей трубы к верхнему боковому отверстию, а забираем теплоноситель через нижнее боковое отверстие, направляя его в обратную трубу. Рядом с каждым радиатором ставим спускники воздуха. Котел в такой схеме устанавливается в самой нижней точке.
Здесь используется диагональное подключение радиаторов, что увеличивает их теплоотдачу. Нижнее подключение радиаторов уменьшает тепловую мощность.
Такая схема чаще всего делается замкнутой, с использованием герметичного расширительного бака. Давление в системе создается с помощью циркуляционного насоса. Если нужно обогреть двухэтажный частный дом, прокладываем трубы на верхнем и нижнем этажах, после чего создаем параллельное подключение обоих этажей к отопительному котлу.
Типы принудительной циркуляции носителя тепла в обогреве
Применение схем отопления с принудительной циркуляцией в двухэтажных домах используется из-за протяжённости линий системы (более 30 м). Такой способ осуществляется при помощи циркуляционного насоса, перекачивающего жидкость контура. Он монтируется на входе в отопительный прибор, где температура теплоносителя является самой низкой.
При замкнутом контуре степень напора, которую развивает насос, не зависит от этажности и площади строения. Скорость водяного потока становится больше, поэтому при прохождении по трубопроводным линиям теплоноситель сильно не остывает. Это способствует более равномерному распределению тепла по всей системе и использованию теплогенератора в щадящем режиме.
Расширительный бак можно располагать не только в наивысшей точке системы, но и возле котла. Для совершенства схемы проектировщики ввели в неё разгонный коллектор. Теперь, если отключится электроэнергия с последующей остановкой насоса, система будет продолжать работу в режиме конвекции.
- с одной трубой;
- двумя;
- коллекторная.
Каждую можно смонтировать самим или пригласить специалистов.
Вариант схемы с одной трубой
На входе в батарею также монтируется запорная арматура, которая служит для регулировки температуры в комнате, а также необходимая при замене оборудования. Сверху радиатора устанавливают вентиль для спуска воздуха.
Вентиль на батареи
Чтобы повысить равномерность распределения тепла, радиаторы устанавливаются по линии байпасов. Если не использовать эту схему, то потребуется подбирать батареи разной мощности с учетом потери носителя тепла, то есть чем дальше от котла, тем больше секций.
Использование запорной арматуры необязательно, но без нее снижается маневренность всей системы отопления. При необходимости вы не сможете отключить от сети второй или первый этаж для экономии топлива.
Чтобы уйти от неравномерного распределения носителя тепла, используют схемы с двумя трубами.
- тупиковая;
- попутная;
- коллекторная.
Варианты тупиковой и попутной схем
Попутный вариант позволяет легко контролировать уровень тепла, но необходимо увеличивать длину трубопровода.
Наиболее эффективной признана коллекторная схема, которая позволяет подводить к каждому радиатору отдельную трубу. Тепло поступает равномерно. Есть один минус – высокая стоимость оборудования, так как увеличивается количество расходного материала.
Схема коллекторного горизонтального отопления
Существуют еще вертикальные варианты подачи носителя тепла, которые встречаются с нижней и верхней разводкой. В первом случае сток с подачей носителя тепла проходит сквозь этажи, во втором, стояк идет вверх от котла на чердак, где идет разводка труб на элементы обогрева.
Вертикальная схема
Двухэтажные дома могут иметь самую разную площадь, начиная от нескольких десятков и заканчивая сотнями квадратных метров. Также они отличаются расположением комнат, наличием пристроек и отапливаемых веранд, положением к сторонам света. Ориентируясь на эти и многие другие факторы, следует определиться с естественной или принудительной циркуляцией теплоносителя.
Простая схема циркуляции теплоносителя в частном доме с системой отопления с естественной циркуляцией.
Схемы отопления с естественной циркуляцией теплоносителя отличаются своей простотой. Здесь теплоноситель движется по трубам самостоятельно, без помощи циркуляционного насоса – под действием тепла он поднимается вверх, попадает в трубы, распределяется по радиаторам, остывает и попадает в обратную трубу, чтобы вновь отправиться в котел. То есть, теплоноситель движется самотеком, подчиняясь законам физики.
Схема закрытой двухтрубной системы отопления двухэтажного дома с принудительной циркуляцией
- Более равномерный прогрев всего домовладения;
- Значительно большая длина горизонтальных участков (в зависимости от мощности используемого насоса, она может достигать нескольких сотен метров);
- Возможность более эффективного подключения радиаторов (например, по диагональной схеме);
- Возможность монтажа дополнительной фурнитуры и изгибов без риска снижения давления ниже минимального предела.
Таким образом, в современных двухэтажных домах лучше всего использовать отопительные системы с принудительной циркуляцией. Также возможен монтаж байпаса, который поможет выбирать между принудительной или естественной циркуляцией в целях выбора наиболее оптимального варианта. Мы делаем выбор в сторону принудительных систем, как более эффективных.
https://youtube.com/watch?v=0_9CFtB_0RE
У принудительной циркуляции есть парочка недостатков – это необходимость в покупке циркуляционного насоса и повышенный уровень шума, связанный с его работой.
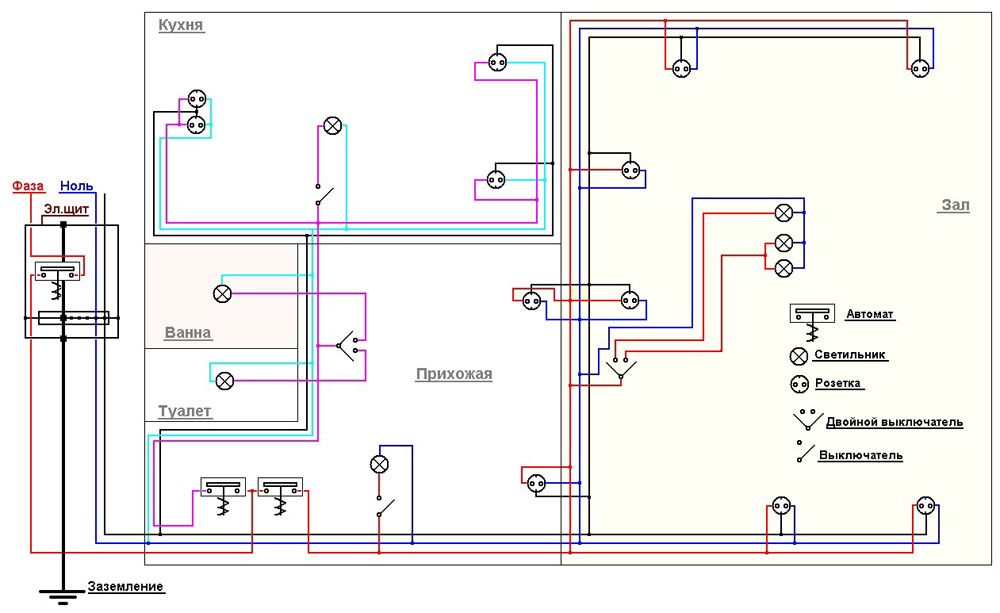
Схема монтажа электропроводки в частном доме своими руками
Занимаясь составлением схемы монтажа электропроводки в частном доме нужно исходить из собственных потребностей. То есть, если норматив предполагает наличие двух розеток на одну комнату, а вам необходимо три, то естественно нужно остановиться на более удобном для вас варианте.
Схемы бывают двух типов: электрическая и монтажная. Первая помогает рассчитать количество приборов, потребляемых ток, выбрав допустимый вариант подключения. Вторая фактически является отображением электрической схемы на практике. На ней помечаются места монтажа устройств, рассчитывается количество соединительного кабеля и прочих расходных материалов.
Как читать простые схемы
Процесс чтения для «чайников» рассматривается на примере простого проекта, состоящего из источника питания, звонка, нефиксируемой кнопки и проводников. Схема представляет собой замкнутую цепь с компонентами, соединенными последовательно. Это означает, что сила протекающего по ней тока будет одинакова в любой точке.
При подаче напряжения по нажатию кнопки звонок начинает звонить. Это связано с тем, что ток идет от положительного полюса батареи к отрицательному через все компоненты. Если провода не оказывают сопротивление постоянному току, то напряжение на клеммах звонка и выводах источника питания будет одинаковым по второму закону Кирхгофа.





