Другие режимы работы
Кроме режимов работы на понижение и стабилизацию, также довольно часто применяется повышающий. Схема подключения отличается тем, что индуктивность находится не на выходе. Через нее протекает ток в нагрузку при закрытом ключе, который отпираясь, подаёт на нижний вывод индуктивности отрицательное напряжение.
Диод, в свою очередь, обеспечивает разряд индуктивности на нагрузку в одном направлении. Поэтому при открытом ключе на нагрузке формируется 12 В от источника питания и максимальный ток, а при закрытом на выходном конденсаторе оно повышается до 28В. КПД схемы на повышение составляет как минимум 83%. Схемной особенностью при работе в таком режиме является плавное включение выходного транзистора, что обеспечивается ограничением тока базы посредством дополнительного резистора, подключенного к 8 выводу МС. Тактовая частота работы преобразователя задаётся конденсатором небольшой ёмкости, преимущественно 470пФ, при этом она составляет 100кГц.
Выходное напряжение определяется по следующей формуле:
Используя вышеуказанную схему включения микросхемы МС34063А, можно изготовить повышающий преобразователь напряжения с питанием от USB до 9, 12 и более вольт в зависимости от параметров резистора R3. Чтобы провести детальный расчет характеристик устройства, можно воспользоваться специальным калькулятором. Если R2 составляет 2,4кОм, а R3 15кОм, то схема будет преобразовать 5В в 12В.
Преобразователь напряжения на MC34063
Для питания портативной электронной аппаратуры в домашних условиях зачастую используют сетевые источники питания. Но это не всегда бывает удобно, поскольку не всегда по месту использования имеется свободная электрическая розетка. А если необходимо иметь несколько различных источников питания?
Одно из верных решений это изготовить универсальный источник питания. А в качестве внешнего источника питания применить, в частности, USB-порт персонального компьютера. Не секрет, что в типовом USB-разъеме предусмотрено питание для внешних электронных устройств напряжением 5В и токе нагрузки не более 500 мА.
Но, к сожалению, для нормальной работы большинства переносной электронной аппаратуры необходимо 9 или 12В. Решить поставленную задачу поможет специализированная микросхема преобразователь напряжения на MC34063, которая значительно облегчит изготовление лабораторного блока питания с требуемыми параметрами.

Драйвер светодиодов
Довольно часто для питания светодиодных источников света применяется именно эта микросхема для построения понижающего или повышающего преобразователя. Высокий КПД, низкое потребление и высокая стабильность выходного напряжения – вот основные преимущества схемной реализации. Есть много схем драйверов для светодиодов с различными особенностями.
Как один из многочисленных примеров практического применения можно рассмотреть следующую схему ниже.
Схема работает следующим образом:
При подаче управляющего сигнала внутренний триггер МС блокирован, а транзистор закрыт. И через диод протекает зарядный ток полевого транзистора. При снятии импульса управления триггер переходит во второе состояние и открывает транзистор, что приводит к разряду затвора VT2. Такое включение двух транзисторов обеспечивает быстрое включение и выключение VT1, что снижает вероятность нагрева из-за практически полного отсутствия переменной составляющей. Для расчета тока, протекающего через светодиоды, можно воспользоваться: I=1,25В/R2.
Описание схемы преобразователя
Ниже представлена принципиальная схема варианта источника питания, позволяющего получить 9В или 12В из 5В USB-порта компьютера.

За основу схемы взята специализированная микросхема MC34063 (ее российский аналог К1156ЕУ5). Преобразователь напряжения MC34063 представляет собой электронную схему управления DC / DC — преобразователем.
Она имеет температурно-компенсированный источник опорного напряжения (ИОН), генератор с изменяемым рабочим циклом, компаратор, схему ограничения по току, выходной каскад и сильноточный ключ. Эта микросхема специально изготовлена для использования в повышающих, понижающих и инвертирующих электронных преобразователях с наименьшим числом элементов.
Выходное напряжение, получаемое в результате работы, устанавливается двумя резисторами R2 и R3. Выбор номинала резисторов производится из расчета, что на входе компаратора (вывод 5) должно быть напряжение равное 1,25 В. Вычислить сопротивление резисторов для схемы можно используя несложную формулу:
Зная необходимое выходное напряжение и сопротивление резистора R3, можно довольно легко определить сопротивление резистора R2.
Так как выходное напряжение определяется резисторным делителем, можно значительно улучшить схему, включив в схему переключатель, позволяющий получать всевозможные значения по мере необходимости. Ниже приведен вариант преобразователя MC34063 на два выходных напряжения (9 и 12 В)

Понижающий преобразователь на МС34063
Понизить напряжение значительно проще – существует большое количество компенсационных стабилизаторов не требующих катушек индуктивности, требующих меньшего количества внешних элементов, но и для импульсного преобразователя находиться работа когда выходное напряжение в несколько раз меньше входного, либо просто важен КПД преобразования. В технической документации приводиться пример схемы с входным напряжение 25 В и выходным 5 В при токе 500мА.
- C1 – 100 мкФ 50 В;
- C2 – 1500 пФ;
- C3 – 470 мкФ 10 В;
- DA1 – MC34063A;
- L1 – 220 мкГн;
- R1 – 0,33 Ом;
- R2 – 1,3 кОм;
- R3 – 3,9 кОм;
- VD1 – 1N5819.
Данный преобразователь можно использовать для питания USB устройств. Кстати можно повысить ток отдаваемый в нагрузку, для этого потребуется увеличить емкости конденсаторов C1 и C3, уменьшить индуктивность L1 и сопротивление R1.
Аналоги микросхемы MC34063
Если MC34063 предназначена для коммерческого применении и имеет диапазон рабочих температур 0 .. 70°C, то её полный аналог MC33063 может работать в коммерческом диапазоне -40 .. 85°C. Несколько производителей выпускают MC34063, другие производители микросхем выпускают полные аналоги: AP34063, KS34063. Даже отечественная промышленность выпускала полный аналог К1156ЕУ5
, и хотя эту микросхему купить сейчас большая проблема, но вот можно найти много схем методик расчетов именно на К1156ЕУ5, которые применимы к MC34063.
Если необходимо разработать новое устройство и какжется MC34063 подходит как нельзя лучше, то соит обратить внимание на более современные аналоги, например: NCP3063
Параметры микросхемы
MC34063 реализован в стандартном DIP-8 корпусе с 8 выводами. Также имеются компоненты для поверхностного монтажа без конкурса. ШИМ-контроллер MC34063 изготовлен достаточно качественно, о чем говорят немалые параметры, позволяющие создавать многофункциональные устройства с широкими возможностями. К основным рабочим характеристикам относятся:
- Диапазон напряжений, которыми может манипулировать контроллер — от 3 до 40В.
- Максимальный коммутируемый ток на выходе биполярного транзистора — 1,5А.
- Напряжение питания — от 3 до 50В.
- Ток коллектора выходного транзистора — 100мА.
- Максимальная рассеиваемая мощность — 1,25Вт.
Выбирая за основу этот ШИМ-контроллер, вы обеспечите себя надёжным практическим макетом, который даст возможность качественно изучить особенности работы импульсных устройств и преобразователей напряжения.
Применяется микросхема во многих устройствах:
- понижающие источники питания;
- повышающие преобразователи;
- зарядные устройства для телефонов;
- драйверы для светодиодов и другие.
Драйвер светодиодов
Довольно часто для питания светодиодных источников света применяется именно эта микросхема для построения понижающего или повышающего преобразователя. Высокий КПД, низкое потребление и высокая стабильность выходного напряжения – вот основные преимущества схемной реализации. Есть много схем драйверов для светодиодов с различными особенностями.
Как один из многочисленных примеров практического применения можно рассмотреть следующую схему ниже.
Схема работает следующим образом:
При подаче управляющего сигнала внутренний триггер МС блокирован, а транзистор закрыт. И через диод протекает зарядный ток полевого транзистора. При снятии импульса управления триггер переходит во второе состояние и открывает транзистор, что приводит к разряду затвора VT2. Такое включение двух транзисторов обеспечивает быстрое включение и выключение VT1, что снижает вероятность нагрева из-за практически полного отсутствия переменной составляющей. Для расчета тока, протекающего через светодиоды, можно воспользоваться: I=1,25В/R2.
Электроника для всех
DC-DC преобразование Для изменения напряжения постоянного тока с минимальными потерями используются DC-DC преобразователи, работающие по принципу Широтно-Импульсной Модуляции (ШИМ, она же PWM по басурмански). Если не читал мои прошлые статьи, где я подробно разжевал принцип работы ШИМ, то я кратенько тебе напомню. Основной принцип тут в том, что напряжение подается не сплошным потоком, как в линейных стабилизаторах, а краткими импульсами и с большой частотой.
|
|
| Готовый девайс |
То есть у тебя на выходе ШИМ контроллера, например, сначала в течении десяти микросекунд напряжение, к примеру, двенадцать вольт, потом идет пауза. Скажем, те же десять микросекунд, когда на выходе напряжения вообще нет. Затем все повторяется, словно мы быстро-быстро включаем и выключаем рубильник. Таким образом у нас получаются прямоугольные импульсы. Если вспомнить матан, а конкретно интегрирование, то после интегрирования этих импульсов мы получим площадь под фигурой очерченной импульсами. Таким образом, меняя ширину импульсов и пропуская их через интегратор, можно плавно менять напряжения от нуля до максимума с любым шагом и практически без потерь. В качестве интегратора служит конденсатор, он заряжается на пике, а на паузах будет отдавать энергию в цепь. Также туда всегда последовательно ставят дроссель, который тоже служит источником энергии, только он запасает и отдает ток. Поэтому такие преобразователи при небольших габаритах легко питают мощную нагрузку и при этом почти не расходуют энергию на лишний нагрев.
Если не догнал, то я для простоты переложил это в понятное «канализационное русло». Смотри на картинку, где ключевой транзистор ШИМ контроллера похож на вентиль, он открывает и закрывает канал. Конденсатор это банка, накапливающая энергию. Дроссель это массивная турбина, которая, будучи разогнанной потоком, при открытом вентиле, за счет своей инерции прогоняет воду по трубам и после закрытия вентиля.
Конечно, самостоятельно разработать такой источник питания сложно, требуется неслабое образование в области электроники, но не стоит напрягаться по этому поводу. Умные дядьки из Motorola, STM, Dallas и прочих Philips’ов придумали все за нас и выпустили уже готовые микросхемы содержащие в себе ШИМ контроллер. Тебе остается его лишь припаять и добавить обвески, которая задает параметры работы, причем изобретать самому ничего не надо, в datasheet’ах подробно расписано что и как подключать, какие номиналы выбирать, а иногда даже дают готовый рисунок печатной платы. Надо лишь немного знать английский
Аналоги микросхемы MC34063
Если MC34063 предназначена для коммерческого применении и имеет диапазон рабочих температур 0 .. 70°C, то её полный аналог MC33063 может работать в коммерческом диапазоне -40 .. 85°C. Несколько производителей выпускают MC34063, другие производители микросхем выпускают полные аналоги: AP34063, KS34063. Даже отечественная промышленность выпускала полный аналог К1156ЕУ5
, и хотя эту микросхему купить сейчас большая проблема, но вот можно найти много схем методик расчетов именно на К1156ЕУ5, которые применимы к MC34063.
Если необходимо разработать новое устройство и какжется MC34063 подходит как нельзя лучше, то соит обратить внимание на более современные аналоги, например: NCP3063
Типовая схема включения
Чтобы запустить контроллер достаточно обеспечить несколько условий, реализовать которые можно, имея в кармане пару конденсаторов, индуктивность, диод и несколько резисторов. Схема подключения контроллера зависит от требований, которые будут предъявлены к ней. Если необходимо изготовить ШИМ-стабилизатор, что довольно часто применяется на практике. Схема работает исключительно на понижение выходного напряжения, которое зависит от отношения сопротивлений, включенных в обратной связи. Выходное напряжение формируется делителем в соотношении 1:3 и поступает на вход внутреннего компаратора.
Типовая схема включения состоит из следующих компонентов:
- 3 резистора;
- диод;
- 3 конденсатора;
- индуктивность.
Рассматривая схему на понижение напряжения или его стабилизации можно увидеть, что она оснащена глубокой обратной связью и достаточно мощным выходным транзистором, который прямотоком пропускает через себя напряжение.
MC34063 повышающий преобразователь
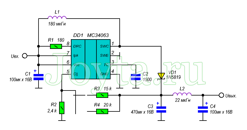
Например я данную микросхему использовал чтобы получить 12 В питание интерфейсного модуля от ноутбучного порта USB (5 В), таким образом интерфейсный модуль работал когда работал ноутбук ему не нужен был свой источник бесперебойного питания. Также имеет смысл использовать микросхему для питания контакторов, которым нужно более высокое напряжение, чем другим частям схемы. Хотя MC34063 выпускается давно, но возможность работы от 3 В, позволяет её использовать в стабилизаторах напряжения питающихся от литиевых аккумуляторов. Рассмотрим пример повышающего преобразователя из документации. Эта схема рассчитана на входное напряжение 12 В, выходное — 28 В при токе 175мА.
- C1 – 100 мкФ 25 В;
- C2 – 1500 пФ;
- C3 – 330 мкФ 50 В;
- DA1 – MC34063A;
- L1 – 180 мкГн;
- R1 – 0,22 Ом;
- R2 – 180 Ом;
- R3 – 2,2 кОм;
- R4 – 47 кОм;
- VD1 – 1N5819.
В данной схеме ограничение входного тока задается резистором R1, выходное напряжение определяется соотношением резистором R4 и R3.
MC34063 повышающий преобразователь
Например я данную микросхему использовал чтобы получить 12 В питание интерфейсного модуля от ноутбучного порта USB (5 В), таким образом интерфейсный модуль работал когда работал ноутбук ему не нужен был свой источник бесперебойного питания.
Также имеет смысл использовать микросхему для питания контакторов, которым нужно более высокое напряжение, чем другим частям схемы.
Хотя MC34063 выпускается давно, но возможность работы от 3 В, позволяет её использовать в стабилизаторах напряжения питающихся от литиевых аккумуляторов.
Рассмотрим пример повышающего преобразователя из документации. Эта схема рассчитана на входное напряжение 12 В, выходное — 28 В при токе 175мА.
- C1 – 100 мкФ 25 В;
- C2 – 1500 пФ;
- C3 – 330 мкФ 50 В;
- DA1 – MC34063A;
- L1 – 180 мкГн;
- R1 – 0,22 Ом;
- R2 – 180 Ом;
- R3 – 2,2 кОм;
- R4 – 47 кОм;
- VD1 – 1N5819.
В данной схеме ограничение входного тока задается резистором R1, выходное напряжение определяется соотношением резистором R4 и R3.
воскресенье, 26 июня 2016 г.
Микросхема MC34063 схема включения
Основные технические характеристики MC34063
- Широкий диапазон значений входных напряжений: от 3 В до 40 В;
- Высокий выходной импульсный ток: до 1,5 А;
- Регулируемое выходное напряжение;
- Частота преобразователя до 100 кГц;
- Точность внутреннего источника опорного напряжения: 2%;
- Ограничение тока короткого замыкания;
- Низкое потребление в спящем режиме.
Структура схемы:
- Источник опорного напряжения 1,25 В;
- Компаратор, сравнивающий опорное напряжение и входной сигнал с входа 5;
- Генератор импульсов сбрасывающий RS-триггер;
- Элемент И объединяющий сигналы с компаратора и генератора;
- RS-триггер устраняющий высокочастотные переключения выходных транзисторов;
- Транзистор драйвера VT2, в схеме эмиттерного повторителя, для усиления тока;
- Выходной транзистор VT1, обеспечивает ток до 1,5А.

Параметры микросхемы
MC34063 реализован в стандартном DIP-8 корпусе с 8 выводами. Также имеются компоненты для поверхностного монтажа без конкурса. ШИМ-контроллер MC34063 изготовлен достаточно качественно, о чем говорят немалые параметры, позволяющие создавать многофункциональные устройства с широкими возможностями. К основным рабочим характеристикам относятся:
- Диапазон напряжений, которыми может манипулировать контроллер — от 3 до 40В.
- Максимальный коммутируемый ток на выходе биполярного транзистора — 1,5А.
- Напряжение питания — от 3 до 50В.
- Ток коллектора выходного транзистора — 100мА.
- Максимальная рассеиваемая мощность — 1,25Вт.
Выбирая за основу этот ШИМ-контроллер, вы обеспечите себя надёжным практическим макетом, который даст возможность качественно изучить особенности работы импульсных устройств и преобразователей напряжения.
Применяется микросхема во многих устройствах:
- понижающие источники питания;
- повышающие преобразователи;
- зарядные устройства для телефонов;
- драйверы для светодиодов и другие.
Аналоги микросхемы MC34063
Если MC34063 предназначена для коммерческого применении и имеет диапазон рабочих температур 0 .. 70°C, то её полный аналог MC33063 может работать в коммерческом диапазоне -40 .. 85°C.
Несколько производителей выпускают MC34063, другие производители микросхем выпускают полные аналоги: AP34063, KS34063. Даже отечественная промышленность выпускала полный аналог К1156ЕУ5, и хотя эту микросхему купить сейчас большая проблема, но вот можно найти много схем методик расчетов именно на К1156ЕУ5, которые применимы к MC34063.
Если необходимо разработать новое устройство и какжется MC34063 подходит как нельзя лучше, то соит обратить внимание на более современные аналоги, например: NCP3063
Описание схемы преобразователя
Ниже представлена принципиальная схема варианта источника питания, позволяющего получить 9В или 12В из 5В USB-порта компьютера.
За основу схемы взята специализированная микросхема MC34063 (ее российский аналог К1156ЕУ5). Преобразователь напряжения MC34063 представляет собой электронную схему управления DC / DC — преобразователем.
Она имеет температурно-компенсированный источник опорного напряжения (ИОН), генератор с изменяемым рабочим циклом, компаратор, схему ограничения по току, выходной каскад и сильноточный ключ. Эта микросхема специально изготовлена для использования в повышающих, понижающих и инвертирующих электронных преобразователях с наименьшим числом элементов.
Выходное напряжение, получаемое в результате работы, устанавливается двумя резисторами R2 и R3. Выбор номинала резисторов производится из расчета, что на входе компаратора (вывод 5) должно быть напряжение равное 1,25 В. Вычислить сопротивление резисторов для схемы можно используя несложную формулу:
Зная необходимое выходное напряжение и сопротивление резистора R3, можно довольно легко определить сопротивление резистора R2.
Так как выходное напряжение определяется резисторным делителем, можно значительно улучшить схему, включив в схему переключатель, позволяющий получать всевозможные значения по мере необходимости. Ниже приведен вариант преобразователя MC34063 на два выходных напряжения (9 и 12 В)
Типовая схема включения
Чтобы запустить контроллер достаточно обеспечить несколько условий, реализовать которые можно, имея в кармане пару конденсаторов, индуктивность, диод и несколько резисторов. Схема подключения контроллера зависит от требований, которые будут предъявлены к ней. Если необходимо изготовить ШИМ-стабилизатор, что довольно часто применяется на практике. Схема работает исключительно на понижение выходного напряжения, которое зависит от отношения сопротивлений, включенных в обратной связи. Выходное напряжение формируется делителем в соотношении 1:3 и поступает на вход внутреннего компаратора.
Типовая схема включения состоит из следующих компонентов:
- 3 резистора;
- диод;
- 3 конденсатора;
- индуктивность.
Рассматривая схему на понижение напряжения или его стабилизации можно увидеть, что она оснащена глубокой обратной связью и достаточно мощным выходным транзистором, который прямотоком пропускает через себя напряжение.
Related Datasheets
| Номер в каталоге | Описание | Производители |
| MC3406 | N-Channel 30-V (D-S) MOSFET | FreesCale |
| MC34060A | (MC33060A / MC34060A) PRECISION SWITCHMODE PULSE WIDTH MODULATOR CONTROL CIRCUIT | Motorola Semiconductors |
| MC34060A | Voltage Mode Single Ended Controllers | ON Semiconductor |
| MC34062 | Pin-Programmable Overvoltage Sensing Circuit | Motorola Semiconductor |
| Номер в каталоге | Описание | Производители |
| 6MBP200RA-060 |
Intelligent Power Module |
Fuji Electric |
| ADF41020 |
18 GHz Microwave PLL Synthesizer |
Analog Devices |
| AN-SY6280 |
Low Loss Power Distribution Switch |
Silergy |
| DataSheet26.com | 2020 | Контакты | Поиск |
Присоединяйтесь к обсуждению
Вы можете опубликовать сообщение сейчас, а зарегистрироваться позже. Если у вас есть аккаунт, войдите в него для написания от своего имени. Примечание: вашему сообщению потребуется утверждение модератора, прежде чем оно станет доступным.
Похожие публикации
Всем привет. Недавно собрал схему источника на MC34063. На форумах мне намекнули, что мол микросхема это стабилизатор напряжения, а не тока. Искал схемы стабилизаторов тока на этой микросхеме но все они используют обвязку в виде дополнительных транзисторов и еще пачки деталей. Товарищ по этой ссылке предлагает нестандартное включение микросхемы, но пока оно сложновато в наладке. Тем временем китайцы прислали готовый драйвер для светодиодов 1W. К своему удивлению я увидел стандартное включение микросхемы в режиме Step Down.
Делитель R2/R1 настроен на напряжение 20В (при том, что на вход просят всего 12В и это понижающая схема). Ток ограничивается резистором Rsc=0.62Ом, что должно давать примерно 250мА Вопрос: насколько оправдано такое включение микросхемы для стабилизации тока? Недавно перелопачивал интернеты на тему драйвера на MC34063 — никто такое решение не предлагает
Проектирую инвертирующий преобразователь на МС34063 и столкнулся с такой не совсем понятным (для меня) моментом. Времязадающий конденсатор, подключающийся к 3-му выводу в инвертирующей конфигурации подключается второй обкладкой к выходному минусовому напряжению.
Точно так же он подключается и для NCP3063 (те же яйца, вид сбоку):
Для понижающей и повышающей конфигураций он включается между 3-м выводом и общей шиной
Так вот, вопрос: ПОЧЕМУ он включается именно так? Ведь по сути, вследствие стремящегося к нулю внутреннего сопротивления источника входного питания и полученного отрицательного напряжения, эти подключения должны быть практически равноценными. Я, конечно, попробую «в железе» оба варианта, но может быть, у кого-то имеются аргументированные соображения на этот счет, чтобы не терять зря времени на макетирование.
Но тут получается, если нагрузку на выходе не подсоединять, то на катушку индуктивности постоянно так и будут поступать импульсы и в итоге она разогреется и сдохнет ) получается так? Нужна какая-то обратная связь, чтобы выключить микру NE555, если нагрузки нет. Вот нашел такую схему:
Про нее сказано, что Cхема c VT2 и VD2 работает как компаратор, для которого опорным напряжением является напряжение стабилизации VD2
Как только напряжение на С4 превышает величину суммы напряжения стабилизации VD2 и порога открывания VT2, происходит открывание транзистора VT2, что приводит к изменению скважности импульсов на выводе 3 А1 в сторону уменьшения. еще схема, но без стабилитрона
А можно ли вообще убрать этот транзистор ОС? И просто подать через делитель напряжения VR1 на вход 5 ноги нужное напряжение и всё? Или лучше на MC34063 сделать? Тут сразу на 5 ногу ОС просто с делителя идет, зато тут драйвер для полевика по идее нужен
Вот еще одна схема, думаю по ней собирать:
На этой схеме драйвера для полевика нет, но зато есть два резистора по 100 Ом. Зачем они вообще тут? Можно их просто убрать? Вообщем не могу понять по какой лучше собирать. Нужно из 12 вольт в 220 постоянки. Или может есть поновее и по проще микросхема, чтобы не нужно было ставить драйвер для полевика и транзистор на ОС? Еще вопрос как ограничить ток на входе схемы допустим в 1 Ампер? Какую катушку индуктивности для этого нужно выбрать?
Параметры микросхемы
MC34063 реализован в стандартном DIP-8 корпусе с 8 выводами. Также имеются компоненты для поверхностного монтажа без конкурса. ШИМ-контроллер MC34063 изготовлен достаточно качественно, о чем говорят немалые параметры, позволяющие создавать многофункциональные устройства с широкими возможностями. К основным рабочим характеристикам относятся:
- Диапазон напряжений, которыми может манипулировать контроллер — от 3 до 40В.
- Максимальный коммутируемый ток на выходе биполярного транзистора — 1,5А.
- Напряжение питания — от 3 до 50В.
- Ток коллектора выходного транзистора — 100мА.
- Максимальная рассеиваемая мощность — 1,25Вт.
Выбирая за основу этот ШИМ-контроллер, вы обеспечите себя надёжным практическим макетом, который даст возможность качественно изучить особенности работы импульсных устройств и преобразователей напряжения.
Применяется микросхема во многих устройствах:
- понижающие источники питания;
- повышающие преобразователи;
- зарядные устройства для телефонов;
- драйверы для светодиодов и другие.
Другие режимы работы
Кроме режимов работы на понижение и стабилизацию, также довольно часто применяется повышающий. Схема подключения отличается тем, что индуктивность находится не на выходе. Через нее протекает ток в нагрузку при закрытом ключе, который отпираясь, подаёт на нижний вывод индуктивности отрицательное напряжение.
Диод, в свою очередь, обеспечивает разряд индуктивности на нагрузку в одном направлении. Поэтому при открытом ключе на нагрузке формируется 12 В от источника питания и максимальный ток, а при закрытом на выходном конденсаторе оно повышается до 28В. КПД схемы на повышение составляет как минимум 83%. Схемной особенностью при работе в таком режиме является плавное включение выходного транзистора, что обеспечивается ограничением тока базы посредством дополнительного резистора, подключенного к 8 выводу МС. Тактовая частота работы преобразователя задаётся конденсатором небольшой ёмкости, преимущественно 470пФ, при этом она составляет 100кГц.
Выходное напряжение определяется по следующей формуле:
Используя вышеуказанную схему включения микросхемы МС34063А, можно изготовить повышающий преобразователь напряжения с питанием от USB до 9, 12 и более вольт в зависимости от параметров резистора R3. Чтобы провести детальный расчет характеристик устройства, можно воспользоваться специальным калькулятором. Если R2 составляет 2,4кОм, а R3 15кОм, то схема будет преобразовать 5В в 12В.
Sepic преобразователь на mc34063
Ниже описана схема повышающе-понижающего преобразователя. За основу преобразователя была взята хорошо известная микросхема MC34063. Как следует из названия — описанный ниже преобразователь способен как повышать, так и понижать входное напряжение, в зависимости от его величины, выдавая при этом на выходе стабильные 9В. Данный преобразователь при входном напряжении 7..14В выдаёт на выходе стабильные 9В при токе нагрузки до 0,5А.
Построен преобразователь по топологии sepic, которая обеспечивает меньшие по сравнению с топологией boost пульсации тока и кроме этого, позволяет получить выходное напряжение как больше входного, так и меньше входного. В качестве силового ключа используется n-канальный MOSFET как наиболее экономичное с точки зрения КПД решение. У этих транзисторов минимальное сопротивление в открытом состоянии и как следствие — минимальный нагрев (минимальная рассеиваемая мощность).
Поскольку микросхемы серии 34063 не приспособлены для управления полевыми транзисторами, то лучше применять их совместно со специальными драйверами (например, c драйвером верхнего плеча полумоста IR2117, как вот здесь) — это позволит получить более крутые фронты при открытии и закрытии силового ключа. Однако, при отсутствии микросхем драйверов, можно вместо них использовать «альтернативу для бедных»: биполярный pnp-транзистор с диодом и резистором (в данном случае можно, поскольку исток полевика подключен к общему проводу). При включении MOSFET затвор заряжается через диод, биполярный транзистор при этом закрыт, а при отключении MOSFET биполярный транзистор открывается и затвор разряжается через него.
L1, L2 — катушки индуктивности по 90 мкГн (можно взять в старых, сломанных CRT-мониторах, они там как раз парами стоят, или намотать толстым проводом на кольцах с материнок)
С1 — входной фильтр, электролит 1000 мкФ/16В
С2 — керамика на 22 мкФ (можно взять с плат сломанных винчестеров, там обычно стоят толстые керамические кондёры на 10 мкФ и на 22 мкФ)
С3 — выходной фильтр, электролит 330 мкФ/25В
С4, R4 — снаббер, номиналы 2,7 нФ, 4,7 Ом, соответственно. Во многих случаях без него вообще можно обойтись. Номиналы элементов снаббера сильно зависят от конкретной разводки. Расчёт проводят экспериментально, уже после изготовления платы.
С5 — фильтр по питанию микрухи, керамика на 0,1 мкФ
С6 — времязадающий конденсатор, керамика 270 пФ
D1 — мощный диод Шоттки S10S40C (с материнки)
D2 — диод Шоттки (подойдёт любой)
R1, R2 — делитель напряжения. Для выхода 9 В номиналы резисторов 20 кОм и 3,2 кОм, соответственно.
R3 — резистор 4,7 кОм
T1 — силовой транзистор MOSFET, 6035AL (с материнки)
MC34063 повышающий преобразователь
Например я данную микросхему использовал чтобы получить 12 В питание интерфейсного модуля от ноутбучного порта USB (5 В), таким образом интерфейсный модуль работал когда работал ноутбук ему не нужен был свой источник бесперебойного питания. Также имеет смысл использовать микросхему для питания контакторов, которым нужно более высокое напряжение, чем другим частям схемы. Хотя MC34063 выпускается давно, но возможность работы от 3 В, позволяет её использовать в стабилизаторах напряжения питающихся от литиевых аккумуляторов. Рассмотрим пример повышающего преобразователя из документации. Эта схема рассчитана на входное напряжение 12 В, выходное — 28 В при токе 175мА.

- C1 – 100 мкФ 25 В;
- C2 – 1500 пФ;
- C3 – 330 мкФ 50 В;
- DA1 – MC34063A;
- L1 – 180 мкГн;
- R1 – 0,22 Ом;
- R2 – 180 Ом;
- R3 – 2,2 кОм;
- R4 – 47 кОм;
- VD1 – 1N5819.
В данной схеме ограничение входного тока задается резистором R1, выходное напряжение определяется соотношением резистором R4 и R3.
Datasheet Download — ETC
| Номер произв | MC34063 | ||
| Описание | DC/DC CONVERTER CONTROL CIRCUIT | ||
| Производители | ETC | ||
| логотип | |||
|
1Page
MC34063 3V to 30V Input Voltage Operation. Internal 1.2A Peak Current Switch. Internal ±2% Reference. Low Quiescent Current at 1.6mA. Frequency Operation from 100Hz to 100KHz. Low Dropout Operation: 100% Duty Cycle Current Limiting. Standard SOP8/DIP8 Packages Applications DC-DC Converter Module ADSL Modems Hub. Battery Chargers Functional Diagram
Pin Description 8 Drive collector Absolute Maximum Ratings
MC34063 Electrical Characteristics (Vcc= 5V, Ta=25°C (unless otherwise specified.) Parameter VPIN5 = 0V ,CT = 1nF Charging Current VIPK(SENSE) =VCC Symbol fOSC 24 ICHG IDISCHG 24 VOSC I IDISCHG/ CHG 35 46 KHZ 35 46 µA I ICHG= DISCHG Saturation Voltage, Darlington ISW=1.0A; Connection V VC(DRIVER)= C(SWITCH) Saturation Voltage ISW=1.0A; IC(DRIVER)=50mA (Forced ~~20) ISW=1.0A; VCE=5.0V VCE=30V Comparator VIPK(SENSE) 250 300 400 VCE(SAT) 1.0 1.3 VCE (SAT) 0.45 0.7 hFE IC(OFF) 50 75 VFB 1.225 1.25 1.275 1.19 1.31 REGLINE 0.1 0.3 mV/V VIN=0V VIPK(SENSE)=VCC VPIN 5>VFB 5.0V~VCC~30V CT=0.001µF, PIN 2=GND Remaining pins open IIB ICC 0.4 1 µA |
|||
| Всего страниц | 11 Pages | ||
| Скачать PDF |










