Устройство управления шаговым электродвигателем
А. ЛОЗОВОЙ, г. Казань
Шаговые электродвигатели незаменимы при конструировании точных устройств позиционирования. Многие из подобных двигателей имеют на статоре по две многополюсные сдвинутые относительно друг друга обмотки, каждая из них — со средним выводом. Последние обычно соединяют с плюсом источника питания, а остальные выводы в определенной последовательности — с минусом.
Когда через одну из половин обмотки течет ток, ее вторая половина обесточена. Устройство, схема которого показана на рисунке, управляет шаговым двигателем, заставляя его ротор вращаться в одну или другую сторону. Каждый из импульсов генератора на элементах микросхемы DD1 поворачивает ротор на один шаг Частоту импульсов (и шагов) изменяют переменным оезистооом R3. Нужную последовательность уровней напряжения, подаваемых на обмотки дви гателя, формирует кол ьцево й двухразрядный счетчик на D-триггерах DD3.1 и DD3.2. С помощью двух элементов «Исключающее ИЛИ» (DD2.2 и DD2.3) при необходимости инвертируют сигналы обратной связи счетчика, изменяя таким образом направления счета и вращения ротора двигателя М1 в зависимости от положения выключателя SA1. Элементы DD2.1 и DD2.4 — буферные.
Непосредственно коммутируют обмотки двигателя транзисторные ключи с открытым коллектором, входящие в состав микросхемы DD4 (использованы лишь четыре из семи имеющихся ключей). Все выходы микросхемы снабжены внутренними защитными диодами, общий катод которых — вывод 9. Таким образом, каждая полуобмотка зашунтирована диодом, устраняющим коммутационные выбросы напряжения.
Мощность электродвигателя М1 ограничена максимальным током через один ключ — 300 мА и суммарной мощностью, рассеиваемой микросхемой DD4, 2 Вт при температуре окружающей среды 25 °С. Микросхему К1109КТ23 можно заменить импортной — ULN2004A.
От редакции. Входные цепи ключей микросхемы К1109КТ23 рассчитаны и на непосредственное подключение к выходам микросхем структуры КМОП. Поэтому микросхемы DD1—DD3 можно заменить функциональными аналогами из серии К561: К155ЛАЗ на К561ЛА7, К155ЛП5 на К561ЛП2, К155ТМ2 на К561ТМ2, учтя различия а назначении их выводов, уменьшив в 500 раз емкость конденсатора С1 и увеличив во столько же раз сопротивление резисторов R2 и R3. После такой замены устройство можно питать от одного источника напряжением 12 В. Цепи питания микросхем следует зашунтировать конденсаторами.
Самолеты Лавочкина. Проект истребителя с ракетным двигателем Ла-162.
Ла-162
В Советском Союзе в послевоенный годы, отсутствовали турбореактивные двигатели большой мощности, поэтому авиаинженеры-конструкторы пытались найти альтернативные варианты. Одним из вариантов стало применение на истребителях ракетных жидкостных двигателей. ОКБ Лавочкина приступило к проектированию ракетного истребителя-перехватчика. Предполагалось, что самолет будет взлетать со сбрасываемой тележки, а садиться на лыжу и заднее колесо, расположенные в фюзеляже и выпускаемые при посадке. Но Ла-162 так и остался на чертежах, так как СССР начал приобретать в Англии более мощные, чем РД-10 и РД-20 ТРД.
Одновибратор на логических элементах К155ЛА3
Одновибратором именуют генератор, вырабатывающий одиночные электрические импульсы. Алгоритм работы одновибратора таков: при поступлении на вход одновибратора электрического сигнала, схема выдает на выходе короткий импульс, продолжительность которого определяется номиналами RC цепи.
После окончания формирования выходного импульса, одновибратор вновь возвращается в свое первоначальное состояние, и процесс повторяется при поступлении нового сигнала на его входе. Поэтому данный одновибратор еще именуют ждущим мультивибратором.
На практике применяется множество разновидностей одновибраторов, таких как одновибратор на транзисторах, операционных усилителях и одновибратор на логических элементах.
ИНФОРМАЦИОННОЕ ПРИЛОЖЕНИЕ 5
СПРАВОЧНЫЕ ДАННЫЕ
1. Зависимости UOH,UOL,IOS,
IIL,IIH,tPHL,tPLH= f
(t °С),tPHL,tPLH =
f (С∑H) для микросхем К155ЛА2 приведены на черт. 25
— 27, 29
— 34.
2. Зависимости UOH,UOL, Ios,
IIL,IIH, tPHL, tPLH = f (t
°С)tPHL, tPLH= f (С∑H), ICCL,
ICCHдля микросхем
К155ЛА3 приведены на черт. 25
— 27, 29
— 36.
3. Зависимости UOH, UOL, Ios, Iss=
F (f),tpHL, tPLH =
f (t °C)tpHL, tPLH=f
(C∑H)для микросхем К155ТМ2 приведены на черт. 25
— 28, 37
— 40.
4. Ожидаемая интенсивность отказов при
эксплуатации в ЭВМ 1 ∙ 10-7 1/ч.
5. Типовое значение тактовой частоты для
микросхем К155ТМ2 20 МГц.
6. Типовые значения динамических
параметров:
время задержки распространения сигнала при включении tPHL, нc:
К155ЛА2 11;
К155ЛА3 7;
К155ТМ2 20;
время задержки распространения сигнала при выключении tPLH, нc:
К155ЛА2 13;
К155ЛА3 12;
К155ТМ2 15.
График зависимости UOH = f (t °C)для микросхем типов К155ЛА2, К155ЛА3,
К155ТМ2
Uсс = 5,25В; UIL
= 0,40 В; N = 10
Черт. 28
График зависимости UOL= f (t °C)для микросхем типов
К155ЛА2, К155ЛА3, К155ТМ2
Uсс= 5,25В; UIH= 2,40 В; N = 10
Черт. 29
График зависимости IOSf
(t °C) для микросхем типов
К155ЛА2, К155ЛА3, К155ТМ2 при Ucc
= 5,25
Черт. 30
График зависимости ICC=
F (f)для микросхем
типа К155ТМ2 при Uсс
= 5,25
Черт. 31
График зависимости IIL
= f (t °C)для микросхем типов
К155ЛА2, К155ЛА3
Ucc= 5,25 В; UIL = 0,40 В
Черт. 32
График зависимости IIH= f (t °C)для микросхем типов
К155ЛА2, К155ЛА3
Uсс = 5,25 В; UIH= 2,40 В
Черт. 33
График зависимости tPHL
= f (t °C)для
микросхем типов К155ЛА2, К155ЛА3 при Ucc= 5,0 В, С∑H = 15 пФ, N = 10
Черт. 34
График
зависимости tPLH=
f (t °C)для микросхем типов К155ЛА2, К155ЛА3 при Uсс = 5,0 В, С∑H = 15 пФ, N = 10
Черт.
35
График
зависимости tPHL= f (С∑H)
для микросхем типов К155ЛА2, К155ЛА3 при UCC= 5,0 В, N =
10, t = 293 К (20 °C)
Черт. 36
График зависимости tPLH= f
(C∑H)для микросхем типов К155ЛА2, К155ЛА3 при Uсс=
5,0 В, N =10,t
= 293 K
(20 °C)
Черт. 37
График зависимости ICCL
= f (t °C)для
микросхем типа К155ЛА3 при Uсс= 5,25 В
Черт. 38
График
зависимости ICCL = f
(t °C)для микросхем типа К155ЛА3 при Ucc= 5,25 В
Черт. 39
График зависимости tPHL
= f (t °C)для
микросхем типа К155ТМ2 при
Uсс=
5,0 В, N =10, C∑H = 15 пФ
Черт. 40
График зависимости tPLH=
f (t °C)для микросхем
типа К155ТМ2 при Uсс
= 5,0 В, N = 10, С∑H
= 15 пФ
Черт. 41
График зависимости tPHL = f
(С∑H)для микросхем типа К155ТМ2 при Ucc=
5,0В,
N = 10, t
= 293 K
(20 °C)
Черт. 42
График зависимости tPLH= f
(С∑H)для микросхем типа К155ТМ2 при UCC = 5,0 В, N = 10, t
= 293 К (20 °С)
Черт. 43
ИНФОРМАЦИОННЫЕ ДАННЫЕ
1. Автор — делегация СССР в Постоянной
Комиссии по радиотехнической и электронной промышленности.
2. Тема — 18.820.01-74.
3. Стандарт СЭВ утвержден на 41-м заседании
ПКС.
4. Сроки начала применения стандарта СЭВ:
|
Страны |
Срок начала применения стандарта СЭВ в |
Срок начала применения стандарта СЭВ в |
|
НРБ |
Январь 1979 г. |
Январь 1981 г. |
|
ВНР |
Январь 1980 г. |
— |
|
ГДР |
||
|
Республика Куба |
||
|
МНР |
||
|
ПНР |
Январь 1979 г. |
Январь 1979 г. |
|
СРР |
Июль 1979 г. |
— |
|
СССР |
Январь 1978 г. |
Июль 1979 г. |
|
ЧССР |
— |
— |
5. Срок первой проверки — 1983 г.,
периодичность проверки — 5 лет.
|
1. Общие положения. 1 2. Технические требования. 1 2.1. Требования к конструкции. 1 2.2. Требования к электрическим параметрам и режимам.. 2 2.3. Требования к устойчивости при механических 2.4. Требования к устойчивости при климатических 2.5. Дополнительные требования. 4 2.6. Требования к надежности. 5 2.7. Требования к маркировке. 5 2.8. Требования к упаковке. 5 3. Правила приемки. 5 4. Методы испытаний. 7 5. Транспортирование и хранение. 35 6. Указания по эксплуатации. 36 Информационное приложение 1. 37 Информационное приложение 2. 37 Информационное приложение 3. 38 Информационное приложение 4. 39 Информационное приложение 5. 40 |
Опыты с микросхемой К155ЛА3
На макетную плату установите микросхему К155ЛА3 к выводам подсоедините питание (7 вывод минус, 14 вывод плюс 5 вольт). Для выполнения замеров лучше применить стрелочный вольтметр, имеющий сопротивление более 10 кОм на вольт. Спросите, почему нужно использовать стрелочный? Потому, что, по движению стрелки, можно определить наличие низкочастотных импульсов.

После подачи напряжения, измерьте напряжение на всех ножках К155ЛА3. При исправной микросхеме напряжение на выходных ножках (3, 6, 8 и 11) должно быть около 0,3 вольт, а на выводах (1, 2, 4, 5, 9, 10, 12, и 13) в районе 1,4 В.
Для исследования функционирования логического элемента 2И-НЕ микросхемы К155ЛА3 возьмем первый элемент. Как было сказано выше, его входом служат выводы 1 и 2, а выходом является 3. Сигналом логической 1 будет служить плюс источника питания через токоограничивающий резистор 1,5 кОм, а логическим 0 будем брать с минуса питания.
Опыт первый (рис.1):
Подадим на ножку 2 логический 0 (соединим ее с минусом питания), а на ножку 1 логическую единицу (плюс питания через резистор 1,5 кОм). Замерим напряжение на выходе 3, оно должно быть около 3,5 В (напряжение лог. 1)
Вывод первый
: Если на одном из входов лог.0, а на другом лог.1, то на выходе К155ЛА3 обязательно будет лог.1
Опыт второй (рис.2):
Теперь подадим лог.1 на оба входа 1 и 2 и дополнительно к одному из входов (пусть будет 2) подключим перемычку, второй конец которой будет соединен с минусом питания. Подадим питание на схему и замерим напряжение на выходе.

Оно должно быть равно лог.1. Теперь уберем перемычку, и стрелка вольтметра укажет напряжение не более 0,4 вольта, что соответствует уровню лог. 0. Устанавливая и убирая перемычку можно наблюдать как «прыгает» стрелка вольтметра указывая на изменения сигнала на выходе микросхемы К155ЛА3.
Вывод второй:
Сигнал лог. 0 на выходе элемента 2И-НЕ будет только в том случае, если на обоих его входах будет уровень лог.1
Следует отметить, что неподключенные входы элемента 2И-НЕ («висят в воздухе»), приводит к появлению низкого логического уровня на входе К155ЛА3.
Опыт третий (рис.3):
Если соединить оба входа 1 и 2, то из элемента 2И-НЕ получится логический элемент НЕ (инвертор). Подавая на вход лог.0 на выходе будет лог.1 и наоборот.
Схема двухтонального звонка на микросхемах собран на двух микросхемах и одном транзисторе.
Описание работы одновибратора на логических элементах
Одновибратор состоит из двух логических элементов микросхемы К155ЛА3: первый из них применен в роли 2И-НЕ элемента, второй подключен как инвертор. Подача входного сигнала осуществляется посредством кнопки SA1. Кнопка в данной схеме применяется только в качестве имитации входного сигнала. В действующих же устройствах на данный вход обычно поступает сигнал с каких-либо узлов схемы.
Для наглядности работы одновибратора, к его выходу можно подключить светодиод через токоограничивающий резистор. Чтобы видеть свечение светодиода, нужно чтобы выходной импульс был достаточно продолжительный, поэтому выберем конденсатор емкостью 500 мкф.
Подадим питание и замерим стрелочным вольтметром напряжение на выводах логических элементов DD1.1 и DD1.2 микросхемы К155ЛА3. На выходе логического элемента DD1.1 микросхемы К155ЛА3 должен быть логический ноль (не более 0,4 вольта) и единица (более 2,4 вольта) на его входе 2. Так же на выходе 6 логического элемента DD1.2 будет единица и соответственно единица на выводе 1 на DD1.1.
Одновременно с этим процессом загорится и светодиод, подсказывая нам, что на выходе одновибратора появился одиночный импульс высокого уровня. Если параллельно конденсатору С1 подключить конденсатор такой же емкости, то мы заметим, что продолжительность импульса возросла вдвое. Так же изменяя сопротивление резистора R1 можно добиться изменения длительности импульса.
Подведем итог: Чем выше емкость конденсатора C1 и сопротивление R1, тем продолжительнее выходной импульс вырабатываемый одновибратором на К155ЛА3.
В данной схеме одновибратора сопротивление R1 и емкость Cl представляют собой времязадающую RC цепь. При малых значениях C1 и R1 длительность импульса будет настолько короткой, что визуально обнаружить его с помощью вольтметра или светодиода не реально. В этом случае наличие импульса можно зафиксировать с помощью осциллографа или логического пробника.
В ждущем состоянии вывод 2 микросхемы К155ЛА3 никуда не подсоединен, поскольку контакты SA1 еще незамкнуты. По сути, на входе находится единица. Зачастую вход в таком случае соединяют с плюсом питания через сопротивление 1 кОм.
Из-за подключенного сопротивления R1, на входе логического элемента DD1.2 находится лог. 0, а на его выходе лог. 1. Поскольку на обоих выводах конденсатора лог. 0, он полностью разряжен.
В момент нажатия SA1, на вход 2 логического элемента DD1.1 поступает электрический сигнал низкого уровня. Поэтому на выводе 3 логического элемента DD1.1 единица. Положительный фронт через C1 подается на вход DD1.2. Соответственно с выхода его логический 0 поступит на вход DD1.1 и он будет присутствовать там даже после отпускания кнопки.
Одновременно через резистор происходит заряд конденсатора. И по окончании заряда напряжение на резисторе упадет и это переведет выход элемента DD1.2 в лог. 1. Одновибратор вернется в исходное состояние — в ждущий режим.
Следует заметить, то входной сигнал (нажатие кнопки) должен быть меньше по продолжительности, чем выходной иначе выходных импульсов не будет.
Источник
(К)1ЛБ331(Б)
|
Два логических элемента 4И-НЕ. Первые Справочный листок и |
|
Что касается буквы «Б» — то, как пишет Погорилый «…некоторое
время 133 серия выпускалась с буквенными индексами А и Б (1ЛБ333А и 1ЛБ333Б, например). У «А»
было быстродействие больше, у «Б» несколько меньше.
Микросхемы с пониженной нагрузочной способностью и пониженным быстродействием
(25 и 50 нс вместо 15 и 22), т.е. «полубрак по параметрам», выпускала и фирма TI в начальный
период производства серии 54/74. Так что это обычная ситуация на этапе освоения
производства, пока технология еще не отработана».

Судя по фото, в них могли стоять разные кристаллы! По крайней мере,
если смотреть на расположение контактных площадок на интеграловских кристаллах:
|
образец 1972 года: |
образец 1976 года: |



Самая простая (и популярная) схема «цветомузыки» на тиристорах КУ202Н.
Это самая простая и пожалуй, самая популярная схема цветомузыкальной приставки, на тиристорах. Тридцать лет назад я впервые
увидел вблизи полноценную, работающую «светомузыку». Ее собрал мой однокласник, с помощью старшего брата. Это была именно эта схема.
Несомненным ее достоинством является простота, при достаточно явном разделение режимов работы всех трех каналов. Лампы не мигают одновременно,
красный канал низких частот устойчиво моргает в ритм с ударными, средний — зеленый откликается в диапазоне человеческого голоса, высокочастотный синий реагирует на все остальное
тонкое — звенящее и пищащее.
Недостаток один —
необходим предварительный усилитель мощности на 1-2 ватта. Моему товарищу приходилось почти «на полную» врубать свою «Электронику»
для того, что бы добиться достаточно устойчивой работы устройства.
В качестве входного трансформатора был использован понижающий тр-р от радиоточки. Вместо него можно использовать любой малогабаритный понижающий сетевой транс.
Например, с 220 до 12 вольт. Только подключать его нужно наоборот — низковольтной обмоткой на вход усилителя.
Резисторы любые, мощностью от 0,5 ватт. Конденсаторы тоже любые, вместо тиристоров КУ202Н можно взять КУ202М.
Самолеты Лавочкина. Первый истребитель с турбореактивным двигателем Ла-150.
Ла-150
Проектирование самолета с турбореактивной силовой установкой инженеры КБ Лавочкина начали еще в конце войны в 1945г. А 11 сентября 1946г. самолет Ла-150 поднимается в воздух под управлением летчика-испытателя А. А. Попова. В итоге, истребитель Лавочкина стал 3-м реактивным самолетом в СССР.
Во время испытаний самолет постоянно дорабатывают, внося небольшие изменения в конструкцию. Ввиду того, что двигатель РД-10 имел малый ресурс, его постоянно приходилось менять, что увеличивало сроки проведения заводских испытаний.
На ГИ Ла-150 так и не попал, ввиду серьезных конструктивных недочетов.
Самолеты Лавочкина. Истребитель дальнего сопровождения Ла-11.
Ла-11
Ла-11 появился в результате глубокой модернизации истребителя Ла-9, и призван сопровождать бомбардировщики Ту-4.
Эта машина была разработана в кратчайшие сроки, всего за шесть месяцев. Впервые машина поднялась в воздух в конце весны 1947г.
Также читайте — «Вертолеты Сикорского».
Одновременно с Ла-11 был готов второй самолет для сопровождения – МиГ-9. И когда Сталин спросил у Лавочкина, чей самолет пускать в серию, Семен Алексеевич ответил, что надо пускать самолет Микояна, потому что он реактивный и более перспективный. Однако Сталин приказал начать серийный выпуск Ла-11. Это связано с тем, что для производства поршневого Ла-11 не требовалось переоборудования производственных мощностей.
Массовый выпуск истребителя продолжался с 1947г. по 1951г. За это время со стапелей завода сошел 1181 самолет этого типа.
Схема «цветомузыки» на тиристорах КУ202Н, с активными частотными фильтрами и усилителем тока.

Схема предназначена для работы от линейного звукового выхода(яркость ламп не зависит от уровня громкости).
Рассмотрим подробнее, как она работает.
Звуковой сигнал подается с линейного выхода на первичную обмотку разделительного трансформатора.
С вторичной
обмотки трансформатора сигнал поступает на активные фильтры, через резисторы R1, R2, R3
регулирующие его уровень. Раздельная регулировка необходима для настройки качественной работы устройства,
путем выравнивания уровня яркости, каждого из трех каналов.

С помощью фильтров происходит разделение сигналов
по частоте — на три канала. По первому каналу идет самая низкочастотная составляющая сигнала —
фильтр обрезает все частоты выше 800 гц. Настройка фильтра производится с помощью подстроечного
резистора R9. Номиналы конденсаторов С2 и С4 в схеме указаны — 1 мкФ, но как показала практика — их емкость следует увеличить,
минимум, до 5 мкф.

Фильтр второго канала настроен на среднюю частоту —
примерно от 500, до 2000 гц. Настройка фильтра производится с помощью подстроечного
резистора R15. Номиналы конденсаторов С5 и С7 в схеме указаны — 0,015 мкФ, но их емкость следует увеличить,
до 0,33 — 0,47 мкф.

По третьему, высокочастотному каналу проходит все что выше 1500(до 5000) гц.
Настройка фильтра производится с помощью подстроечного
резистора R22. Номиналы конденсаторов С8 и С10 в схеме указаны — 1000пФ, но их емкость следует увеличить,
до 0,01 мкФ.

Далее, сигналы каждого канала в отдельности детектируются(используются германиевые транзисторы серии д9), усиливаются и подаются на оконечный каскад.
Оконечный каскад выполняется на мощных транзисторах, либо на тиристорах. В данном случае, это
тиристоры КУ202Н.

Далее, идет оптическое устройство, конструкция и внешний которого зависит от фантазии конструктора,
а начинка(лампы, светодиоды) — от рабочего напряжения и максимальной мощности выходного каскада.
В нашем случае — это лампы накаливания 220в, 60вт(если установить тиристоры на радиаторы — до 10 шт на канал).
Микросхема К155ЛА3 и электронные самоделки на ней
Микросхема К155ЛА3,содержит четыре логических элемента 2И-НЕ,напряжение питания 5В,напряжение высокого уровня на выходе одного из элемента не ниже 2.4В,низкого уровня не более 0.4В.(на фото к55ла3,это полный аналог к155ла3,подходит по выводам и улучшенный)
Каждый элемент содержит четыре транзистора.VT1-двухэмиттерный транзистор,это транзистор входа,VT2-усиление,VT3-VT4 являются выходными транзисторами,каждый пропускает сигнал в своей фазе.Если VT3 открыт,то VT4 будет закрыт и наоборот.
Как работает микросхема.Высокий уровень-это единица и это соответствует напряжению от 2.4В и выше.Низкий уровень-это ноль,соответствует напряжению нескольких сотен милливольт.При подаче питания на микросхему 5В,на входах микросхемы вольтметр покажет высокий уровень примерно 3.5В,на выходах будет низкий уровень сотни или десятки мВ,так проверяют эту микросхему.
Если хоть на одном из входов элемента будет низкий уровень(вывод 1 или 2 подключен к минусу питания),то на выходе всегда будет высокий уровень или единица.Если на два входа подать высокий уровень,то на выходе будет низкий уровень или ноль.Инвертор-это когда на входе единица,а на выходе будет ноль и наоборот.
На двух элементах можно собрать простой генератор прямоугольных импульсов или мигалку.При подаче питания,на выводе 3 будет высокий уровень,а это значит,что на выводе 6 будет низкий уровень.Конденсатор С1 начнет заряжаться через резистор R1.Как только напряжение на конденсаторе достигнет пороговой величины,элемент DD1.1 инвертирует сигнал, на выводе 3 теперь будет ноль,а на выводе 6 будет единица.Конденсатор начнет разряжаться и вновь на выводе 3 появится единица и все будет повторяться.Светодиод будет мигать,частота вспышек зависит от емкости С1 и резистора R1.
На трех элементах можно собрать генератор прямоугольного сигнала на частоты десятки и сотни кГц,на частотах примерно 20-40МГц на выходе генератора будет синус.Генератор можно промодулировать звуком,надо на выводы 1-2 подать сигнал с плеера,тогда на FM приемнике можно будет поймать свой сигнал,но такой передатчик сгодится лишь для эксперимента.
Прерывистый звуковой генератор можно собрать на четырех элементах.На элементах DD1.3-DD1.4 собран звуковой генератор,на DD1.1-DD1.2 собран включатель-выключатель этого генератора.
Простая музыкальная игрушка.Звуковой генератор,тональность которого можно изменять резисторами разного сопротивления.Нажимая кнопку,подключаем резистор и генератор издает однотональный сигнал определенной частоты,на другую кнопку-сигнал другой частоты.Разных резисторов на разные номиналы должно быть штук десять,столько и кнопок.
КМ155ИД8А, КМ155ИД9, К155ИД9
Без сомнений, эта пара (в керамическом корпусе) держит с большим
отрывом первое место в номинации «Самая красивая микросхема серии»
Просто какое-то
волнение в душе, когда держишь их в руке, это произведение искусства
и не только лишь инженерного.
Причём, обратите внимание, корпус весьма архаичен, явный привет из 70-х годов.
Он называется «Тур» и был разработан в НИИТТ в 1970-72 гг.
Форма ног, крышка корпуса — всё это отголоски древних времён, когда DIP
был ещё молод… Причем, насколько я знаю, это вообще чуть ли не единственные наши микросхемы в таком корпусе!
Вспоминается ещё разве что К507РМ1.
Опять же, золочение для микросхем невоенного применения (не отбраковки от «войны», а изначально гражданских)
вещь исключительная.
Впрочем, есть и вариант в обычном скучном пластике
Немного подробностей. Обе эти микросхемы представляют собой
дешифраторы для управления матрицей из светодиодов. 155ИД8 работает
на матрицу 7х5 точек, с возможностью индицировать цифры от 0 до 9, знаки
«-» и переполнение «Е». 155ИД9 управляет матрицей 7х4 точек;
справочный листок на неё.
Производитель, а, полагаю, и разработчик —
НИИ «Мион», г.Тбилиси (Грузия).
Как нередко было у «Миона», микросхемы эти не имеют зарубежного аналога, а представляют
собой чисто отечественные разработки.
Не могу отказать себе в удовольствии отснять их во всех
возможных ракурсах…
Структурная схема
Конденсатор С1 обеспечивает положительную обратную связь между выходом второго и входом первого инвертора необходимую для возбуждения генератора.
Резистор R1 обеспечивает необходимое смещение по постоянному току, а также позволяет осуществлять небольшую отрицательную обратную связь на частоте генератора.
В результате преобладания положительной обратной связи над отрицательной на выходе генератора получается напряжение прямоугольной формы.
Изменение частоты генератора в широких пределах производится подбором емкости СІ и сопротивления резистора R1. Генерируемая частота равна fген = 1/(С1 * R1). С понижением питания эта частота уменьшается. По аналогичной схеме собирается и НЧ генератор подбором соответствующим образом С1 и R1.
Рис. 1. Структурная схема генератора на логической микросхеме.
Описание работы одновибратора на логических элементах
Одновибратор состоит из двух логических элементов микросхемы К155ЛА3: первый из них применен в роли 2И-НЕ элемента, второй подключен как инвертор. Подача входного сигнала осуществляется посредством кнопки SA1. Кнопка в данной схеме применяется только в качестве имитации входного сигнала. В действующих же устройствах на данный вход обычно поступает сигнал с каких-либо узлов схемы.

Для наглядности работы одновибратора, к его выходу можно подключить светодиод через токоограничивающий резистор. Чтобы видеть свечение светодиода, нужно чтобы выходной импульс был достаточно продолжительный, поэтому выберем конденсатор емкостью 500 мкф.
Подадим питание и замерим стрелочным вольтметром напряжение на выводах логических элементов DD1.1 и DD1.2 микросхемы К155ЛА3. На выходе логического элемента DD1.1 микросхемы К155ЛА3 должен быть логический ноль (не более 0,4 вольта) и единица (более 2,4 вольта) на его входе 2. Так же на выходе 6 логического элемента DD1.2 будет единица и соответственно единица на выводе 1 на DD1.1.
Подключив вольтметр к выводу 6 логического элемента DD1.2 , как уже было сказано до этого, на нем лог. 1. Теперь нажмем кратковременно кнопку SA1. Стрелка вольтметра резко отойдет практически до нуля. Примерно через 1-2 секунды она опять стремительно примет исходное положение. По такому движению стрелки можно сделать вывод, что мы наблюдали сигнал низкого уровня.
Одновременно с этим процессом загорится и светодиод, подсказывая нам, что на выходе одновибратора появился одиночный импульс высокого уровня. Если параллельно конденсатору С1 подключить конденсатор такой же емкости, то мы заметим, что продолжительность импульса возросла вдвое. Так же изменяя сопротивление резистора R1 можно добиться изменения длительности импульса.
Подведем итог: Чем выше емкость конденсатора C1 и сопротивление R1, тем продолжительнее выходной импульс вырабатываемый одновибратором на К155ЛА3.
Цифровой мультиметр AN8009
Большой ЖК-дисплей с подсветкой, 9999 отсчетов, измерение TrueRMS…
Подробнее
В данной схеме одновибратора сопротивление R1 и емкость Cl представляют собой времязадающую RC цепь. При малых значениях C1 и R1 длительность импульса будет настолько короткой, что визуально обнаружить его с помощью вольтметра или светодиода не реально. В этом случае наличие импульса можно зафиксировать с помощью осциллографа или логического пробника.

В ждущем состоянии вывод 2 микросхемы К155ЛА3 никуда не подсоединен, поскольку контакты SA1 еще незамкнуты. По сути, на входе находится единица. Зачастую вход в таком случае соединяют с плюсом питания через сопротивление 1 кОм.
Из-за подключенного сопротивления R1, на входе логического элемента DD1.2 находится лог. 0, а на его выходе лог. 1. Поскольку на обоих выводах конденсатора лог. 0, он полностью разряжен.
В момент нажатия SA1, на вход 2 логического элемента DD1.1 поступает электрический сигнал низкого уровня. Поэтому на выводе 3 логического элемента DD1.1 единица. Положительный фронт через C1 подается на вход DD1.2. Соответственно с выхода его логический 0 поступит на вход DD1.1 и он будет присутствовать там даже после отпускания кнопки.
Одновременно через резистор происходит заряд конденсатора. И по окончании заряда напряжение на резисторе упадет и это переведет выход элемента DD1.2 в лог. 1. Одновибратор вернется в исходное состояние — в ждущий режим.
Следует заметить, то входной сигнал (нажатие кнопки) должен быть меньше по продолжительности, чем выходной иначе выходных импульсов не будет.
Схема универсального генератора
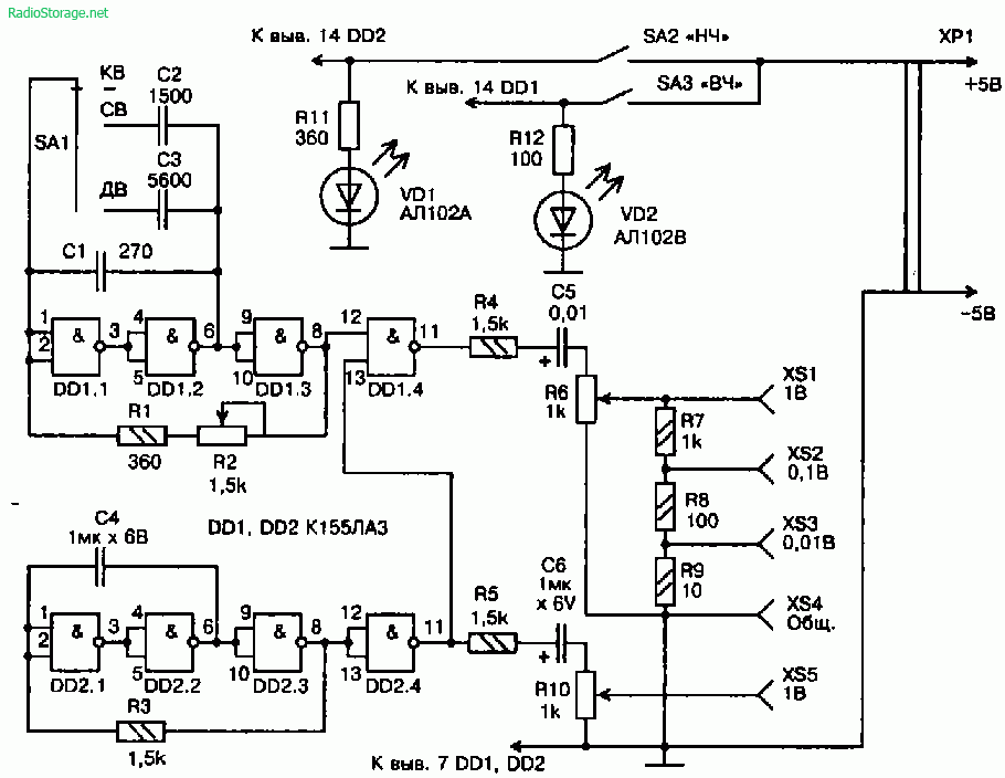
Исходя из вышеизложенного, на рис. 2 представлена принципиальная схема универсального генератора, собранная на двух микросхемах типа K155ЛA3. Генератор позволяет получить три диапазона частот: 120…500 кГц (длинные волны), 400…1600 кГц (средние волны), 2,5…10 МГц (короткие волны) и фиксированную частоту 1000 Гц.
На микросхеме DD2 собран генератор низкой частоты, частота генерации которого составляет примерно 1000 Гц. В качестве буферного каскада между генератором и внешней нагрузкой используется инвертор DD2.4.
Низкочастотный генератор включается выключателем SA2, о чем свидетельствует красное свечение светодиода VD1. Плавное изменение выходного сигнала генератора НЧ производится переменным резистором R10. Частота генерируемых колебаний устанавливается грубо подбором емкости конденсатора С4, а точно — подбором сопротивления резистора R3.

Рис. 2. Принципиальная схема генератора на микросхемах К155ЛА3.
Порядок сборки схемы.
О деталях приставки. Транзисторы КТ315 можно заменить другими кремниевыми n-p-n транзисторами
со статическим коэффициентом усиления не менее 50. Постоянные резисторы – МЛТ-0,5, переменные и подстроечные
– СП-1, СПО-0,5. Конденсаторы – любого типа.
Трансформатор Т1 с коэффициентом 1:1, поэтому можно использовать любой с подходящим количеством витков.
При самостоятельном изготовлении можно использовать магнитопровод Ш10х10, а обмотки намотать проводом
ПЭВ-1 0,1-0,15 по 150-300 витков каждая.
Диодный мост для питания тиристоров(220в) выбирают исходя из предпологаемой мощности нагрузки,
минимум — 2А. Если количество ламп на каждый канал увеличить — соответственно возрастет
потребляемый ток.
Для питания транзисторов(12в) можно использовать любой стабилизированный блок питания расчитанный
на рабочий ток минимум — 250 мА(а лучше — больше).
Сначала, каждый канал цветомузыки собирается в отдельности на макетной плате.
Причем, сборку начинают с выходного каскада. Собрав выходной каскад проверяют его работоспособность,
подав на его вход сигнал достаточного уровня.
Если этот каскад отрабатывает нормально, — собирают
активный фильтр. Далее — проверяют снова работоспособность того, что получилось.
В итоге, после испытания имеем — реально работающий канал.
Подобным образом необходимо собрать и отстроить все три канала.
Подобное занудство гарантирует безусловную работоспособность устройства после «чистовой» сборки на
монтажной плате, если работа проведена без ошибок и с применением «испытанных» деталей.
Возможный вариант печатного монтажа(для текстолита с односторонним фольгированием). Если использовать
более габаритные конденсаторе в канале самых низких частот, расстояния между отверстиями и проводниками придется изменить.
Применение текстолита с двухсторонним фольгированием может быть более технологичным вариантом — поможет избавиться от навесных проводов-перемычек.

Использование каких — либо материалов этой страницы,
допускается при наличии ссылки на сайт
Микросхема К155ЛА3
является, по сути, базовым элементом 155-ой серии интегральных микросхем. Внешне по исполнению она выполнена в 14 выводном DIP корпусе, на внешней стороне которого выполнена маркировка и ключ, позволяющий определить начало нумерации выводов (при виде сверху — от точки и против часовой стрелки).
В функциональной структуре микросхемы К155ЛА3 имеется 4 самостоятельных логических элементов . Одно лишь их объединяет, а это линии питания (общий вывод — 7, вывод 14 – положительный полюс питания) Как правило, контакты питания микросхем не изображаются на принципиальных схемах.
Каждый отдельный 2И-НЕ элемент микросхемы К155ЛА3
на схеме обозначают DD1.1, DD1.2, DD1.3, DD1.4. По правую сторону элементов находятся выходы, по левую сторону входы. Аналогом отечественной микросхемы К155ЛА3 является зарубежная микросхема SN7400, а все серия К155 аналогична зарубежной SN74.
К1ЛП332
Интереснейший экземпляр!
Во-первых, этой микросхемы нет практически ни в одном справочнике.
1ЛП331 есть, 1ЛП333 есть, а вторая пропущена!
Это были «половинки»; 1ЛП332 — половина 133ЛД1 (1ЛП331), один 4-входовый расширитель по ИЛИ.
Очень скоро производство их было прекращено, т.к. стало получаться достаточно нормальных, не половинок.
Память от них осталась в виде «дырок» в порядке номеров типов микросхем.
В-третьих, корпус. Видны рудиментарные боковые выводы. Назначение
неизвестно, то ли пытались втиснуть дополнительные выводы, то ли для крепления к рамке при изготовлении.
Плюс к этому, очень острые грани корпуса, такого тоже не встречал более.
Мало? Могу добавить и в-четвертых :))). Это (пока) самая ранняя микросхема из
этой серии у меня. Выпуск менее чем через год после окончания разработки…
Схема устройства
Логические элементы D1.1—D1.3, резистор R1 и конденсатор С1 образуют переключающий генератор. При включении питания конденсатор С1 начинает заряжаться через резистор R1.
По мере заряда конденсатора повышается напряжение на его обкладке, соединенной с выводами 1, 2 логического элемента DL2. Когда оно достигнет 1,2… 1,5 В, на выходе 6 элемента D1.3 появится сигнал логической «1» (« 4 В), а на выходе 11 элемента D1.1 — сигнал логического «0» (« 0,4 В).
После этого конденсатор С1 начинает разряжаться через резистор R1 и элемент DLL . В итоге на выходе 6 элемента D1.3 будут формироваться прямоугольные импульсы напряжения. Такие же импульсы, но сдвинутые по фазе на 180°, будут на выводе 11 элемента D1.1, выполняющего роль инвертора.
Продолжительность заряда и разряда конденсатора С1, а значит, частота переключающего генератора, зависит от емкости конденсатора С1 и сопротивления резистора R1. При указанных на схеме номиналах этих элементов частота переключающего генератора составляет 0,7…0,8 Гц.
Рис. 1. Принципиальная схема двухтонального звонка на двух микросхемах К155ЛА3.
Импульсы переключающего генератора подаются на генераторы тона. Один из них выполнен на элементах D1.4, D2.2, D2.3, другой — на элементах D2.4, D2.3. Частота первого генератора — 600 Гц (ее можно изменять подбором элементов С2, R2), частота второго — 1000 Гц (эту частоту можно изменять подбором элементов СЗ, R3).
При работающем переключающем генераторе на выходе генераторов тона (вывод 6 элемента D2.3) будет периодически появляться то сигнал одного генератора, то сигнал другого. Затем эти сигналы поступают на усилитель мощности (транзистор VI) и преобразуются головкой В1 в звук. Резистор R4 необходим для ограничения тока базы транзистора.
Параметры К155ЛА3.
1 Номинальное напряжение питания 5 В
2 Выходное напряжение низкого уровня не более 0,4 В
3 Выходное напряжение высокого уровня не менее 2,4 В
4 Входной ток низкого уровня не более -1,6 мА
5 Входной ток высокого уровня не более 0,04 мА
6 Входной пробивной ток не более 1 мА
7 Ток короткого замыкания -18…-55 мА
8 Ток потребления при низком уровне выходного напряжения не более 22 мА
9 Ток потребления при высоком уровне выходного напряжения не более 8 мА
10 Потребляемая статическая мощность на один логический элемент не более 19,7 мВт
11 Время задержки распространения при включении не более 15 нс
12 Время задержки распространения при выключении не более 22 нс





