Производители
Выпускают транзистор 2N3906 такие фирмы: ON Semiconductor, KEC(Korea Electronics), Fairchild Semiconductor, Unisonic Technologies, Micro Commercial Components, SeCoS Halbleitertechnologie, First Silicon, Central Semiconductor, AUK, STMicroelectronics, Inchange Semiconductor, Transys Electronics, SHENZHEN KOO CHIN ELECTRONICS, Tiger Electronic, GUANGDONG HOTTECH INDUSTRIAL, Pan Jit International, SHENZHEN YONGERJIA INDUSTRY, Jiangsu Changjiang Electronics Technology, Rohm, Daya Electric Group, Guangdong Kexin Industrial, General Semiconductor, Weitron Technology, New Jersey Semi-Conductor Products, SEMTECH ELECTRONICS, Micro Electronics, Dc Components, KODENSHI KOREA, Semtech Corporation, Silicon Standard, Nanjing International, Diodes Incorporated.
Обозначения и модификации транзистора 2N3906
В информационных материалах компаний-производителей электронных компонентов встречается огромное разнообразие обозначений транзисторов типа 2n3906, отличающихся в основном набором т.н. «суффиксов». При этом в подавляющем числе случаев изделия имеют одинаковую маркировку, но различаются по особенностям технологии изготовления и монтажа (пайки) с применением или без применения экологически вредных материалов.
Вместе с тем, в ряде случаев имеются различия в параметрах, относящихся к ограничениям по мощности рассеивания и величинам тепловых сопротивлений п/п приборов. Различия возникают в случаях размещения п/п структуры в корпусах других (кроме ТО–92) типов и, по всей видимости, в силу отличий технологий изготовления у разных производителей. Другие электрические параметры транзисторов сохраняют свои значения. Различия в значениях предельных тепловых параметров даны в сравнительной таблице.
| Обозначение транзистора | Корпус | RJƟC, °С/Вт | RƟJA, °С/Вт | PC,мВт | Компания-производитель |
|---|---|---|---|---|---|
| 2N3906 | TO — 92 | 83 | 200 | 625 | ON Semiconductor |
| 2N3906BU | TO — 92 | 83 | 200 | 625 | Fairchild Semiconductor |
| 2N3906N | TO – 92N | — | — | 400 | AUK Corp. |
| 2N3906S | SOT – 23 | — | 250 | 300 | ISC (Inchange Semiconductor) |
| 2N3906U | SOT – 23 | — | 833 | 150 | First Silicon Corp. |
| 2N3906E | SOT – 23 | — | — | 100 | KEC (Korea Electronics) |
| 2N3906E1G | SOT – 23 | — | 400 | 200 | First Silicon Corp. |
| MMBT3906 | SOT – 23 | — | 357 | 350 | Fairchild Semiconductor |
| PZT3906 | SOT — 223 | — | 125 | 1000 |
Вывод: при расчетах или анализе предельных тепловых режимов работы транзистора 2n3906 нужно учитывать конкретные технические данные от конкретного производителя.
Детали
Катушки L1 передатчика и приемника имеют сходную конструкцию. Они намотаны на цилиндрических каркасах диаметром 6 мм и длиной 12 мм с подстроечным сердечником из карбонильного железа.
Катушки содержат по 15 витков провода ПЭВ 0,31, виток к витку. Катушка передатчика имеет отвод от середины, и на неё намотана катушка связи L2 (рис.1), которая содержит 5 витков того же провода.
Катушка L2 (рис.2) намотана на ферритовом кольце внешним диаметром 7 мм из феррита проницаемостью 400-2000. Она содержит 100 витков провода ПЭВ 0,12.
Неполярные конденсаторы — КМ, КД, КТ, К10-7 или импортные аналоги. Электролитические конденсаторы — импортные аналоги К50-35. Транзистор 2N3904 можно заменить на КТ3102, КТ368. Транзисторы 2N3906 можно заменить на КТ3107. Налаживание следует начать с передатчика.
Биполярный транзистор KN3904S — описание производителя. Основные параметры. Даташиты.
Наименование производителя: KN3904S
Маркировка: ZCA
Тип материала: Si
Полярность: NPN
Максимальная рассеиваемая мощность (Pc): 0.35
W
Макcимально допустимое напряжение коллектор-база (Ucb): 40
V
Макcимально допустимое напряжение коллектор-эмиттер (Uce): 40
V
Макcимально допустимое напряжение эмиттер-база (Ueb): 5
V
Макcимальный постоянный ток коллектора (Ic): 0.2
A
Предельная температура PN-перехода (Tj): 150
°C
Граничная частота коэффициента передачи тока (ft): 300
MHz
Ёмкость коллекторного перехода (Cc): 4
pf
Статический коэффициент передачи тока (hfe): 100
Корпус транзистора:
KN3904S
Datasheet (PDF)
0.1. kn3904s.pdf Size:71K _kec


SEMICONDUCTOR KN3904STECHNICAL DATA EPITAXIAL PLANAR NPN TRANSISTORGENERAL PURPOSE APPLICATION.SWITCHING APPLICATION. EFEATURES L B LDIM MILLIMETERS Low Leakage Current _+2.93 0.20AB 1.30+0.20/-0.15: ICEX=50nA(Max.) ; @VCE=30V, VEB=3V.C 1.30 MAX2 Low Saturation Voltage 3 D 0.45+0.15/-0.05E 2.40+0.30/-0.20: VCE(sat)=0.3V(Max.) ; IC=50mA, IB=5mA.1G 1.90H
8.1. kn3904.pdf Size:71K _kec


SEMICONDUCTOR KN3904TECHNICAL DATA EPITAXIAL PLANAR NPN TRANSISTORGENERAL PURPOSE APPLICATION. SWITCHING APPLICATION. B CFEATURES Low Leakage Current: ICEX=50nA(Max.), @VCE=30V, VEB=3V.N DIM MILLIMETERS Low Saturation Voltage A 4.70 MAXEK: VCE(sat)=0.3V(Max.) @IC=50mA, IB=5mA. B 4.80 MAXGC 3.70 MAXD Complementary to KN3906.D 0.45E 1.00F 1.27G 0.85H 0
9.1. kn3906.pdf Size:71K _kec


SEMICONDUCTOR KN3906TECHNICAL DATA EPITAXIAL PLANAR PNP TRANSISTORGENERAL PURPOSE APPLICATION. SWITCHING APPLICATION. B CFEATURES Low Leakage Current: ICEX=-50nA(Max.), @VCE=-30V, VEB=-3V.N DIM MILLIMETERS Low Saturation Voltage A 4.70 MAXEK: VCE(sat)=-0.4V(Max.) @IC=-50mA, IB=-5mA. B 4.80 MAXGC 3.70 MAXD Complementary to KN3904.D 0.45E 1.00F 1.27G 0.8
9.2. kn3906s.pdf Size:72K _kec


SEMICONDUCTOR KN3906STECHNICAL DATA EPITAXIAL PLANAR PNP TRANSISTORGENERAL PURPOSE APPLICATION.SWITCHING APPLICATION. EFEATURES L B LDIM MILLIMETERS Low Leakage Current _+2.93 0.20AB 1.30+0.20/-0.15: ICEX=-50nA(Max.) ; @VCE=-30V, VEB=-3V.C 1.30 MAX2 Low Saturation Voltage 3 D 0.45+0.15/-0.05E 2.40+0.30/-0.20: VCE(sat)=-0.4V(Max.) ; IC=-50mA, IB=-5mA.1G 1.
9.3. kn3905s.pdf Size:425K _kec


SEMICONDUCTOR KN3905STECHNICAL DATA EPITAXIAL PLANAR PNP TRANSISTORGENERAL PURPOSE APPLICATION.SWITCHING APPLICATION. EFEATURES L B LDIM MILLIMETERSLow Leakage Current _+2.93 0.20AB 1.30+0.20/-0.15: ICEX=-50nA(Max.) ; @VCE=-30V, VEB=-3V.C 1.30 MAX2Low Saturation Voltage 3 D 0.45+0.15/-0.05E 2.40+0.30/-0.20: VCE(sat)=-0.4V(Max.) ; IC=-50mA, IB=-5mA.1G
Другие транзисторы… KN2222S
, KN2907
, KN2907A
, KN2907AS
, KN2907S
, KN3903
, KN3903S
, KN3904
, 2N5551
, KN3905
, KN3905S
, KN3906
, KN3906S
, KN4400
, KN4400S
, KN4401
, KN4401S
.
Результаты подбора транзистора (поиска аналога)
| Type | Code | Mat | Struct | Pc | Ucb | Uce | Ueb | Ic | Tj | Ft | Cc | Hfe | Caps |
| 2N3904 | Si | NPN | 0.31 | 60 | 40 | 6 | 0.2 | 135 | 300 | 4 | 40 | ||
| 2N3904A | Si | NPN | 1.5 | 60 | 40 | 6 | 0.2 | 150 | 300 | 4 | 100 | ||
| 2N3904C | Si | NPN | 0.625 | 60 | 40 | 6 | 0.2 | 150 | 300 | 4 | 100 | ||
| 2N3904G | Si | NPN | 0.625 | 60 | 40 | 6 | 0.2 | 150 | 300 | 100 | |||
| 2N3904N | Si | NPN | 0.4 | 60 | 40 | 6 | 0.2 | 150 | 300 | 3 | 100 | TO92N | |
| 2N6719 | Si | NPN | 2 | 300 | 300 | 6 | 2 | 150 | 40 | ||||
| 2N6736 | Si | NPN | 35 | 80 | 45 | 6 | 5 | 150 | 40 | ||||
| 2SC2474 | Si | NPN | 0.6 | 60 | 6 | 0.2 | 150 | 150 | |||||
| 2SC2475 | Si | NPN | 0.6 | 60 | 6 | 0.6 | 150 | 200 | |||||
| 2SC2477 | Si | NPN | 0.6 | 60 | 6 | 0.6 | 150 | 150 | |||||
| 2SC4145 | Si | NPN | 1.2 | 80 | 2 | 150 | 200 | ||||||
| 2SC6136 | C6136 | Si | NPN | 0.5 | 600 | 285 | 8 | 0.7 | 150 | 100 | |||
| 2SD1015 | Si | NPN | 0.9 | 140 | 50 | 50 | 2 | 150 | 150 | ||||
| 2SD1209 | Si | NPN | 0.9 | 60 | 1 | 150 | 4000 | ||||||
| 2SD1388 | Si | NPN | 0.7 | 60 | 1 | 150 | 250 | ||||||
| 2SD1490 | Si | NPN | 0.75 | 70 | 1 | 150 | 60 | ||||||
| 2SD1642 | Si | NPN | 0.7 | 100 | 2 | 150 | 40 | ||||||
| 2SD1698 | Si | NPN | 0.75 | 100 | 0.8 | 150 | 10000 | ||||||
| 2SD1701 | Si | NPN | 0.75 | 1700 | 0.8 | 150 | 10000 | ||||||
| 2SD1853 | Si | NPN | 0.7 | 80 | 60 | 6 | 1.5 | 150 | 2000 | ||||
| 2SD1929 | Si | NPN | 1.2 | 60 | 2 | 150 | 5000 | ||||||
| 2SD1930 | Si | NPN | 1.2 | 100 | 2 | 150 | 5000 | ||||||
| 2SD1931 | Si | NPN | 1.2 | 60 | 2 | 150 | 10000 | ||||||
| 2SD1978 | Si | NPN | 0.9 | 120 | 1.5 | 150 | 10000 | ||||||
| 2SD1981 | Si | NPN | 1 | 100 | 80 | 6 | 2 | 150 | 24000 | ||||
| 2SD2068 | Si | NPN | 1 | 60 | 1 | 150 | 18000 | ||||||
| 2SD2206A | Si | NPN | 0.9 | 120 | 2 | 2000 | TO92MOD | ||||||
| 2SD2213 | Si | NPN | 0.9 | 150 | 80 | 8 | 1.5 | 150 | 1000 | TO92MOD | |||
| 2STL2580 | Si | NPN | 1.5 | 800 | 400 | 9 | 1 | 150 | 60 | TO92MOD | |||
| 3DG3904 | Si | NPN | 0.625 | 60 | 40 | 6 | 0.2 | 150 | 300 | 4 | 100 | ||
| 3TE440 | Si | NPN | 10 | 80 | 1.5 | 150 | 350 | 40 | |||||
| 3TE450 | Si | NPN | 5 | 80 | 0.5 | 150 | 350 | 40 | |||||
| BCX38 | Si | NPN | 1 | 80 | 60 | 10 | 0.8 | 150 | 500 | ||||
| BCX38A | Si | NPN | 1 | 80 | 60 | 10 | 0.8 | 150 | 500 | ||||
| BCX38B | Si | NPN | 1 | 80 | 60 | 10 | 0.8 | 150 | 4000 | ||||
| BCX38C | Si | NPN | 1 | 80 | 60 | 10 | 0.8 | 150 | 6000 | ||||
| BFX152 | Si | NPN | 0.83 | 100 | 0.3 | 175 | 500 | 75 | |||||
| BTN3904A3 | Si | NPN | 0.625 | 60 | 40 | 6 | 0.2 | 150 | 300 | 4 | 100 | ||
| C266 | Si | NPN | 0.825 | 60 | 10 | 2 | 175 | 45 | |||||
| CE1N2R | Si | NPN | 1 | 60 | 60 | 15 | 2 | 150 | 1000 | ||||
| CE2F3P | Si | NPN | 1 | 60 | 60 | 15 | 2 | 150 | 1000 | ||||
| ECG123AP | Si | NPN | 0.5 | 75 | 40 | 0.8 | 175 | 300 | 200 | ||||
| ECG2341 | Si | NPN | 0.8 | 80 | 1 | 150 | 2000 | ||||||
| H2N3904 | Si | NPN | 0.625 | 60 | 40 | 6 | 0.2 | 150 | 300 | 4 | 100 | ||
| HEPS0015 | Si | NPN | 0.31 | 60 | 40 | 0.6 | 135 | 300 | 200 | ||||
| HEPS0025 | Si | NPN | 0.35 | 60 | 40 | 0.6 | 150 | 300 | 100 | ||||
| HIT667 | Si | NPN | 0.9 | 120 | 100 | 6 | 1 | 150 | 140 | TO92MOD | |||
| HSE424 | Si | NPN | 0.31 | 60 | 40 | 150 | 400 | 80 | |||||
| KN3903 | Si | NPN | 0.625 | 40 | 0.2 | 50 | |||||||
| KN3904 | Si | NPN | 0.625 | 60 | 40 | 6 | 0.2 | 150 | 300 | 4 | 100 | ||
| KN4400 | Si | NPN | 0.625 | 40 | 0.6 | 50 | |||||||
| KN4401 | Si | NPN | 0.625 | 40 | 0.6 | 100 | |||||||
| KSC1072 | Si | NPN | 0.8 | 60 | 45 | 8 | 0.7 | 150 | 40 | ||||
| KSP8097 | Si | NPN | 0.625 | 60 | 40 | 6 | 0.2 | 150 | 4 | 250 | |||
| KTC1006 | Si | NPN | 1 | 80 | 0.8 | 175 | 100 | ||||||
| KTC1027 | Si | NPN | 1 | 120 | 0.8 | 175 | 80 | ||||||
| KTC3227 | Si | NPN | 1 | 80 | 0.4 | 175 | 70 | ||||||
| KTC3228 | Si | NPN | 1 | 160 | 1 | 175 | 60 | ||||||
| KTC3245 | Si | NPN | 0.625 | 400 | 350 | 6 | 0.3 | 150 | 50 | ||||
| NTE2341 | Si | NPN | 1 | 100 | 80 | 7 | 1 | 2000 | |||||
| NTE46 | Si | NPN | 0.625 | 100 | 100 | 12 | 0.5 | 10000 | |||||
| NTE48 | Si | NPN | 1 | 60 | 50 | 12 | 1 | 25000 | |||||
| P2N2222A | Si | NPN | 0.625 | 40 | 0.6 | 300 | 100 | ||||||
| SK3854 | Si | NPN | 1.2 | 75 | 40 | 6 | 0.8 | 300 | 200 | ||||
| STX0560 | X0560 | Si | NPN | 1.5 | 800 | 600 | 7 | 1 | 150 | 70 | |||
| TSC873CT | Si | NPN | 1 | 600 | 400 | 9 | 0.3 | 150 | 80 | ||||
| ZTX614 | Si | NPN | 1 | 120 | 100 | 10 | 0.8 | 200 | 20000 |
Всего результатов: 67
Электрические характеристики
Значения в таблице действительныпри температуре внешней среды Ta = 25°C.
| Характеристика | Обознач. | Параметры при измерениях | Значения | |
|---|---|---|---|---|
| Характеристики включенного / выключенного состояния ٭ | ||||
| Ток коллектора выключения, нА | ICEX | VCE = 30 В, VEB = 3 В | ≤ 50 | |
| Ток базы выключения, нА | IBL | VCE = 30 В, VEB = 3 В | ≤ 50 | |
| Напряжение пробоя коллектор – база, В | V(BR)CBO | IC = 10мкА, IE = 0 | ≥ 60 | |
| Напряжение пробоя коллектор – эмиттер, В | V(BR)CEO | IC = 1,0мА, IB = 0 | ≥ 40 | |
| Напряжение пробоя эмиттер – база, В | V(BR)EBO | IE = 10мкА, IC = 0 | ≥ 6 | |
| Статический коэффициент усиления по току | hFE(1) | VCE = 1 В, IC = 0,1 мА | ≥ 40 | |
| hFE(2) | VCE = 1 В, IC = 1 мА | ≥ 70 | ||
| hFE(3) | VCE = 1 В, IC = 10 мА | 100…300 | ||
| hFE(4) | VCE = 1 В, IC = 50 мА | ≥ 60 | ||
| hFE(5) | VCE = 1 В, IC = 100 мА | ≥ 30 | ||
| Напряжение насыщения коллектор-эмиттер, В | VCE(sat)1 | IC = 10 мА, IB = 1 мА | ≤ 0,2 | |
| VCE(sat)2 | IC = 50 мА, IB = 5 мА | ≤ 0,3 | ||
| Напряжение насыщения база-эмиттер, В | VBE(sat)1 | IC = 10 мА, IB = 1 мА | ≤ 0,85 | |
| VBE(sat)2 | IC = 50 мА, IB = 5 мА | ≤ 0,95 | ||
| Характеристики в режиме малого сигнала | ||||
| Частота среза, МГц | fT | VCE = 20 В, IC = 10 мА, f =100 МГц | ≥ 300 | |
| Выходная емкость коллектора, pF | Cob | VCB = 5 В, IE = 0, f = 1 МГц | ≤ 4,0 | |
| Входная емкость, pF | Cib | VBE = 0,5 В, IС = 0, f = 1 МГц | ≤ 8,0 | |
| Входной импеданс, кОм | hie | VCE = 10 В, IC = 1 мА, f = 1 кГц | От 1,0 до10 | |
| Коэффициент обратной связи по напряжению, × 10-4 | hre | От 0,5 до 8 | ||
| Коэффициент усиления при малом сигнале | hfe | От 100 до 400 | ||
| Выходная проводимость, мкСм | hoe | От 1 до 40 | ||
| Коэффициент шума транзистора, dB | NF | VCE = 5В, ICE = 0,1мА, RS = 1кОм, f = 1,0 кГц | ≤ 5,0 | |
| Характеристики режима переключений | ||||
| Времена режима переключения | Время задержки, нс | td | UCC = 3,0 В, UBE = 0,5 В, IC = 10 мА, IB1 = 1,0 мА | ≤ 35 |
| Время нарастания, нс | tr | ≤ 35 | ||
| Время рассасывания, нс | tstg (ts) | UCC = 3,0 В, IC = 10 мА, IB1 = IB2 = 1,0 мА | ≤ 200 | |
| Время спада, нс | tf | ≤ 50 |
٭ — Характеристики сняты в импульсном режиме: ширина импульса ≤ 300 мкс, коэффициент заполнения ≤ 2 %.
H2N3904 Datasheet (PDF)
0.1. h2n3904.pdf Size:50K _hsmc
Spec. No. : HE6218HI-SINCERITYIssued Date : 1992.11.25Revised Date : 2005.01.14MICROELECTRONICS CORP.Page No. : 1/5H2N3904NPN EPITAXIAL PLANAR TRANSISTORDescriptionThe H2N3904 is designed for general purpose switching and amplifier applications.TO-92Absolute Maximum Ratings Maximum TemperaturesStorage Temperature………………………………………………
8.1. h2n3906.pdf Size:51K _hsmc
Spec. No. : HE6240HI-SINCERITYIssued Date : 1992.11.25Revised Date : 2005.01.14MICROELECTRONICS CORP.Page No. : 1/5H2N3906PNP EPITAXIAL PLANAR TRANSISTORDescriptionThe H2N3906 is designed for general purpose switching and amplifier applications.TO-92Absolute Maximum Ratings Maximum TemperaturesStorage Temperature………………………………………………
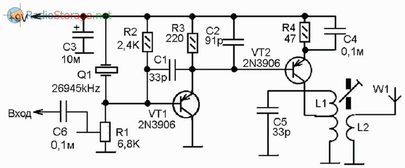
Принципиальная схема
Принципиальная схема передатчика показана на рисунке 1. Передатчик излучает мощность около 0,1 Вт при напряжении питания 9В. Напряжение питания может быть снижено до 6В, при этом мощность снизится примерно в два раза.
Особенность схемы передатчика в том, что его транзисторы, один из которых работает в задающем генераторе (VT1), а другой (VT2) в усилителе мощности включены по схеме составного транзистора.

Рис. 1. Принципиальная схема радиопередатчика для DTMF-сигнала на транзисторах 2N3906.
Частота генерации устанавливается кварцевым резонатором Q1. Он должен быть на частоту в диапазоне «27 МГц» или на частоту меньше в два или три раза. При этом передатчик будет работать на второй или третей гармонике кварцевого резонатора. Схема амплитудной модуляции здесь очень простая, она получена экспериментальным путем.
На базу транзистора VT1 поступает напряжение через резистор R1. От него зависит амплитуда сигнала на выходе. Этот резистор сделан подстроечным, и на его ползунок через конденсатор С6 подается напряжение ЗЧ от DTMF-кодера или другого источника НЧ сигнала. Подстраивая R1 можно выбрать оптимальный режим модуляции. В крайне нижнем положении амплитудная модуляция отсутствует.
При движении вверх по схеме она увеличивается, но в какой-то момент амплитуда ВЧ сигнала на выходе передатчика начинает падать, и генерация срывается из-за того, что НЧ сигнал модуляции начинает ВЧ сигнал на базе VT1, шунтируя его.
Усилитель мощности выполненный на транзисторе VT2 получает ВЧ-напряжение и напряжение смещения, необходимое для работы с эмиттера транзистора VT1.
Колебательный контур L1-C5 включенный в его коллекторной цепи должен быть настроен на частоту передачи. То есть, при использовании резонатора на частоту канала — на частоту резонатора.
А при использовании резонатора для работы на второй или третьей гармонике — соответственно, на частоту в два или три раза больше частоты используемого резонатора.
Катушка L2 служит для обеспечения согласования контура с антенной, в качестве которой можно использовать проволочный штырь или «подвеску» из монтажного провода.

Рис. 2. Принципиальная схема радиоприемника для DTMF-сигнала на транзисторах 2N3906 и 2N3904.
Приемный тракт (рис. 2) выполнен на трех транзисторах.
На транзисторах VТ1 и VТ2 выполнен регенеративный детектор, а транзистор VТ3 работает в качестве предварительного усилителя продетектированного сигнала. Сигнал от антенны поступает на коллекторный контур L1-C2, настроенный на такую же частоту, что и контур передатчика. Конденсатор С1 является разделительным.
На транзисторах VТ1 и VТ2 выполнена схема генератора, частота генерации которого устанавливается контуром L1-C2. Но питание на этот генератор поступает через резистор R1 от подстроечного резистора R2, которым можно регулировать напряжение питание данного генератора. Этим резистором устанавливается регенеративный режим работы каскада.
При этом, каскад работает как регенеративный детектор, обладая существенной чувствительностью и селективностью. Выходом детектора является точка соединения эмиттеров VТ1 и VТ2 с резистором R1. Отсюда демодулированный сигнал через LC-фильтр С4-L2-C5 поступает на усилительный каскад на транзисторе VТ3.
Поиск транзистора (аналога) по параметрам
Результаты подбора транзистора (поиска аналога)
| Type | Code | Mat | Struct | Pc | Ucb | Uce | Ueb | Ic | Tj | Ft | Cc | Hfe | Caps |
| 2N3904 | Si | NPN | 0.31 | 60 | 40 | 6 | 0.2 | 135 | 300 | 4 | 40 | ||
| 2N3904A | Si | NPN | 1.5 | 60 | 40 | 6 | 0.2 | 150 | 300 | 4 | 100 | ||
| 2N3904C | Si | NPN | 0.625 | 60 | 40 | 6 | 0.2 | 150 | 300 | 4 | 100 | ||
| 2N3904G | Si | NPN | 0.625 | 60 | 40 | 6 | 0.2 | 150 | 300 | 100 | |||
| 2N3904N | Si | NPN | 0.4 | 60 | 40 | 6 | 0.2 | 150 | 300 | 3 | 100 | TO92N | |
| 2N6719 | Si | NPN | 2 | 300 | 300 | 6 | 2 | 150 | 40 | ||||
| 2N6736 | Si | NPN | 35 | 80 | 45 | 6 | 5 | 150 | 40 | ||||
| 2SC2474 | Si | NPN | 0.6 | 60 | 6 | 0.2 | 150 | 150 | |||||
| 2SC2475 | Si | NPN | 0.6 | 60 | 6 | 0.6 | 150 | 200 | |||||
| 2SC2477 | Si | NPN | 0.6 | 60 | 6 | 0.6 | 150 | 150 | |||||
| 2SC4145 | Si | NPN | 1.2 | 80 | 2 | 150 | 200 | ||||||
| 2SC6136 | C6136 | Si | NPN | 0.5 | 600 | 285 | 8 | 0.7 | 150 | 100 | |||
| 2SD1015 | Si | NPN | 0.9 | 140 | 50 | 50 | 2 | 150 | 150 | ||||
| 2SD1209 | Si | NPN | 0.9 | 60 | 1 | 150 | 4000 | ||||||
| 2SD1388 | Si | NPN | 0.7 | 60 | 1 | 150 | 250 | ||||||
| 2SD1490 | Si | NPN | 0.75 | 70 | 1 | 150 | 60 | ||||||
| 2SD1642 | Si | NPN | 0.7 | 100 | 2 | 150 | 40 | ||||||
| 2SD1698 | Si | NPN | 0.75 | 100 | 0.8 | 150 | 10000 | ||||||
| 2SD1701 | Si | NPN | 0.75 | 1700 | 0.8 | 150 | 10000 | ||||||
| 2SD1853 | Si | NPN | 0.7 | 80 | 60 | 6 | 1.5 | 150 | 2000 | ||||
| 2SD1929 | Si | NPN | 1.2 | 60 | 2 | 150 | 5000 | ||||||
| 2SD1930 | Si | NPN | 1.2 | 100 | 2 | 150 | 5000 | ||||||
| 2SD1931 | Si | NPN | 1.2 | 60 | 2 | 150 | 10000 | ||||||
| 2SD1978 | Si | NPN | 0.9 | 120 | 1.5 | 150 | 10000 | ||||||
| 2SD1981 | Si | NPN | 1 | 100 | 80 | 6 | 2 | 150 | 24000 | ||||
| 2SD2068 | Si | NPN | 1 | 60 | 1 | 150 | 18000 | ||||||
| 2SD2206A | Si | NPN | 0.9 | 120 | 2 | 2000 | TO92MOD | ||||||
| 2SD2213 | Si | NPN | 0.9 | 150 | 80 | 8 | 1.5 | 150 | 1000 | TO92MOD | |||
| 2STL2580 | Si | NPN | 1.5 | 800 | 400 | 9 | 1 | 150 | 60 | TO92MOD | |||
| 3DG3904 | Si | NPN | 0.625 | 60 | 40 | 6 | 0.2 | 150 | 300 | 4 | 100 | ||
| 3TE440 | Si | NPN | 10 | 80 | 1.5 | 150 | 350 | 40 | |||||
| 3TE450 | Si | NPN | 5 | 80 | 0.5 | 150 | 350 | 40 | |||||
| BCX38 | Si | NPN | 1 | 80 | 60 | 10 | 0.8 | 150 | 500 | ||||
| BCX38A | Si | NPN | 1 | 80 | 60 | 10 | 0.8 | 150 | 500 | ||||
| BCX38B | Si | NPN | 1 | 80 | 60 | 10 | 0.8 | 150 | 4000 | ||||
| BCX38C | Si | NPN | 1 | 80 | 60 | 10 | 0.8 | 150 | 6000 | ||||
| BFX152 | Si | NPN | 0.83 | 100 | 0.3 | 175 | 500 | 75 | |||||
| BTN3904A3 | Si | NPN | 0.625 | 60 | 40 | 6 | 0.2 | 150 | 300 | 4 | 100 | ||
| C266 | Si | NPN | 0.825 | 60 | 10 | 2 | 175 | 45 | |||||
| CE1N2R | Si | NPN | 1 | 60 | 60 | 15 | 2 | 150 | 1000 | ||||
| CE2F3P | Si | NPN | 1 | 60 | 60 | 15 | 2 | 150 | 1000 | ||||
| ECG123AP | Si | NPN | 0.5 | 75 | 40 | 0.8 | 175 | 300 | 200 | ||||
| ECG2341 | Si | NPN | 0.8 | 80 | 1 | 150 | 2000 | ||||||
| H2N3904 | Si | NPN | 0.625 | 60 | 40 | 6 | 0.2 | 150 | 300 | 4 | 100 | ||
| HEPS0015 | Si | NPN | 0.31 | 60 | 40 | 0.6 | 135 | 300 | 200 | ||||
| HEPS0025 | Si | NPN | 0.35 | 60 | 40 | 0.6 | 150 | 300 | 100 | ||||
| HIT667 | Si | NPN | 0.9 | 120 | 100 | 6 | 1 | 150 | 140 | TO92MOD | |||
| HSE424 | Si | NPN | 0.31 | 60 | 40 | 150 | 400 | 80 | |||||
| KN3903 | Si | NPN | 0.625 | 40 | 0.2 | 50 | |||||||
| KN3904 | Si | NPN | 0.625 | 60 | 40 | 6 | 0.2 | 150 | 300 | 4 | 100 | ||
| KN4400 | Si | NPN | 0.625 | 40 | 0.6 | 50 | |||||||
| KN4401 | Si | NPN | 0.625 | 40 | 0.6 | 100 | |||||||
| KSC1072 | Si | NPN | 0.8 | 60 | 45 | 8 | 0.7 | 150 | 40 | ||||
| KSP8097 | Si | NPN | 0.625 | 60 | 40 | 6 | 0.2 | 150 | 4 | 250 | |||
| KTC1006 | Si | NPN | 1 | 80 | 0.8 | 175 | 100 | ||||||
| KTC1027 | Si | NPN | 1 | 120 | 0.8 | 175 | 80 | ||||||
| KTC3227 | Si | NPN | 1 | 80 | 0.4 | 175 | 70 | ||||||
| KTC3228 | Si | NPN | 1 | 160 | 1 | 175 | 60 | ||||||
| KTC3245 | Si | NPN | 0.625 | 400 | 350 | 6 | 0.3 | 150 | 50 | ||||
| NTE2341 | Si | NPN | 1 | 100 | 80 | 7 | 1 | 2000 | |||||
| NTE46 | Si | NPN | 0.625 | 100 | 100 | 12 | 0.5 | 10000 | |||||
| NTE48 | Si | NPN | 1 | 60 | 50 | 12 | 1 | 25000 | |||||
| P2N2222A | Si | NPN | 0.625 | 40 | 0.6 | 300 | 100 | ||||||
| SK3854 | Si | NPN | 1.2 | 75 | 40 | 6 | 0.8 | 300 | 200 | ||||
| STX0560 | X0560 | Si | NPN | 1.5 | 800 | 600 | 7 | 1 | 150 | 70 | |||
| TSC873CT | Si | NPN | 1 | 600 | 400 | 9 | 0.3 | 150 | 80 | ||||
| ZTX614 | Si | NPN | 1 | 120 | 100 | 10 | 0.8 | 200 | 20000 |
Всего результатов: 67
2N3904S Datasheet (PDF)
0.1. 2n3904s.pdf Size:410K _kec
SEMICONDUCTOR 2N3904STECHNICAL DATA EPITAXIAL PLANAR NPN TRANSISTORGENERAL PURPOSE APPLICATION.SWITCHING APPLICATION.EL B LDIM MILLIMETERSFEATURES_+2.93 0.20AB 1.30+0.20/-0.15Low Leakage CurrentC 1.30 MAX2: ICEX=50nA(Max.), IBL=50nA(Max.) 3 D 0.45+0.15/-0.05E 2.40+0.30/-0.20@VCE=30V, VEB=3V.1G 1.90H 0.95Excellent DC Current Gain Linearity.J 0.13+0.1
0.2. 2n3904sc.pdf Size:699K _kec
SEMICONDUCTOR 2N3904SCTECHNICAL DATA EPITAXIAL PLANAR NPN TRANSISTORGENERAL PURPOSE APPLICATION.SWITCHING APPLICATION.FEATURESLow Leakage Current: ICEX=50nA(Max.), IBL=50nA(Max.)@VCE=30V, VEB=3V.Excellent DC Current Gain Linearity.Low Saturation Voltage : VCE(sat)=0.3V(Max.) @IC=50mA, IB=5mA.Complementary to 2N3906SC.MAXIMUM RATING (Ta=25)CHARACTERISTIC SYMB
0.3. 2n3904s.pdf Size:227K _first_silicon
SEMICONDUCTOR2N3904STECHNICAL DATAGeneral Purpose Transistor We declare that the material of product compliance with RoHS requirements.ORDERING INFORMATIONDevice Marking Shipping32N3904S 1AM 3000/Tape & Reel21MAXIMUM RATINGSSOT23Rating Symbol Value UnitCollectorEmitter Voltage VCEO 40 VdcCollectorBase Voltage VCBO 60 Vdc3COLLECTOREmitterBase Vo
Налаживание
Для контроля излучения антенны удобно пользоваться индикатором излучения, состоящим из достаточно высокочастотного осциллографа (например, С1-65А) и объемной катушкой, подключенной на его входе (объемная катушка может быть бескаркасной, диаметром около 50-70 мм, намотанная 5-6 витков толстого намоточного провода). Для контроля излучения осциллограф с катушкой нужно расположить на расстоянии 1-1,5 метра от антенны передатчика.
Подключив ту антенну, с которой будет работать передатчик в дальнейшем, подайте на передатчик питание. Подстраивая контур L1-C5 и наблюдая за изображением на экране осциллографа, добейтесь изображения максимальной неискаженной амплитуды синусоиды.
При настройке следите за тем, чтобы частота сигнала была именно в диапазоне 27 МГц, а не на гармонике (например, 13,5 МГц или 54 МГц). Это можно легко определить по осциллографу (рассчитав по периоду согласно координатной сетке не его экране).
Ток потребления передатчиком должен быть около 30 миллиампер. Затем, подайте на вход модулирующий сигнал. Переключите осциллограф на контроль НЧ сигнала.
Если ползунок R1 находится внизу (по схеме) на экране будет широкая полоса ВЧ сигнала. Постепенно поворачивайте R1. Полоса начнет приобретать форму модулирующего сигнала. Подстройкой R1 выставите глубину модуляции 30-50%. Это будет оптимально. Но можно поэкспериментировать с положением R1.
При его дальнейшем движении вверх (по схеме) сначала глубина AM будет увеличиваться, а затем начинает снижаться максимальная амплитуда ВЧ сигнала, и далее, генерация срывается.
В качестве контрольного сигнала для налаживания приемника удобно использовать сигнал готового передатчика. Подключите к приемнику ту антенну, с которой он будет работать в дальнейшем. Подстроечный резистор R2 установите в среднее положение. Подключите осциллограф к точке соединения эмиттеров транзисторов VT1 и VT2 (рис.2).
При выключенном передатчике здесь должно быть какое-то постоянное напряжение. Если есть генерация -подстройкой R2 сбейте генерацию. Включите передатчик и подайте на его вход модулирующий сигнал.
На эмиттерах VT1 и VT2 должно появиться ВЧ-напряжение, с огибающей, соответствующей модулирующему сигналу (смотреть, переключив осциллограф на наблюдение НЧ сигнала). Подстройкой контура L1-C2 (рис.2) добейтесь её максимальной амплитуды. Затем, подключите осциллограф к коллектору VТ3.
Подстройкой подстроечного резистора R2 добейтесь появления на коллекторе VТ3 НЧ-сигнала, соответствующего модулирующему. Затем, удаляя передатчик от приемника, более точно подстраивайте R2 и входной контур чтобы обеспечивалась наибольшая дальность связи.
Режим работы транзистора VТ3 устанавливается подбором сопротивления резистора R4. Нужно установить такой режим, при котором, при напряжении питания 9В на коллекторе VТ3 есть постоянное напряжение 1 В, при отсутствии сигнала передатчика. При необходимости это напряжение установите подбором сопротивления R4. На этом, можно считать налаживание законченным.
Снегирев И. РК-02-18.
Цоколевка
Распиновку транзистор 2N3906 имеет следующую. Чаще всего выпускаются в пластмассовом ТО-92 и весит не более 0,18 г. Этот корпус имеет три гибких вывода для дырочного монтажа. Если смотреть прямо на скошенную часть с той стороны, где нанесена маркировка, то самый левый вывод -это эмиттер, средний – база, правый – коллектор.
Компании Fairchild Semiconductor, Jiangsu Changjiang Electronics Technology, Daya Electric Group, General Semiconductor, Silicon Standard, Daya Electric Group, GUANGDONG HOTTECH INDUSTRIAL, SHENZHEN KOO CHIN ELECTRONICS также выпускают данное изделие в SOT-23. У Fairchild Semiconductor встречаются в SOT-223. Эти пластиковые корпуса, с тремя короткими выводами, предназначены для поверхностного монтажа (SMD).
KN3904S Datasheet (PDF)
0.1. kn3904s.pdf Size:71K _kec


SEMICONDUCTOR KN3904STECHNICAL DATA EPITAXIAL PLANAR NPN TRANSISTORGENERAL PURPOSE APPLICATION.SWITCHING APPLICATION. EFEATURES L B LDIM MILLIMETERS Low Leakage Current _+2.93 0.20AB 1.30+0.20/-0.15: ICEX=50nA(Max.) ; @VCE=30V, VEB=3V.C 1.30 MAX2 Low Saturation Voltage 3 D 0.45+0.15/-0.05E 2.40+0.30/-0.20: VCE(sat)=0.3V(Max.) ; IC=50mA, IB=5mA.1G 1.90H
8.1. kn3904.pdf Size:71K _kec


SEMICONDUCTOR KN3904TECHNICAL DATA EPITAXIAL PLANAR NPN TRANSISTORGENERAL PURPOSE APPLICATION. SWITCHING APPLICATION. B CFEATURES Low Leakage Current: ICEX=50nA(Max.), @VCE=30V, VEB=3V.N DIM MILLIMETERS Low Saturation Voltage A 4.70 MAXEK: VCE(sat)=0.3V(Max.) @IC=50mA, IB=5mA. B 4.80 MAXGC 3.70 MAXD Complementary to KN3906.D 0.45E 1.00F 1.27G 0.85H 0
9.1. kn3906.pdf Size:71K _kec


SEMICONDUCTOR KN3906TECHNICAL DATA EPITAXIAL PLANAR PNP TRANSISTORGENERAL PURPOSE APPLICATION. SWITCHING APPLICATION. B CFEATURES Low Leakage Current: ICEX=-50nA(Max.), @VCE=-30V, VEB=-3V.N DIM MILLIMETERS Low Saturation Voltage A 4.70 MAXEK: VCE(sat)=-0.4V(Max.) @IC=-50mA, IB=-5mA. B 4.80 MAXGC 3.70 MAXD Complementary to KN3904.D 0.45E 1.00F 1.27G 0.8
9.2. kn3906s.pdf Size:72K _kec


SEMICONDUCTOR KN3906STECHNICAL DATA EPITAXIAL PLANAR PNP TRANSISTORGENERAL PURPOSE APPLICATION.SWITCHING APPLICATION. EFEATURES L B LDIM MILLIMETERS Low Leakage Current _+2.93 0.20AB 1.30+0.20/-0.15: ICEX=-50nA(Max.) ; @VCE=-30V, VEB=-3V.C 1.30 MAX2 Low Saturation Voltage 3 D 0.45+0.15/-0.05E 2.40+0.30/-0.20: VCE(sat)=-0.4V(Max.) ; IC=-50mA, IB=-5mA.1G 1.
9.3. kn3905s.pdf Size:425K _kec


SEMICONDUCTOR KN3905STECHNICAL DATA EPITAXIAL PLANAR PNP TRANSISTORGENERAL PURPOSE APPLICATION.SWITCHING APPLICATION. EFEATURES L B LDIM MILLIMETERSLow Leakage Current _+2.93 0.20AB 1.30+0.20/-0.15: ICEX=-50nA(Max.) ; @VCE=-30V, VEB=-3V.C 1.30 MAX2Low Saturation Voltage 3 D 0.45+0.15/-0.05E 2.40+0.30/-0.20: VCE(sat)=-0.4V(Max.) ; IC=-50mA, IB=-5mA.1G
Аналоги импортного и отечественного производства
| Тип транзистора | PC | VCEO | VEBO | IC | TJ | fT | CC | hFE | Тип корпуса |
|---|---|---|---|---|---|---|---|---|---|
| 2N 3906A | 0,625 | 40 | 5 | 0,2 | 150 | 250 | 4,5 | 100 | ТО-92 |
| Импортные аналоги | |||||||||
| MMBT 390 | 0,35 | 40 | 5 | 0,2 | 150 | 250 | 4,5 | 100 | SOT-23 |
| PZT 3906 | 1 | 40 | 5 | 0,2 | 150 | 250 | 4,5 | 100 | SOT-223 |
| H2N 3906 | 0,625 | 40 | 5 | 0,2 | 150 | 250 | 4,5 | 100 | ТО-92 |
| KN 3906 | 0,625 | 40 | 5 | 0,2 | 150 | 250 | 4,5 | 100 | ТО-92 |
| 2N 3905 | 0,625 | 40 | 5 | 0,2 | 150 | 200 | 4,5 | 100 | ТО-92 |
| 2SB 1014 | 0,7 | 60 | 8 | 1 | 185 | 160 | ТО-92 | ||
| 2SB 977A | 0,75 | 50 | 8 | 1 | 195 | 3000 | ТО-92 | ||
| BC 327-025 | 0,625 | 45 | 5 | 0,5 | 150 | 260 | 10 | 160 | ТО-92 |
| KN 4403 | 0,625 | 40 | 5 | 0,6 | 150 | 200 | 8,5 | 100 | ТО-92 |
| KSP 75/76/77 | 0,625 | 40/50/60 | 10 | 0,5 | 150 | 10000 | ТО-92 | ||
| TIPP 115/116/117 | 0,8 | 60/80/100 | 5 | 2 | 150 | 1000 | ТО-92 | ||
| TIS 91 (M) | 0,625 | 40 | 5 | 0,4 | 150 | 100 | ТО-92 | ||
| ECG 2342 | 0,8 | 80 | 5 | 1 | 150 | 200 | 2000 | ТО-92 | |
| BSR 62 | 0,8 | 80 | 5 | 1 | 150 | 200 | 1000 | ТО-92 | |
| Аналоги производства РФ и Республики Беларусь | |||||||||
| КТ 6109D/G | 0,625 | 40 | 5 | 0,5 | 150 | 144/112 | ТО-92 | ||
| КТ361Г/В2/Д2/К2 | 0,15 | 35 – 60 | 4 | 0,05 | 150 | 250 | 7 | 350 | ТО-92 |
| КТ502В/Г/Д /Е | 0,35 | 40 | 0,15 | 150 | 5 | 120 | ТО-92 | ||
| КТ6136А | 0,625 | 40 | 5 | 0,2 | 150 | 250 | 4,5 | 300 | ТО-92 |
| КТ313Б/В | 0,3 | 60 | 5 | 0,35 | 150 | 200 | 12 | 300 | ТО-92 |
Примечание: характеристики радиоэлементов в таблице взяты из даташит производителя.





