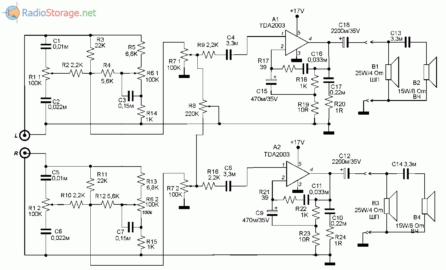
Принципиальная схема УНЧ
Здесь приводится схема самодельного весьма бюджетного стерео-УНЧ с вполне приличным качеством звучания (на уровне недорогого стационарного компактного музыкального центра). Усилитель двухканальный, выдающий по 6W на канал при КНИ на частоте 1000 Гц не более 0,6%. Максимальная мощность 9W на канал.
В усилителе есть аналоговые регуляторы тембра по НЧ и ВЧ, регулятор громкости и стереобаланса. При работе можно пользоваться как ими, так и органами регулировки источника сигнала (МП-3 плеера).
Входное сопротивление УНЧ относительно велико (100 кОм), поэтому если сигнал будет подаваться на вход УНЧ не с линейного, а с телефонного выхода МП-3 плеера может потребоваться создать эквивалент головных телефонов для нагрузки телефонного усилителя источника сигнала. Сделать это можно включив параллельно каждому входу этого УНЧ по одному сопротивлению 30-100 Ом.
Эти сопротивления будут играть роль катушек головных телефонов. Однако, эквивалента нагрузки может и не потребоваться, — все зависит от схемы выходного каскада телефонного усилителя конкретной модели МП-3 плеера.

Рис. 1. Принципиальная схема усилителя НЧ на TDA2003 для смартфона или плеера.
Схема УНЧ показана на рисунке. Она построена на основе двух микросхем TDA2003. Это интегральные УМЗЧ, аналогичные микросхемам К174УН14.
Микросхемы включены по типовой схеме, рекомендованной производителем. Различие только в параметрах ООС — цепей.
Практически микросхема TDA2003 представляет собой мощный операционный усилитель, работающих с однополярным питанием, и коэффициент усиления его определяется параметрами цепи ООС, включенной между инверсным входом и выходом. Здесь тоже самое. В частности изменять коэффициент усиления можно подбором сопротивления R18 или R22 (для другого канала).
Это может потребоваться для корректировки коэффициента усиления под конкретный источник сигнала (изменение чувствительности), а так же, если это необходимо, для выставления равенства чувствительности в каналах (например, с учетом акустической обстановки помещения, где данный УНЧ будет работать). Впрочем, для регулировки соотношения усиления в каналах есть регулятор стереобаланса на переменном резисторе R8 которым регулируется соотношения шунтирования полу-резисторов сдвоенного R7 (регулятора громкости).
Входной сигнал поступает через два разъема L и R. Это «азиатские» разъемы. Для подключения к выходу МП-3 плеера нужно сделать кабель, — на одном конце соответствующий телефонный штекер, на другом два «азиатских» штекера. Со входа сигнал поступает на пассивную схему регулировок.
Сначала регулятор тембра по ВЧ (R1) и НЧ (R6). Затем регулятор громкости на сдвоенном переменном резисторе R7 и регулятор стереобаланса R8.
Со схемы регулировки сигналы каналов поступают на два УМЗЧ на микросхемах А1 и А2.
Сообщества › Кулибин Club › Блог › Самодельный усилитель для сабвуфера.
Всем привет, сегодня я хочу рассказать о самостоятельной постройке простого и бюджетного усилителя низких частот, предназначенного для работы с сабвуфером. Корпус хотел сделать компактным и без D-класса тут не обошлось. За основу взял проверенную и надёжную схему усилителя Алексея Королькова «Палник». Схема простая, при отсутствии ошибок в монтаже заводится с первого раза.
Прежде чем собирать, я стал искать необходимые детали для усилителя, и чтобы не переплачивать барыгам, решил комплектующие заказать из Китая через известный сайт. Меньше чем через месяц мне приходит вот такая коробка, набитая разными деталями, разложил их, посчитал, китайцы не доложили 2 транзистора, но ничего страшного, остальное было все в полном объёме.
Далее намотал силовые дроссели. Ну и напоследок изготовил выходной дроссель, без которого усилитель не сможет работать. Его также рассчитывал в программе и мотал на Ш-образном сердечника с зазором.
Проектирование и сборка печатной платы заняли у меня больше всего времени, я решил все элементы усилителя расположить на одной плате, как в заводских автоусилителях. Сложные элементы замерил штангель-циркулем и нарисовал в программе Sprint-Layot, потом скомпоновал элементы на плате и развел дорожки. На плате размером 130* 200мм удалось разместить преобразователь напряжения 12-2*55В, усилитель, фильтр и блок защит. Далее рисунок платы распечатал на лазерном принтере и перенес горячим утюгом на зачищенную медную поверхность текстолита. Смыл бумагу водой, плату вытравил в подогретом растворе хлорного железа, просверлил отверстия и все, плата готова.
Печатные платы и детали
Усилитель собран на двух печатных платах, — на одной предварительный усилитель 34 (рис.З.), на второй усилитель мощности ЗЧ (рис.4.).
Рис. 3. Печатная плата для схемы темброблока на микросхеме LM1036N.
Рис. 4. Печатная плата для усилителя мощности на микросхеме STK436.
Все конденсаторы, применяемые в предварительном усилителе должны быть на напряжение не ниже 12V. Конденсаторы в схеме УМЗЧ на напряжение не ниже 40V.
Горчук Н. В. РК-2015-11.
Этот проект представляет собой универсальный микрофонный усилитель, предназначенный для работы с популярным двухвыводным .
Для изготовления усилителя для электретного микрофона применен двухканальный JFET операционный усилитель TL072 с низким уровнем шумов. TL072 включен как с однополярным источником питания.
Конденсаторы С1 и С2 фильтруют напряжение питания. Микрофон подключен к входу IN. Коэффициент усиления плавно регулируется PR1. Контур, состоящий из конденсатора C5 и резистора R5, отсекает постоянную составляющую на выходе OUT.
Усилитель собран на небольшой двусторонней плате размером 10×25мм.
SMD элементы установлены на обоих сторонах платы, поэтому их монтаж требует немного внимания. Монтаж следует начать с установки операционного усилителя, резистора R5 и конденсатора C1. Эти элементы монтируем с верхней стороны. Остальные конденсаторы и резисторы необходимо установить на другой стороне платы.
В последнюю очередь устанавливаем разъем, микрофон и потенциометр PR1 (дополнительные площадки позволяют использовать также и SMD потенциометр).
Усилитель должен быть запитан от качественного стабилизированного источника питания с напряжением в диапазоне 6…16 В. Потребляемый ток схемы не превышает 5 мА.
Решил послушать как звучит усилитель класса Д на IRS2092. После недолгих
поисков на Али был сделан заказ. Ради интереса «как оно звучит» для него был так же заказан и темброблок.
Так как усилитель ещё в дороге а темброблок уже пришёл то решил
сделать обзор пока на него. Как придёт усилитель сделаю обзор и на
него с замерами.
Плата пришла в конверте с пупыркой. В комплект входит сама схема и
четыре ручки на резисторы. Флюс везе отмыт пайка более менее
аккуратная. Разводка платы средняя. Регуляторы на фото — с лева на право — ВЧ, СЧ, НЧ, Громкость.
На плате установлены ОУ NE5532P
Так же на плате расположены цепи стабилизации питания (L7812 и L7912) и выпрямитель.
Можно подавать переменное напряжение с трансформатора для питания
платы.
Принципиальная схема регулятора похожа на эту
Отличаются номиналы некоторых резисторов и отсутствие некоторых проходных
конденсаторов.
Теперь самое главное — тесты.
Тестировал на этой карте
Creative Sound Blaster X-Fi Titanium PRO с небольшой доработкой — полностью за экранирована обратная сторона печатной платы, заменён выходной ОУ на OPA2134, все конденсаторы по питанию шунтированы керамикой.
АЧХ (розовым цветом — со входа на выход миную темброблок, синим цветом
— через темброблок — все регуляторы тембра в среднем положении)
Виден небольшой подъём на на низких частотах (ниже 200Гц) и завал на
высоких (выше 6кГц)
Регуляторы НЧ в крайних положениях
Регуляторы СЧ в крайних положениях
Регуляторы ВЧ в крайних положениях
КНИ «THD», правый канал идёт минуя темброблок для сравнения (с выхода карты на
вход), КНИ темброблока 0.016%, хотелось бы поменьше конечно. Пробовал ставить OPA2134 вместо родных ОУ, искажения немного снизились но незначительно, скорее всего из за не совсем правильной разводки платы.
Зависимость КНИ от частоты (правый канал идёт минуя темброблок,
розовый цвет на графике)
Темброблок не инвертирует фазу сигнала (правый канал идёт минуя темброблок,
розовый цвет на графике)
Довольно средний по качеству блок, для домашних поделок пойдёт если устраивает КНИ.
Ставить в планируемый усилить вряд ли буду из за высоких
гармонических искажений. Буду разводить плату сам, и собирать темброблок.
Надеюсь инфа была полезна.
О настройке и возможных проблемах
Рекомендованный ток покоя для этого ПУ 20-22 мА, и рассчитывается он по падению напряжения на 15-ти омных резисторах R20, R21, R40, R42. Для тока 20-22 мА на этих резисторах должно падать 300-350 мВ (300:15=20, 350:15=22). Падение напряжения, а соответственно и ток можно регулировать в ту или иную сторону изменением номинала резисторов R9, R10, R30, R31 (в оригинале схемы 51 Ом). Большему току покоя соответствует большее сопротивление резистора и наоборот. В своем варианте, вместо постоянных резисторов 51 Ом, я впаял многооборотные подстроечные номиналом 100 Ом, что позволило без лишних усилий и с высокой точностью выставлять нужный ток покоя.
Две неприятности
, с которыми может столкнуться человек, решивший повторить данный предусилитель — это возбуд, и постоянка на выходе. Причем, как правило, первая проблема порождает вторую. Сначала нужно убедиться в наличии или отсутствии постоянной составляющей на выходе каждого буфера и каждого ОУ. Допускается небольшое количество постоянки, но именно небольшое, грубо говоря не более нескольких мВ.
Если постоянки нет, я вас поздравляю! Если есть – ищем в чем причина, а причин не так уж и много. Это либо ошибка в монтаже, либо «не та» деталь, либо где-то есть возбуд. Первым делом нужно внимательно осмотреть плату на предмет непропая или наоборот – слипшихся дорожек, перепроверить все ли детали нужного номинала вы используете, и если все правильно остается третий вариант, т.е. возбуд. Для его поиска вам понадобится осциллограф.
Сам я столкнулся с этой проблемой. Во всех четырех буферах была постоянка на выходе в размере 100-150 мВ. И причиной ее возникновения оказалась как раз-таки «не та» деталь. Дело в том, что вместо операционных усилителей OPA134 у меня были установлены NE5534, которые не совсем подходят для применения в этой схеме. Долго и безуспешно я боролся с этой проблемой, а проблема исчезла сама собой после замены ОУ на OPA134.
Корпус / Упаковка / Маркировка
| TL072CD | TL072CDE4 | TL072CDG4 | TL072CDR | TL072CDRE4 | TL072CDRG4 | TL072CP | TL072CPE4 | TL072CPSLE | TL072CPSR | TL072CPSRE4 | TL072CPSRG4 | TL072CPWR | TL072CPWRE4 | TL072CPWRG4 | TL072ID | TL072IDE4 | TL072IDG4 | TL072IDR | TL072IDRE4 | TL072IDRG4 | TL072IP | TL072IPE4 | |
|---|---|---|---|---|---|---|---|---|---|---|---|---|---|---|---|---|---|---|---|---|---|---|---|
| Pin | 8 | 8 | 8 | 8 | 8 | 8 | 8 | 8 | 8 | 8 | 8 | 8 | 8 | 8 | 8 | 8 | 8 | 8 | 8 | 8 | 8 | 8 | 8 |
| Package Type | D | D | D | D | D | D | P | P | PS | PS | PS | PS | PW | PW | PW | D | D | D | D | D | D | P | P |
| Industry STD Term | SOIC | SOIC | SOIC | SOIC | SOIC | SOIC | PDIP | PDIP | SOP | SOP | SOP | SOP | TSSOP | TSSOP | TSSOP | SOIC | SOIC | SOIC | SOIC | SOIC | SOIC | PDIP | PDIP |
| JEDEC Code | R-PDSO-G | R-PDSO-G | R-PDSO-G | R-PDSO-G | R-PDSO-G | R-PDSO-G | R-PDIP-T | R-PDIP-T | R-PDSO-G | R-PDSO-G | R-PDSO-G | R-PDSO-G | R-PDSO-G | R-PDSO-G | R-PDSO-G | R-PDSO-G | R-PDSO-G | R-PDSO-G | R-PDSO-G | R-PDSO-G | R-PDSO-G | R-PDIP-T | R-PDIP-T |
| Package QTY | 75 | 75 | 75 | 2500 | 2500 | 2500 | 50 | 50 | 2000 | 2000 | 2000 | 2000 | 2000 | 2000 | 75 | 75 | 75 | 2500 | 2500 | 2500 | 50 | 50 | |
| Carrier | TUBE | TUBE | TUBE | LARGE T&R | LARGE T&R | LARGE T&R | TUBE | TUBE | LARGE T&R | LARGE T&R | LARGE T&R | LARGE T&R | LARGE T&R | LARGE T&R | TUBE | TUBE | TUBE | LARGE T&R | LARGE T&R | LARGE T&R | TUBE | TUBE | |
| Маркировка | TL072C | TL072C | TL072C | TL072C | TL072C | TL072C | TL072CP | TL072CP | T072 | T072 | T072 | T072 | T072 | T072 | TL072I | TL072I | TL072I | TL072I | TL072I | TL072I | TL072IP | TL072IP | |
| Width (мм) | 3.91 | 3.91 | 3.91 | 3.91 | 3.91 | 3.91 | 6.35 | 6.35 | 5.3 | 5.3 | 5.3 | 5.3 | 4.4 | 4.4 | 4.4 | 3.91 | 3.91 | 3.91 | 3.91 | 3.91 | 3.91 | 6.35 | 6.35 |
| Length (мм) | 4.9 | 4.9 | 4.9 | 4.9 | 4.9 | 4.9 | 9.81 | 9.81 | 6.2 | 6.2 | 6.2 | 6.2 | 3 | 3 | 3 | 4.9 | 4.9 | 4.9 | 4.9 | 4.9 | 4.9 | 9.81 | 9.81 |
| Thickness (мм) | 1.58 | 1.58 | 1.58 | 1.58 | 1.58 | 1.58 | 3.9 | 3.9 | 1.95 | 1.95 | 1.95 | 1.95 | 1 | 1 | 1 | 1.58 | 1.58 | 1.58 | 1.58 | 1.58 | 1.58 | 3.9 | 3.9 |
| Pitch (мм) | 1.27 | 1.27 | 1.27 | 1.27 | 1.27 | 1.27 | 2.54 | 2.54 | 1.27 | 1.27 | 1.27 | 1.27 | 0.65 | 0.65 | 0.65 | 1.27 | 1.27 | 1.27 | 1.27 | 1.27 | 1.27 | 2.54 | 2.54 |
| Max Height (мм) | 1.75 | 1.75 | 1.75 | 1.75 | 1.75 | 1.75 | 5.08 | 5.08 | 2 | 2 | 2 | 2 | 1.2 | 1.2 | 1.2 | 1.75 | 1.75 | 1.75 | 1.75 | 1.75 | 1.75 | 5.08 | 5.08 |
| Mechanical Data |
Статус
| TL072CD | TL072CDE4 | TL072CDG4 | TL072CDR | TL072CDRE4 | TL072CDRG4 | TL072CP | TL072CPE4 | TL072CPSLE | TL072CPSR | TL072CPSRE4 | TL072CPSRG4 | TL072CPWR | TL072CPWRE4 | TL072CPWRG4 | TL072ID | TL072IDE4 | TL072IDG4 | TL072IDR | TL072IDRE4 | TL072IDRG4 | TL072IP | TL072IPE4 | |
|---|---|---|---|---|---|---|---|---|---|---|---|---|---|---|---|---|---|---|---|---|---|---|---|
| Статус продукта | В производстве | В производстве | В производстве | В производстве | В производстве | В производстве | В производстве | В производстве | Снят с производства | В производстве | В производстве | В производстве | В производстве | В производстве | В производстве | В производстве | В производстве | В производстве | В производстве | В производстве | В производстве | В производстве | В производстве |
| Доступность образцов у производителя | Да | Да | Да | Нет | Нет | Нет | Нет | Нет | Нет | Нет | Нет | Нет | Нет | Нет | Нет | Да | Да | Да | Нет | Нет | Нет | Нет | Нет |
СТЕРЕО УСИЛИТЕЛЬ С САБВУФЕРОМ И ФНЧ
Представленный самодельный усилитель работает в стандарте 2+1 (стерео + сабвуфер). Он изготовлен на основе популярной (и главное дешёвой) микросхемы TDA2050, что дает выходную мощность около 30 Вт на канал с сопротивлением нагрузки АС 4 Ома и питании +/-22В. Схема подходит для работы с любым стандартным источником аудио сигнала: mp3-плеер, смартфон или компьютер, так как оснащена предусилителем с регулировками тембра. Сигнал на сабвуфер формируется через низкочастотный активный фильтр второго порядка. Составляющие сигнала выше 200 Гц обрезаются, после чего сигнал поступает на усилитель мощности НЧ. Схема может питаться напряжением не более +/-25 В.
3) Измерительная часть.
Это самая интересная для меня часть, ради которой и была выбрана эта схема.
Конденсатор C3, от 4 до 10 мкФ, отсеивает постоянную составляющую тока, и пропускает только переменный ток. Делитель R9, R10 устанавливает некое опорное напряжение на (+) входе ОУ TL072.
U2A включен как повторитель напряжения. R11 на 1-3 МОм. У меня установлен на 1.8 МОм. На выходе мы получим напряжение с делителя на R9, R10 плюс то, что пропустит конденсатор C3.
RV2 для более точной настройки нужно составить из 2х резисторов. Я поставил на 50 кОм и на 1 кОм. Резистором в 50 кОм настраиваем на момент где в холостую находится граница между тем когда динамик будет выдавать щелчки и тем когда не будет. А резистором в 1 кОм можно более точно выставить эту границу, чтобы получить максимальную дальность.
Конденсатор C5 (20 nF) заряжается через RV2, R12. Это напряжение попадает на инвертирующий (-) вход ОУ U2B.
На неинвертирующий вход (+) напряжение попадает через делитель R13, R14, соответсвенно оно ниже чем на (-) и звука в динамике нет. Конденсатор C6 на 10 uF. Значительно больше чем C5. В добавок еще сопротивление R13 ограничивает ток для изменения заряда C6.
Когда поступает измерительный импульс, конденсаторы C5 и C6 начинают разряжаться. Но C5 разряжается быстрей. Я думаю для более точной настройки, нужно попробовать заменить R13 на переменный.
Когда в зону магнитного поля катушки попадает металлический предмет длительность импульса увеличивается, таким образом, нужно настроить скорость разрядки так, чтобы C5 не успевал разрядиться ниже C6 пока предмета в зоне действия нет. Когда предмет появится, импульс станет более длительный, и конденсатор C5 разрядится ниже C6. В этот момент произойдет переключение компаратора. Сигнал пропал, конденсаторы зарядились, компаратор переключился обратно. Эти переключения и будут щелчком в динамике.
О схеме и деталях
предварительному усилителю
Потом обратил внимание на схему знаменитого предусилителя Солнцева, и уже во время поиска информации по ПУ Солнцева наткнулся на схему, напоминающую солнцевскую в связке с пассивным РТ Матюшкина. Это была
Это было как раз то, что мне надо!
Немного упростив схему предусилителя и, доработав ее под себя, получил вот такой результат. Переход на одноэтажное питание и удаление «лишних» деталей позволило несколько упростить разводку платы, сделать ее односторонней и главное немного уменьшить размеры ПП. В схеме ничего существенного не менял, что могло бы ухудшить качество звука, только убрал ненужные мне функции обхода регулятора тембра, баланса и блок тонкомпенсации.
В схему регулятора тембра
ничего своего не вносил, но все равно понадобилось разводить плату заново, т.к. не нашел в интернете готовую одностороннюю печатку нужного мне размера. Коммутация режимов темброблока сделана на отечественных реле РЭС-47. Для того, чтобы сделать нужное мне управление регулятором тембра и предусилителем на несколько дней погрузился в теорию принципов работы счетчиков и триггеров отечественных микросхем. Для предусилителя выбрал корпус от спутникового ресивера, отжившего свое, в котором имелось довольно большое окошко, и его нужно было заполнить чем-то красивым и полезным. Так вот, захотелось мне сделать так, чтобы была визуальная информация о режимах регулятора тембра, и лучше, если это будут не светодиоды, а привычные глазу и мозгу цифры. В результате нарисовалась такая схема из трех МС.К561ЛЕ5 задает импульсы, которые поступают на входы К174ИЕ4 и К561ИЕ9А. Счетчик на ИЕ9 управляет 4-мя ключами, переключающими реле на РТ Матюшкина. Одновременно с этим счетчик на ИЕ4 меняет показания на семисегментном индикаторе АЛС335Б1, указывая, в каком режиме находится регулятор тембра в данный момент. Цифра «0» соответствует режиму с минимальным уровнем низких частот, цифра «3» – максимальным. Еще один простой электронный переключатель выполнен на МС К155ТМ2. Одна половина микросхемы управляет релюшкой, переключающей режимы индикатора уровня сигнала, вторая половина отвечает за реле селектора входов. Ну, и типовая схема индикатора уровня сигнала на МС LM3915 отдельно для каждого канала.
Блок питания
сделан на базе трансформатора ТП-30, разумеется с перемотанной под нужные напряжения вторичной обмоткой. Все напряжения стабилизированные: +/- 15В — на / LM337 для питания платы предусилителя+9В на 7805 для питания реле и блока управления+5В опять же на для питания USB звуковой карты
Параметры
| Parameters / Models | TL072CD | TL072CDE4 | TL072CDG4 | TL072CDR | TL072CDRE4 | TL072CDRG4 | TL072CP | TL072CPE4 | TL072CPSLE | TL072CPSR | TL072CPSRE4 | TL072CPSRG4 | TL072CPWR | TL072CPWRE4 | TL072CPWRG4 | TL072ID | TL072IDE4 | TL072IDG4 | TL072IDR | TL072IDRE4 | TL072IDRG4 | TL072IP | TL072IPE4 |
|---|---|---|---|---|---|---|---|---|---|---|---|---|---|---|---|---|---|---|---|---|---|---|---|
| Additional Features | N/A | ||||||||||||||||||||||
| Approx. Price (US$) | 0.19 | 1ku | ||||||||||||||||||||||
| Архитектура | FET | FET | FET | FET | FET | FET | FET | FET | FET | FET | FET | FET | FET | FET | FET | FET | FET | FET | FET | FET | FET | FET | FET |
| CMRR(Min), дБ | 70 | 70 | 70 | 70 | 70 | 70 | 70 | 70 | 70 | 70 | 70 | 70 | 70 | 70 | 70 | 70 | 70 | 70 | 70 | 70 | 70 | 70 | |
| CMRR(Min)(dB) | 70 | ||||||||||||||||||||||
| CMRR(Typ), дБ | 100 | 100 | 100 | 100 | 100 | 100 | 100 | 100 | 100 | 100 | 100 | 100 | 100 | 100 | 100 | 100 | 100 | 100 | 100 | 100 | 100 | 100 | |
| CMRR(Typ)(dB) | 100 | ||||||||||||||||||||||
| Основные особенности | Standard Amps | Standard Amps | Standard Amps | Standard Amps | Standard Amps | Standard Amps | Standard Amps | Standard Amps | Standard Amps | Standard Amps | Standard Amps | Standard Amps | Standard Amps | Standard Amps | Standard Amps | Standard Amps | Standard Amps | Standard Amps | Standard Amps | Standard Amps | Standard Amps | Standard Amps | |
| GBW(Typ), МГц | 3 | 3 | 3 | 3 | 3 | 3 | 3 | 3 | 3 | 3 | 3 | 3 | 3 | 3 | 3 | 3 | 3 | 3 | 3 | 3 | 3 | 3 | |
| GBW(Typ)(MHz) | 3 | ||||||||||||||||||||||
| Input Bias Current(Max), pA | 200 | 200 | 200 | 200 | 200 | 200 | 200 | 200 | 200 | 200 | 200 | 200 | 200 | 200 | 200 | 200 | 200 | 200 | 200 | 200 | 200 | 200 | |
| Input Bias Current(Max)(pA) | 200 | ||||||||||||||||||||||
| Iq per channel(Max), мА | 2.5 | 2.5 | 2.5 | 2.5 | 2.5 | 2.5 | 2.5 | 2.5 | 2.5 | 2.5 | 2.5 | 2.5 | 2.5 | 2.5 | 2.5 | 2.5 | 2.5 | 2.5 | 2.5 | 2.5 | 2.5 | 2.5 | |
| Iq per channel(Max)(mA) | 2.5 | ||||||||||||||||||||||
| Iq per channel(Typ), мА | 1.4 | 1.4 | 1.4 | 1.4 | 1.4 | 1.4 | 1.4 | 1.4 | 1.4 | 1.4 | 1.4 | 1.4 | 1.4 | 1.4 | 1.4 | 1.4 | 1.4 | 1.4 | 1.4 | 1.4 | 1.4 | 1.4 | |
| Iq per channel(Typ)(mA) | 1.4 | ||||||||||||||||||||||
| Количество каналов | 2 | 2 | 2 | 2 | 2 | 2 | 2 | 2 | 2 | 2 | 2 | 2 | 2 | 2 | 2 | 2 | 2 | 2 | 2 | 2 | 2 | 2 | |
| Number of Channels(#) | 2 | ||||||||||||||||||||||
| Offset Drift(Typ), uV/C | 18 | 18 | 18 | 18 | 18 | 18 | 18 | 18 | 18 | 18 | 18 | 18 | 18 | 18 | 18 | 18 | 18 | 18 | 18 | 18 | 18 | 18 | |
| Offset Drift(Typ)(uV/C) | 18 | ||||||||||||||||||||||
| Рабочий диапазон температур, C | от -40 до 85,0 до 70 | от -40 до 85,0 до 70 | от -40 до 85,0 до 70 | от -40 до 85,0 до 70 | от -40 до 85,0 до 70 | от -40 до 85,0 до 70 | от -40 до 85,0 до 70 | от -40 до 85,0 до 70 | от -40 до 85,0 до 70 | от -40 до 85,0 до 70 | от -40 до 85,0 до 70 | от -40 до 85,0 до 70 | от -40 до 85,0 до 70 | от -40 до 85,0 до 70 | от -40 до 85,0 до 70 | от -40 до 85,0 до 70 | от -40 до 85,0 до 70 | от -40 до 85,0 до 70 | от -40 до 85,0 до 70 | от -40 до 85,0 до 70 | от -40 до 85,0 до 70 | от -40 до 85,0 до 70 | |
| Operating Temperature Range(C) | -40 to 850 to 70 | ||||||||||||||||||||||
| Output Current(Typ), мА | 10 | 10 | 10 | 10 | 10 | 10 | 10 | 10 | 10 | 10 | 10 | 10 | 10 | 10 | 10 | 10 | 10 | 10 | 10 | 10 | 10 | 10 | |
| Output Current(Typ)(mA) | 10 | ||||||||||||||||||||||
| Package Group | SOIC | SOIC | SOIC | SOIC | SOIC | SOIC | PDIP | PDIP | SO | SO | SO | SO | TSSOP | TSSOP | TSSOP | SOIC | SOIC | SOIC | SOIC | SOIC | SOIC | PDIP | PDIP |
| Package Size: mm2:W x L, PKG | 8SOIC: 29 mm2: 6 x 4.9(SOIC) | 8SOIC: 29 mm2: 6 x 4.9(SOIC) | 8SOIC: 29 mm2: 6 x 4.9(SOIC) | 8SOIC: 29 mm2: 6 x 4.9(SOIC) | 8SOIC: 29 mm2: 6 x 4.9(SOIC) | 8SOIC: 29 mm2: 6 x 4.9(SOIC) | See datasheet (PDIP) | See datasheet (PDIP) | 8SO: 48 mm2: 7.8 x 6.2(SO) | 8SO: 48 mm2: 7.8 x 6.2(SO) | 8SO: 48 mm2: 7.8 x 6.2(SO) | 8TSSOP: 19 mm2: 6.4 x 3(TSSOP) | 8TSSOP: 19 mm2: 6.4 x 3(TSSOP) | 8TSSOP: 19 mm2: 6.4 x 3(TSSOP) | 8SOIC: 29 mm2: 6 x 4.9(SOIC) | 8SOIC: 29 mm2: 6 x 4.9(SOIC) | 8SOIC: 29 mm2: 6 x 4.9(SOIC) | 8SOIC: 29 mm2: 6 x 4.9(SOIC) | 8SOIC: 29 mm2: 6 x 4.9(SOIC) | 8SOIC: 29 mm2: 6 x 4.9(SOIC) | See datasheet (PDIP) | See datasheet (PDIP) | |
| Package Size: mm2:W x L (PKG) | See datasheet (PDIP) | ||||||||||||||||||||||
| Rail-to-Rail | In to V+ | In to V+ | In to V+ | In to V+ | In to V+ | In to V+ | In to V+ | In to V+ | In to V+ | In to V+ | In to V+ | In to V+ | In to V+ | In to V+ | In to V+ | In to V+ | In to V+ | In to V+ | In to V+ | In to V+ | In to V+ | In to V+ | In to V+ |
| Rating | Catalog | Catalog | Catalog | Catalog | Catalog | Catalog | Catalog | Catalog | Catalog | Catalog | Catalog | Catalog | Catalog | Catalog | Catalog | Catalog | Catalog | Catalog | Catalog | Catalog | Catalog | Catalog | Catalog |
| Slew Rate(Typ), V/us | 13 | 13 | 13 | 13 | 13 | 13 | 13 | 13 | 13 | 13 | 13 | 13 | 13 | 13 | 13 | 13 | 13 | 13 | 13 | 13 | 13 | 13 | |
| Slew Rate(Typ)(V/us) | 13 | ||||||||||||||||||||||
| Total Supply Voltage(Max), +5V=5, +/-5V=10 | 36 | 36 | 36 | 36 | 36 | 36 | 36 | 36 | 36 | 36 | 36 | 36 | 36 | 36 | 36 | 36 | 36 | 36 | 36 | 36 | 36 | 36 | |
| Total Supply Voltage(Max)(+5V=5, +/-5V=10) | 36 | ||||||||||||||||||||||
| Total Supply Voltage(Min), +5V=5, +/-5V=10 | 7 | 7 | 7 | 7 | 7 | 7 | 7 | 7 | 7 | 7 | 7 | 7 | 7 | 7 | 7 | 7 | 7 | 7 | 7 | 7 | 7 | 7 | |
| Total Supply Voltage(Min)(+5V=5, +/-5V=10) | 7 | ||||||||||||||||||||||
| Vn at 1kHz(Typ), нВ/rtГц | 18 | 18 | 18 | 18 | 18 | 18 | 18 | 18 | 18 | 18 | 18 | 18 | 18 | 18 | 18 | 18 | 18 | 18 | 18 | 18 | 18 | 18 | |
| Vn at 1kHz(Typ)(nV/rtHz) | 18 | ||||||||||||||||||||||
| Vos (Offset Voltage @ 25C)(Max), мВ | 6 | 6 | 6 | 6 | 6 | 6 | 6 | 6 | 6 | 6 | 6 | 6 | 6 | 6 | 6 | 6 | 6 | 6 | 6 | 6 | 6 | 6 | |
| Vos (Offset Voltage @ 25C)(Max)(mV) | 6 |
Application Notes
-
Understanding Operational Amplifier Specifications
PDF, 273 Кб, Файл опубликован: 13 июл 1998Selecting the right operational amplifier for a specific application requires you to have your design goals clearly in mind along with a firm understanding of what the published specifications mean. This paper addresses the issue of understanding data sheet specifications.This paper begins with background information. First introductory topics on the basic principles of amplifiers are presen
-
Stability Analysis Of Voltage-Feedback Op Amps Including Compensation Technique (Rev. A)
PDF, 197 Кб, Версия: A, Файл опубликован: 12 мар 2001This report presents an analysis of the stability of voltage-feedback operational amplifiers (op amps) using circuit performance as the criteria to attain a successful design. It discusses several compensation techniques for op amps with and without internal compensation.
2) Генератор импульсов.
С помощью микросхемы NE555 можно генерировать достаточно стабильные импульсы. Есть схемы на транзисторах, но по мне это сложнее и труднее в настройке.
Оптимально люди подобрали частоты 140-150 Гц. R3 я установил на 68 кОм. С помощью лог. анализатора я проверил, у меня вышло 194 Гц. Можно понизить еще, будет экономичнее расход заряда.
RV1 задает скважность, а PNP транзистор Q1 (я установил SS8550) инвертирует сигнал для управления N-канальным полевым транзистором IRF740. Я пробовал ставить IRFZ44, но он, недолго поработав, сгорел, так как выход с катушки может достигать сотен Вольт
Сейчас у меня установлен FQPN10N60. Это транзистор на 600В. Выбор транзистора думаю не принципиален для такой частоты, главное чтобы выдерживал напряжение. Можно взять от 400В и выше. R5, R6 подбираем чтобы транзистор быстро мог открыться, тут повлияет емкость затвора. Я установил R5 на 100 Ом и R6 на 150 Ом.
Когда на выходе 3 NE555 низкий уровень, транзистор Q1 открыт и открыт Q3. Таким образом в катушке L1 начинает накапливаться заряд. Чем дольше транзистор будет открыт тем больше потребление тока. Нет смысла держать его открытым очень долго, так как заряда не накопится больше чем может катушка. А вот батарею это посадит, да и сам транзистор может греться.
Я намотал две катушки для сравнения.
Первая катушка 15 см 32 витка проволокой примерно 0.5 мм (взял со старого телевизора для размагничивания кинескопа).
Вторая катушка 20 см 27 витков.
Мотал на внутренней часте от пяльцы для вышивания.
Залил все это дело с помощью термоклея для пистолета.

А потом обмотал полностью изолентой.
R7 можно установить на 220 — 390 Ом на 1 Вт. Он шунтирует катушку. Для максимальной дальности советуют настроить с помощью переменного резистора на 1 кОм 3 Вт. Я не стал этого делать, установил последовательно два резистора по 120 Ом в корпусе 1210. Встречал описание что для TL072 лучше вообще выкинуть этот резистор, и поставить небольшой, на пару десятков Ом, последовательно катушке, но я не проверял.
Когда транзистор закрывается, с катушки накопленный заряд течет через R8 в измерительную часть.
D1 можно заменить на пару 1n4148. Я установил BAV99 так как они были под рукой. Эта пара диодов служит для отсечения высоковольтных импульсов прилетевших с катушки.
Datasheets
OrderNow ProductFolder Support &Community Tools &Software TechnicalDocuments TL071, TL071A, TL071BTL072, TL072A, TL072B, TL074, TL074A, TL074B, TL072M, TL074MSLOS080N – SEPTEMBER 1978 – REVISED JULY 2017 TL07xx Low-Noise JFET-Input Operational Amplifiers1 Features 3 Description The TL07xx JFET-input operational amplifiersincorporate well-matched, high-voltage JFET andbipolar transistors in a monolithic integrated circuit.The devices feature high slew rates, low-input biasand offset currents, and low offset-voltagetemperature coefficient. The low harmonic distortionand low noise make the TL07x series ideally suitedfor high-fidelity and audio pre-amplifier applications.The TL071 device has offset pins to support externalinput offset correction. 1 Low Power ConsumptionWide Common-Mode and Differential VoltageRangesLow Input Bias and Offset CurrentsOutput Short-Circuit ProtectionLow Total Harmonic Distortion: 0.003% (Typical) …





