Навигация по записям
Он срабатывает, и на него подается напряжение через блок-контакт.
Они нам необходимы для предотвращения включения обоих магнитных пускателей одновременно , что приведёт к короткому замыканию. Магнитные волны из обмоток статора воздействуют на обмотки ротора, создавая напряжение.
Схема включения двигателей с реверсированием и его управлением показана на рисунке 2. Катушка КМ1 теряет питание и контактор КМ1 отпадывает, отключая электродвигатель от сети. То есть при воздействии на контакт он либо замыкается, либо размыкается.
То есть схемы их включения должны предусматривать реверсирование. В этом случае схема выглядит как на рисунке ниже. При этом нормально разомкнутый блок контакт КМ1 подхват разомкнется, это приведет к тому, что при возврате кнопки SB3 двигатель не запуститься снова.
Схема включения такая же, как и у предыдущих асинхронных. Чтобы запустить двигатель с пусковой обмоткой необходимо подключить его по такой схеме: Один конец рабочей и пусковой соединяем вместе и подключаем к одной из крайних клейм кнопки.
Из названий следует их принцип работы. Определённые модификации магнитных пускателей опционально оборудованы тепловым микрореле аварийного отключения и защитой от обрывания фазы.
Блок — контакты на магнитных пускателях б. При пропадании напряжения электромагнитное поле тоже исчезает, пружины отжимают подвижную часть магнитопровода вверх, контакты возвращаются в исходное состояние. Что нам для это потребуется? То есть, этой величины достаточно, чтобы прибор включил основную электрическую цепь. К примеру, в сверловочных станках, отрезных конструкциях либо же лифтах, если это не касается домашнего применения.
Двигатель начнет вращаться в определенную сторону. Катушка КМ1 теряет питание и контактор КМ1 отпадывает, отключая электродвигатель от сети. Она необходима для исключения пуска мотора сразу в двух направлениях, что привело бы к поломке. Видео о сборке тестовой схемы можно посмотреть ниже. Вернемся к рисунку: когда поменяли местами красную и синюю фазы, при возможном включении обоих аппаратов на выходе красная и синяя фазы столкнутся лбами — короткое замыкание.
Боярсков Сергей Геннадьевич Сборка схемы реверсивного пускателя DSCN8757
https://youtube.com/watch?v=lwFbFlbuG0o
Принцип работы реверсивного магнитного пускателя
Подключение реверсивного магнитного пускателя и его работа происходит следующим образом. После осуществления команды «пуск» на панели управления устройства электрическая цепь замыкается, вследствие чего ток подаётся на катушку. В это время механическая блокирующая система срабатывает, подобным образом блокируются незадействованные контакты. Так как контакты кнопки тоже оказываются заблокированными, подобное действие позволяет не удерживать кнопку, а спокойно отпустить её. Вторая кнопка реверсивного магнитного пускателя, параллельно с запуском устройства, размыкает цепь, таким образом, её активация не даст никакого результата.
Для осуществления реверса необходимо активировать кнопку «стоп», нажатие которой обесточит обе катушки реверсивного магнитного пускателя, тем самым остановив функциональные операции оборудования. При таком действии все блокирующие устройства займут изначальное положение. Подобная последовательность позволяет активировать реверсивный магнитный пускатель вновь, без каких либо дополнительных действий. При выборе команды «пуск» произойдут вышеописанные действия, однако при этом будет использована вторая катушка, а первая окажется заблокированной.
Наиболее совершенный и безопасный реверсивный магнитный пускатель оснащен дополнительными блокировочными системными механизмами. Размещаются данные приспособления для блокирования рабочего момента, как правило, внутри кожуха (непосредственно под панелью управления) и предназначены для того чтобы не допустить срабатывания сразу обеих катушек. Согласно схеме реверсивного магнитного пускателя, если он снабжен электрической блокирующей системой, то использование механических блокировок вовсе необязательно.
Осуществление реверса происходит через полную остановку двигателя. Другими словами, при срабатывании реверсивного магнитного пускателя двигатель замедляется, после чего следует полная остановка, а затем осуществляется вращение в другую сторону. Однако при этом необходимо совпадение мощностей двигателя и реверсивного магнитного пускателя. Только при осуществлении данного процесса, реверс будет осуществлён правильно.
Если же остановка и реверс двигателя производится противовключением, то мощность оборудования должна быть значительно ниже максимально допустимой мощности реверсивного магнитного пускателя. Наиболее часто двигатель уступает по мощности пускателю в 1,5-2 раза. Во многом разница мощностей зависит от качества контактов магнитного пускателя, а точнее их износостойкости при работе в данных условиях.
Данный режим должен проходить без применения механических систем блокировки. Однако безопасность работы реверсивного магнитного пускателя в обязательном порядке должна обеспечиваться применением электрических систем блокировки. В целом же реверсивные магнитные пускатели являются технологичным и безопасным методом удалённого управления асинхронными электродвигателями.
Схема подключения трехфазного двигателя в сеть через автоматический выключатель
Поэтому более подробно общий случай будет выглядеть так:
3. Подключение двигателя через автоматический выключатель. ПРАКТИЧЕСКАЯ СХЕМА
На схеме 3 показан защитный автомат, который защищает двигатель от перегрузки по току (“прямоугольный” изгиб питающих линий) и от короткого замыкания (“круглые” изгибы). Под защитным автоматом я подразумеваю обычный трехполюсный автомат с тепловой характеристикой нагрузки С или D.
Защитный автомат для включения электродвигателя. Ток 10А, через такой можно включать двигатель мощностью 4 кВт. Не больше и не меньше.
Схема 3 имеет право на жизнь (по бедности или незнанию местных электриков).
Если уж использовать такую схему, надо тщательно подобрать ток автомата, чтобы он был на 10-20% больше рабочего тока двигателя. И характеристику теплового расцепителя выбирать D, чтобы при тяжелом пуске автомат не срабатывал.
Например, движок 1,5 кВт. Прикидываем максимальный рабочий ток – 3А (реальный рабочий может быть меньше, надо измерять). Значит, трехполюсный автомат надо ставить на 3 или 4А, в зависимости от пускового тока.
Плюс этой схемы подключения двигателя – цена и простота исполнения и обслуживания. Например, там, где один двигатель, и его включают вручную на всю смену. Минусы такой схемы с включением через автомат –
Катушка на 220 вольт: схемы подключения
Для управления работой магнитного пускателя используется всего две кнопки – кнопка «Пуск» и кнопка «Стоп». Их исполнение может быть различным: в едином корпусе или в отдельных корпусах.
Кнопки могут быть в одном корпусе или в разных
У кнопок, выпускаемых в отдельных корпусах, имеется всего по 2 контакта, а у кнопок, выпускаемых в одном корпусе – по 2 пары контактов. Кроме контактов, может присутствовать клемма для подключения заземления, хотя современные кнопки выпускаются в защищенных корпусах, которые не проводят электрического тока. Выпускаются также кнопочные посты в металлическом корпусе для промышленных нужд, которые отличаются высокой ударопрочностью. Как правило, они заземляются.
Подключение к сети 220 V
Подключение магнитного пускателя к сети 220 V наиболее простое, поэтому имеет смысл начать ознакомление именно с этих схем, которых может быть несколько.
Напряжение 220 V подается непосредственно на катушку магнитного пускателя, которые обозначены, как А1 и А2 и, которые располагаются в верхней части корпуса, что видно из фото.
Подключение контактора с катушкой на 220 В
Когда к этим контактам подключается обычная вилка на 220 V с проводом, устройство начнет работать после того, как вилка будет включена в розетку 220 V.
С помощью силовых контактов допустимо включать/отключать электрическую цепь на любое напряжение, лишь бы оно не превышало допустимые параметры, которые указываются в паспорте изделия. Например, на контакты можно подать напряжение аккумулятора (12 V), с помощью которого будет управляться нагрузка с рабочим напряжением 12 V.
Следует отметить, что неважно, на какие контакты подается управляющее однофазное напряжение, в виде «нуля» и «фазы». В данном случае, провода с контактов А1 и А2 можно поменять местами, что никак не повлияет на работу всего устройства. Вполне естественно, что подобная схема включения используется крайне редко, поскольку требует прямой подачи напряжения на катушку магнитного пускателя
При этом существует масса вариантов включения, с применением реле времени или сумеречного датчика, подключив к силовым контактам например, уличное освещение. Главное, чтобы «фаза» и «ноль» находились рядом
Вполне естественно, что подобная схема включения используется крайне редко, поскольку требует прямой подачи напряжения на катушку магнитного пускателя. При этом существует масса вариантов включения, с применением реле времени или сумеречного датчика, подключив к силовым контактам например, уличное освещение. Главное, чтобы «фаза» и «ноль» находились рядом.
Использование кнопок «Пуск» и «Стоп»
В основном, магнитные пускатели участвуют в процессе работы электродвигателей. Без наличия кнопок «Пуск» и «Стоп» такая работа связана с рядом трудностей. В первую очередь это связано с особенностями работы электродвигателей, которые зачастую находятся на значительном удалении. Кнопки включаются в цепь катушки последовательно, как на рисунке ниже.
Схема включения магнитного пускателя с кнопками
Подобный способ характеризуется тем, что магнитный пускатель окажется в рабочем состоянии до тех пор, пока будет нажата кнопка «Пуск», что очень неудобно. В связи с этим, в схему включаются дополнительные (БК) контакты магнитного пускателя, которые дублируют работу кнопки «Пуск». При включении магнитного пускателя они замыкаются, поэтому после отпускания кнопки «Пуск» цепь сохраняет свою работоспособность. Они обозначены на схеме, как NO (13) и NO (14).
Схема подключения магнитного пускателя с катушкой на 220 В и цепью самоподхвата
Отключить работающее оборудование можно только с помощью кнопки «Стоп», которая разрывает электрическую цепь питания магнитного пускателя и всей схемы. Если в схеме предусмотрена другая защита, например, тепловая, то в случае ее срабатывания схема также окажется не работоспособной.
Питание для двигателя берется с контактов Т, а подается питания на контакты магнитного пускателя, под обозначением L.
В этом видео подробно рассказывается и показывается, в какой последовательности подключаются все провода. В данном примере использована кнопка (кнопочный пост), выполненная в одном корпусе. В качестве нагрузки можно подключить измерительный прибор, обычную лампу накаливания, бытовой прибор и т.д., работающие от сети 220 V.
Как подключить магнитный пускатель. Схема подключения.
Watch this video on YouTube
Нереверсивная схема подключения магнитного пускателя
Приветствую вас, уважаемые читатели сайта ! В этой статье мы подробно рассмотрим нереверсивную схему подключения магнитного пускателя для управления трехфазным асинхронным электродвигателем.
Также я для Вас записал видео с подробным описанием работы схемы, которое Вы можете просмотреть в конце этой статьи.
Вначале давайте рассмотрим схему подключения магнитного пускателя с катушкой на 220В.
Три фазы питающего напряжения подаются на клеммы асинхронного двигателя через:
— 3-х полюсный автоматический выключатель;
— силовые контакты магнитного пускателя КМ;
— тепловое реле Р.
Обмотка катушки магнитного пускателя подключена с одной стороны к нулевому рабочему проводу N, с другой, через кнопочный пост к одной из фаз, в нашей схеме — к фазе С.
Кнопочный пост содержит 2 кнопки:
1) нормально-разомкнутую кнопку ПУСК;
2) нормально-замкнутую — СТОП.
Нормально-разомкнутый вспомогательный контакт пускателя КМ подключен параллельно кнопке ПУСК.
Для защиты электродвигателя от перегрузок используется тепловое реле Р, которое устанавливается в разрыв питающих фаз. Вспомогательный нормально-замкнутый контакт теплового реле Р включен в цепь обмотки магнитного пускателя.
Рассмотрим работу схемы.
Включаем трехполюсный автоматический выключатель, его контакты замыкаются, питающее напряжение подается к силовым контактам пускателя и в цепь управления. Схема готова к работе.
Запуск.
Для запуска двигателя нажимаем кнопкуПУСК. Цепь питания обмотки магнитного пускателя замыкается, якорь катушки притягивается, замыкая силовые контакты КМ и подавая три питающих фазы на обмотки двигателя. Происходит запуск и двигатель начинает вращаться.
Одновременно с этим замыкается вспомогательный контакт пускателя КМ, шунтируя кнопку ПУСК.
Теперь, отпуская кнопку ПУСК, питание на обмотку пускателя продолжает поступать через его замкнутый вспомогательный контакт КМ. Двигатель запущен и продолжает работать.
Останов.
Чтобы остановить двигатель, нажимаем кнопку СТОП. Цепь питания обмотки пускателя разрывается. Якорь под действием пружины возвращается в исходное состояние, размыкая силовые контакты, обесточивая тем самым обмотки электродвигателя. Он начинает останавливаться.
Одновременно с этим размыкается вспомогательный контакт КМ в цепи питания обмотки пускателя.
После отпускания кнопки СТОП питание на обмотку не подается, поскольку вспомогательный контакт КМ разомкнут. Двигатель выключен и цепь готова к следующему запуску.
Защита от перегрузок.
Предположим, что двигатель запущен. Если по каким-то причинам ток нагрузки двигателя увеличится, биметаллические пластины теплового реле Р под действием повышенного тока начнут изгибаться, и приведут в действие механизм расцепителя. Он разомкнет вспомогательный контакт Р в цепи обмотки магнитного пускателя. Цепь обмотки пускателя разомкнется, силовые и вспомогательный контакты пускателя вернуться в исходное разомкнутое состояние, двигатель остановится.
Если катушка магнитного пускателя рассчитана на 380В, то схема подключения будет, как на рисунке ниже.
В этом случае, обмотка пускателя подключается к любым двум фазам, на схеме к фазам В и С.
Для дополнительной защиты цепи управления магнитным пускателем устанавливают предохранитель FU. В случае, например, межвиткового замыкания в катушке пускателя, плавкая вставка предохранителя перегорит, обесточив цепь управления.
Для большей наглядности я записал видео, в котором поэтапно показан весь процесс работы схемы.
Если видео оказалось для Вас полезным, нажмите НРАВИТСЯ при просмотре на YouTube. Подписывайтесь на мой канал, и Вы первым узнаете о выходе новых интересных видео по электрике!
Рекомендую также прочитать:
Реверсивная схема подключения магнитного пускателя.
Как выбирать автоматические выключатели, УЗО, дифавтоматы?
Менять ли автоматический выключатель, если его «выбивает»?
Почему в жару срабатывает автоматический выключатель?
Однофазные асинхронные электродвигатели
Устройство и принцип действия
Мощность такого однофазного двигателя 220В может в зависимости от конструкции находиться в пределах от 5 Вт до 10 кВт. Его ротор – это обычно короткозамкнутая обмотка («беличья клетка») – медные или алюминиевые стержни, замкнутые с торцов.
Такой однофазный двигатель, как правило, имеет две смещенные на 90° друг относительно друга обмотки. Рабочая (главная) при этом занимает большую часть пазов статора, а пусковая (вспомогательная) – оставшуюся. И однофазным его называют потому, что у него лишь одна рабочая обмотка.
Переменный ток, протекающий по главной обмотке, создает периодически меняющееся магнитное поле. Его можно считать состоящим из двух круговых с одинаковой амплитудой, вращающихся навстречу друг другу.
По закону электромагнитной индукции в замкнутых витках ротора меняющийся магнитный поток создает индукционный ток, взаимодействующий с порождающим его полем. Если ротор неподвижен, моменты действующих на него сил одинаковы, вследствие чего ротор остается неподвижным.
Если же ротор начать вращать, то равенство моментов этих сил нарушится, поскольку скольжение его витков относительно вращающихся магнитных полей станет разным. Как следствие – сила Ампера, действующая на витки ротора со стороны прямого магнитного поля, будет значительно больше, чем со стороны обратного.
Индукционный ток в витках ротора может возникать лишь при пересечении ими силовых линий магнитного поля. А для этого они должны вращаться со скоростью, чуть меньшей, чем частота вращения поля (при одной паре полюсов – 3000 об/мин). Отсюда и название, которое получили такие электродвигатели, асинхронные.
При увеличении механической нагрузки скорость вращения уменьшается, возрастает величина индукционного тока в витках ротора. Как следствие – возрастают и механическая мощность двигателя, и мощность потребляемого им переменного тока.
Схема запуска и подключения
Понятно, что раскручивать вручную ротор при каждом запуске электродвигателя неудобно. Для создания первоначального пускового момента и используется пусковая обмотка. Поскольку она составляет с рабочей обмоткой прямой угол, для создания вращающегося магнитного поля ток в ней должен быть сдвинут по фазе относительно тока в рабочей обмотке тоже на 90°.
Добиться этого можно включением в цепь ее питания фазосмещающего элемента. Резистор или дроссель обеспечить фазовый сдвиг в 90° не могут, поэтому в большинстве ситуаций логично использование конденсатора в качестве фазосмещающего элемента. В этом случае однофазный электродвигатель обладает наилучшими пусковыми свойствами.
Когда фазовращающий элемент является конденсатором, однофазные электродвигатели конструктивно могут быть такими:
- с пусковым конденсатором (рис. а);
- с пусковым и рабочим (рис. б);
- только с рабочим конденсатором (рис. в).
Первый (наиболее распространенный) вариант предусматривает подключение пусковой обмотки с конденсатором ненадолго на время пуска, после чего они отключаются. Реализовать его можно с помощью реле времени, а то и просто за счет замыкания цепи во время нажатия пусковой кнопки. Эта схема запуска характеризуется сравнительно небольшим пусковым током, но в номинальном режиме характеристики невысоки. Причина в том, что поле статора является эллиптическим (в направлении полюсов оно сильнее, чем в перпендикулярном).
Схема с рабочим, постоянно включенным конденсатором лучше работает в номинальном режиме, но имеет посредственные пусковые характеристики. Вариант с пусковым и рабочим конденсатором является промежуточным между двумя описанными выше. Расчет значений их емкостей сравнительно прост: у рабочего 0,75 мкФ на 1 кВт мощности, у пускового – в 2,5 раза больше.
https://youtube.com/watch?v=_aqFBtnpI1M
Схемы включения магнитных пускателей
Одна из простейших схем подключения магнитного пускателя показана ниже:
Принцип работы данной схемы довольно прост: при замыкании автоматического выключателя QF собирается схема питания катушки магнитного пускателя. Предохранитель PU обеспечивает защиту схемы управления от коротких замыканий. При нормальных условиях контакт тепловых реле Р замкнут. Итак, для запуска асинхронника нажимаем кнопку «Пуск», цепь замыкается, через катушку магнитного пускателя КМ начинает протекать ток, сердечник втягивается, тем самым замыкая силовые контакты КМ, а также блок контакт БК. Блок контакт БК нужен для того, чтоб замкнуть цепь управления, поскольку кнопка после того как ее отпустят, вернется в исходное положение. Для остановки этой электродвигателя достаточно нажать кнопку «Стоп», которая разберет схему управления.
При длительном токе перегрузке сработает тепловой датчик Р, который разомкнет контакт Р, и это тоже приведет к остановке машины.
При схеме включения приведенной выше следует учесть напряжение номинальное катушки. Если напряжение катушки 220 В, а двигателя (при соединении в звезду) 380 В, то данную схему употреблять нельзя, а можно применить с нейтральным проводником, а если в обмотки двигателя соединены треугольником (220 В), то данная система вполне жизнеспособна.
Схема с нейтральным проводником:

Единственное отличие этих схем включения, что в первом случае питание системы управления подключено к двум фазам, а во втором к фазе и нейтральному проводнику. При автоматическом управлении системой пуска вместо кнопки «Пуск» может включатся контакт из системы управления.
Посмотреть как подключить не реверсивное магнитное пусковое устройство вы можете здесь:
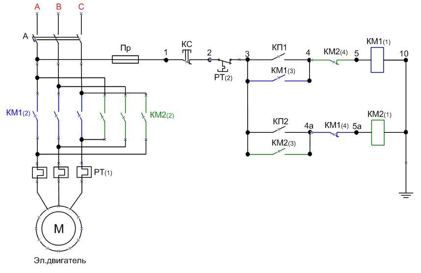
Реверсивная схема включения показана ниже:

Эта схема более сложная, чем при подключении не реверсивного устройства. Давайте рассмотрим принцип ее работы. При нажатии кнопки «Вперед» происходят все описанные выше действия, но как вы видите из схемы, перед кнопкой вперед появился нормально замкнутый контакт КМ2. Это нужно для выполнения электрической блокировки одновременного включения двух устройств (избежание короткого замыкания). При нажатии кнопки «Назад» во время работы электропривода ничего не произойдет, так как контакт КМ1 перед кнопкой «Назад» будет разомкнут. Для произведения реверса машины необходимо нажать кнопку «Стоп» и только после отключения одного устройства можно будет включить второе.
И видео подключения реверсивного магнитного пускового устройства:
При монтаже магнитных пусковых устройств с тепловыми реле необходимо устанавливать с минимальной разностью температур окружающей среды между электродвигателем и магнитным пусковым устройством.
Нежелательна установка магнитных устройств в местах подверженных сильным ударам или вибрациям, а также рядом с мощными электромагнитными аппаратами, токи которых превышают 150 А, так как они при срабатывании создают довольно большие удары и толчки.
Для нормальной работы теплового реле температура окружающей среды не должна превышать 40 0 С. Также не рекомендуется установка рядом с нагревательными элементами (реостаты) и не устанавливать их в наиболее нагреваемых частях шкафа, например вверху шкафа.
Сравнение магнитного и гибридного пускателя:
Реверсивный магнитный пускатель применяется для пуска асинхронного электродвигателя в двух направлениях вращения- в прямом и обратном. О технических характеристиках и о том, как работает магнитный пускатель рекомендую прочитать в нашей .
Принцип работы и устройство
Очень важно понять, на чем основан принцип работы пускателей, а также как они устроены, чтобы лучше понимать схему подключения. Основу конструкции представляет электрический магнит, который, в свою очередь, состоит из подвижной и неподвижной части
Магнитопровод отличается «Ш» — образной формой, при этом он как бы разрезан по середине и установлен «ногами» друг против друга
Основу конструкции представляет электрический магнит, который, в свою очередь, состоит из подвижной и неподвижной части. Магнитопровод отличается «Ш» — образной формой, при этом он как бы разрезан по середине и установлен «ногами» друг против друга.
Устройство магнитного пускателя
Как правило, нижняя часть является неподвижной и надежно закреплена на корпусе. Верхняя часть является подвижной и установлена на пружинах, которые автоматически отключают пускатель, если на катушке отсутствует рабочее напряжение. Следует отметить, что выпускаются пускатели на различное рабочее напряжение, от 12 до 380 вольт. Катушки легко меняются, поэтому пускатели достаточно ремонтопригодные и наиболее слабым звеном является именно катушка. Кроме этого, у пускателя имеются также подвижные и неподвижные контакты, как силовые, так и управляющие. Подвижные контакты располагаются на подвижной части магнитного пускателя.
Когда катушка обесточена, подвижные контакты находятся в разомкнутом состоянии за счет действия пружины. Когда нажимается кнопка «Пуск» на катушке появляется напряжение. В результате подвижная часть сердечника притягивается, а вместе с ней и подвижные контакты. Соединяясь с неподвижными контактами, образуется электрическая цепь, в результате чего на управляющем устройстве (электродвигателе) появляется рабочее напряжение: двигатель запускается. Это можно увидеть на картинке ниже.
Так выглядит в разобранном виде
Когда нажимается кнопка «Стоп», напряжение на катушке исчезает и верхняя, подвижная часть, за счет действия пружины, возвращается в исходное состояние. Контакты размыкаются, электрическая цепь пропадает, как и напряжение на электродвигателе: электрический двигатель останавливается. Электромагнит срабатывает, как от постоянного, так и от переменного напряжения, главное, чтобы катушка была рассчитана на рабочее напряжение.
Бывают пускатели с нормально замкнутыми и нормально разомкнутыми контактами, при этом последние наиболее распространенные и наиболее востребованные.
Виды магнитных пускателей
Основным предназначением магнитных пускателей является дистанционное управление трехфазными асинхронными электродвигателями с короткозамкнутым ротором. Они работают при переменном токе, напряжением 380 и 660 вольт, с частотой 50 Гц. В число основных операций входят пуск, остановка и реверсирование.

Дополнительно, магнитные пускатели в совокупности с тепловыми реле, защищают управляемые электродвигатели от возможных перегрузок с недопустимой продолжительностью. В некоторых конструкциях пускателей имеются ограничители перенапряжений, используемые в полупроводниковых системах управления.
В соответствии со схемой включения нагрузки могут быть реверсивными и нереверсивными. Классификация по размещению предполагает магнитные пускатели следующих типов:
- Открытого исполнения. Устанавливаются в закрытых шкафах, на панелях, и прочих местах, куда не может попасть пыль, влага и посторонние предметы.
- Защищенного исполнения. Монтируются внутри помещений с низким содержанием пыли в окружающей среде. Исключается попадание воды на оболочку устройства.
- Пылебрызгонепроницаемого исполнения. Устанавливаются внутри помещений и снаружи под навесами, защищающими от дождя и солнечных лучей.
Дополнительная классификация пускателей осуществляется по следующим признакам:
- Кнопочный пост на корпусе прибора. Нереверсивные пускатели оборудованы кнопками ПУСК и СТОП, а реверсивные устройства имеют кнопки ПУСК ВПЕРЕД, ПУСК НАЗАД и СТОП. На некоторых моделях в корпусе монтируется сигнальная лампа ВКЛЮЧЕНО.
- Дополнительные блокировочные и сигнальные контакты. Используются в разных комбинациях, в качестве замыкающих или размыкающих. Они могут быть встроенными или оборудоваться как отдельная приставка. Некоторые дополнительные контакты могут использоваться в качестве составной части общей схемы пускателя. Например, в реверсивных устройствах с их помощью осуществляется электрическая блокировка.
- Ток и напряжение втягивающей катушки.
- Наличие в схеме теплового реле. Его основной характеристикой является номинальный ток несрабатывания на средних установках. Регулировка тока несрабатывания выполняется в допустимых пределах +15% от номинала.
Отдельные виды магнитных пускателей могут быть укомплектованы ограничителями перенапряжения и другими видами установочных изделий



