Диагностика типовых неисправностей и способы их устранения
Существует несколько типовых неисправностей блока питания:
- сгорел предохранитель в блоке питания;
- отсутствует дежурное напряжение, оно также может быть больше или меньше нормального;
- одно из напряжений на выходе БП отсутствует или выходит за допустимые пределы;
- нет сигнала на проводе +5 В PG;
- блок питания не включается;
- не вращается вентилятор.
Первое, что нужно сделать после того, как блок питания разобран, – произвести внешний осмотр
При этом следует обратить внимание на конденсаторы. По статистике примерно 50% поломок БП связаны со вздувшимися конденсаторами
Также следует проверить, легко ли вращается кулер. Со временем смазка вырабатывается и теряет свои свойства, в результате частота вращения вентилятора уменьшается. Из-за этого охлаждение блока питания ухудшается, и некоторые детали могут перегреться и выйти из строя.
После этого следует осмотреть предохранитель, резистор, транзисторы и другие полупроводниковые элементы.
Перегорел предохранитель
Чаще всего в БП устанавливается плавкий предохранитель в стеклянном корпусе. Обычно он расположен в горизонтальном положении и находится рядом с сетевым фильтром. Иногда предохранитель устанавливается вертикально, и на него надета термоусадка. На плате он обозначается как F1.

Чтобы проверить предохранитель, его нужно прозвонить при помощи мультиметра. В таком случае его нужно заменить. Если под рукой не оказалось предохранителя с выводами, то можно их подпаять к обычному. Для этого припаиваем два провода к чашечкам с обоих торцов последнего.
Вздулись электролитические конденсаторы
Чтобы предотвратить взрыв конденсаторов, на них сверху наносят насечки. Когда давление внутри возрастает, в том месте, где есть насечки, происходит вздутие. Оно свидетельствует о том, что данная деталь вышла из строя.

Чаще всего выходят из строя конденсаторы, которые установлены в цепи +5 В, так как у них маленький запас по напряжению – 6,3 В. Поэтому при их замене рекомендуется ставить конденсаторы, рассчитанные на напряжение не меньше 10 В. Если такой конденсатор не вписывается по габаритам, то лучше поставить рассчитанный на немного меньшую емкость, но с большим напряжением.
Иногда конденсаторы выходят из строя без каких-либо внешних признаков, например, они могут высохнуть. В таком случае их нужно выпаять и проверить их емкость и внутреннее сопротивление.
Проверяем выпрямитель
В качестве выпрямителя в блоке питания может использоваться сборка из 4 диодов или диодный мост.

Проверку можно выполнить, не выпаивая деталей с платы. В прямом направлении сопротивление должно быть небольшим, а в обратном – резко увеличиваться.
Схема прозвонки диодного моста представлена на рисунке ниже. Сначала устанавливаем минусовой щуп мультиметра на вывод, отмеченный значком «+», и при помощи положительного щупа проверяем сопротивление. В направлениях, отмеченных стрелками, оно должно быть небольшим, а в обратных должно показывать бесконечность (обрыв). То же проделываем для остальных ножек.

Если один из диодов или диодный мост пробиты, то нужно проверить также конденсаторы, установленные во входном фильтре, и ключевые транзисторы. Так как переменное напряжение, появившееся после пробоя, могло вывести из строя эти детали.
Варистор
Варисторы предназначен для защиты блока питания от импульсных перенапряжений. При увеличении напряжения его сопротивление резко уменьшается, и таким образом он поглощает лишнюю энергию. При этом возрастает ток, из-за чего может перегореть предохранитель.

Если скачок напряжения будет слишком большой или продолжительный, то варистор может перегореть. В таком случае он чернеет и раскалывается. После его замены рекомендуется проверить другие детали, входящие во вторичную цепь.
Структурная схема БП компьютера АТХ
Блок питания компьютера является довольно сложным электронным устройством и для его ремонта требуются глубокие знания по радиотехнике и наличие дорогостоящих приборов, но, тем не менее, 80% отказов можно устранить самостоятельно, владея навыками пайки, работы с отверткой и зная структурную схему источника питания.
Практически все БП компьютеров изготовлены по ниже приведенной структурной схеме. Электронные компоненты на схеме я привел только те, которые чаще всего выходят из строя, и доступны для самостоятельной замены непрофессионалам. При ремонте блока питания АТХ обязательно понадобится цветовая маркировка выходящих из него проводов.
Питающее напряжение с помощью подается через разъемное соединение на плату блока питания. Первым элементом защиты является предохранитель Пр1 обычно стоит на 5 А. Но в зависимости от мощности источника может быть и другого номинала. Конденсаторы С1-С4 и дроссель L1 образуют фильтр, который служит для подавления синфазных и дифференциальных помех, которые возникают в результате работы самого блока питания и могут приходить из сети.
Сетевые фильтры, собранные по такой схеме, устанавливают в обязательном порядке во всех изделиях, в которых блок питания выполнен без силового трансформатора, в телевизорах, видеомагнитофонах, принтерах, сканерах и др. Максимальная эффективность работы фильтра возможна только при подключении к сети с заземляющим проводом. К сожалению, в дешевых китайских источниках питания компьютеров элементы фильтра зачастую отсутствуют.
Вот тому пример, конденсаторы не установлены, а вместо дросселя запаяны перемычки. Если Вы будете ремонтировать блок питания и обнаружите отсутствие элементов фильтра, то желательно их установить.
Вот фотография качественного БП компьютера, как видно, на плате установлены фильтрующие конденсаторы и помехоподавляющий дроссель.
Для защиты схемы БП от скачков питающего напряжения в дорогих моделях устанавливаются варисторы (Z1-Z3), на фото с правой стороны синего цвета. Принцип работы их простой. При нормальном напряжении в сети, сопротивление варистора очень большое и не влияет на работу схемы. В случае повышении напряжения в сети выше допустимого уровня, сопротивление варистора резко уменьшается, что ведет к перегоранию предохранителя, а не к выходу из строя дорогостоящей электроники.
Чтобы отремонтировать отказавший блок по причине перенапряжения, достаточно будет просто заменить варистор и предохранитель. Если варистора под руками нет, то можно обойтись только заменой предохранителя, компьютер будет работать нормально. Но при первой возможности, чтобы не рисковать, нужно в плату установить варистор.
В некоторых моделях блоков питания предусмотрена возможность переключения для работы при напряжении питающей сети 115 В, в этом случае контакты переключателя SW1 должны быть замкнуты.
Для плавного заряда электролитических конденсаторов С5-С6, включенных сразу после выпрямительного моста VD1-VD4, иногда устанавливают термистор RT с отрицательным ТКС. В холодном состоянии сопротивление термистора составляет единицы Ом, при прохождении через него тока, термистор разогревается, и сопротивление его уменьшается в 20-50 раз.
Для возможности включения компьютера дистанционно, в блоке питания имеется самостоятельный, дополнительный маломощный источник питания, который всегда включен, даже если компьютер выключен, но электрическая вилка не вынута из розетки. Он формирует напряжение +5 B_SB и построен по схеме трансформаторного автоколебательного блокинг-генератора на одном транзисторе, запитанного от выпрямленного напряжения диодами VD1-VD4. Это один из самых ненадежных узлов блока питания и ремонтировать его сложно.
Необходимые для работы материнской платы и других устройств системного блока напряжения при выходе из блока выработки напряжений фильтруются от помех дросселями и электролитическими конденсаторами и затем посредством подаются к источникам потребления. Кулер, который охлаждает сам блок питания, запитывается, в старых моделях БП от напряжения минус 12 В, в современных от напряжения +12 В.
Зарядное из компьютерного блока питания
Первым делом, о чем хочется сообщить, это то, что многие элементы в блоке находятся под опасным для жизни напряжением, если есть сомнения в правильности ваших действий – не рискуйте, ни своим здоровьем, ни работоспособностью вашего БП.
Для переделки подойдет практически любой блок питания ATX
Но стоить обратить внимание на то, что есть более геморройные блоки, а есть менее. Для выбора «удобного» для переделки блока необходимо убедиться в том, что в блоке установлен ШИМ контроллер TL494 или его аналог (KA7500B)
По сути, этот ШИМ использовался практически на всех старых блоках AT и ATX мощностью 200 – 300 Вт.
Одни из самых распространенных и дешевых блоков являются блоки Codegen 300X и Codegen 300XA. Вот на них мы и остановимся более подробно. К стати, блоки питания Codegen 200, 250, 300 Вт имеют практически одинаковую схему и отличаются лишь номиналом некоторых элементов, они отлично подходит для переделки в зарядное.
Зарядное из компьютерного блока питания Codegen 300XA
Переделка такого блока будет включать в себя несколько шагов. Разбираем блок питания.
Выпаиваем все провода, которые использовались для подключения. Оставляем лишь черный провод (минус) и желтый провод (шина +12 В). Зеленый провод (Power ON) просто обрезаем и подключаем свободный конец на минус. С помощью замыкания зеленого провода на минус мы добьемся автоматического старта блока при включении в сеть.
Далее необходимо подключить вентилятор охлаждения на шину (– 12 В). В принципе, это можно и не делать, но будет один неприятный момент при подключении АКБ к зарядке. Вентилятор изначально питается с шины +12 В, при подключении АКБ к зарядке на шине + 12 В появляется напряжение и включается вентилятор. Некоторым это может очень не понравиться, так, что рекомендуем подключить красный провод вентилятора на минус блока, а черный на шину (– 12 В, бывший синий провод).
Проверяем работоспособность блока. Блок должен запуститься автоматически, а на выходе должно быть напряжение 12В.
Перед всеми дальнейшими манипуляциями желательно найти схему блока или подобрать наиболее близкую. Ниже изображена схема Codegen 300XA.
Находим резистор, через который первая нога TL494 соединяется с шиной +12 В., на схеме он помечен красным.
Выпаиваем его и измеряем сопротивление, оно составило 39 кОм. На место этого резистора ставим многооборотный подстроечный резистор максимальным сопротивлением на 200 кОм, предварительно выставив на нем сопротивление также 39 кОм.
Запускаем блок питания. На выходе напряжение должно быть около 12 В.
Последним шагом станет поднятие напряжения до 14,2 В с помощью регулировки подстроечного резистора.
Подстроечный резистор лучше всего брать многооборотный, это даст легкую и точную настройку выходного напряжения.
Зарядное из компьютерного блока питания Codegen 300X
Манипуляции, по сути, будут такими же, добавятся лишь пара дополнительных шагов.
Отключаем все провода от блока. Оставляем только черный (минус) и желтый (шина +12 В). Зеленый (Power ON) обрезаем и подключаем свободный конец на минус. Далее подключаем питания вентилятора охлаждения на шину (– 12 В). Красный провод вентилятора на минус блока, а черный на шину (– 12 В, бывший синий провод).
Тестируем работу. На выходе напряжение 12 В.
На схеме Codegen 300X находим резистор, через который первая нога TL494 соединяется с шиной +12 В., на схеме он помечен красным.
Далее выпаиваем его и измеряем сопротивление, у нашего блока оно составило 38 кОм. На место этого резистора ставим многооборотный подстроечный резистор максимальным сопротивлением на 200 кОм, предварительно выставив на нем сопротивление также 38 кОм.
Важно найти стабилитрон ZD1 и удалить его из платы. На схеме он зачеркнут
Если его не выпаять, мы не сможем поднять напряжение выше 13 В, т.к. блок уйдет в защиту.
Запускаем блок питания. На выходе напряжение должно быть почти 12 В.
Финишным этапом будет поднятие напряжения до 14,0 В с помощью регулировки подстроечного резистора. Выше 14,0 В напряжение не стоит подымать на этом БП без дальнейших изменений схемы, т.к. уже при напряжении 14,2 В будут наблюдаться проблемы с запуском блока. А 14,0 В это вполне достаточно для зарядки автомобильного АКБ.
Стоит отметить, что при неправильном подключении АКБ зарядное из блока питания ATX выходит из строя моментально, важно оснащать его хоть самыми простыми защитными схемами от переполюсовки на реле или полевику. Также в такое зарядное можно добавить вольтамперметр, защиту от переполюсовки или просто плату индикации заряда
Также в такое зарядное можно добавить вольтамперметр, защиту от переполюсовки или просто плату индикации заряда.
comments powered by HyperComments
Схемотехника ATX (AT) БП на TL494, KA7500
Originally published at Свободный эфир. You can comment here or there.
AT 200W TL494
ATX Shido 250W, TL494
Microlab 400W, KA7500B
ATX, IC= TL494
230W Key Mouse Elekctronic
PC SMPS AT, cca 200W
old AT, cca 200W
Sunny Technologies AT 200W
Codegen ATX 250W – 250XA1
Seven Team ST-230WHF 230W
JNC Computer LC-250ATX
SevenTeam ATX2V2 with TL494
PowerMaster FA-5-2, 250W
PowerMaster LP-8, 230W
SevenTeam ST-200HRK 200W
Green Tech MAV-300W-P4
DTK-PTP-2038 200W ATX
Codegen Atx 300W
ATX LWT2005 china, KA7500B
Delta DPS-200PB-59 H
Alim ATX 250W SMEV J.M 2002
ATX (базовая схема)
Power Efficiency electronic PE-050187
AT UK5-15A
unknown AT
Wintech PC WIN-235PE
MaxPower ATX PX-230W
DTK Computer PTP-2007 Macron
PC ATX EC Model 200X
ATX-300P4-PFC (passive PFC)
Цветовая распиновка разъемов БП компьютера
В современных компьютерах применяются Блоки питания АТХ, а для подачи напряжения на материнскую плату используется 20 или 24 контактный разъём. 20 контактный разъем питания использовался при переходе со стандарта АТ на АТХ. С появлением на материнских платах шины PCI-Express, на Блоки питания стали устанавливать 24 контактные разъемы.
20 контактный разъем отличается от 24 контактного разъема отсутствием контактов с номерами 11, 12, 23 и 24. На эти контакты в 24 контактном разъеме подается продублированное уже имеющееся на других контактах напряжение.
Контакт 20 (белый провод) ранее служил для подачи −5 В в источниках питания компьютеров ATX версий до 1.2. В настоящее время это напряжение для работы материнской платы не требуется, поэтому в современных источниках питания не формируется и контакт 20, как правило, свободный.
Иногда блоки питания комплектуются универсальным разъемом для подключения к материнской плате. Разъем состоит из двух. Один является двадцати контактным, а второй – четырехконтактный (с номерами контактов 11, 12, 23 и 24), который можно пристегнут к двадцати контактному разъему и, получится уже 24 контактный.
Так что если будете менять материнскую плату, для подключения которой нужен не 20, а 24 контактный разъем, то стоит обратить внимание, вполне возможно подойдет и старый блок питания, если в его наборе разъемов есть универсальный 20+4 контактный. В современных Блоках питания АТХ, для подачи напряжения +12 В бывают еще вспомогательные 4, 6 и 8 контактные разъемы
Они служат для подачи дополнительного питающего напряжения на процессор и видеокарту
В современных Блоках питания АТХ, для подачи напряжения +12 В бывают еще вспомогательные 4, 6 и 8 контактные разъемы. Они служат для подачи дополнительного питающего напряжения на процессор и видеокарту.
Как видно на фото, питающий проводник +12 В имеет желтый цвет с черной долевой полосой.
Для питания жестких и SSD дисков в настоящее время применяется разъем типа Serial ATA. Напряжения и номера контактов показаны на фотографии.
Морально устаревшие разъемы БП
Этот 4 контактный разъем ранее устанавливался в БП для питания флоппи-дисковода, предназначенного для чтения и записи с 3,5 дюймовых дискет. В настоящее время можно встретить только в старых моделях компьютеров.
В современные компьютеры дисководы Floppy disk не устанавливаются, так как они морально устарели.
Четырехконтактный разъем на фото, является самым долго применяемым, но уже морально устарел. Он служил для подачи питающего напряжения +5 и +12 В на съемные устройства, винчестеры, дисководы. В настоящее время вместо него в БП устанавливается разъем типа Serial ATA.
Системные блоки первых персональных компьютеров комплектовались Блоками питания типа АТ. К материнской плате подходил один разъем, состоящий из двух половинок. Его надо было вставлять таким образом, чтобы черные провода были рядом. Питающее напряжение в эти Блоки питания подавалось через выключатель, который устанавливался на лицевой панели системного блока. Тем не менее, по выводу PG, сигналом с материнской платы имелась возможность включать и выключать Блок питания.
В настоящее время Блоки питания АТ практически вышли из эксплуатации, однако их с успехом можно использовать для питания любых других устройств, например, для питания ноутбука от сети, в случае выхода из строя его штатного блока питания, запитать паяльник на 12 В, или низковольтные лампочки, светодиодные ленты и многое другое. Главное не забывать, что Блок питания АТ, как и любой импульсный блок питания, не допускается включать в сеть без внешней нагрузки.
Схема блок питания на tl494 с регулировкой напряжения и тока
Представляем схему импульсного самодельного блока питания на микросхеме tl494 с возможностью регулировки выдаваемого напряжения и тока.

Такой блок питания обычно называют лабораторным блоком питания потому что при помощи него можно запитать как низковольтные маломощные потребители так и зарядить аккумулятор. Такой блок питания может выдать 30 Вольт при силе тока до 10 А.
Составные части импульсного блок питания на tl494
Блок питания можно разделить на 3 части:
Внутренний блок питания
Это блоки питания необходим для запитки вентилятора охлаждения, шим контроллера и вольтамперметра. Сюда подойдет любой блок питания с небольшой мощностью. Лучше конечно не собирать свой а использовать готовые решения, к примеру можно взять AC-DC преобразователь.
2 Блок управления.
Блок состоит из микросхемы TL494 и драйвера на 4-х транзисторах.
Схема включения TL494 получается очень простая, такая схема подключения довольно распространена у радиолюбителей. При помощи резистора R4 осуществляется регулировка напряжения от 0 до максимального значения, а при помощи R2 задается максимальное значение силы тока.

Резисторы R11 и R12 можно использовать многооборотные.
Блок управления можно собрать на отдельной плате.
Печатная плата блока управления
3 Силовая часть
Большую часть деталей можно взять из старого блока питания компьютера, входной фильтр, выпрямитель, конденсаторы тоже берем из него.
Далее нам необходимо изготовить трансформатор управления силовыми ключами. Большинство радиолюбителей пугает тот факт что придется изготавливать трансформатор. Но в нашем случае все просто.
Для изготовления трансформатора понадобится колечко R16 x 10 x 4.5 и провод МГТФ 0.07 кв. мм. Провод берем 3 отрезка по 1 метру и делаем 30 витков в 3 провода на кольце.
Дроссель L1 также наматывается на ферритовое кольцо медным проводом длинной 1.5-2 метра и сечением 2 мм. Такая намотка позволят достичь приблизительно требуемой индуктивности.
Во множестве блоков питания есть второй дроссель на ферритовом стрежне, в качестве L2 можно взять его.

Силовой трансформатор тоже берется из блока питания от компьютера, но выходное напряжение будет 20 Вольт. Для того чтобы получить 30 Вольт, силовой трансформатор нужно перемотать. Для больших токов предпочтительнее брать ферритовые кольца.
Схема блок питания на tl494 с регулировкой напряжения и тока
Расчет для нашего блока питания 30 вольт 10 ампер. Трансформатор-донор из компьютерного блока питания оказался 39/20/12:
Внешний вид готового блока питания
Схема простого блока питания на двухканальном ШИМ-контролере
Рассмотрим схему простого блока питания на 12В с использованием двуканального ШИМ-контроллера ML4819. Одна часть блока питания осуществляет формирование постоянного стабилизированного напряжения +380В. Другая часть представляет собой преобразователь, формирующий постоянное стабилизированное напряжение +12В. ККМ состоит, как и в выше рассмотренном случае, из ключа Q1, нагруженного на него дросселя L1 трансформатора Т1 обратной связи. Диоды D5, D6 заряжают конденсаторы С2,° C3,° C4. Преобразователь состоит из двух ключей Q2 и Q3, нагруженных на трансформатор Т3. Импульсное напряжение выпрямляется диодной сборкой D13 и фильтруется дросселем L2 и конденсаторами С16,° C18. С помощью патрона U2 формируется напряжение регулирования выходного напряжения.
Блок питания GlacialPower GP-AL650AA
Рассмотрим конструкцию блока питания, в которой есть активный ККМ:
- Плата управления токовой защитой;
- Дроссель, выполняющий роль как фильтра напряжений +12В и +5В, так и функцию групповой стабилизации;
- Дроссель фильтра напряжения +3,3В;
- Радиатор, на котором размещены выпрямительные диоды выходных напряжений;
- Трансформатор главного преобразователя;
- Трансформатор, управляющий ключами главного преобразователя;
- Трансформатор вспомогательного преобразователя (формирующий дежурное напряжение);
- Плата контроллера коррекции коэффициента мощности;
- Радиатор, охлаждающий диодный мост и ключи главного преобразователя;
- Фильтры сетевого напряжения от помех;
- Дроссель корректора коэффициента мощности;
- Конденсатор фильтра сетевого напряжения.
Силовой трансформатор
Силовой трансформатор работает на высоких частотах (до нескольких десятков килогерц), поэтому его можно выполнить на сердечнике не из трансформаторного железа, а на феррите. Также за счет повышенной частоты его размеры будут меньше, чем у сетевого, предназначенного для преобразования на частоте 50 Гц. Расчет импульсного трансформатора достаточно объемен. С ним можно разобраться для общего развития, а для практических целей лучше воспользоваться какой-либо программой, включая онлайн-сервисы.
Интерфейс программы Lite-CalcIT.
Популярностью пользуется программа Lite-CalcIT. Она может рассчитать трансформатор под имеющийся сердечник, а может подобрать оптимальный, исходя из введенных данных.
…спустя год…
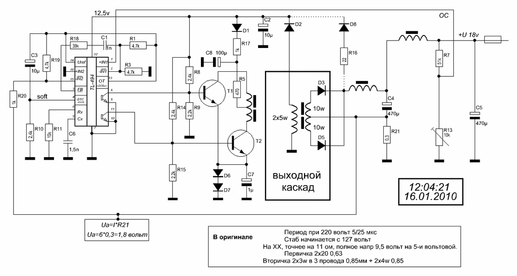
Просматривая даташит на микросхему KA7500 (аналог
TL-494) я обнаружил другое, более простое решение стабилизации тока БП.
Авторы предлагают использовать второй компаратор (выв.15,16). С учётом
того, что изначально этот компаратор смещён на 80 мВ, получается очень
удобное решение. Мною оно повторено дважды. В приводимой схеме выходное
напряжение 18 вольт, ток 5 ампер для питания схемы подогрева собачей
будки. Для зарядки аккумуляторов естественно, можно использовать блок
без перемотки, но всё-таки лучше перемотать. И провод желательно взять
по толще, и виточков добавить.
При расчёте количества витков вторичной обмотки
желательно, что бы на ХХ напряжение на выходе моста было больше
стабилизированного примерно в 2 раза. Это обеспечит оптимальный ШИМ и,
соответственно, надёжную стабилизацию.

Странно, но оно работает. А вообще-то не должно.
Не должно потому, что смещение 80 мВольт в каком-то даташите указано, а в
каком-то нет. И вообще это смещение маловато для стабильной работы.Поэтому я промакетировал подобную ОС на “спицах” и вот что получилось.

Для удобства макетирования я выбрал компаратор
LM311. На 16-ую ногу (по TL-494) подал опорное напряжение 1 вольт. Вот
теперь всё красиво. Компаратор срабатывает на 6,1 Ампера. Красный
луч-выход компаратора, а зелёный-ток через нагрузку (R3). Да и резистор
0,15 Ом сделать легче и греться будет меньше, чем 0,3.Тогда схема чуток меняется.

Перемотка трансформаторов (перемотал 5 штук) ни
разу не вызвала у меня проблемм. Просто нагреваю в шкафу до 150 – 200
градусов и в перчатках аккуратненько расшатываю.

О сечении проводов, выходящих из БП компьютера
Хотя токи, которые может отдавать в нагрузку блок питания, составляют десятки ампер, сечение выходящих проводников, как правило, составляет всего 0,5 мм2, что допускает передачу тока по одному проводнику величиной до 3 А. Более подробно о нагрузочной способности проводов Вы можете узнать из статьи «О выборе сечения провода для электропроводки». Однако все провода одного цвета запаяны на печатной плате в одну точку, и если блок или модуль в компьютере потребляет больший, чем 3 А ток, через разъем подводится напряжение по нескольким проводам, включенным параллельно. Например к материнской плате напряжение +3,3 В и +5 В подводится по четырем проводам. Таким образом, обеспечивается подача тока на материнскую плату до 12 А.
Структурная схема
Установка компьютерного блока питания в корпус системного блока Для этого засовываете его в верхнюю часть системного блока, и затем фиксируете тремя или четырьмя винтами к тыловой панели системного блока.
К ним относятся двухзвенный заградительный фильтр сетевых помех, низкочастотный высоковольтный выпрямитель с фильтром, основной и вспомогательный импульсные преобразователи, высокочастотные выпрямители, монитор выходных напряжений, элементы защиты и охлаждения. В случае их наличия заменить микросхему U4.
Мюллер С. Резисторы R2, R3 — элементы цепи разряда конденсаторов С1, С2 при выключении питания.
Положительная обратная связь обеспечивается дополнительной обмоткой, расположенной на магнитопроводе трансформатора ТЗ. Временные диаграммы коммутационных процессов переключения силовых транзисторов Q 1 и Q 2 Управление базовыми цепями транзисторов Q1 и Q 2 осуществляется через ускоряющие цепочки D 3, R 7, С9, R 5 и D 4, R 8, С10, R 6, которые форсируют прямые и обратные токи баз Q 1 и Q 2 на этапах их включения и выключения. Стабилизация этого напряжения осуществляется микросхемами U1, U2.
Как правило, их неисправность может быть обнаружена путем визуального осмотра. Уровень выходных напряжений источника устанавливается потенциометром VR 2. ККМ убирает появляющиеся погрешности мостового выпрямителя переменного тока и повышает коэффициент мощности КМ. Неисправности компьютерного блока питания и способы их диагностирования и ремонта Приступая к поиску неисправности рекомендуется ознакомится со схемой компьютерного БП.
В момент подачи питания начинает развиваться блокинг-процесс, и через рабочую обмотку трансформатора Т1 начинает протекать ток. Кучеров Д. Методика проверки инструкция После того, как блок питания снят с системного блока и разобран, в первую очередь, необходимо произвести осмотр на предмет обнаружения поврежденный элементов потемнение, изменившийся цвет, нарушение целостности. Структурная схема источника рис. В аварийном режиме функционирования увеличивается падение напряжения на резисторе R
Согласование маломощных выходных сигналов логических элементов УУ с входами силовых транзисторов выполняется усилителями импульсов УИ через трансформатор Т2, который обеспечивает гальваническую развязку. На некоторых моделях возможно встретить сразу два вентилятора. С выводов 8 и 11 микросхемы управляющие импульсы поступают в базовые цепи транзисторов Q5, Q6 каскада управления. В источнике также имеются цепи защиты от короткого замыкания в каналах выходного напряжения. Напряжение -5 В формируется с помощью диодов D27,
Питание ВПр осуществляекч от сетевого выпрями теля через резистор R 9. Возвратные диоды D 1 и D 2 ограничивают напряжения на коллекторах транзисторов Q 1 и Q 2, обеспечивая их безопасную paботу в инверсном режиме при возврате реактивной энергии, накопленной в нагрузке и трансформаторе, в систему электроснабжения через открытый транзистор.
Лабораторный БП из компьютерного блока питания ATX
https://youtube.com/watch?v=Iyf5iM36OIs
Что это такое
При этом на микросхеме U3 выв. В каждом блоке питания перед получением разрешения на запуск системы выполняется внутренняя проверка и тестирование выходного напряжения.
Не стоит забывать и о том, что перегрев выходного каскада может быть связан с накоплением большого количества пыли внутри блока питания. Подайте на блок сетевое питание.
Выходные каскады преобразователя Именно на этот элемент конструкции ложится основная нагрузка.
Проверка работоспособности К компьютеру ИП подключается через стандартизированный разъём, он универсален в большинстве блоков, за исключением специализированных источников питания, которые могут использовать ту же клеммную колодку, но с иной распиновкой, давайте рассмотрим стандартный разъём и назначение его выводов. При ремонте блока питания АТХ обязательно понадобится цветовая маркировка выходящих из него проводов. Неисправности компьютерного блока питания и способы их диагностирования и ремонта Приступая к поиску неисправности рекомендуется ознакомится со схемой компьютерного БП.
Структурная схема
Как правило, их неисправность может быть обнаружена путем визуального осмотра. Плюс кулера к желтому проводу, а минус к красному. Еще лучше найти автомобильные или мотоциклетные 6В лампы накаливания и подключить несколько штук параллельно. В случае исправности элементов обвязки заменить U4.
На противоположный вход усилителя выв. Проверка блока питания Хотя импульсный БП и не относится к числу радиоэлектронных схем начального уровня, его диагностика и ремонт своими руками доступны многим людям, имеющим базовые знания и навыки в области радиоэлектроники. PS-ON Включение блока питания при замыкании вывода на массу. Включайте неизвестные блоки питания через лампочку, чтобы не повредить проводку и дорожки печатной платы.
Cхемы компьютерных блоков питания ATX
При этом через диод D5, подключенный к этой обмотке, заряжается конденсатор С7, и происходит намагничивание трансформатора. Ground Масса. При проверке блока желательно его отключить от материнской платы, это предотвратит превышение напряжений выше номинальных если блок всё же не исправен.
Фильтры этих источников -L6. В случае их выхода за эти пределы более чем на мкс на выходе 3 микросхемы U4 устанавливается высокий уровень напряжения, и источник питания выключается по входу 4 микросхемы U3. Такие модели более комфортны в использовании, поскольку создают меньше шума при малых нагрузках. Аналогичная ситуация возникает в условиях аварийной эксплуатации блока питания, связанной с короткими замыканиями в нагрузке, контроль которых осуществляется специальной схемой контроля.
КАК СДЕЛАТЬ РЕГУЛИРУЕМЫЙ БЛОК ПИТАНИЯ СВОИМИ РУКАМИ
https://youtube.com/watch?v=2yJc1fun3N0





