Проектирование ландшафтного освещения
Проект ландшафтного освещения может включать 3D модель здания и территории.
Этапы работы над проектом
- Интервью с заказчиком . Он сообщает свои пожелания, обсуждаются особенности заказа.
- Расчет освещенности территории . Делается в DIALux или другом пакете. Исходные данные, используемые для этого – размеры и ориентация участка, его разбивка на зоны (подъезды, парковки), нормативы освещенности в них, рельеф.
- Выбор видов светильников, их позиций, чтобы выполнить поставленные задачи . Учитываются нормативы по освещенности в отдельных зонах, эстетика восприятия, совместная работа декоративного и функционального света. Самый важный этап проекта, здесь особенно ценен опыт исполнителей.
- Расчетное положение светотехники переносится на монтажные схемы . Вычисляется нужное сечение проводки, прорабатывается схема прокладки кабелей по нормам ПУЭ, ГОСТ 50571.8-94 и НПБ 249-97. Грамотная работа проектировщиков на этом этапе сможет сохранить немалые средства.
Готовый проект согласовывается с заказчиком.
Инструкция по установке внешнего освещения на даче
Когда есть составленная инструкция, как устроить свет на улице, тогда легче сделать качественную подсветку дачной территории.


Потребуется сделать схему уличного освещения территории участка. Чтобы это осуществить, воспользуйтесь вашим планом участка с площадью, всеми строениями и проложенными коммуникациями. Возьмите сделанную копию плана и нанесите свою схему.

Вмонтируйте опоры для освещения на улице. Под настенные устройства нужно установить в стенах опоры для светильников.

Чтобы установить вертикальные фонарные столбы, потребуется залить фундамент. Зафиксировать фонари на столбах и подсоединить их к электрическим проводам, где предусмотрено установить необходимые выключатели.

Соединить все провода и изолировать их. Сделать проверку имеющихся соединений проводов, сопротивлений 0 с фазой, затем проверить наличие электропитания.

Потребительские свойства ландшафтной подсветки
Проектирование освещения – это не только искусство, но и наука, которая невозможна без точных расчётов. Светотехническая система, разрабатываемая профессионалами, должна не только выгодно подчёркивать преимущества, одновременно скрывая недостатки. Для хозяев участка важна как эстетика светодизайна, так и надёжность системы во время эксплуатации.
Качели в зоне отдыхаИсточник vox-cdn.com
В грамотном проекте используются различные технологии, а приёмы подсветки и светильники подбираются, исходя из поставленных задач. Подсветка в ландшафтном дизайне должна обладать следующими свойствами:
- Гармонично вписываться в окружающую обстановку.
- Быть устойчивой к любым погодным факторам, защищённой от проникновения влаги и пыли.
Подсветка садаИсточник ylighting.com
Характеризоваться низким потреблением электричества.
Быть сконфигурированной с возможностью техобслуживания. Подсветка питается от силового кабеля, который прокладывается скрытно
На случай ремонта важно предусмотреть технологические зоны, это облегчит и удешевит восстановительные работы.
Фонари на уровне дорожкиИсточник dusktodawnstl.com
№9. Автоматизация включения и выключения дачных светильников
Еще на этапе составления плана расположения светильников на участке стоит задуматься, каким образом они будут включаться и выключаться. Кому-то будет несложно и даже приятно каждый день самостоятельно осуществлять подобную процедуру, но если площадь территории значительная, а загородом вы бываете не только в хорошую погоду, то регулярное включение и выключение освещения может превратиться в настоящую проблему. Решение – автоматизация системы освещения, а вариантов реализации этой затеи несколько:
- управление с помощью сумеречного реле, которое будет включать освещение, когда установленный на участке датчик «почувствует» наступление сумерек, и выключать его с наступлением рассвета. Монтируется датчик в любое удобное на территории место, реле устанавливается в электрощит;
- управление с помощью астрономического реле. В данном случае дополнительный датчик не понадобится – нужно будет лишь один раз настроить координаты местности, и благодаря встроенному микропроцессору будет высчитано время заката и рассвета в определенное время года. Такое реле можно дополнительно настроить не включать свет, когда на участке никого нет. Благодаря наличию встроенного аккумулятора при временном отключении электроэнергии реле сохраняет все настройки. Устанавливается в электрощит;
- управление с помощью временного реле – самый простой и не особо функциональный вариант. В нем настраивается лишь время, спустя которое свет будет выключен после его ручного включения. Подходит для тех участков, где источников освещения немного. Допустим, реле заданы настройки, согласно которым спустя 5 минут свет необходимо выключать. Владелец участка, приехав вечером на дачу и включив освещение возле ворот вручную, может не возвращаться для его выключения – свет сам погаснет по истечению заданного времени.
Кроме того, хотя бы один из всех светильников на даче должен быть оснащен датчиком движения. Когда в пределах действия датчика кто-то пройдет, свет включится. Это очень удобно, если вы имеете обыкновение приезжать на дачу вечером – никаких фонариков и спичек не понадобится. Кроме того, это дополнительная защита от злоумышленников. Датчики движения, как правило, настроены на определенный размер объекта, чтобы не срабатывать на пробежавшую мимо кошку. Обычно они работают вместе с фотореле, которое предупреждает срабатывание датчика движения в дневное время.
Учитываем важные нюансы: требования к системе освещения участка
Освещение участка будет удобным и функциональным, только если грамотно его спроектировать и реализовать. Правильное освещение участка на даче соответствует ряду требований:
- Функционирует в любую погоду.
- Максимально удобно в управлении и обслуживании.
- Приглушенное, не раздражает глаза.
- Все осветительные приборы, кабели, выключатели, лампы и другие элементы системы предназначены для уличной эксплуатации.
- Для каждой группы электрических светильников установлены отдельные автоматы и заземление (УЗО).
- Вся территория достаточно подсвечена, и границы участка хорошо просматриваются.
Начать организацию системы освещения лучше до завершения работ по благоустройству территории. Тогда не придется подстраиваться под имеющиеся условия или портить ландшафт.
Некоторые уличные светильники встраиваются в грунт или дорожное покрытие, их установку проводят до благоустройства участка
Типы светильников
Подсветка дачной территории должна нести не только функции декора и охраны, но и иметь экономическую эффективность. Уже многие стали отказываться от ламп накаливания, так как они потребляют большое количество электроэнергии и часто перегорают. На сегодняшний день существует множество вариантов их замены. К ним можно отнести следующие виды ламп:
- галогеновые и люминесцентные – обладают длительным сроком службы и потребляют меньшее количество электроэнергии в сравнении с лампами накаливания;
- светильники со светодиодами и светодиодные ленты – главным их преимуществом является яркое свечение и малое потребление электричества, а срок службы наиболее длительный среди конкурентов. У некоторых видов светильников существует возможность регулировки их яркости;
- оптоволоконные системы – появились в продаже недавно и уже пользуются большим спросом. Их можно использовать практически в каждом варианте освещения.
Предлагаем ознакомиться Канализация на даче: ошибки и особенности установки дачной канализации

LED-освещение дачного участка
Все светильники можно классифицировать по определенным критериям, например, по месту их установки и питания.
По установке делятся на следующие категории:
- настенные светильники;
- напольные источники света;
- подвесные фонари;
- прожекторы, которые светят рассеивающим лучом;
- оптоволоконные системы.
По источнику питания светильники можно разбить на следующие виды:
- электрические – основной вид уличного освещения дачного участка;
- светильники, работающие от солнечных батарей – легко устанавливаются, переносятся, не потребляют электрическую энергию, но стоят довольно дорого;
- свечи в декоративных банках – являются частью романтического дизайна и требуют постоянного внимания.

Светильник, работающий от солнечной батареи
Освещение территории частного двора
Если наружное освещение городских обьектов и приквартирных дворов ограничено нормами и стандартами, то освещение территории своего приусадебного участка или загородного дома ограничено только законами физики. Здесь есть где развернуться любителям светящихся фонтанов, дорожек, бассейнов и настенных светильников. Нужно только чувство вкуса и качественное оборудование. Ведь организация освещения на участке – работа увлекательная, и для выбора садово парковых фонарей нужно этим воодушевиться.
Освещение фонтана и водоема
Начнем с фонтана – вот уж где природа и техника объединились в одно целое. Как уже было описано выше: самый доступный метод освещения фонтана – это светодиодная подсветка. Стоит напомнить об электробезопасности, и, если электротехника – не Ваш конек, то лучше попросить помощи специалистов. Но основные правила – это водонепроницаемый кабель, герметичный корпус светильника и герметичность ввода кабеля. Специалисты советуют использовать оптоволоконные световоды – они не нагреваются, пожаробезопасны, абсолютно герметичны. Для бассейнов и поверхностей пруда используют плавучие светильники. И если водоемом не пользуются, то энергию плавающие светильники могут получать через кабель. Плафон светильника может иметь матовую поверхность и излучать мягкое свечение. Представьте себе светящийся шар в вашем бассейне – это так загадочно.
Подсветка водоема
Освещение дорожки
Чтобы вечером не упасть в собственном дворе, можно выделить дорожку ландшафтными светильниками, установив их вдоль, или специальными фонариками, встроенными в плиточное мощение. Лампы в этих встроенных фонарях светят прямо вниз, поэтому свет не будет попадать в лицо. Контуры дорожки будут подчеркнуты днем и освещены ночью. Выбор садово-парковых фонарей – большое дело, но даже если вы выберете для себя светильники самой обычной формы, Вы все равно будете довольны тем, какой ансамбль они создают с другими предметами экстерьера.
Также подумайте о прокладке электропроводки, если ваш светильник будет работать с лампой накаливания, люминесцентной, галогенной или светодиодной. Чтобы она не портила дизайн участка, лучше всего ведите ее в почве.
Светильники садово-парковые на солнечных батареях помогут избежать лишней возни и сэкономят Ваши средства. Аккумулятор накапливает в себе энергию днем, а ночью – отдает. Правда не рассчитывайте на очень яркое освещение, но зато светильник работать будет постоянно и для него не нужны провода. Кроме того, светильники на солнечных батареях очень удобны в установке: воткните их в землю в нужном месте.
Декоративное освещение дорожек
Фонари и садовые светильники прекрасно украсят лестницы и крыльцо, беседки и клумбы, скульптуры и альпинарии. Чтобы было удобно управлять наружным освещением, установите выключатель света в коридоре.
В чем суть маркировочного освещения в дизайне ландшафта?
Задача такого освещения заключается не в освещении как таковом, а в обозначении. Оборудование для маркировочного освещения должно помогать в создании световых границ, контуров. Так, например, можно оформить тропинку к беседке или водоем светящейся брусчаткой, небольшими столбиками-«боллардами», другими устойчивыми к механическим воздействиям осветительными приборами.
Эффектно будут выглядеть освещенные малые архитектурные формы и некоторые виды растений на участке. По возможности светильники на участке лучше замаскировать, эффект от «невидимого» освещения будет просто потрясающим.
Типы ландшафтного освещения
Функциональное освещение
Главная задача функционального освещения — безопасное перемещение по участку в темное время суток. Достаточно сделать освещение возле входа в дом, на подъезде к гаражу, нужна также подсветка на основных садовых дорожках.
При проектировании функционального освещения рекомендуется учитывать ряд нюансов:
- Световое оборудование должно быть прочным, долговечным, рассчитанным на все сезоны, простым в эксплуатации и техническом обслуживании.
- Следует соблюдать баланс между уровнем освещенности разных объектов. Не должно возникать чрезмерных контрастов в освещении разных территорий. Наиболее освещенными должны быть такие объекты, как садовые беседки, патио. Акцентную подсветку используют для освещения зеленых насаждений на участке.
- Основной элемент на всем участке — главный дом. Его выделяют самым ярким светом.
- Освещение должно быть организовано так, чтобы акцентировать границы участка или двора.
Функциональный свет создается при помощи стандартных лампочек накаливания, люминесцентных или галогенных ламп. Лучший вариант — вертикально установленные торшеры с матовыми рассеивателями. Они улучшают качество светового потока. Стилистика осветительных приборов может быть любой — от классики до минимализма. В последние годы стали популярны сферические светильники, выполненные из карбоната или поликарбоната.
В связи с развитием новых технологий все более доступными становятся осветительные приборы на солнечных батареях. В течение дня они подзаряжаются, а в темное время суток преобразуют накопленную энергию в световой поток
Светильники на солнечных батареях отличаются важной характеристикой — мобильностью, поэтому их можно перемещать по саду в зависимости от текущих потребностей. Приборы на солнечных батареях зачастую оснащаются датчиками, поэтому свет включается и выключается автоматически, так как электроника ориентируется на уровень естественной освещенности окружающей среды
При выборе светильников для загородного участка рекомендуется ориентироваться на одно несложное правило, которое позволит создать гармоничную среду. Если дизайн ландшафта отличается разнообразием, в нем присутствуют клумбы, патио, альпийские горки и т.п., правильнее использовать лаконичные по форме светильники. Также подойдет скрытая подсветка. Если же сад отличается простотой, придать ему изысканность можно осветительными приборами причудливых конфигураций.
При покупке осветительного оборудования следует придерживаться ряда правил:
- Проверить наличие сертификата безопасности прибора.
- Удостовериться, что уровень защищенности электроприбора соответствует эксплуатационным задачам.
- Осведомиться о гарантийных обязательствах по отношению к светильнику.
- Присмотреться к качеству материала, из которого произведено светотехническое оборудование. Светильники будут эксплуатироваться на улице, а потому их покрытие должно быть устойчивым к влажности, ультрафиолету, ветровым и механическим нагрузкам. Лучше всего для уличного использования подходят приборы, выполненные из нержавейки, чугуна и сплавов алюминия.
Декоративное освещение
После наступления темноты меркнет красота даже самого привлекательного ландшафта. Архитектурные и природные красоты становятся неразличимы в полумраке. Чтобы подчеркнуть наиболее выгодные детали загородного участка, используют декоративную подсветку. Задача этого типа освещения состоит только в акцентировании отдельных фрагментов ландшафта, а не создании комфортной для ходьбы подсветки. В качестве источников декоративной подсветки используют все виды ламп, но наиболее перспективным вариантом являются светодиодные лампочки.
Примеры и виды уличного освещения
Вышеуказанные элементы плана освещения территории изображают толстыми линиями.
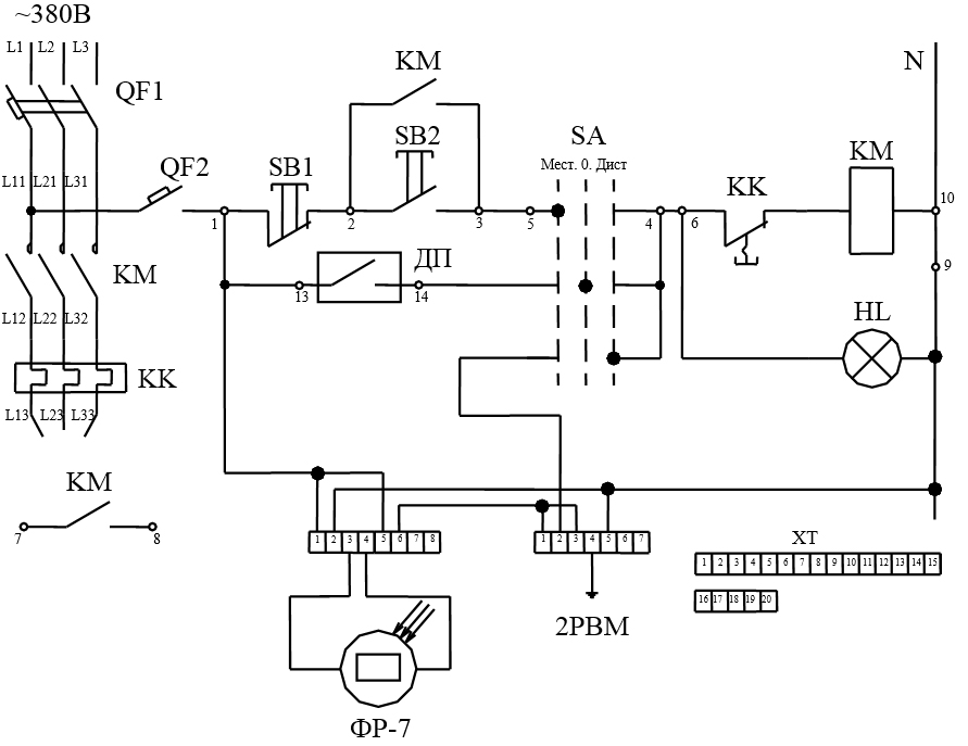
Лампочка в осветительном приборе перегорела, и ее пригодилось поменять. Контроль уличного освещения производится либо вручную, либо автоматически.
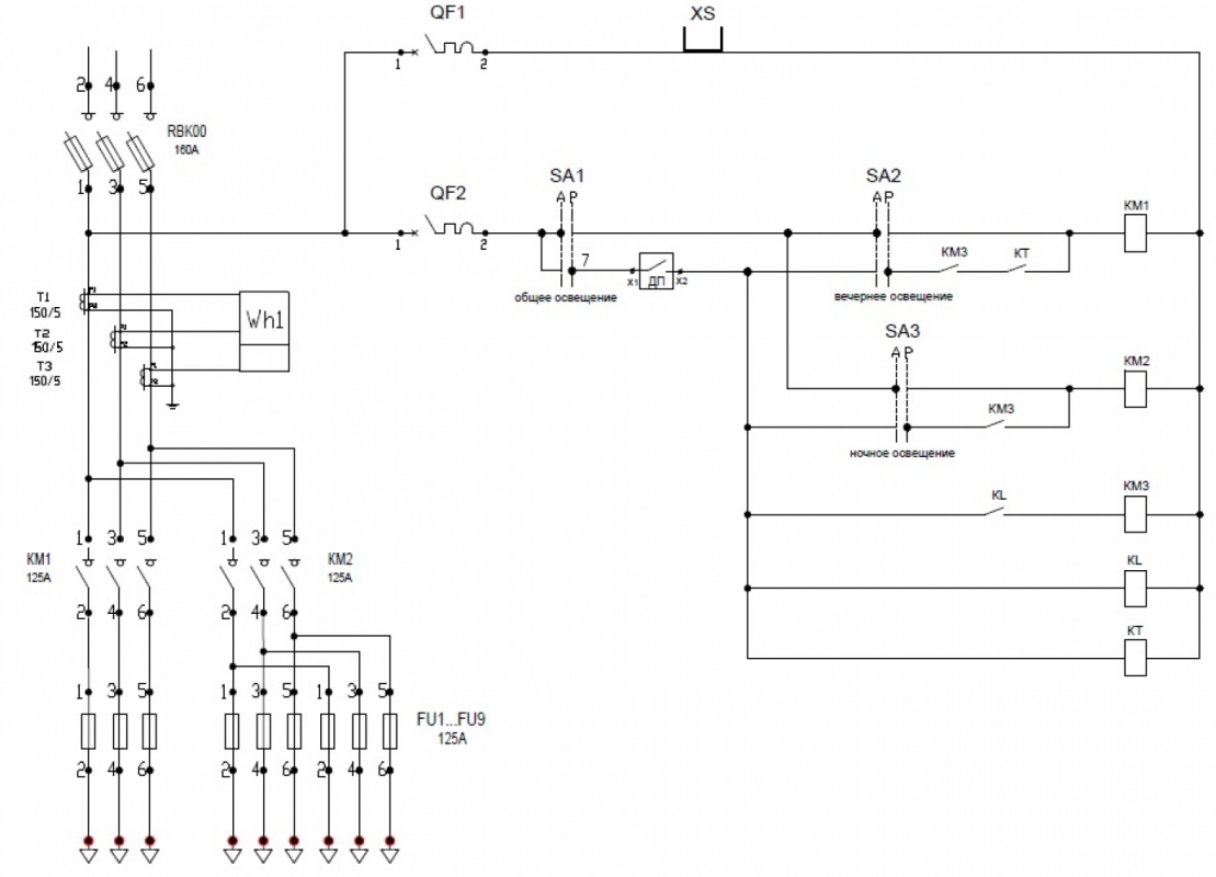
Чтобы достичь желаемого результата на изоляцию одевают кембрик красноватого цвета либо бирку с надписью. Академическое название этих схем — схемы управления освещением из одного места. Форма 4 — Кабельный журнал для сети освещения 5.
Располагать их возможно в местах на большом удалении. Но, тем не менее, есть доля фонарей, оснащенных светодиодными и индукционными лампами. Но все они предлагают только сертифицированный товар, отвечающим всем современным требованиям к осветительным уличным приборам.
Новое оборудование в обязательном порядке оснащается таймером. Чтобы понять, что будет представлено компаниями, производящими оборудование для наружного освещения, необходимо изучить рынок, понять суть выпуска продукции.
Новые статьи на e-mail
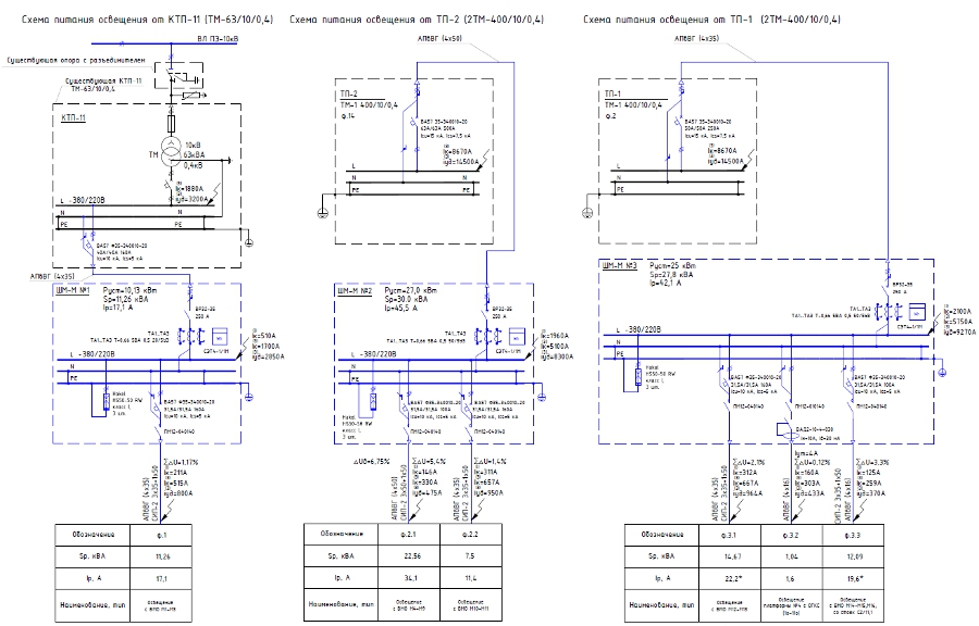
Импульсные реле могут быть выполнены с разным корпусом, который предназначен для крепления на Din рейку внутри квартирного щитка или установку в распределительной коробке. Пример оформления плана освещения территории Приложение А Примечание — Осветительную или силовую сеть до 1 кВ обозначают » «.
Схема включения осветительного прибора через одно клавишный выключатель Подсоединение контакта выключателя производится от фазы L. Здесь тоже фаза L подводится к выключателю так, чтобы задействовать оба его контакта, а ноль от своего провода соединяется напрямую со всеми патронами светильников и выводится на цоколь лампочки
Обратите внимание, что в этом случае максимальное количество проводников, вставляемых в одно отверстие клеммы, — четыре. Поэтому такая функция была внедрена разработчиками
Высокомачтовая граненая опора ВМОН
Вышеуказанные элементы плана освещения территории изображают толстыми линиями. Выключатель три клавиши три светильника Выкл. Но все они предлагают только сертифицированный товар, отвечающим всем современным требованиям к осветительным уличным приборам. Принципиальная схема цепей управления освещением до семи объектов при размещении аппаратуры управления ЯУ или ШУ на подстанциях Рис. Поэтому на выставке представлены экспонаты предприятий различных отраслей электротехнической индустрии.
Схема подключения ДРЛ (светильника)
https://youtube.com/watch?v=ADGe_BKenuE
Виды осветительного оборудования
Существует несколько типов светотехнического оборудования, применяемого для подсветки ландшафта:
Downlight. Предназначено для подсветки объектов в дежурном режиме. Дают мощный ослепляющий световой поток
Использовать такое оборудование нужно с осторожностью. К примеру, downlight — не лучший выбор, когда рядом расположена автотрасса
Для освещения дачного участка рекомендуется приобретать модели минимальной мощности с мягким рассеиванием света.
Uplight. Световой поток направляется снизу-вверх. Используются для подсвечивания зданий, зеленых насаждений, малых архитектурных форм в саду.
Светильники для подсветки ступенек и ограждений. Используются приборы, дающие матовое свечение. Часто применяют встраиваемые модели.
Подводные светильники. Их основное отличие — высший уровень влагозащиты, благодаря чему такое оборудование способно работать, будучи постоянно погруженным в воду.

С точки зрения конструкционного исполнения выделяют такие типы светотехнических приборов:
- Сферические элементы. Оснащаются шарообразными плафонами, благодаря чему достигается равномерное распределение светового потока.
- Лампы отраженного света. Используются для создания мягкого не слепящего освещения. Применяются в декоративных целях для освещения зеленых насаждений и водоемов.
- Болларды. Выпускаются в разном исполнении, в том числе в виде столбиков, брусчатки, решетчатых плафонов. Световой поток направляется в таких источниках вниз. Высота светильников может колебаться между 20 и 150 см.
- Встраиваемая светотехника. Светильники этого типа устанавливают в ступеньки, пол, помосты, грунт, стены и любые другие поверхности. Применяются для акцентирования деталей, их свечение интенсивное, но распространяется под небольшим углом.
- Оборудование с дорожным распределением света. Используется не только для подсвечивания ландшафта, но и общественных мест с высокой активностью движения.

Составляем схему освещения
На этапе составления схемы необходимо продумать ключевой вид освещения, источники питания, количество светильников, их тип и расположение. Действуйте следующим образом:
1. Сделайте схему самого участка на даче. Для этого можно распечатать ситуационный план земельного участка, схематически перенести его на новый лист через подходящий редактор или просто от руки.
План участка понадобится вам для создания схемы системы уличного освещения
2. На полях сделайте условные обозначения.
Пример условных обозначений для создания схемы
3. Обозначьте места размещения светильников разного типа, выключателей и проводки (при необходимости). Учитывайте световой конус приборов — территорию, где яркость лампы не значительна, но пересечение со светом другой лампы будет чрезмерным. Диаметр освещенной зоны будет зависеть от выбранной модели и мощности ламп.
Простая схема уличного освещения на даче с указанием только типов светильников
4. Согласуйте схему с ландшафтным дизайнером и подрядчиком, который будет монтировать систему.
Если уличное освещение на даче вы решились делать своими руками, то последний этап просто пропускаем.
Выбираем в ландшафтное освещение светильники
Что важно в данном вопросе? Прежде всего, конструкционные особенности. Например, малым архитектурным формам требуется деликатное, очень мягкое освещение, которое никогда не дадут мощные прожекторы, уместные в прорисовке высокорослых деревьев

Для зданий подойдет очень мягкое освещение
Особый подход нужен и к светодизайну дорожек. Тут действует принцип прямой пропорциональной зависимости. Чем шире будет аллея, тем в более мощном освещении она будет нуждаться. Несоблюдение рекомендаций и неадекватный подбор ламп приведет к тому, что подаваемый ними свет будет либо слепить, либо оставлять затененные участки. В обоих вариантах перемещаться по дорожкам будет некомфортно и опасно. В ландшафтном дизайне садовые дорожки принято выделять столбчатыми светильниками соответствующей ситуации высоты.

Для дорожек необходимо более мощное освещение
Используемые в ландшафтном освещении светильники должны быть привлекательными и пропорциональными оформляемому пространству. Их задача – гармонично смотреться на участке и в дневное время, становясь на этот период малыми декоративными формами для ландшафта. Для этого опоры конструкций должны быть порождением легкости и изящества, только так их можно будет безболезненно вписать в природный пейзаж.

Все светильники должны гармонично вписываться в ландшафт
Ландшафтное освещение

Ландшафтное освещение создает сказочный вид территории вашего участка в ночное время суток.
Ландшафтное освещение – это необходимая часть комплексного наружного освещения.
Художественное освещение дорожек, декоративная подсветка деревьев, водоемов, беседок – это декоративное садовое освещение, которое на сегодняшний день является наиболее эффективным приемом ландшафтного дизайна. Профессионально созданное ландшафтное освещение позволяет визуально создать совершенный участок: скрывает все недостатки и подчеркивает красоту и зелень растительности.
Компания «АльянСтройСвет» специализируется на художественном освещении ландшафтного дизайна «под ключ». Художественное ландшафтное освещение это неотъемлемая часть общей концепции архитектурной подсветки загородного коттеджа.
Ушло в прошлое ландшафтное освещение, которое было необходимо для безопасного передвижения по территории участка.
Современные светильники позволяют не только осветить территорию, сколько создают художественный дизайн, цельную картину из отдельных объектов.
Загородная жизнь в современное время не представляется возможным без ландшафтного освещения.
Вы вкладываете деньги и частичку своей души в благоустройство дома и территории и, к сожалению, большинство из вас бывает в своем загородном коттедже только в вечерние часы. У вас нет свободного времени, что бы насладиться красотой сада в дневные часы, поэтому остается только любоваться красотой сада в искусственном освещении.
Представьте себе: аккуратно замаскированные прожекторы подсвечивают кустарники, цветники и деревья. Миниатюрные световые столбики мягким светом освещают дорожки, а заливающие светильники имитируют лунный свет. Мягкие переходы яркости света создают загадочную игру теней крон деревьев на газоны и тропинки. С помощью наших талантливых дизайнеров ваш участок превратится в настоящий шедевр.
Приглашаем к сотрудничеству на взаимовыгодных условиях частных и юридических лиц!
Контакты: г.Москва, БЦ Annino plaza ул. Дорожная, д.60Б
Телефон: (495) 979-85-22 
Архитектурное освещение зданий
Электромонтаж освещения
Освещение фасадов коттеджей
Осветительные приборы
Что такое архитектурное освещение зданий? Это визитная карточка вашего здания в темное время суток
Архитектурная подсветка здания способна производить эффект рекламной акции, не менее, чем вся рекламная кампания в целом..
Спланированное внутреннее и наружное освещение очень важно для зданий и территорий любого функционального назначения. Именно от того, насколько правильно и качественно выполнен монтаж уличного освещения и..
Подразумевая архитектурное освещение, выделяется три направления: функциональное освещение, ландшафтное освещение и художественная подсветка фасадов
Архитектурное освещение фасадов коттеджей..
В настоящее время понятие внутреннее и наружное освещение включает в себя широкий спектр специального осветительного оборудования, которое используется при освещение объектов различного функционир..
Список инструментов и принадлежностей, материалов для монтажа
Список инструментов и принадлежностей, материалов необходимых для проведения работ по монтажу наружного освещения указывается в проектной документации. Перечислим основные требуемые позиции.
Инструменты и принадлежности:
- для рытья траншеи: кирка, штыковая и шуфельная лопата;
- ручной инструмент: круглые и плоские клещи, набор отверток, плоскогубцы, монтерский нож, индикаторная отвертка, щипцы для обрезания и зачистки концов кабеля и изоляции, паяльник;
- электроинструмент – дрель;
- расходные материалы: набор сверл для дрели (универсальные и победитовые), материал для паяния.
Набор инструментов и принадлежностей
Материалы:
- Трехжильный кабель. Выбор сечения кабеля определен порядком, прописанным в правилах устройства электроустановок (ПУЭ).
- Бронированный кабель при укладке без защитной трубы.
- Защитная полиэтиленовая труба для технических цепей (гофрированная, гладкая, двустенная).
- Коммутационная аппаратура: выключатель, контактор с нормально открытыми контактами, автоматы защиты, переключатель.
- Датчики при необходимости: фотореле и датчик освещенности (фотоэлемент), датчик движения.
- Светильники и лампы.
Выбранные материалы должны гарантировать безопасность и соответствовать своему назначению.
Что и как подсвечивают в частных владениях
Освещение может понадобиться различным элементам ландшафта. Поэтому светильники подбирают по функционалу, в зависимости от места использования. От того, где будет располагаться светильник, зависит его мощность и направленность светового потока (будет он рассеянный или концентрированный).
Двунаправленные уличные светильникиИсточник pinimg.com
Важная характеристика светильника – цветовая температура. Она определяет, будет свет тёплым (в жёлтых оттенках), или холодным (в синих). Чтобы впечатление от подсветки ландшафта было цельным, стараются выбрать приборы одинаковой или близкой цветовой температуре. Чтобы правильно расставить и развесить светильники, можно опираться на следующие правила:
Контурная подсветка. Для выделения тропинки, клумбы, лестницы или малой архитектурной формы используют контурные шнуры (диодные ленты). Они стоят недорого и экономны в энергопотреблении; встречаются модели на солнечных батареях. Для постоянного уличного освещения не подходят рождественские гирлянды. Они выглядят похоже, но служить будут недолго.
Контурная подсветкаИсточник pinimg.com
Нижняя подсветка деревьев. Используется во всех стилях ландшафтного дизайна. Вы можете подсветить одно дерево и сделать его акцентом сада, или несколько деревьев, чтобы подчеркнуть их форму и геометрию ландшафта. Чтобы подсветка была объёмной, используют два светильника, располагая их с противоположных сторон ствола.
Подсветка дерева и зоны барбекюИсточник treasured-earth.com
На террасеИсточник pinimg.com
Забор. Если вы хотите чётко обозначить границы, выбирайте заливающий поток, обеспечивающий достаточную видимость. В других случаях подойдёт точечное освещение: направленные мини-прожекторы, подсвечивающие ограду через равные интервалы.
В зоне отдыхаИсточник kichler.com
- Подсветка пешеходных дорожек. Для них выбирают грунтовые светильники и фонари-столбики различной высоты.
- Искусственные водоёмы. Подсветка пруда или бассейна выглядит особенно завораживающе и полезна с точки зрения безопасности. Для монтажа в воде применяют приборы с несколькими цветовыми фильтрами и высоким уровнем влагозащиты.
Подсветка дорожки и водопадаИсточник landscapeconnection.net
Об уличном освещении на участке в следующем видео:
https://youtube.com/watch?v=DPhiZjNgLlw
Коротко о главном
Ландшафтное освещение решает несколько практических и декоративных задач. Кроме эстетики он него требуется надёжность, безопасность и экономность в эксплуатации. Для светотехнической системы могут потребоваться разные виды светильников, в зависимости от того, какой элемент ландшафта надо подсветить. Они отличаются по ряду параметров, наиболее важные из которых: энергопотребление, условия использования, форма и внешний вид (стиль).
Обобщение по теме
Из всего вышесказанного видно, что существует много вариантов обустройства ландшафтного освещения. При составлении схемы нужно учитывать разные нюансы, но главным критерием становятся финансовые возможности хозяина приусадебного участка. Можно обойтись минимумом, выбрать недорогие фонари для ландшафтного освещения и установить их только вдоль подъездного пути к дому. А можно активно использовать все виды уличного освещения, продумать и собрать две ветки, которые будут использоваться в зависимости от времени года. Когда растения активно живут и цветут, свет должен лишь подчеркивать их красоту. Зимой, когда природа спит, разноцветное освещение позволит создать искусственно красивую картинку.





