Достоинства металлоискателя на биениях.
Почему именно BFO? — Во первых, это самый простой вариант металлоискателя. Во вторых он обладает хоть какой то динамикой сигнала в зависимости от свойств предмета. Не то что импульсный металлоискатель – «пикающий» на все одинаково. Я не в коем случае не хочу принизить достоинства импульсного металлоискателя. Это тоже замечательный прибор, но для пляжа заваленного пробками и фольгой он не подходит. Многие скажут, что и металлоискатель на биениях не различает свойств предмета, воет и гудит на все одинаково. Однако это не так. Попрактиковавшись на пляже пару дней, я научился весьма неплохо определять фольгу как резкое и глубокое изменение частоты. Крышки же от пивных бутылок вызывают строго определенное изменение частоты, которое нужно запомнить. А вот монеты издают слабый, «точечный» сигнал — еле уловимое изменение частоты. Все это приходит с опытом при наличии терпения и неплохого слуха. Металлоискатель на биениях — это все-таки «слуховой» металлоискатель. Анализатором и обработчиком сигналов здесь является человек. По этому вести поиск нужно обязательно на наушники, а не на динамик. Причем лучший вариант – большие наушники, а не «затычки».
Микросхема К561ИЕ8. Описание
Рейтинг: / 5
- Подробности
- Категория: Микросхемы
- Опубликовано: 11.02.2018 12:27
- Просмотров: 4405
Довольно популярная микросхема К561ИЕ8 (зарубежный аналог CD4017) является десятичным счетчиком с дешифратором. В своей структуре микросхема имеет счетчик Джонсона (пятикаскадный) и дешифратор, позволяющий переводить код в двоичной системе в электрический сигнал появляющийся на одном из десяти выходов счетчика. Счетчик К561ИЕ8 выпускается в 16 контактном корпусе DIP. Технические параметры счетчика К561ИЕ8: — Напряжение питания: 3…15 вольт — Выходной ток (0): 0,6 мА — Выходной ток (1): 0,25 мА — Выходное напряжение (0): 0,01 вольт — Выходное напряжение (1): напряжение питания — Ток потребления: 20 мкА — Рабочая температура: -45…+85 °C
Назначения выводов К561ИЕ8 : — Вывод 15 (Сброс) — счетчик сбрасывается в нулевое состояние при поступлении на данный вывод сигнала лог.1. Предположим, вы хотите, чтобы счетчик считал только до третьего разряда (вывод 4), для этого вы должны соединить вывод 4 с выводом 15 (Сброс). Таким образом, при достижении счета до третьего разряда, счетчик К561ИЕ8 автоматически начнет отсчет с начала. — Вывод 14 (Счет) – вывод предназначен для подачи счетного тактового сигнала. Переключение выходов происходит по положительному фронту сигнала на выводе 14. Максимальная частота составляет 2 МГц. — Вывод 13 (Стоп) – данный вывод, в соответствии от уровня сигнала на нем, позволяет останавливать или запускать работу счетчика. Если необходимо остановить работу счетчика, то для этого необходимо на данный вывод подать лог.1. При этом даже если на вывод 14 (Счет) по-прежнему будет поступать тактовый сигнал, то на выходе счетчика переключений не будет. Для разрешения счета вывод 13 необходимо соединить с минусовым проводом питания. — Вывод 12 (Перенос) – данный вывод (вывод переноса) используются при создании многокаскадного счетчика из нескольких К561ИЕ8. При этом вывод 12 первого счетчика соединяют с тактовым входом 14 второго счетчика. Положительный фронт на выходе переноса (12) появляется через каждые 10 тактовых периодов на входе (14). — Выводы 1-7 и 9-11 (Q0…Q9) — выходы счетчика. В исходном состоянии на всех выходах находится лог.0, кроме выхода Q0 (на нем лог.1). На каждом выходе счетчика высокий уровень появляется только на период тактового сигнала с соответствующим номером. — Вывод 16 (Питание) – соединяется с плюсом источника питания. — Вывод 8 (Земля) – данный вывод соединяется с минусом источника питания. Временная диаграмма работы счетчика К561ИЕ8
Оставлять комментарии могут только зарегистрированные пользователи
Собираем “Бегущие огни” своими руками
Здесь пойдёт речь о том, как сделать бегущие огни на светодиодах своими руками. Схема устройства отличается простотой и реализована на логических микросхемах так называемой жёсткой логики – микросхемах серии ТТЛ. Само устройство включает три микросхемы.
Схема состоит из четырёх основных узлов:
-
генератора прямоугольных импульсов;
-
счётчика;
-
дешифратора;
-
устройства индикации (16-ти светодиодов).
Вот принципиальная схема устройства.
Устройство работает следующим образом. После подачи питания светодиоды HL1 – HL16 начинают последовательно загораться и гаснуть. Визуально это выглядит как движение огонька слева направо (или наоборот). Такой эффект и называется «бегущий огонь».
Генератор прямоугольных импульсов реализован на микросхеме К155ЛА3. Задействовано лишь 3 элемента 2И-НЕ этой микросхемы. С 8-го вывода снимаются прямоугольные импульсы. Частота их следования невелика. Это позволяет реализовать видимое переключение светодиодов.
По сути, генератор на элементах DD1.1 – DD1.3 задаёт темп переключения светодиодов, а, следовательно, и скорость «бегущего огня». При желании скорость переключения можно подкорректировать с помощью изменения номиналов резистора R1 и C1.
Стоит предупредить, что при других номиналах R1 и C1 генерация может быть сорвана – генератор не будет работать. Так, например, генератор отказался работать при сопротивлении резистора R1 равном 1 кОм. Поэтому изменять номиналы C1 и R1 можно лишь в некоторых пределах. Если генератор не запустился, то будет постоянно светиться один из светодиодов HL1 – HL16.
Счётчик на микросхеме DD2 необходим для подсчёта импульсов, поступающих от генератора и подачи двоичного кода на дешифратор К155ИД3. По схеме выводы 1 и 12 микросхемы-счётчика К155ИЕ5 соединены. При этом микросхема будет считать поступающие на вход C1 (выв. 14) импульсы и выдавать на выходах (1, 2, 4, 8) параллельный двоичный код, соответствующий количеству поступивших импульсов от 0 до 15. То есть на выходах (1, 2, 4, 8) микросхемы К155ИЕ5 последовательно сменяют друг друга 16 комбинаций кода (0000, 0001, 0010, 0011, 0100 и т.д.). Далее в работу включается дешифратор.
Особенность микросхемы К155ИД3 заключается в том, что она преобразует двоичный четырёхразрядный код в напряжение логического нуля, который появляется на одном из 16 соответствующих выходов (1-11, 13-17). Думаю, такое объяснение не всем понятно. Попробуем разобраться.
Если обратить внимание на изображение микросхемы К155ИД3, то можно заметить, что у неё 16 выходов. Как известно, в двоичном коде из четырёх знаков можно закодировать 16 комбинаций
Больше никак не получится. Напомним, что с помощью четырёхзначного двоичного кода можно закодировать десятичные цифры от 0 до 15 (всего 16 цифр).
Это легко проверить, если возвести 2 (основание системы счисления) в степень 4 (количество разрядов или цифр в коде). Получим 24 = 16 возможных комбинаций. Таким образом, при поступлении на входы микросхемы К155ИД3 двоичного кода в диапазоне от 0000 до 1111 на выходах 0 – 15 появится логический ноль (светодиод засветится). То есть микросхема преобразует число в двоичном коде в логический ноль на выводе, который соответствует числу в двоичном коде. По сути это такой особенный дешифратор из двоичной системы в десятичную.
А почему светится светодиод? На выходе ведь логический ноль. По схеме видно, что аноды всех светодиодов подключены к плюсу питания, а катоды к выходам микросхемы К155ИД3. Если на выходе “0”, то для светодиода это как бы минус питания и через его p-n переход течёт ток – светодиод светится. Если на выходе логическая единица “1”, то ток через светодиод не пойдёт.
Если всё то, что было написано вам всё равно не понятно, то не стоит расстраиваться. Просто соберите предложенную схему, например, на беспаечной макетной плате и наслаждайтесь работой устройства. Схема проверена и исправно работает. Вот короткое видео работающего устройства.
Если в распоряжении уже есть стабилизированный блок питания (например, такой как этот), то интегральный стабилизатор DA1 (КР142ЕН5А) и элементы обвязки (C2, C3, C4) в схему устанавливать не надо.
Все номиналы элементов (конденсаторов и резисторов) могут иметь разброс ±20%. На работу устройства это не повлияет. Светодиоды HL1 – HL16 могут быть любого цвета свечения (красного, синего, зелёного) с рабочим напряжением 3 вольта. Можно, например, использовать яркие красные светодиоды диаметром 10 миллиметров. “Бегущий огонь” с такими светодиодами будет смотреться очень эффектно.
Главная » Цифровая электроника » Текущая страница
Также Вам будет интересно узнать:
-
Эксперименты с RS-триггером
-
Базовые логические элементы и их обозначение на схеме.
-
Как работает JK-триггер?
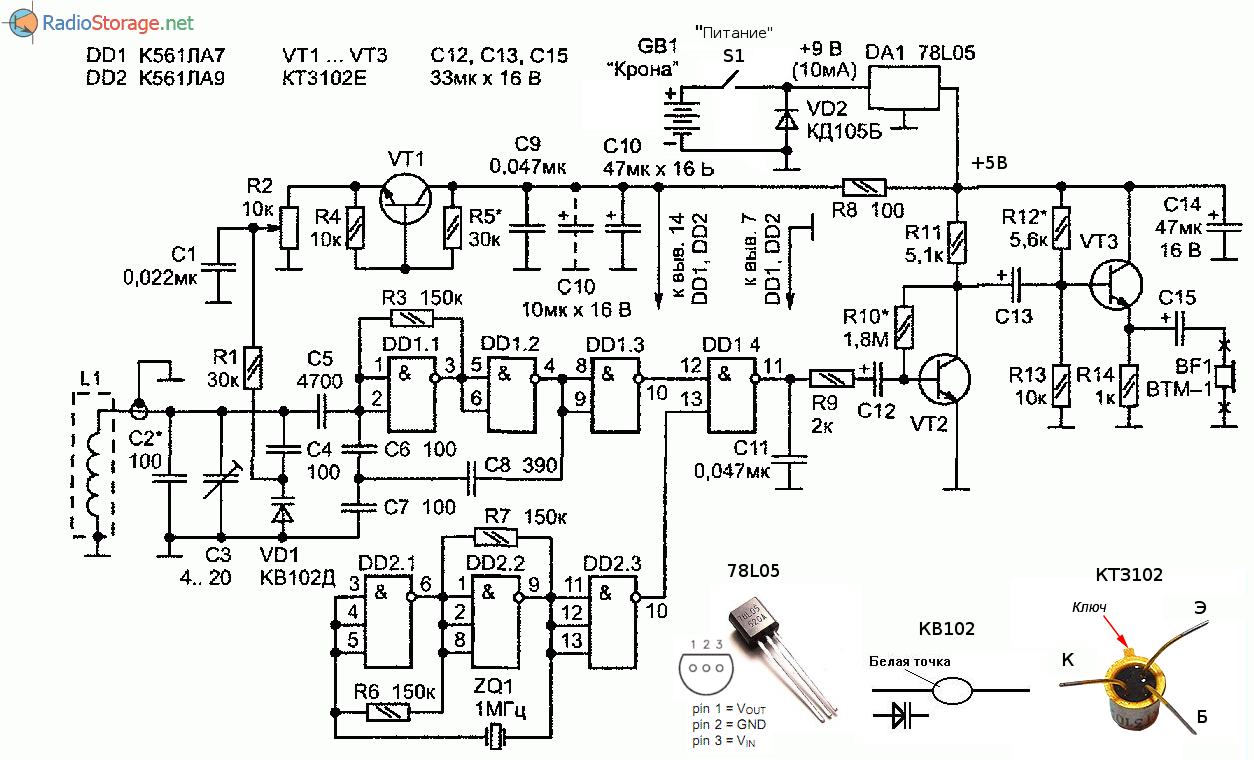
Стабильность и чувствительность металлоискателя обеспечивают следующие схемные решения:
1)
Генераторы эталонный и измерительный разнесены — выполнены в отдельных корпусах микросхем – DD1 и DD2. На первый взгляд это расточительство – используется всего один логический элемент корпуса микросхемы из четырех. То есть, да, эталонный генератор собран только на одном логическом элементе микросхемы. Остальные три логические элемента микросхемы не задействованы вовсе. Точно так же построен и измерительный генератор. Казалось бы — бессмысленно не задействовать свободные логические элементы корпуса микросхем. Однако именно в этом и есть большой смысл. И состоит он в том, что если, допустим, все же собрать в одном корпусе микросхемы два генератора – они будут синхронизировать друг друга на близких частотах. Не удастся получать малейшие изменения результирующей частоты. На практике это будет выглядеть как резкое изменение частоты лишь при близком воздействии массивного металлического предмета на измерительную катушку. Иными словами резко снижается чувствительность. Металлоискатель не реагирует на мелкие предметы. Результирующая частота как бы «залипает» на нуле – до определенного момента вовсе нет биений. Еще говорят – «тупой металлоискатель», «тупая чувствительность». Кстати «Металлоискатель на микросхеме» — журнал «Радио», 1987г, №01, стр 4, 49 построен как раз на одной микросхеме вовсе. Там очень заметен этот эффект синхронизации частот. Ним совершенно невозможно искать монеты и мелкие предметы.
Так же оба генератора должны быть экранированы отдельными небольшими экранами из жести. Это на порядок повышает стабильность и чувствительность металлоискателя в целом. Достаточно, просто припаять на минус между микросхемами генераторов небольшие перегородки из жести, чтобы убедится в улучшении параметров металлоискателя. Чем лучше экран — тем лучше чувствительность (ослабляется влияние генераторов друг на друга и плюс защита от внешнего воздействия на частоту).
2)
Электронная настройка.
Во всех классических схемах BFO (схемах BFO прошлого века) для настройки нулевых биений используется конденсатор переменной емкости КПЕ. Этот паршивый элемент изначально перечеркивает все возможности металлоискателя на биениях. Никогда не используйте КПЕ в BFO! Даже если он не будет иметь люфтов, все равно он будет источником паразитного изменения частоты в следствии температурных и емкостных влияний окружающей среды. Производить поиск в реальных походных условиях с конденсаторным металлоискателем на биениях сплошное мучение.
Только электронная настройка! Она реализована на стабилитроне D1, включенном в схему как варикап. Такая схема обеспечивает хорошую перестройку частоты при отсутствии паразитных явлений. Вместо КС147 можно использовать к примеру КС133, КС156 и многие другие. Так же многие диоды обладают свойством варикапа. Естественно, возможно придется подобрать резисторы R1, R3. Возможно R3 нужно будет вообще закоротить при другом стабилитроне или диоде.
3)
Компаратор на DD3.2 – DD3.4.
Этот элемент схемы преобразует синусоидальный сигнал с выхода смесителя DD3.1 в прямоугольные импульсы удвоенной частоты.
Во первых, прямоугольные импульсы отчетливо слышны на герцовых частотах как четкие щелчки. В то время как синусоидальный сигнал герцовых частот уже с трудом различим на слух.
Во вторых, удвоение частоты позволяет более близко подойти регулировкой к нулевым биениям. В результате, регулировкой можно добиться «цоканья» в наушниках, изменение частоты которого уже можно уловить при поднесении маленькой монеты к катушке на расстоянии 30 см.
4)
Стабилизатор питания генераторов.
Естественно, в данной схеме напряжение питания заметно влияет на частоту генераторов DD1.1 и DD2.1 металлоискателя. Причем на каждый из генераторов влияет по разному. В результате чего, с разрядом батареи немного «плывет» и частота биений металлоискателя. Для предотвращения этого в схему был введен пятивольтовый стабилизатор DA1 для питания генераторов DD1.1 и DD2.1. В результате чего частота перестала «плыть». Однако, следует сказать, что с другой стороны, из за пятивольтового питания генераторов несколько снизилась чувствительность металлоискателя в целом. По этому, эту опцию следует считать необязательной и при желании можно питать генераторы DD1.1 и DD2.1 от кроны без стабилизатора DA1. Только придется чаще подстраивать частоту вручную, регулятором.
Принципиальная схема
Принципиальная схема самодельного металлоискателя на принципе биений изображена на рисунке 1.
Поисковый генератор собран по так называемой схеме «емкостной трехточки» на логических элементах DD1.1, DD1.2 ИМС К561ЛА7. Его колебательный контур образован:
- поисковой катушкой L1;
- конденсаторами С2—С4;
- варикапом VD1, управляющее напряжение на который поступает с потенциометра R2, выполняющего функцию органа настройки на низкую частоту биений.
В схему дополнительно введен транзистор VT1. Его предназначение — обеспечить термокомпенсацию варикапа VD1. Если же изготавливаемому металлоискателю суждено работать в благоприятных условиях, при небольших колебаниях температуры окружающей среды, то VT1 можно исключить из данного устройства.

Рис. 1. Принципиальная схема самодельного металлоискателя с повышенной чуствительностью, работающего на принципе биений.
Опорный генератор реализован на двух логических элементах ЗИ-НЕ микросхемы DD2 (K561ЛA9). Частота стабилизирована кварцевым резонатором ZQ1 (1 МГц).
И у перестраиваемого, и у опорного генераторов имеется по буферному каскаду (логический элемент DD1.3 и, соответственно, DD2.3), работающему на смеситель DD1.4. Выделяемый в смесителе сигнал разностной частоты поступает на усилитель (транзистор VT2) с эмиттерным повторителем (ѴТЗ).
Звуковым индикатором обнаружения металла в грунте служит микротелефонный капсюль BF1 от слухового аппарата.
Стабилизатор напряжения DA1 на 5 В обеспечивает «электронику» питанием, а полупроводниковый диод VD2 защищает от ошибочной полярности при подключении батареи.
Неисправности металлоискателя пират
Пират – очень простой прибор, неисправностей в нем не так уж много. Если он работает некорректно или греется какой-нибудь элемент, то в первую очередь проверьте верность номиналов деталей и качество сборки. Ниже будут расписаны некоторые проблемы, с готовыми решениями для них:
Проблема: прибор издает звук, но не реагирует на металлы.
Причины и решение: неисправность T1 либо одного или двух диодов D1 и D1. Лечиться заменой неисправных деталей.
Проблема: греется IRF740
Причины и решение: проверяем резистор R6(150 ом), если стоит верного номинала, то пробуем поставить ниже, 100 ом для примера. Для лучшего решения проблемы, ставим переменный резистор на 200 ом и подбираем то значение сопротивления, при котором IRF740 перестанет греться, узнаем подобранное сопротивление и запаиваем такой постоянный.
Проблема: греется либо сгорел T3, греется R6.
Причины и решение: это происходит из-за неверно подобранного динамика. Параметры нужного динамика: сопротивление 8 ом, мощность 0.5w.
Принцип работы гирлянды на микросхеме КА561 ЛА7
Микросхема начинает генерировать импульсы в первом из 4 элементов 2И-НЕ. Длительность импульса свечения светодиода зависит от номинала конденсатора С1 для первого элемента и соответственно С2 и С3 для второго и третьего. Транзисторы фактически являются управляемыми «ключами», при подаче управляющего напряжения от элементов микросхемы на базу, открываясь они пропускают электрический ток от источника питания и питают цепочки светодиодов. Питание осуществляется от источника питания 9 В, с номинальным током не менее 100 мА. При правильном монтаже электросхема не нуждается в настройке и сразу работоспособна.

Обозначение радиоэлементов в гирлянде и их номиналы согласно выше приведенной схемы
R1, R2, R3 3 мОм — 3 шт.;R4, R5, R6 75-82 Ом — 3 шт.;С1,С2,С3 0,1 мкф — 3 шт.;НL1-HL9 светодиод АЛ307 — 9 шт.;D1 микросхема К561ЛА7 — 1 шт.;

На плате показаны дорожки для травления, габариты текстолита и расположение радиоэлементов при пайке. Для травления платы возможно применение платы с односторонним покрытием медью. В данной случае на плате устанавливается все 9 светодиодов, если светодиоды будут собраны в цепочку — гирлянду, а не смонтированы на плате, то ее габариты возможно сократить.
Налаживание
Все налаживание схемы фотореле сводится к настройке фотодатчика подбором сопротивления R1. При желании или необходимости менять настройку оперативно этот резистор можно заменить переменным.
Большую роль играет пространственная установка фотореле и светильника. Нужно сделать так, чтобы фотореле, а именно, фототранзистор располагался вне попадания на него прямого света от светильника. Например, если светильник расположен под непрозрачным навесом, то FT 1 должен быть где-то над этим навесом.
Логическая микросхема. Состоит из четырёх логических элементов 2И-НЕ. В состав каждого из этих элементов входят четыре полевых транзистора, два n-канальных — VT1 и VT2, два p-канальных — VT3 и VT4. Два входа А и В могут иметь четыре комбинации входных сигналов. Принципиальная схема и таблица истинности одного элемента микросхемы показаны ниже.
Монтаж схемы управления
Электрическая схема состоит из микросхемы K561ЛА7, ее обвязки для регулировки, усилителя, питания и динамика. Микросхема имеет 4 логических элемента. Двое из них создают нужную частоту, третий играет роль поисковой части. Конечный логический элемент сравнивает обе частоты и при разных значениях выдает положительный сигнал на усилитель, который подает усиленный сигнал на динамик.
Схема металлоискателя на микросхеме, описанной выше, изображена на рисунке 8.

Собирать электрические принципиальные схемы очень удобно на макетной плате с отверстиями (рис.9). Или изготавливаем самодельную печатную плату, изображенную на рисунке 10. Изготовить плату можно лазерно-утюжным методом или обычным рисованием. Травлю производим любым известным способом.


Производим пайку деталей и припаиваем проводками все выносные детали – регуляторы, разъем для наушников, датчика и батарейки.
После сборки схемы, закрепляем ее в корпусе. Туда же помещаем батарейку. В качестве корпуса подойдет пластмассовая, монтажная, самодельная из дерева и другие коробки на ваш выбор (рис. 11).

Для трех регуляторов и разъема датчика необходимо проделать соответствующие размерам отверстия. Можно последовательно батарейке добавить выключатель и так же вынести его на корпус. Необходимо предусмотреть маленькие отверстия для динамика, или, в случае с наушниками, плотно закрепить разъем.
Главным условием при сборке корпуса является доступность, например для смены батареи, и, в то же время, герметичность – от внезапного дождя. Можно закрепить красивые колпачки на регуляторы, разукрасить коробку и подписать регуляторы с выключателем.
Комплектующие для схемы
Ниже описаны основные детали и требования к ним, необходимые для качественной сборки схемы:
- Конденсаторы рекомендуется закупать в радиомагазине, но если хочется получить их бесплатно из старых схем, то измеряйте емкость перед использованием. Главное требование к ним – температурная устойчивость, это спасет вас от постоянных сбоев металлоискателя. Отлично подойдут керамические или слюдяные. При сборке не забываем учитывать полярность электролитических конденсаторов – на бочонке в стороне минуса нарисованы одна или несколько полосок (рис. 5). Понадобятся следующие конденсаторы: электролитический 100 мкФ х 16 В – 1 шт.; 1000 пФ – 3 шт.; 22 нФ – 2 шт.; 300 пФ – 1 шт.
Постоянные резисторы можно использовать старые, так как они не теряют свои характеристики с течением времени. Переменные лучше всего купить новые, чтобы обеспечить точную настройку частоты на микросхемах
Особое внимание стоит уделить контактам переменного резистора, так как по схеме два контакта должны быть соединены между собой, а опыт показывает, что многие новички этого не замечают. Так же необходимо заземлить их корпус для исключения помех при регулировке
Понадобятся 5 постоянных резисторов номиналами 22 Ом, 1кОм, 4,7 кОм, 10 кОм, 470 кОм и 3 переменных резистора номиналами 1, 5 и 20 кОм.
Микросхема K561ЛА7 в DIP корпусе. Отсчет ног на микросхемах начинается сверху против часовой стрелке от ключа – специальной выемки на корпусе. В качестве аналога можно сделать металлоискатель на микросхеме K561ЛЕ5 или CD4011.
Транзистор KT315 очень распространен в старой радиоаппаратуре. Но его можно заменить множеством других транзисторов: KT3102, BC546, 2SC639 и схожие по характеристикам маломощные низкочастотные транзисторы. Внимательно изучаем выводы транзистора перед пайкой, у KT315 они расположены слева направо от лицевой части – эмиттер, коллектор, база (рис. 6):
- Диод выбираем любой маломощный из отечественных или импортных производителей – кд522Б, кд105, кд106, in4148, in4001 и другие. Перед пайкой прозванием его мультиметром, чтобы не перепутать местами анод и катод.
- Стандартные наушники от телефона или mp3 плеера, или миниатюрный динамик со старой техники. В случае использования наушников можно использовать разъем или прямую пайку.
- Батарейка крона 9 В и контакты для нее (рис. 7):
- Разъем для штекера кабеля датчика подбираем заранее, при изготовлении датчика.
После сборки всех необходимых деталей, можно смело приступать к монтажу их по схеме, описанной ниже.
Технические характеристики микросхемы К561ЛА7:
Напряжение питания 3-15 В;- 4 логических элемента 2И-НЕ.
Рассмотрим схемы четырех электронных приборов построенных на микросхеме К561ЛА7 (К176ЛА7). Принципиальная схема первого прибора показана на рисунке 1. Это мигающий фонарь. Микросхема вырабатывает импульсы, которые поступают на базу транзистора VT1 и в те моменты, когда на его базу поступает напряжение единичного логического уровня (через резистор R2) он открывается и включает лампу накаливания, а в те моменты, когда напряжение на выводе 11 микросхемы равно нулевому уровню лампа гаснет.
График, иллюстрирующий напряжение на выводе 11 микросхемы показан на рисунке 1А.
Рис.1А
Микросхема содержит четыре логических элемента «2И-НЕ», входы которые соединены вместе. В результате получается четыре инвертора («НЕ». На первых двух D1.1 и D1.2 собран мультивибратор, вырабатывающий импульсы (на выводе 4), форма которых показана на рисунке 1А. Частота этих импульсов зависит от параметров цепи, состоящей из конденсатора С1 и резистора R1. Приблизительно (без учета параметров микросхемы) эту частоту можно рассчитать по формуле F = 1/(CxR).
Работу такого мультивибратора можно пояснить так: когда на выходе D1.1 единица, на выходе D1.2 — нуль, это приводит к тому, что конденсатор С1 начинает заряжаться через R1, а вход элемента D1.1 следит за напряжением на С1. И как только это напряжение достигнет уровня логической единицы, схема как-бы переворачивается, теперь на выходе D1.1 будет ноль, а на выходе D1.2 единица.
Теперь уже конденсатор станет разряжаться через резистор, а вход D1.1 будет следить за этим процессом, и как только напряжение на нем станет равно логическому нуля схема опять перевернется. В результате уровень на выходе D1.2 будут импульсы, а на выходе D1.1 тоже будут импульсы, но противофазные импульсам на выходе D1.2 (рисунок 1А).
На элементах D1.3 и D1.4 выполнен усилитель мощности, без которого, в принципе, можно обойтись.
В данной схеме можно использовать детали самых разных номиналов, пределы, в которые должны укладывать параметры деталей отмечены на схеме. Например, R1 может иметь сопротивление от 470 кОм до 910 кОм, конденсатор С1 иметь емкость от 0,22 мкФ до 1,5 мкФ, резистор R2 — от 2 кОм до 3 кОм, таким же образом подписаны номиналы деталей и на других схемах.
Рис.1Б
Лампа накаливания — от карманного фонаря, а батарея питания — либо плоская на 4,5В, либо «Крона» на 9В, но лучше если взять две «плоские», включенные последовательно. Цоколевка (расположение выводов) транзистора КТ815 показана на рисунке 1Б.
Второе устройство — реле времени, таймер со звуковой сигнализацией окончания установленного временного промежутка (рисунок 2). В основе лежит мультивибратор, частота которого сильно увеличена, по сравнению с пред-идущей конструкцией, за счет уменьшения емкости конденсатора. Мультивибратор выполнен на элементах D1.2 и D1.3. Резистор R2 взять такой же как R1 в схеме на рисунке 1, а конденсатор (в данном случае С2) имеет значительно меньшую емкость, в пределах 1500-3300 пФ.
В результате импульсы на выходе такого мультивибратора (вывод 4) имеют звуковую частоту. Эти импульсы поступают на усилитель, собранный на элементе D1.4 и на пьезокрамический звукоизлучатель, который при работе мультивибратора издает звук высокого или среднего тона. Звукоизлучатель — пьезокерамический зуммер, например от звонка телефона-трубки. Если он имеет три вывода нужно подпаять любые два из них, а потом опытным путем выбрать из трех два таких, при подключении которых громкость звука максимальная.
Рис.2
Мультивибратор работает только тогда, когда на выводе 2 D1.2 будет единица, если ноль — мультивибратор не генерирует. Происходит это потому, что элемент D1.2 это элемент «2И-НЕ», который, как известно, отличается тем, что если на его один вход подать нуль, то на его выходе будет единица независимо от того, что происходит на его втором входе.
Приведена принципиальная схема простого самодельного фото-реле на микросхеме серии К561. Фотореле предназначено для включения освещения снаступлением темноты и его выключения на рассвете. Датчиком уровня естественной освещенности служит фототранзистор FT1.
Ток на лампу подается через ключевой каскад на высоковольтных полевых ключевых транзисторах, работающих аналогично механическому выключателю. Поэтому, светильник может быть как на основе лампы накаливания, так и на основе любой энергосберегающей лампы (светодиодной, люминесцентной). Единственное ограничение — мощность лампы не должна быть более 200W.
Охранная сигнализация
На основе этой сирены можно сделать охранную сигнализацию, которая будет включаться каждый раз, когда кто-то открывает дверь в вашу комнату (рис. 6). Охранный датчик контактный, работающий на размыкание.
На дверной лудке со стороны двери нужно установить два контакта, например, шурупа и вывести от них провода к схеме. Еще нужна металлическая пластина.
Все нужно сделать, чтобы при закрывании двери в щель можно было заложить эту пластину так, чтобы она замкнула контакты-шурупы. А при открывании двери пластина должна вываливаться.

Рис. 6. Схема охранной сигнализации, которая включается каждый раз, когда кто-то открывает дверь комнаты.
Когда пластина замыкает контакты-шурупы, на выводе 1 элемента D1.1 напряжение равно нулю. То есть, логический ноль. Прерывающий мультивибратор на элементах D1.1-D1.2 заблокирован и на его выходе (вход D1 2) так же, — ноль.
А этот ноль (с выхода D1.2) блокирует тональный мультивибратор на элементах D1.3-D1.4 и сигнализация молчит. Если открыть дверь пластина выпадет и, следовательно, перестанет замыкать шурупы-контакты.
На вывод 1 D1.1 через резистор R6 поступит напряжение логической единицы (от источника питания). Мультивибратор D1.1-D1.2 заработает и зазвучит сирена. Для того чтобы сирена на звучала пока вы возитесь с пластиной закрывая дверь, есть цепь C3-R5.
В момент включения питания C3 разряжен и медленно заряжается через R5. Пока напряжение на C3 не достигнет порогового значения мультивибратор на элементах D1.3-D1 4 будет заблокирован и у вас есть время (около 10 секунд) чтобы правильно вставить пластину и закрыть дверь.
Светодиод HL1 показывает, правильно ли вставлена пластина. Когда пластина замыкает контакты-шурупы, он гаснет, а когда не замыкает, — он мигает.
Конденсатор С4 служит для развязки по постоянному напряжению выхода элемента D1.4 и усилителя на VT1. Дело в том, что когда C3 не заряжен на выходе D1 4 будет единица, которая откроет VT1 и через динамик потечет достаточно большой ток. А это приведет к быстрому разряду батарейки Чтобы этого не произошло и существует С4.
Он быстро зарядится через R7, R6 и базу транзистора и выключит транзистор. А когда от мультивибратора будут поступать импульсы С4 их беспрепятственно пропустит на базу VТ1.





