УМНОЖИТЕЛИ НАПРЯЖЕНИЯ
В радиолюбительской практике часто требуется несколько напряжений для питания слаботочных узлов (специализированных микросхем, предварительных усилителей и т.п.), а имеющийся источник питания выдает одно напряжение. Чтобы не искать трансформатор с дополнительными обмотками, можно воспользоваться схемами умножения напряжения. Схема ниже:
Предлагаем еще несколько схем умножения напряжения. Изображена мостовая двухтактная схема удвоения напряжения. В этой схеме частота пульсаций выпрямленного напряжения равна удвоенной частоте сети (fn=2fc), обратное напряжение на диодах в 1,5 раза больше выпрямленного, коэффициент использования трансформатора — 0,64. Ее можно представить в виде двух последовательно включенных однополупериодных схем, работающих от одной обмотки трансформатора и подключенных к общей нагрузке. Если среднюю точку (точку соединения конденсаторов) подключить к общему проводу, получится двухполярный источник с выходным напряжением ±U. Вторая схема удвоения напряжения показана на рисунке 2, который вы видите ниже:
В ней вход (вторичная обмотка трансформатора) и выход имеют общую точку, что в ряде случаев может оказаться полезным. Здесь в течение отрицательного полупериода входного напряжения конденсатор С1 заряжается через диод VD2 до напряжения, равного амплитудному значению U-1. Во время положительного полупериода диод VD2 закрыт, а конденсатор С1 оказывается включенным последовательно с вторичной обмоткой Т1, поэтому конденсатор С2 через диод VD1 заряжается до удвоенного значения напряжения. Добавив к данной схеме еще один диод и конденсатор, получим варианты утроителей напряжения, которые представлены на следущих рисунках:
Схему на рис.2 можно каскадировать и получать весьма высокие напряжения. Такой каскадный умножитель представлен на рисунке:
В этой схеме все конденсаторы, за исключением С1, заряжаются до удвоенного напряжения Ui (Uc=2Ui), а С1 заряжается только до Ui. Таким образом, рабочее напряжение конденсаторов и диодов получается достаточно низким. Максимальный ток через диоды определяется выражением:lmax=2,1IH, где lH—ток, потребляемый нагрузкой. Необходимая емкость конденсаторов в этой схеме определяется по приближенной формуле:
С=2,85N*Iн/(Кп*Uвых), Мкф
где N—кратность умножения напряжения; IН — ток нагрузки, мА; Кп — допустимый коэффициент пульсаций выходного напряжения, %; Uвыlx—выходное напряжение, В.
Емкость конденсатора С1 необходимо увеличить в 4 раза по сравнению с расчетным значением (хотя в большинстве случаев хватает и двух-трех- кратного увеличения). Конденсаторы должны быть с минимальным током утечки (типа К73 и аналогичные).
Умножать напряжение можно и с помощью мостовых выпрямителей. Схема ниже на рисунке 6:
Здесь удобно взять малогабаритные выпрямительные мосты, например, серий RB156, RB157 и аналогичные. Конденсаторы СЗ…С6 (и далее) — емкостью 0,22…0,56 мкФ. Следует учитывать возрастание напряжения на обкладках конденсаторов и соответствующим образом выбирать их рабочее напряжение. Это же относится и к конденсаторам фильтра С1, С2.
При совсем малых токах нагрузки можно воспользоваться схемой одно- полупериодного умножителя:
В зависимости от необходимого выходного напряжения Uвых=0,83Uo определяется количество каскадов N по приближенной формуле:N=0.85U0/U1 где U1 — входное напряжение.
Емкость С конденсаторов С1…СЗ рассчитывается: С=34Iн*(Т+2)/U2 где lH —ток нагрузки умножителя; U2 — падение напряжения на R1 (обычно выбирается в пределах 3…5% от U-1).
Снизить коэффициент пульсаций в умножителях напряжения можно с помощью транзисторных фильтров (рис.8),
Которые существенно уменьшают пульсации и шумы выходного напряжения и характеризуются весь малыми массогабаритными показателями. Сейчас выпускаются мощные транзисторы с допустимым напряжением 1,5 кВ и выше при токе нагрузки до 10 А. Диоды выбираются из условия Uобр=1,5U0 и Iмакс=2Iвых — Емкость С конденсаторов С1, С2 рассчитывается по приближенной формуле:
С=125Iн/U0
Сопротивление резистора R1 выбирается в пределах 20… 100 Ом. Емкость конденсатора СЗ определяется из выражения:
С3=0,5*10^6/(m*fc*R1)
где m — число фаз выпрямителя (т=2); fc — рабочая частота умножителя (fc=50 Гц).
Сопротивление R2 подбирается экспериментально (в пределах 51…75 кОм), поскольку оно зависит от коэффициента усиления по току транзистора VT1. В фильтре можно использовать отечественные транзисторы КТ838, КТ840,КТ872, КТ834 и аналогичные.
Форум по умножителям
Схемы простых умножителей частоты
Фактически умножитель частоты не является каким-то необычным, специальным каскадом, а представляет собой обычный усилительный каскад высокой частоты. На рис. 1 и Рис. 2 приведены две схемы простых умножителей частоты.
Схема на рис. 1 представляет собой обычный каскад УВЧ. Резисторами R1, R2 и R3 устанавливается режим работы транзистора VТ1. Контур L1C3 должен быть настроен на частоту нужной гармоники электромагнитных колебаний, поступающих на этот каскад через С1 от каскада предыдущего.
Выделенный в контуре L1C3 сигнал нужной частоты подается к следующему каскаду через конденсатор С5. Резистор R4 и конденсатор С2 предотвращают попадание ВЧ энергии в цепи питания (являются блокировочными элементами).
Рис. 1. Схема умножителя частоты.
Рис. 2. Схема умножителя частоты, второй вариант.
Схема на рис. 2 уже имеет значительные отличия от предыдущей схемы. Главное отличие в том, что транзистор VТ1 в этой схеме работает в ключевом режиме, т.е. ток через транзистор протекает только во время прохождения через базу транзистора импульса положительного полупериода колебаний, которые поступают через С1.
Контур L1C3 является параллельной нагрузкой, настроенной на частоту нужной гармоники. Выделенный в этом контуре сигнал нужной частота подается к следующему каскаду через С4.
Умножитель промежуточных частот
Ниже приведено (рис.4) практическая схема (из Интернета) фазового учетверителя частоты с 7,5 МГц до 30 МГц, иллюстрирующая изложенные выше принципы построения этого типа радиосхемотехники и проверенная но практике.
Для ввода транзисторов в режим класса С достаточно на входе схемы установить напряжение исходной частоты кварца порядка 4,3 В.
Рис. 4. Схема умножителя промежуточных частот.
На входе верхней части половины схемы используется фазосдвигающая цепочка но 90° RCL-типа (рис.3,6). В качестве L используется эквивалентная индуктивность (показано но рисунке стрелкой) первичной обмотки фазорасщепительного трансформатора 0°/180°.
Оба трансформатора выполнены но высокочастотном ферритовом сердечнике с р=35. Но выходах этих двух трансформаторов образуется последовательно сверху вниз набор фаз 90°/270°/0°/180°.
На выходе общей суммирующей коллекторной нагрузки четырех транзисторов установлена П-образная согласующая цепь в виде фильтра нижних частот, обеспечивающая оптимальное согласование с 50-омной нагрузкой и дополнительное подавление паразитных частотных составляющих.
При симметрировании схемы обеспечивается степень подавления исходной частоты, второй и третьей гармоники но 50 дБ относительно уровня полезной четвертой гармоники но частоте 30 МГц. Никакой дополнительной фильтрации на выходе фазового умножителя не требуется.
В качестве активных цепей умножителей в фазных каналах можно использовать усилители в режиме класса С на транзисторах любого типа средней мощности подходящего частотного диапазона. Но нагрузке 50 Ом такой умножитель развивает мощность до 100 мВт на частоте 30 МГц при напряжении питания 12 В и токе потребления до 20 мА.
С. Артюшенко, г. Киев.
Литература:
- Скорик £. Т. Радиолюбителям о цифровой радиосвязи. РА-2001-05.
- Артюшенко. С.В. Диодная схемотехника. РА-2006-04.
Принципиальная схема
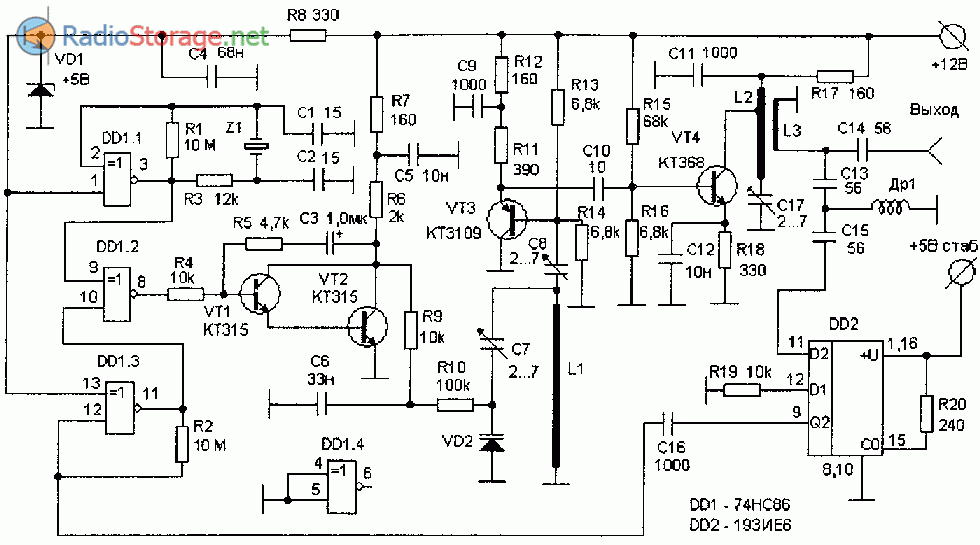
На рис. 3 приведена одна из возможных принципиальных электрических схем умножителя частоты на 64 с применением ФАПЧ, в которой задействованы перечисленные выше компоненты.
Эта схема не является отработанной и приведена мною чисто в целях иллюстрации возможного варианта умножителя с применением ФАПЧ.

Рис. 3. Принципиальная электрическая схема умножителя частоты на 64 с применением ФАПЧ.
Фазовый детектор выполнен на МС DD1 74НС86 (564ЛП5). На элементе этой микросхемы DD1.1 выполнен генератор с кварцевым резонатором Z1. На элемент DD1.3, который работает в режиме повторителя, поступает сигнал с МС делителя частоты ГУН. Разностный сигнал выявляется на элементе DD1.2 и подается на активный НЧ фильтр, выполненный на транзисторах VT1 и VT2.
R10 и С6 являются дополнительными элементами НЧ фильтра. На варикап VD1 разностный сигнал поступает через R10. ГУН выполнен на транзисторе VT3, а на VТ4 собран буфер — усилитель частоты ГУН. С VТ4 сигнал с подается через С14 на выход, а через фильтр ВЧ С13Др1С15 на делитель частоты ГУН, выполненный на DD2. С выхода делителя частоты сигнал подается на фазовый детектор через конденсатор С16.
О процессе захвата. Для выполнения процесса «захвата» частоты необходимым условием является достаточное напряжение сигнала рассогласования после НЧ фильтра. Всегда следует помнить, что НЧ фильтр на LC элементах вносит большое ослабление сигнала.
Контур первого порядка всегда будет синхронизироваться, поскольку там отсутствует ослабление сигнала рассогласования на низкой частоте.
Синхронизация контура второго порядка зависит от типа фазового детектора и полосы пропускания фильтра нижних частот. Кроме того, фазовый детектор по схеме ИСКЛЮЧАЮЩЕЕ ИЛИ имеет ограниченный диапазон захвата, зависящий от постоянной времени фильтра.
Процесс захвата происходит следующим образом: когда сигнал фазового рассогласования приближает частоту ГУН к опорной частоте, его изменения становятся более медленными и наоборот.
Сигнал рассогласования поэтому является асимметричным и меняется более медленно в той части цикла, в течение которой fгун ближе подходит к fоп — В результате появляется ненулевая средняя компонента, т.е. постоянная компонента, которая и вводит ФАПЧ в синхронизм.
Если графическим путем проанализировать управляющее напряжение ГУН в процессе захвата, то можно получить что-то похожее на сигнал, показанный на рис. 4.

Рис. 4. Управляющее напряжение ГУН в процессе захвата.
Каждый процесс захвата индивидуален и каждый раз он выглядит по-разному.
Зачем?
Всегда хорошо знать, зачем вы хотите что-то сделать, прежде чем делать это. В случае умножения частоты с помощью ФАПЧ мы пытаемся создать выходной сигнал с частотой, равной входной частоте, умноженной на некоторую константу. Это может показаться несколько ненужной задачей – почему бы просто не купить другой компонент генератора, который напрямую обеспечивает нужную частоту? Оказывается, существуют различные ситуации, в которых метод ФАПЧ весьма полезен:
- Система, построенная на основе ФАПЧ и низкочастотного кварца, может снизить стоимость по сравнению с системой, в которой просто используется высокочастотный кварц.
- С помощью ФАПЧ коэффициент умножения может быть изменен без каких-либо модификаций аппаратного обеспечения. Таким образом, с помощью одной схемы генератора может быть получено много разных частот.
- Петля ФАПЧ, встроенная в микропроцессор, может генерировать высокочастотный тактовый сигнал именно там, где он необходим, что устраняет сложности (я имею в виду электромагнитные помехи и возможные отражения), связанные с передачей высокочастотных сигналов через дорожки на печатной плате.
- Свойства частотной синхронизации петли ФАПЧ позволяют генерировать высококачественный (и высокочастотный) периодический сигнал с помощью генератора низкого качества. Для меня это самая важная причина, поскольку она наиболее полно отображает основные функциональные возможности систем ФАПЧ. Я не стал бы ожидать, что независимый ГУН будет генерировать тактовый сигнал с частотой, которой можно точно управлять, и которая очень стабильна во времени и температуре. Однако синхронизирующее действие ФАПЧ позволяет ГУН генерировать точный и стабильный тактовый сигнал: если у вас есть, например, низкочастотный кварцевый генератор с превосходными точностью и стабильностью, система ФАПЧ «унаследует» эти качества (при этом выдавая более высокую частоту) путем синхронизации/привязки к сигналу с кварцевого генератора.
Гибкость относительно частоты
На данный момент, у нас есть хорошая идея о том, как, используя ФАПЧ, умножить входную частоту, и как изменить схему так, чтобы «коэффициент усиления» по частоте не испортил бы наш переходной процесс. Однако пока функциональность схемы несколько ограничена.
Допустим, мы потратили хорошие деньги на очень качественный кварцевый генератор с тактовой частотой 1 МГц, а затем занялись разработкой потрясающей системы ФАПЧ, чтобы смочь генерировать различные частоты из этого опорного тактового сигнала. Однако при наличии только делителя в пути обратной связи частотные параметры будут довольно ограничены: 2 МГц, 3 МГц, 4 МГц и так далее. И, фактически, если мы реализуем деление с помощью каскадно включенных триггеров, делящих на два, мы будем ограничены: 2 МГц, 4 МГц, 8 МГц и так далее.
В некоторых приложениях это может быть приемлемо, но если вы хотите большей гибкости, вы можете включить делитель частоты перед фазовым детектором:
Добавляем делитель частоты для опорного сигнала в системе ФАПЧ
Теперь у нас есть Nвход и Nобратная связь. Входная частота системы ФАПЧ становится равной fопорная/Nвход, а затем эта частота умножается на Nобратная связь. Таким образом,
\
Как видите, теперь у нас есть возможность умножать опорную частоту на дробные значения, а не только на целые числа.
Возможно, вы слышали термин «система ФАПЧ с дробным N», и было бы вполне понятно, если бы предположили, что это относится к архитектуре «дели и умножай», показанной выше. Однако это не так. Системы ФАПЧ с дробным N основаны на более сложной технологии, в которой значение делителя частоты изменяется между N и N+1 таким образом, чтобы создать среднее значение делителя, равное N плюс дробь. Этот процесс приводит к нежелательной модуляции частоты ГУН, но отрицательные эффекты этой модуляции могут быть смягчены путем рандомизации и формирования шума.
Цепи фазовой автоподстройки частоты с делителями частоты
Контур фазовой автоподстройки частоты (ФАПЧ) использует опорную частоту для генерации кратной этой частоты. Генератор , управляемый напряжением (ГУН) изначально настроена примерно в диапазоне от желаемой частотой , кратной. Сигнал от VCO делится с помощью делителей частоты на коэффициент умножения. Разделенный сигнал и опорная частота поступают в фазовый компаратор. На выходе фазового компаратора напряжение пропорционально разности фаз. После прохождения через фильтр нижних частот и преобразования в нужный диапазон напряжения это напряжение подается на ГУН для регулировки частоты. Эта регулировка увеличивает частоту, поскольку фаза сигнала ГУН отстает от фазы опорного сигнала, и уменьшает частоту, когда задержка уменьшается (или увеличивается опережение). ГУН стабилизируется на желаемой кратной частоте. Этот тип ФАПЧ является разновидностью синтезатора частот .
Синтезатор дробного N
В некоторых системах ФАПЧ опорная частота также может быть разделена на целое число перед вводом в фазовый компаратор. Это позволяет синтезировать частоты, которые в N / M раз превышают опорную частоту.
Это может быть выполнено другим способом, периодически изменяя целочисленное значение делителя частоты с целым числом N , что эффективно приводит к умножению как целого числа, так и дробной составляющей. Такой умножитель называется синтезатором дробного N по его дробной составляющей. Синтезаторы с дробным N обеспечивают эффективное средство достижения точного разрешения по частоте с более низкими значениями N, позволяя создавать петлевые архитектуры с в десятки тысяч раз меньшим фазовым шумом, чем альтернативные конструкции с более низкими опорными частотами и более высокими целыми значениями N. Они также обеспечивают более быстрое время установления из-за более высоких опорных частот, что обеспечивает более широкую полосу пропускания замкнутого и разомкнутого контура.
Дельта-сигма-синтезатор
Синтезатор дельта-сигма добавляет рандомизацию к программируемому делителю частоты N синтезатора дробного N. Это сделано , чтобы сжать боковые полосы , созданные периодическими изменениями целочисленного-N .
- Иган, Уильям Ф. 2000. Синтез частот с помощью фазовой синхронизации , 2-е изд., John Wiley & Sons, ISBN 0-471-32104-4
Небольшой пример
Следующая схема является LTspice версией петли фазовой автоподстройки частоты. Если вы читали предыдущие статьи, то уже хорошо знакомы с ней. Хотя сейчас в ней появился новый компонент: в петлю обратной связи я добавил D-триггер, включенный как счетчик деления на два.
Схема системы ФАПЧ с умножением частоты
Ниже приведен график, который показывает входной и выходной сигналы (после того, как система ФАПЧ достигла синхронизации).
Осциллограммы входного и выходного сигналов системы ФАПЧ
Выходной и входной сигналы имеют постоянное фазовое соотношение (как и ожидалось при выполнении условия синхронизации), но выходная частота значительно выше входной частоты. Ожидается, что выходная частота будет в два раза выше, и мы можем легко это подтвердить, посмотрев на результаты FFT (БПФ, быстрого преобразования Фурье):
Результаты FFT преобразования входного и выходного сигналов
Практические схемы УН для КВ и УКВ
Радиолюбителям-коротковолновикам, занимающимся самостоятельным изготовлением радиоаппаратуры, знакома проблема изготовления хорошего силового трансформатора для выходного каскада передатчика или трансивера.
Эту проблему поможет решить схема, показанная на рис.2. Достоинством практической реализации является использование готового, не дефицитного в связи с уходом старой техники, силового трансформатора (СТ) от унифицированного лампового телевизора (УЛТ) второго класса, который можно использовать в качестве силового трансформатора для питания усилителя мощности (УМ) радиостанции 3 категории.
Рекомендуемое техническое решение позволяет получить от СТ все необходимые выходные напряжения для УМ без каких либо доработок. СТ выполнен на сердечнике типа ПЛ, все обмотки конструктивно выполнены симметрично и имеют по половине витков на каждой из двух катушек.
Такой СТ удобен как для получения необходимого анодного напряжения, так и напряжения накала, т.к. допускает использование в качестве выходной в УМ как лампы с 6-вольтовым накалом (типа 6П45С), так и лампы (типа ГУ50) с 12-вольтовым накалом, для чего необходимо только соединить обмотки накала параллельно или последовательно. Применение же удвоителя позволит без затруднений получить напряжение 550…600 В при токе нагрузки порядка 150 мА.
Этот режим оптимален для получения линейной характеристики для лампы ГУ50 при работе на SSB. Соединив обмотки накала последовательно (используемые в ТВ для питания накала ламп и кинескопа) и применив УН по схеме рис.3, можно получить источник отрицательного напряжения смещения для управляющих сеток ламп (порядка минус 55.65 В).
В связи с небольшим током потребления по управляющей сетке, в качестве конденсаторов такого УН можно применить неполярные конденсаторы 0,5 мкФ на 100.200 В.
Эти же обмотки можно использовать и для получения напряжения коммутации режима «прием-передача». При построении выходного каскада с заземленной сеткой управляющая сетка подключается к источнику отрицательного напряжения (УН 55.65 В), катод подключается через дроссель (015 мм, n=24, ПЭВ-1 00,64 мм) к -300 В, а на анод подается +300 В, напряжение возбуждения подается на катод через конденсатор .
Можно подключить управляющую сетку непосредственно к -300 В, катод подсоединяется к -300 В через две параллельно соединенных цепочки, каждая из которых состоит из стабилитрона Д815А и 2-ваттного резистора 3,9 Ом . Напряжение возбуждения в этом случае подается на катод через широкополосный трансформатор.
Если выходной каскад УМ выполнен по схеме с общим катодом, то на анод подается +600 В, а на экранную сетку +300 В с точки соединения С1, С2, С3, С4 (выход -300 В соединен с «общим» проводом RXTX), что позволяет избавиться от мощных гасящих резисторов в цепи экранной сетки, на которых бесполезно выделяется большая тепловая мощность. На управляющую сетку подается отрицательное смещение -55.65 В с упомянутого ранее УН.
Для уменьшения уровня пульсаций питающего напряжения в выпрямителе можно также использовать и штатные дроссели (L1, L2, рис.2) фильтра источника питания того же УЛТ типа ДР2ЛМ с индуктивностью первичной обмотки порядка 2 Гн. Намоточные данные СТ и ДР2ЛМ приведены в .
Как?
Всё, что вам нужно, это делитель частоты.
Структурная схема системы ФАПЧ с делителем частоты
Более конкретно, вам необходим делитель частоты в петле обратной связи, чтобы сигнал, подаваемый обратно на фазовый детектор, имел частоту, которая ниже частоты выходного сигнала, генерируемого ГУН.
Вы можете быть несколько озадачены тем, что деление частоты сигнала обратной связи приводит к умножению частоты выходного сигнала, но в этом методе нет ничего нового; фактически, он полностью аналогичен тому, что мы находим в одной из наиболее широко используемых в электронике схем, а именно в неинвертирующем усилителе на операционном усилителе.
Допустим, у вас есть операционный усилитель (ОУ), включенный в схему повторителя напряжения. Выход подключен непосредственно к выводу инвертирующего входа, и в результате операционный усилитель делает всё, что ему нужно, чтобы сделать выходное напряжение равным входному напряжению. Это всё хорошо, но что если мы хотим получить некоторое усиление? Проще говоря, мы просто используем резисторы, чтобы превратить петлю обратной связи в делитель напряжения:
Делитель напряжения в цепи обратной связи
Давайте подумаем о том, что мы здесь делаем. Схема отрицательной обратной связи заставляет операционный усилитель изменять свой выходной сигнал с одной целью: сделать напряжение на инвертирующем входе равным напряжению на неинвертирующем входе. Когда он включен как повторитель напряжения, это означает, что Vвых должно быть равно Vвх.
Но делитель напряжения в цепи обратной связи всё меняет. Теперь напряжение на инвертирующем входе в DIV раз меньше, чем на выходе. Таким образом, чтобы сделать напряжение на инвертирующем входе равным напряжению на неинвертирующем входе, выходное напряжение должно быть в DIV раз больше входного напряжения.
С помощью операционного усилителя мы получаем коэффициент усиления по напряжению, уменьшая амплитуду напряжения обратной связи; с помощью ФАПЧ мы создаем коэффициент увеличения частоты, уменьшая частоту сигнала обратной связи. Чтобы продолжить аналогию, коэффициент усиления неинвертирующего усилителя на ОУ равен коэффициенту, на который делится напряжение обратной связи, а умножение частоты, выполняемое в системе ФАПЧ, равно коэффициенту, на который делится частота сигнала обратной связи.
Теория
Чистая синусоида имеет единственную частоту f
- Икс(т)знак равноАгрех(2πжт){\ Displaystyle х (т) = А \ грех (2 \ пи ft) \,}
Если синусоидальная волна применяется к линейной цепи , такой как усилитель без искажений , на выходе все равно будет синусоида (но может появиться фазовый сдвиг). Однако, если синусоидальная волна применяется к нелинейной цепи , результирующие искажения создают гармоники ; частотные составляющие в целых кратных nf основной частоте f . Искаженный сигнал можно описать рядом Фурье по f .
- Икс(т)знак равно∑kзнак равно-∞∞ckеj2πkжт.{\ displaystyle x (t) = \ sum _ {k = — \ infty} ^ {\ infty} c_ {k} e ^ {j2 \ pi kft}.}
Ненулевые c k представляют собой генерируемые гармоники. Коэффициенты Фурье определяются интегрированием по основному периоду T :
- ckзнак равно12π∫ТИкс(т)е-j2πkтТdт{\ displaystyle c_ {k} = {\ frac {1} {2 \ pi}} \ int _ {0} ^ {T} x (t) \, e ^ {- j2 \ pi kt / T} \, dt }
Таким образом, умножитель частоты может быть построен из нелинейного электронного компонента, который генерирует серию гармоник, за которым следует полосовой фильтр, который пропускает одну из гармоник на выход и блокирует другие.
С точки зрения эффективности преобразования нелинейная схема должна максимизировать коэффициент для желаемой гармоники и минимизировать другие. Следовательно, функция транскрибирования часто выбирается специально. Легкий выбор — использовать четную функцию для генерации четных гармоник или нечетную функцию для нечетных гармоник. См. . Например, двухполупериодный выпрямитель хорош для изготовления удвоителя. Для получения умножителя, умноженного на 3, исходный сигнал может быть введен в усилитель, который перегружен, чтобы произвести почти прямоугольную волну. Этот сигнал имеет высокий уровень гармоник 3-го порядка и может быть отфильтрован для получения желаемого результата x3.
Умножители YIG часто хотят выбрать произвольную гармонику, поэтому они используют схему искажения с отслеживанием состояния, которая преобразует входную синусоидальную волну в приблизительную последовательность импульсов . Идеальная (но непрактичная) последовательность импульсов генерирует бесконечное количество (слабых) гармоник. На практике последовательность импульсов, генерируемая моностабильной схемой, будет иметь много используемых гармоник. Умножители YIG, использующие ступенчатые восстанавливающие диоды, могут, например, принимать входную частоту от 1 до 2 ГГц и выдавать выходную частоту до 18 ГГц. Иногда схема умножителя частоты регулирует ширину импульсов для повышения эффективности преобразования для конкретной гармоники.
Фазовращатели
Фазовращатели, кок элементы радиосхемотехники недостаточно широко применяются в радиолюбительской практике и поэтому менее известны. Простейший
фазовращатель — это, например, обычная RC цепочка, используемая в качестве переходной между усилительными каскадами.
Так кок емкостной ток всегда сдвинут на 90° относительно приложенного напряжения, то любая RC-цепочка сдвигает фазу ф в пределах 2-го квадранта на фазовой плоскости диаграммы фазовых состояний Q/I (активной/реактивной составляющих полного сопротивления) но величину, зависящую от постоянной времени RC цепочки т. Чем больше величина t=RC, тем ближе ф к 0°.
При R>0 сдвиг фаз только лишь приближается к 90°. Поэтому для получения ф=90° на RC-цепочке с резистором R с конечной величиной сопротивления используют две RC-цепочки с т~45°, включенные последовательно (рис.3,а).
Рис. 3. Схема фазовращателя (а).
Еще один тип фазовращателя использует комбинированную цепочку RCL (рис.3,6). При равенстве реактивных сопротивлений XL=X(~, что соответствует условию последовательного резонанса, сдвиг фаз равен точно 90° вне зависимости от сопротивления резистора R, который в этом случае используется для регулировки амплитуды сигнола в этом плече.
Рис. 3. Схема фазовращателя (б).
Рис. 3. Схема фазовращателя (в).
Известно также, что в простом резонансном контуре с параллельным резонансом при перестройке контура в пределах полосы пропускания по уровню 0,7 от максимального значения амплитуды фазовая характеристике при резонансе изменяется в пределах ±45°, что также используется но практике.
Сдвигают фазу также высокочастотные линии задержки (ЛЗ) типа длинных линий или набора LC цепочек, причем ф=2тіІ0т, где т — задержка ЛЗ.
Последнее соотношение означает, что на каждый 1 МГц частоты на 1 мкс задержки наблюдается задержка фазы на 2ті, т.е. но полный период 360°.
Все приведенные выше фазовращатели по определению относятся к так называемым минимально-фазовым цепям. Они используются в качестве «строительных блоков» при построении более сложных не минимально-фазовых цепей мостового типа.
Для получения регулируемой величины сдвига фаз используется мостовая схема (рис.3,в), в одном плече которой устанавливается конденсатор, а в другом -переменный резистор.
По векторной диаграмме можно показать, что сдвиг фаз при изменении R изменяется в пределах двух квадрантов 0 .180° и может быть точно выставлен но 90° при R=l/2Ttf0C.
Известны также конструкции механически устанавливаемых фазовращателей но всю шкалу 360° на основе сельсинов -электромашин с вращающимися магнитными полями по статору и сигналом переменной фазы, снимаемым с ротора.
Следует отметить, что все типы простых фазовращателей на основе цепей CLR являются частотно-зависимыми, хотя и не столь критичными, кок в случае резонансных цепей.
Для построения базовых частотно-независимых квадратурных цепочек 90° используются более сложные специальные схемы, известные из техники однополосной модуляции как схемы Гильберта.





