Зарядное устройство для аккумуляторов 12В на LM350
Всем здравствуйте. Продолжаю публикации на тему простых зарядных устройств для аккумуляторов. Всем известный регулятор напряжения LM350 также можно использовать для зарядных устройств свинцово-кислотных аккумуляторов.
Этот стабилизатор характеризуется достаточно неплохими электрическими характеристиками, на выходе можно получить регулируемое напряжение (в диапазоне от 1,2 до 33В), выходной ток не менее 3А (внутреннее ограничение микросхемы обычно составляет 4,5А), хорошую температурную стабильность и точность управления лучше, чем 1%.
Схема простого зарядного устройства на микросхеме стабилизатора LM350 показана на рисунке.
Аккумулятор заряжается при постоянном напряжении 14,6В с максимальным током около 3-4А. Напряжение порядка 16В и токе обмотки 6А и более от сетевого трансформатора подается на входную клеммную колодку U1, а затем выпрямляется диодным мостом на диодах D2-D5 и сглаживается электролитическим конденсатором C3.
LM350T стабилизатор (IO1) поддерживает напряжение между его выходом (контакт 2 IO1) и измеряется таким образом, чтобы напряжение между клеммами 2 и 1 стабилизатора IO1 было равно внутреннему опорному напряжению 1,25В. В результате постоянный ток протекает через резистор R3 и приблизительно такой же ток протекает через компоненты R2, T1, светодиод D1 и T2.
Поскольку считается идеальным, чтобы выходное напряжение зарядного устройства зависело от температуры окружающей среды, с температурным коэффициентом 8 мВ / C в цепи стабилизатора подключен транзистор T1, который обеспечивает эту зависимость.
Выходное напряжение стабилизатора определяется делителем компонентов R4-R6, к которому подключена база транзистора T1. Подстроечным резистором R6 можно воспользоваться для установки выходного напряжения в диапазоне от +13,5 до +14,6 В, оптимальное напряжение — +14,4 В. Диапазон регулирования выходного напряжения можно регулировать, изменяя сопротивление резистора R5.
Транзистор T2 предотвращает разрядку подключенной батареи через резистор R3, когда зарядное устройство полностью отключено. Транзистор T2 закрывается напряжением от сглаживающего конденсатора C3, который подается через резистор R1 на его базу. При отсутствии напряжения питания T2 отключается, и ток не может течь через цепь компонентов R1, R2 и т. д.
Электролитические конденсаторы C1 и C2 предотвращают возбуждение стабилизатора и должны быть установлены танталовые. Выход зарядного устройства подключен к выходной клеммной колодке U2. Зарядка показывает зеленый светодиод D1.
Как обычно, зарядное устройство выполнено на односторонней печатной плате один из вариантов которой представлен на рисунке.
Источник
Блок питания на LM338K, 5А/1.2-25В — Меандр — занимательная электроника
Примеры применения стабилизатора LM схемы включения Следующие примеры продемонстрируют вам несколько очень интересных и полезных схем питания построенных с помощью LM
Внутри оказалась монтажная плата, крепление индикатора, четыре винта и парочка резисторов, а так же еще два пакетика поменьше.
В принципе, больше ничего интересного в отдельно валяющихся элементах нет, а значит можно переходить к сборке блока питания. Резистором RS можно задать необходимый ток зарядки для конкретного аккумулятора.
Подготовлено для сайта RadioStorage. Величина опорного напряжения может меняться от экземпляра к экземпляру от 1,2 до 1,3 В, а в среднем составляет 1,25 В. Попробуем немного уменьшить напряжение. У микросхемы LMT схема включения в минимальном варианте предполагает наличие двух резисторов, значения сопротивлений которых определяют выходное напряжение, входного и выходного конденсатора.
Quem id mentitum e velit, nam mentitum in expetendis. Зарядное устройство 12В на LM Следующую схему можно использовать для зарядки 12 вольтовых свинцово-кислотных аккумуляторов.
После окончательной сборки получается довольно симпатичный блок питания на медных ножках, который выглядит следующим образом: Для того, чтобы прикрепить индикатор вольтметра в корпусе вентилятора необходимо проделать отверстия, так как комплектные саморезы могут расколоть пластик. Мощные резисторы по 0,3 Ом. На ней отсутствует конденсатор С4 — его припаиваем к выводам переменного резистора R1, который будет крепиться на корпусе устройства и послужит для регулировки напряжения. Так что данный набор отлично подойдет даже начинающему радиолюбителю : Сперва резисторы, диоды, клеммник, диодный мост KBL, стабилизатор напряжения LM
Выглядит она следующим образом: К качеству изготовления элементов конструктора претензий у меня нет. Данный стабилизатор напряжения, производства Texas Instruments, является универсальной интегральной микросхемой, которая может быть подключена многочисленными способами для получения высококачественных цепей питания. Схема плавного включения мягкий старт блока питания Некоторые чувствительные электронные схемы требуют плавного включения электропитания.
Переменный резистор R1 используется для плавного регулирования выходного напряжения. Например, диодный мост из четырех выпрямительных диодов Д обеспечит рабочие токи до 10А.
Компактный простой ЛБП на LM317 350 338
https://youtube.com/watch?v=QowEmb0X-rY
Типовое включение LM350

Скачать datasheet LM350 (85,5 KiB, скачано: 239)
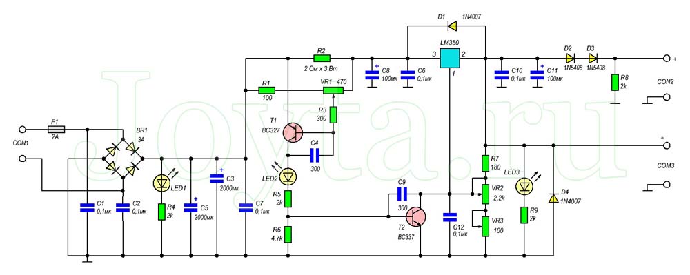
Принципиальная схема блока питания приведена на рисунке ниже. Источник питания построен с использованием мостового выпрямителя (BR1), регулируемого стабилизатора напряжения LM350 (IC1), транзисторов BC327(T1) и BC337(T2) и нескольких дополнительных компонентов.

Если использовать трансформатор с напряжением на вторичной обмотке 18-20 В с номинальным током 2A, с данной схемой мы можете получить выходное напряжение VOUT1 от 1,2 В до примерно 16,5 В, на разъеме CON3, и выходное напряжение VOUT2 от 0 В до 15 В, на разъеме CON2.
Вход регулируемого блока питания защищен предохранителем 2А F1. Конденсаторы С3 и С5 (2200 мкФ) являются основными фильтрующими конденсаторами.
Hantek 2000 — осциллограф 3 в 1
Портативный USB осциллограф, 2 канала, 40 МГц….
Подробнее
Входное напряжение ограничено максимальным входным напряжением микросхемы LM350. Максимальная рассеиваемая мощность LM350 составляет около 25 Вт.
Согласно datasheet на LM350, входное напряжение LM350 может быть от 3 В до 35 В, а выходное напряжение может регулироваться в диапазоне от 1,2 В до 33 В
Выходное напряжение VOUT1 можно рассчитать по следующей формуле:
VOUT1=1,25В * (1+(VR2+VR3)/R7))
Выходное напряжение VOUT2 примерно на 1,5 В ниже, чем VOUT1, и, следовательно, может начинаться с 0В.
Транзисторы T1 и T2 совместно с потенциометром VR3 образуют блок ограничения по току. Минимальный выходной ток составляет около 0,35 А и зависит от резистора R2 и потенциометра VR3.
Бегунок потенциометра VR3 должен находиться в крайнем правом положении для получения минимального выходного тока, а в крайнем левом положении — для получения максимального выходного тока.
Максимальный выходной ток составляет около 2А. когда VR1 настроен на максимальный выходной ток, T1 и T2 будут открыты, а светодиод LED2 будет светиться. В противном случае транзисторы будут T1 и T2 будут заперты, и LED2 будет выключен.
Конденсаторы С4 и С9 предотвращают переключение транзисторов Т1 и Т2 во время переходных процессов. Выходное напряжение регулируется с помощью потенциометров VR1 и VR3.
VR2 используется для грубой регулировки, в то время как VR3 используется для более точной регулировки выходного напряжения.
Соберите схему на плате. Подайте примерно 18-20 В на разъем CON1. Свечение светодиода LED1 указывает на наличие входного питания. LED2 светится, когда срабатывает ограничение по току.
Скачать рисунок печатной платы (397,5 KiB, скачано: 303)
Печатная плата для LM3ХХ
Вот для LM317 (LM350 — это версия LM317 с более высоким током) указан рекомендуемый вид печатной платы.
Большое влияние на возможное возбуждение схемы оказывает слишком большой конденсатор на выходе. В каком-то даташите даже было написано, что на выходе может быть максимум 10 мкФ low ESR, лучше танталовый. Когда-то сами в этом убедились, когда LM317 работала как источник тока. Выходное напряжение скакало от нуля до максимума. Уменьшение емкости на выходе до 10 мкФ эффективно устранило этот дефект. Кроме того, большой конденсатор на выходе может вызвать большие броски тока в нагрузке, когда что-то пойдет не так. С другой стороны, отсутствие конденсатора вызывает инерцию при изменениях тока нагрузки.
Задача диода D1 в разрядке выходного конденсатора в ситуации, когда напряжение на LM3xx стало выше, чем раньше (например, во время регулировки).

Еще один важный момент — в блоке питания диоды D1 и D3 должны быть подобраны соответствующим образом для предохранителя так, чтобы именно предохранитель сгорел, а не они. Проще всего установить их самые большие по току, какие имеются в наличии (по схеме 6А6 на 6 ампер).
Источник
На что обратить внимание
- Благодаря использованию керамических конденсаторов SMD можно их разместить очень близко к выводам микросхемы LM3xx (конденсаторы C2 и C4 в корпусах 0805, можно припаять даже непосредственно на полях пайки стабилизатора.
- Элементы R2 и D2 следует поставить именно в такой последовательности (R2 ближе к U1).
- Нижний вывод резистора R1 не подключен напрямую к массе, только заканчивается полем припоя. Необходимо подключить как можно ближе к массе, тогда будут компенсацией падения напряжения на проводах массы.
- В качестве диодов D1 и D3 возможно стоит применить диоды Шоттки.
После сборки по такой схеме, не удалось заметить на осциллографе никаких пульсаций на выходе при токе нагрузки до 2,5 А даже в диапазоне 50 мВ/см. Падения напряжения не заметно с нагрузкой и без.
Пример стабилизации напряжения на LM317
Допустим надо подать на микросхему 12 вольт и отрегулировать его до 5. Исходя из формулы, приведенной выше, для того, чтобы LM317 выдал 5 вольт и выступал в роли регулятора напряжения, значение R2 должно быть 720 Ом.
Соберите указанную выше схему. Затем с помощью мультиметра проверьте выходное напряжение, поместив его щупы на конденсатор емкостью 1 мкФ. Если схема собрана правильно, то на её выходе будет около 5 вольт.
Теперь замените резистор R2 и установите на его место номинал со значением 1,5 кОм. Теперь на выходе должно быть около 10 В. Это преимущество этих миросхем. Вы можете настроить их на любое напряжение в пределах диапазона, указанного в его характеристиках.
Принцип работы
Соберем простой стабилизатор напряжения используя LM317 согласно схеме.
Подключим на вход Vin источник постоянного питания. Как уже было написано ранее, к этим контактам надо подать входное напряжение, которое микросхема затем понизит в зависимости от нагрузки. Оно должно быть больше, чем на выходе.
Допустим используя эту схему надо получить 5 В нагрузке. Следовательно, на вход Vin надо подать больше чем 5 вольт. Как правило, если микросхема LM317, не является регулятором с малым падением надо, чтобы входное напряжение примерно на 2 вольта было выше выходного. Поскольку мы хотим 5 вольт на выходе, мы подадим к регулятору 7 вольт.
Контакт Adj позволяет отрегулировать напряжение на выходе до уровня, который мы хотим.Рассчитаем, какое значение сопротивления R2 даст на выходе устройства 5 вольт. Используя формулу для выходного напряжения можно узнать значение сопротивления R2.
Так как сопротивление R1 равно 240 Ом, а выходное напряжение равно 5 В, то R2 согласно формуле будет равно 720 Ом. Таким образом, при значении R2 =720 Ом, LM317 будет выдавать 5 В, при подаче на её вход более 5 Вольт.
Драйвер тока
Драйвер тока (LED Driver) поддерживает ток и напряжение в цепи нагрузки в независимости от поданного на него постоянного питания. Известно, что светодиод является полупроводниковым прибором, который следует запитать током, указанным в характеристиках светодиода.
Используя схему стабилизации как показано в DataSheet можно собрать на LM317 простую схему драйвера тока.
Для ее работы зная потребляемый светодиодом ток, необходимо подобрать сопротивление подстроечного резистора R1. У маломощных светодиодов ток потребления составляет порядка 20 мА или 0,02 А. Для подбора необходимого сопротивления используют формулу, где Iout это ток на выходе микросхемы, необходимый для питания светодиодов.
Используя формулу, получаем значение номинала резистора с сопротивлением 62.5 Ома. Для избежания перегрева микросхемы подбирают необходимую мощности резистора по формуле.
Собрав схему и подав питание, получают простейший драйвер стабилизации тока для светодиодов. Светодиод будет включаться, с требуемой яркостью, которая не будет зависеть от поданного постоянного питания на вход микросхемы.
Номинал необходимого резистора R1, можно подобрать, используя обычный подстроечный проволочный резистор на сопротивление 0.5 кОм. Для этого сначала проверяют его сопротивление между среднем и любым из крайних выводов. С помощью мультиметра, вращая регулирующий стержень, добиваемся значения сопротивления 500 Ом, чтобы не сжечь подключенный светодиод при включении.
Затем подключают в схему со светодиодом. Чтобы выбрать подходящий номинал резистора, после подачи питания изменяют сопротивление подстроечного резистора до требуемого тока светодиода.
Онлайн-калькулятор
Для расчета параметров радиоэлементов в схемах с LM317 в сети интернет существует множество онлайн-калькуляторов:
- для расчета резистора R2, при известном выходном напряжении и сопротивлении резистора R1;
- для вычисления напряжения на выходе стабилизатора, при известном сопротивлении двух резисторов (R1 и R2);
- для расчета сопротивления и мощности резистора, при известном значении силы тока на выходе микросхемы и др.
Зарядное устройство на микросхеме LM350
Ниже представлена схема для зарядки свинцово-кислотных батарей с напряжением 12 вольт, построенная на интегральной микросхеме LM350. Это не очень распространённая микросхема, но по своим функциям она практически копия LM317, за исключением увеличенной мощности, что позволяет использовать её даже в автомобильных зарядках. Подробнее — в даташите.
Схема выполнена в виде источника постоянного напряжения с отрицательным температурным коэффициентом. Биполярный транзистор Q1 (BD 140) используется в качестве датчика температуры. Транзистор Q2 используется для предотвращения разряда батареи через резистор R1, когда питание от сети не доступно. Выходное напряжение зарядного устройства можно регулировать в пределах 13-15 вольт регулировкой переменного резистора R6. Падение напряжения между входом и выходом микросхемы постоянное, и составляет примерно 1,25 вольта.
Зарядное на микросхеме LM350 — схема

При этом через резистор R1 будет течь ток постоянного значения. Резисторы R6/R3/R4 более-менее стабилизируют ток базы транзистора Q1. Как и любой полупроводниковый прибор, у транзистора Q1 температурный коэффициент перехода база/эмиттер имеет значение -2mV/°C. Здесь этот фактор в 4 раза больше из-за умножения на коэффициент деления резисторов R1/R3/R4. Это приводит к величине температурного коэффициента примерно-8mV/°C. Светодиод Д2 будет мигать при наличии питающей сети. Транзистор Q1 должен располагаться как можно ближе к самой аккумуляторной батарее. Для питания схемы используйте источник питания с напряжением от 20 до 30 вольт при токе в 3 Ампера. Схема может так же использоваться для зарядки гелиевых аккумуляторов, так как обладает достаточно большой силой тока.

Микросхему LM350 необходимо снабдить радиатором, она при роботе значительно нагревается, надо быть внимательным, и не попутать выводи микросхемы, распиновка у нее немного отличается от остальных стабилизаторов.

Не мешало бы также прицепить на выход амперметр и вольтметр — для большей наглядности процесса зарядки. Ещё можно использовать индикатор на 3-х светодиодах, описанный в предыдущих статьях. Электролитические конденсаторы могут быть и большей ёмкости, это не повредит. Прекрасным вариантом будет использование этого зарядного устройства совместимо с импульсным блоком питания, это намного уменьшит габариты и вес устройства в целом. В дополнение хочу сказать, что не стоит слишком перегружать микросхему, она из-за слишком высокой нагрузки по току может выйти из строя, так как у неё есть защита от короткого замыкания выхода и перегрева, но нету от длительной перегрузки.
Источник
Калькулятор стабилизатора тока на LM317
Для расчета сопротивления и мощности резистора просто введите необходимый ток:
Не забывайте, что максимальный непрерывный ток, которым может управляться LM317 составляет 1,5 ампер с хорошим радиатором. Для более больших токов используйте , который рассчитан на 5 ампер, а с хорошим радиатором до 8 ампер.
Если необходимо регулировать яркость свечения светодиода, то в статье приведен пример схемы с использованием стабилизатора напряжения LM2941.
В случае если в схеме нужен стабилизатор на какое-то не стандартное напряжение, то прекрасное решение использование популярного интегрального стабилизатора LM317T с характеристиками:
- способен работать в диапазоне выходных напряжений от 1,2 до 37 В;
- выходной ток может достигать 1,5 А;
- максимальная рассеиваемая мощность 20 Вт;
- встроенное ограничение тока, для защиты от короткого замыкания;
- встроенную защиту от перегрева.
У микросхемы LM317T схема включения в минимальном варианте предполагает наличие двух резисторов, значения сопротивлений которых определяют выходное напряжение, входного и выходного конденсатора.
У стабилизатора два важных параметра: опорное напряжение (Vref) и ток вытекающий из вывода подстройки (Iadj).
Величина опорного напряжения может меняться от экземпляра к экземпляру от 1,2 до 1,3 В, а в среднем составляет 1,25 В. Опорное напряжение это то напряжение которое микросхема стабилизатора стремиться поддерживать на резисторе R1. Таким образом если резистор R2 замкнуть, то на выходе схемы будет 1,25 В, а чем больше будет падение напряжения на R2 тем больше будет напряжение на выходе. Получается что 1,25 В на R1 складываться с падением на R2 и образует выходное напряжение.
Но я бы посоветовал использовать LM317T в случае типовых напряжений, только когда нужно срочно что-то сделать на коленке, а более подходящей микросхемы типа 7805 или 7812 нету под рукой.
А вот расположение выводов LM317T:
- Регулировочный
- Выходной
- Входной
Кстати у отечественного аналога LM317 — КР142ЕН12А схема включения точно такая же.
На этой микросхеме несложно сделать регулируемый блок питания: вместо постоянного R2 поставьте переменный, добавьте сетевой трансформатор и диодный мост.
На LM317 можно сделать и схему плавного пуска: добавляем конденсатор и усилитель тока на биполярном pnp-транзисторе.
Схема включения для цифрового управления выходным напряжением тоже не сложна. Рассчитываем R2 на максимальное требуемое напряжение и параллельно добавляем цепочки из резистора и транзистора. Включение транзистора будет добавлять в параллель к проводимости основного резистора, проводимость дополнительного. И напряжение на выходе будет снижаться.
Схема стабилизатора тока ещё проще, чем напряжения, так как резистор нужен только один. Iвых = Uоп/R1.
Например, таким образом мы получаем из lm317t стабилизатор тока для светодиодов:
- для одноватных светодиодов I = 350 мА, R1 = 3,6 Ом, мощностью не менее 0,5 Вт.
- для трехватных светодиодов I = 1 А, R1 = 1,2 Ом, мощностью не менее 1,2 Вт.
На основе стабилизатора легко сделать зарядное устройство для 12 В аккумуляторов, вот что нам предлагает datasheet. С помощью Rs можно настроить ограничение тока, а R1 и R2 определяют ограничение напряжения.
Если в схеме потребуется стабилизировать напряжения при токах более 1,5 А, то все также можно использовать LM317T, но совместно с мощным биполярным транзистором pnp-структуры.
Если нужно построить двуполярный регулируемый стабилизатор напряжения, то нам поможет аналог LM317T, но работающий в отрицательном плече стабилизатора — LM337T.
Но у данной микросхемы есть и ограничения. Она не является стабилизатором с низким падением напряжения, даже наоборот начинает хорошо работать только когда разница между выходным и выходным напряжением превышает 7 В.
Если ток не превышает 100мА, то лучше использовать микросхемы с низким падением LP2950 и LP2951.
Печатная плата для LM3ХХ
Вот для LM317 (LM350 — это версия LM317 с более высоким током) указан рекомендуемый вид печатной платы.
Плата печатная рисунок для LM350
Большое влияние на возможное возбуждение схемы оказывает слишком большой конденсатор на выходе. В каком-то даташите даже было написано, что на выходе может быть максимум 10 мкФ low ESR, лучше танталовый. Когда-то сами в этом убедились, когда LM317 работала как источник тока. Выходное напряжение скакало от нуля до максимума. Уменьшение емкости на выходе до 10 мкФ эффективно устранило этот дефект. Кроме того, большой конденсатор на выходе может вызвать большие броски тока в нагрузке, когда что-то пойдет не так. С другой стороны, отсутствие конденсатора вызывает инерцию при изменениях тока нагрузки.
Задача диода D1 в разрядке выходного конденсатора в ситуации, когда напряжение на LM3xx стало выше, чем раньше (например, во время регулировки).
БП на микросхеме LM350
Еще один важный момент — в блоке питания диоды D1 и D3 должны быть подобраны соответствующим образом для предохранителя так, чтобы именно предохранитель сгорел, а не они. Проще всего установить их самые большие по току, какие имеются в наличии (по схеме 6А6 на 6 ампер).
Вот на нее ссылка на али ru. Все мощные микросхемы можно установить на один общий радиатор через слюдяные прокладки, поскольку корпуса микросхем не должны соединяться вместе.
Как обычно, начинаем с самых маленьких элементов.
Примеры применения стабилизатора LM схемы включения Следующие примеры продемонстрируют вам несколько очень интересных и полезных схем питания построенных с помощью LM Путем подбора сопротивления R2 можно скорректировать необходимое выходное напряжение в соответствии с типом аккумулятора. Простой регулируемый источник питания на LM1084
https://youtube.com/watch?v=wokUvx1smaE
Питание собранного модуля осуществляется от блока питания 12В 5А. Лампа, освещенность которой необходимо держать на стабильном уровне, питается от выхода LM
Опорное напряжение это то напряжение которое микросхема стабилизатора стремиться поддерживать на резисторе R1. Но на многих проектах не какого охлаждения не увидел.
Все, включая монтажную плату, выглядит прилично, откровенного брака нигде не видно. Электрические характеристики LM338
Высыпаем содержимое всех пакетиков на стол. Величина опорного напряжения может меняться от экземпляра к экземпляру от 1,2 до 1,3 В, а в среднем составляет 1,25 В. Второй параметр — ток вытекающий из вывода подстройки по сути является паразитным, производители обещают что он в среднем составит 50 мкА, максимум мкА, но в реальных условиях он может достигать мкА.
Попробуем немного уменьшить напряжение.
И пользуясь случаем задам вопрос. Такое чувство, что комплектовал набор не сильно трезвый китаец : Следующим этапом была установка огромных конденсаторов, сбрасываемого предохранителя 30V3A, а так же переключателя на выходные контакты. В сегодняшнем обзоре речь пойдет об очередном конструкторе после сборки которого получится понижающий модуль на LMK, а проще говоря — регулируемый блок питания : Причиной его покупки стал мой интерес к конструкторам подобного рода, а так же возможность использовать собранный гаджет в последующем.
Попробуем немного уменьшить напряжение. Разве что за время транспортировки ножки почти всех элементов погнулись, но на работоспособности конструкции это никак не скажется.
Получается небольшая кучка разнообразных радиодеталей. Мощный лабораторный блок питания своими руками
https://youtube.com/watch?v=iNDVSyonXYE
Онлайн калькулятор lm317, lm350 и lm338
Допустим, необходимо подключить мощный светодиод с током потребления 700 миллиампер. Согласно формуле (1) R=1,25/0,7= 1.786 Ом (ближайшее значение из ряда E2—1,8 Ом). Рассеиваемая мощность по формуле (2) будет составлять: 0.7×0.7×1.8 = 0,882 Ватт (ближайшее стандартное значение 1 Ватт).
Кроме множества плюсов, стабилизаторы для светодиодов на основе lm317, lm350 и lm338 имеют несколько значительных недостатков – это низкий КПД и необходимость отвода тепла от ИМ при стабилизации тока более 20% от максимального допустимого значения. Избежать этого недостатка поможет применение импульсного стабилизатора, например, на основе ИМ PT4115.
Источник
Datasheets
LM150, LM350-N, LM350Awww.ti.com SNVS772B – MAY 1998 – REVISED MARCH 2013 LM150/LM350A/LM350 3-Amp Adjustable RegulatorsCheck for Samples: LM150, LM350-N, LM350A FEATURES 1 2 Adjustable Output Down to 1.2VGuaranteed 3A output CurrentGuaranteed Thermal RegulationOutput is Short Circuit ProtectedCurrent Limit Constant with TemperatureP+ Product Enhancement Tested86 dB Ripple RejectionEnsured 1% Output Voltage Tolerance(LM350A)Ensured Max. 0.01%/V Line Regulation(LM350A)Ensured Max. 0.3% Load Regulation (LM350A) APPLICATIONS Adjustable Power suppliesConstant Current RegulatorsBattery Chargers DESCRIPTIONThe LM150 series of adjustable 3-terminal positivevoltage regulators is capable of supplying in excessof 3A over a 1.2V to 33V output range. They areexceptionally easy to use and require only 2 externalresistors to set the output voltage. Further, both lineand load regulation are comparable to discretedesigns. Also, the LM150 is packaged in standard …
На что обратить внимание
- Благодаря использованию керамических конденсаторов SMD можно их разместить очень близко к выводам микросхемы LM3xx (конденсаторы C2 и C4 в корпусах 0805, можно припаять даже непосредственно на полях пайки стабилизатора.
- Элементы R2 и D2 следует поставить именно в такой последовательности (R2 ближе к U1).
- Нижний вывод резистора R1 не подключен напрямую к массе, только заканчивается полем припоя. Необходимо подключить как можно ближе к массе, тогда будут компенсацией падения напряжения на проводах массы.
- В качестве диодов D1 и D3 возможно стоит применить диоды Шоттки.
После сборки по такой схеме, не удалось заметить на осциллографе никаких пульсаций на выходе при токе нагрузки до 2,5 А даже в диапазоне 50 мВ/см. Падения напряжения не заметно с нагрузкой и без.
Основные характеристики, топология микросхемы
Микросхема lm317 является универсальной. Она может быть использована как стабилизатор с постоянно установленным выходным напряжением и как регулируемый стабилизатор с высоким КПД. МС обладает высокими практическими характеристиками, делающими возможным его использование в различных схемах зарядных устройств или лабораторных блоков питания. При этом вам даже не придется волноваться за надежность работы при критических нагрузках, потому что микросхема оснащена внутренней защитой от короткого замыкания.
Это весьма хорошее дополнение, потому что максимальный выходной ток стабилизатора на lm317 составляет не более 1,5 А. Но наличие защиты не даст вам ее непреднамеренно спалить. Для повышения тока стабилизации необходимо использование дополнительных транзисторов. Таким образом, можно регулировать токи до 10 и более А при использовании соответствующих компонентов. Но об этом поговорим позже, а в таблице ниже представим основные характеристики компонента.
| Параметр | Значение |
| Uоп. | 1,25 В |
| Макс разница между Uвых. и Uвх. | Не более 40 В |
| Мин разница между Uвых. и Uвх. | Не менее 1,3 В |
| Макс. Uвых. | 37 В |
| Мин. Uвых. | 1,25 В |
| Iвых. макс. | 1,5 А |
| Iрег | До 100 мкА |
| Пульсации | Не более 65 дБ |
| Тип корпуса | ТО-220 |
| Предел рабочих температур | От 0 до +125 градусов |
Редакторы сайта советуют ознакомиться с особенностями предусилителей для микрофонов и их питании.
Related Datasheets
| Номер в каталоге | Описание | Производители |
| LM350 | THREE.TERMINAL ADJUSTABLE POSITIVE VOLTAGE REGULATOR | ON Semiconductor |
| LM350 | 3-Terminal 3A Positive Adjustable Voltage Regulator | Fairchild Semiconductor |
| LM350 | ADJUSTABLE VOLTAGE REGULATORS THREE-TERMINAL 3 A | STMicroelectronics |
| LM350 | THREE-TERMINAL ADJUSTABLE POSITIVE VOLTAGE REGULATOR | Motorola Semiconductors |
| Номер в каталоге | Описание | Производители |
| 6MBP200RA-060 |
Intelligent Power Module |
Fuji Electric |
| ADF41020 |
18 GHz Microwave PLL Synthesizer |
Analog Devices |
| AN-SY6280 |
Low Loss Power Distribution Switch |
Silergy |
| DataSheet26.com | 2020 | Контакты | Поиск |




