Подготовка к штроблению
Обычно укладка проводки в квартирах, осуществляется либо по полу, либо по потолку. Существуют и другие варианты, например прокладка кабеля под плинтусами или коробах.
Линии освещения, в любом случае прокладываются за натяжным или подвесным потолком, если таковые делать не планируется, то необходимо штробление потолка. А так как, монолит потолков штробить категорически запрещено, нужно нанести на потолок слой штукатурки, который позволит спрятать кабель без порчи монолита. Самостоятельно штробить потолок мы крайне не рекомендуем, так как необходимо знать технологию правильного штробления, чтобы потом весь дом когда-нибудь не рухнул.
Коронкой по бетону на 70мм или 68мм (насадка на перфоратор), просверливаются отверстия для подрозетников. Штроборезом или болгаркой выпиливаются штробы для укладки кабеля. Штробы в стенах должны быть строго вертикальными, а не горизонтальными или по диагонали. Линии от розеток к щитку укладываются в стяжке пола или по потолку.
Подробное описание правильного штробления лунок под подрозетники.Почему можно укладывать кабель без гофры
Выбор схемы питания однокомнатной квартиры
Схема питания всей квартиры от одной группы
-
Если суммарная мощность всех наших электропотребителей не превышает 25А, то мы можем организовать питание всех потребителей от одной группы. Это наиболее простой и дешевый вариант, который наверняка и был реализован в вашей квартире еще на стадии строительства. Только выполнялся он, скорее всего, из алюминиевого провода. К его недостаткам можно отнести:
- Более низкую надежность схемы. Ведь в результате повреждения электропроводки на любом участке обесточится вся квартира.
- Сильная зависимость от работы мощных электроприборов (например, электронагревателей или бойлеров).
- Большее количество распределительных коробок в каждой комнате.
Обратите внимание! Для питания мощных электроприборов лучше выполнить отдельную группу со своим автоматическим выключателем и при необходимости своим УЗО
- Так как такая схема электропроводки однокомнатной квартиры не предполагает отдельного распределительного щита, то подключившись к автомату после счетчика, вы тянете питающий провод по всей квартире. Согласно наших расчетов это должен быть медный провод с сечением не менее 2,5 мм 2 или его алюминиевый аналог. В местах подключения розеток и выключателей вы делаете распределительные коробки, в которых подключаетесь к питающему проводу.
- Для уменьшения количества распределительных коробок, которые снижают надежность нашей схемы, целесообразно подключать в каждой коробке сразу несколько электропотребителей. Все электрические подключения потребителей должны выполняться параллельно питающему проводу.
Вариант схемы питания квартиры от одной группы
Схема питания однокомнатной квартиры от нескольких групп
- Если суммарная расчетная нагрузка на вашу однокомнатную превышает 25А, то любая инструкция по электроснабжению укажет на необходимость разделения нагрузок на группы. Кроме того разделение на группы часто выполняют, даже если суммарная нагрузка не превышает 25А. Делается это с целью выделения отдельной линии на крупный источник потребления энергии или в целях повышения безопасности и удобства электроснабжения.
- Группы обычно образуются в зависимости от характера нагрузок (например, освещение отделяется от розеток) либо по требуемой степени защищенности (например, группу электроснабжения ванной комнаты и кухни оборудуют УЗО, а группу питающую комнату и прихожую комнату — нет). Количество групп ограничивается только вашими финансовыми возможностями и целесообразностью.
- К недостаткам разделения питания квартиры на несколько групп можно отнести следующие:
- Удорожание суммарной стоимости схемы разводки. Причиной этого является использование большего количества материалов.
- Если выполняется монтаж скрытой проводки с разделением на группы, то для прокладки питающих линий потребуются значительно более глубокие штробы. Поэтому если вы выполняете работу своими руками, то трудоемкость такого процесса значительно выше.
- Необходимость монтажа распределительного шкафа в квартире.
Обратите внимание! При монтаже распределительного щита в квартире ,согласно п.7.1 ПУЭ, он должен быть оборудован в удобном для обслуживания месте, не иметь оголенных частей, закрываться на замок, располагаться не ближе 50 см от трубопроводов, быть изготовлен из несгораемых материалов, а автоматические выключатели должны быть установлены только на фазных проводах. Вариант электроснабжения квартиры с двумя группами. Вариант электроснабжения квартиры с двумя группами
Вариант электроснабжения квартиры с двумя группами
При монтаже отдельных групп лучше выполнять их по очереди во избежание их случайного объединения. Кроме того следует соблюдать правила монтажа электропроводки, видео которых вы во множестве найдете в сети интернет.
Соблюдая наши нехитрые рекомендации по правилам расчета и выбора схемы электроснабжения однокомнатной квартиры, вы без труда смонтируете надежную и долговечную электросеть. При этом ее надежность и запас прочности будет отвечать самым высоким стандартам. А при качественном монтаже безопасность такой электросети будет отвечать всем нормам ПУЭ и не приведет к пожару или другим неприятным ситуациям.
В каких случаях менять
Электропроводку в квартире необходимо заменить в следующих случаях:
- здание давно не ремонтировалось, и электросети не соответствуют требованиям безопасности;
- предстоит капитальный ремонт квартиры;
- параметры электропроводки не соответствуют новым требованиям, предъявляемым к ней;
- изменяется схема проводки в однокомнатной квартире;
- выявлены неисправности электропроводки, при которых не может эксплуатироваться помещение.
Не соответствующей требованиям безопасности, можно считать электропроводку, отслужившую срок эксплуатации или имеющую серьезные повреждения проводников и изоляции.
Максимальные сроки эксплуатации в жилых помещениях многоквартирных домов скрыто проложенной электропроводки:
- из медного провода – 40 лет;
- из алюминиевого провода – 20 лет.
https://youtube.com/watch?v=x44XBNAUutk
Учитывая относительно небольшой срок службы алюминиевой электропроводки, при капитальном ремонте ее необходимо заменить. Целесообразно провести замену с использованием медного провода.
Квартира, приобретаемая с целью использования ее под жилье, очень часто приводиться в порядок самими владельцами, старающимися реализовать при этом свои понятия об уюте, комфорте, сделать жилище красивым и удобным. В этом случае удается сберечь немалую часть денежных средств за счет отказа от использования наемных рабочих. Качественную электропроводку также можно выполнить в квартире своими руками, если воспользоваться необходимым инструментом и руководствоваться в работе требованиями нормативных документов, основным из которых являются ПУЭ (правила устройства электроустановок).

Залогом успеха при устройстве электрической сети в однокомнатной квартире будет являться хорошо продуманная, согласованная с другими инженерными сетями и коммуникациями схема электропроводки.
Отличительные черты современной электропроводки
Когда в начале прошлого века электрификация стала повсеместной, прогресс порвался не только в производственную сферу, но и в быт человека. А с наступлением нынешнего тысячелетия уже невозможно представить жилье без телевизоров, компьютеров, прочей кухонной и бытовой техники. Электропроводка в квартире – скрытая сеть из проводов, по которым подается электричество к каждому потребителю. Только если раньше нужно было подвести провода к лампочке, то сейчас требований гораздо больше.
И трудности вызывает уже этап проектирования. Приходится производить расчеты. Главный фактор – нагрузка, которая возможна при включении всех бытовых приборов. Современная разводка электрики состоит из ветвей, каждая из которых предназначена для определенного числа потребителей. Нужны средства защиты от замыкания, заземление, УЗО и т.д. Хорошо, когда есть дизайнерский проект, где видно, сколько точек освещения будет в комнатах, какие бытовые приборы планируется установить. Остается лишь суммировать их потребляемую мощность. Места установки выключателей и розеток уже известны.

Однако стоит продумать не только силовое обеспечение, но и прокладку слабосильных кабелей. Современная схема проводки в квартире предполагает чертеж, где указаны каналы для прокладки кабелей к роутеру, телевизору, стационарному телефону. Не стоит забывать о системах наблюдения, пожаротушения и т.д. При этом есть одна особенность. Разделять эти две системы не стоит. Каждый прибор запитывается от сети 220 Вольт. А слабосильный кабель укладывается параллельно. В противном случае он будет лежать прямо на полу. Альтернатива – укладка в специальные каналы плинтуса.

Даже освещение стало другим. Раньше стандарт предполагал, что в комнате есть одна люстра с выключателем. Торшер и другие дополнительные источники света подключались к розеткам. Сейчас прокладка электропроводки в квартире предполагает подсоединение множества точек потребления. Это точечные светильники, бра, неоновая подсветка и прочее, что только пожелает владелец недвижимости. Нагружать старые кабеля нельзя. Увеличение числа потребителей приводит к тому, что сечения не хватает, и провод перегорает. Придется переделывать ремонт заново.
Особенности планировки
Недостатки планировки 1-комнатной квартиры:
- Небольшая жилая площадь.
- Очень часто – низкий потолок.
- Маленький туалет, ванная комната и кухня.
- Маленький коридор или прихожая.
- Нет антресолей.
- Часто нет балкона или лоджии.
Использование перегородок при перепланировке Главное преимущество квартиры, расположенной не на углу дома, а внутри, является ее намного лучшее сохранение тепла. Кроме того, существует несколько непреложных правил, которые применяются при планировке:
- Старый дизайнерский прием – необходимо визуально показать как можно больше свободного места в комнате.
- Обильное искусственное освещение даже при наличии достаточного естественного освещения.
- Использование комбинаций цвета. Например, потолок всегда должен быть светлее остальных поверхностей, но его не обязательно делать белым – он может быть любого цвета. Более светлый потолок визуально приподнимется и сделает помещение просторнее.
- Зеркала и глянцевые отражающие поверхности в интерьере также позволят визуально увеличить комнату.
- В однушке предпочтительнее использовать стиль дизайна минимализм – он сделает комнату просторнее и сохранит ее функциональные особенности.
- Встроенная или мобильная мебель.
- Вместо стационарной внутренней перегородки между помещениями рекомендуется установить мебель – шкаф, стеллаж. Она будет выполнять не только роль перегородки, но и свои непосредственные функции.
Пример перепланировки угловой квартиры с одной комнатой площадью 50 м2
Нормативные документы
Все стройматериалы и деятельность строителей регламентируется правилами и требованиями, у них есть название, а это ГОСТ и СНиП. Так же к электрике в домах и других сооружениях применяют Правила Устройства Электроустановок. В этом документе прописаны требования к электрооборудованию.
Электрика в доме должна быть подключена к напряжению, только после того как пройдёт проверка на наличие короткого замыкания.
Если решили сделать проводку в своём доме или квартире самостоятельно, то хорошо изучите требования, которые к ней предъявляются.
Главное учтите такие детали электрической проводки, как распределительные коробки, выключатели, счётчики и розетки должны быть в зоне быстрого доступа.
Электропроводку в доме монтируют своими руками быстро, но необходимо помнить, что проводка очень капризна с точки зрения безопасности. При определённых знаниях всех норм можно придержаться. Так выключатели по ПУЭ необходимо монтировать на уровне от 0,6 до 1,5 метров от пола.
Кабель, который должен подходить к выключателю, располагают сверху. На уровне от 0,5 до 0,8 метров от пола располагают розетки, это необходимо для безопасности в случае затопления дома. От газовой, электрической плит, труб и отопительных радиаторов розетки должны быть на расстоянии примерно 0,5 м.
Провода к розеткам всегда подходят снизу вверх, вот так проводят установку электрики в доме своими руками. В комнате на каждые шесть квадратных метров должна быть 1 розетка, исключением будет кухня, так как в ней устанавливают столько розеток, сколько нужно.
Монтаж розеток в туалете нельзя, а в ванной монтаж розеток разрешается (при наличии развязки через трансформатор). Трансформатор устанавливают вне ванной комнаты. До того как вы начнёте монтаж электропроводки необходимо составить её план, на плане необходимо разметить расположение проводки в стенах
Важно размещать провода либо по горизонтали, либо по вертикали
Проводка должна быть расположена вдали от балок перекрытий, труб. К примеру, электропроводка от балок и карнизов должна быть расположена на расстоянии от 5 до 10 см. От потолка необходимо выдержать расстояние в 15 см, от поверхности пола от 15 до 20 см. Розетки от окон и дверей должны быть на расстоянии 10 сантиметров. Скрытая или наружная электропроводка не должна прикасаться к частям конструкций выполненных из металла.
Если провода проводки идут параллельно друг другу, то расстояние между ними должно быть не менее 3-х миллиметров. А лучше всего каждый провод пометить в гофру или отдельный короб. Вот так происходит монтаж электрики в деревянном доме своими руками.
Для соединения и разводки проводов используют специальную распределительную коробку. Места соединения проводов обязательно изолируют, и не соединяйте медные провода с алюминиевыми проводами.
Если вы собрались производить установку электропроводки из медного провода, то устанавливайте ее только из медного. Болтовыми соединениями ко всем приборам прикрепляют заземление и провода нуля.
Если учесть все правила и нормы, то все схемы соединений можно составить своими руками.
https://youtube.com/watch?v=UuNvR3ZeFhs
Полная и частичная замена
Согласно стандартам до 1991 года щиток квартиры должен был иметь мощность 3,5 кВт. В современных условиях используются различные электроприборы, поэтому мощности уже недостаточно. Существует два способа поменять электрическую сеть.
Особенности и минусы частичной замены
Замена электропроводки в хрущевке гарантирует безопасное и полноценное пользование всеми современными бытовыми приборами
Полная замена скрытой электропроводки в квартире-хрущевке сопровождается шумом, что может мешать спокойствию соседей. Трудоемкость работ по извлечению кабеля из всех стен под силу немногим хозяевам. Если советский алюминиевый провод в нормальном состоянии, можно заменять коммуникации частично
В процессе важно учитывать такие моменты:
- устанавливается новый автомат ввода на 7 кВт для защиты от коротких замыканий и обесточивания помещений;
- розетки, рассчитанные на нагрузку от 10-15 А, нужно заземлить;
-
для прокладки используется изолированный медный провод с выдержкой тока от 2 до 5 А на каждый мм2.
К недостаткам частичной замены относятся электрохимическая несовместимость проводов из меди и алюминия, несоответствие сечения кабеля мощности современной бытовой техники. Часто в маленьких старых коробках не хватает места, а перекоммутация ломких алюминиевых кабелей требует определенных навыков.
Когда требуется полная замена
Старая проводка не выдерживает нагрузки включенных приборов
Капитальный ремонт с демонтажем напольного покрытия, кардинальной переделкой стен предусматривает полную замену коммуникаций. Менять проводку полностью необходимо в следующих случаях:
- при единовременном включении бытовой техники появляется запах гари;
- розетки искрят, когда в них включаются приборы;
- у некоторых розеток отсутствует питание;
- происходит утечка тока через стену;
- провода ломаются, становятся менее гибкими.
Группировка потребителей
Группировать потребителей рекомендуется по комнатам и типу потребления. Если квартира большая (трехкомнатная и более), то освещение стоит разбивать на пару групп с раздельными устройствами защиты. Однако чаще всего все осветительные приборы запитываются от одной линии со щитка, а вот комнатные розетки уже разделяются на несколько веток. Плюс еще две обычно формируют для электроплиты на кухне и на санузел.
Группировка потребителей электроэнергии в квартире
Линия для стационарной домашней техники и розетки
В отдельную группу также принято выделять стиральную и посудомоечную машины. Если они сломаются или перегорят идущие на них провода, то эту линию электропроводки можно будет отключить на время ремонта без обесточивания всей квартиры.
Варианты группировки осветительных приборов
По освещению группирование следует производить исходя из мощностей осветительных приборов. Большую зальную люстру на 5–7 лампочек лучше подключить через отдельный провод. Также выделить в свой контур можно настенные бра и освещение ванной комнаты с туалетом. А вот светодиодную подсветку стоит запитать от розеток. В проекте квартирной электропроводки выделять ее отдельно не рекомендуется, так как такие приборы потребляют сравнительно мало электроэнергии.
Линия для кухни
Особый момент – кухня, в нее отдельно должны идти линии проводки на:
- электрическую плиту;
- освещение;
- розетки для чайника, миксеров и другой бытовой техники;
- розетки для посудомойки и стиральной машинки.
Объединять эти электроприборы в одну общую кухонную группу нельзя. Включенные одновременно они будут потреблять слишком много электричества. Если в кухню прокладывать один провод, то его придется подбирать с большим сечением. А это приведет к совершенно ненужному удорожанию электропроводки в квартире и сложностям в ее монтаже.
Основные потребители электроэнергии на кухне
Специальные линии электропроводки
Отдельно делать линии в проекте электрики рекомендуется также для:
- системы теплого пола;
- электрического полотенцесушителя;
- водонагревателя с ТЭНом и т.п.
Для этих электроприборов характерно высокое энергопотребление, поэтому их лучше подключать через специальную выделенную ветку и собственное УЗО
Причем выбирать в квартиру провод по сечению здесь придется с особым вниманием. Жилы кабеля должны будут выдерживать длительный по времени и повышенный в амперах электроток
Электропроводка в помещениях с повышенной влажностью
Ванную и туалет либо совмещенный санузел также следует выделять на схеме в отдельную группу. Эти помещения отличает повышенная влажность. Электропроводку, розетки и освещение в них необходимо подбирать в исполнении с защитой по IP 44 или 54. Экономить здесь не рекомендуется.
Группы потребителей и разметка электропроводки в ванной комнате
Жилые помещения
В каждую жилую комнату в проекте внутриквартирной электрики рекомендуется закладывать три линии – основную и дополнительную с розетками на разных стенах плюс еще одну на освещение. Чтобы сэкономить, дополнительную ветку можно подцепить на основную в соседнем за перегородкой помещении. Не зря отверстия для смежных подрозетников обычно в стенах делают сквозными. Так пару розеток в разных комнатах удается без проблем подключить на общий провод от одной группы.
Главное здесь с нагрузкой потом подключаемых электроприборов не прогадать.
Виды электропроводки
Рассмотрим общую классификацию электропроводок в квартире. В зависимости от видов монтажа она бывает:
- Открытая электропроводка – прокладывают на поверхности стен, потолка снаружи. Крепление проводов многообразно: кабель-канал, гофра, плинтусы и т.д. Кабели в этой электропроводке, по сравнению со скрытой, могут иметь меньшее сечение. Может быть стационарной, переносной или передвижной
- Скрытая электропроводка – прокладывают внутри конструкций: в трубах, коробах, углублениях и т.д. Один из самых распространенных методов прокладки кабелей. Из основных недостатков – отсутствие доступа к проводке. И в случае возникновения неисправностей потребуется приложить немало усилий, чтобы до нее добраться. Кабели в такой сети имеют большее сечение. Электросеть нужно проектировать заранее
- Наружная электропроводка – прокладка сети снаружи здания. Также может быть открытой и скрытой
На этапе проектирования схемы электропроводки нужно учесть:
- Места установки электрощитков и розеток
- Количество электроточек в квартире
- Мощность электрических бытовых приборов, которые будут использоваться постоянно и периодически
- Разметку проводов, а для открытой проводки – места их крепления
- Основные требования к электропроводке –медные кабели для прокладки сети, питание от сети 380/220 В, система заземления TN-C-S или TN-S
Составляем и выбираем правильные схемы разводки электропроводки в квартире
Современная квартира оснащается большим количеством разнообразной бытовой техники. Микроволновые печи, электрические водонагреватели, холодильники, камины, кондиционеры, электроплиты – все эти приборы создают серьезную нагрузку на электросеть.
И если дом, в котором находится ваша квартира, был построен несколько десятилетий назад, когда набор домашней техники ограничивался телевизором, холодильником и иногда пылесосом, имеющиеся провода могут такую нагрузку попросту не выдержать. Чтобы избежать связанных с этим проблем, необходимо своевременно выполнить замену электропроводки квартире.
С выполнением всех сопутствующих мероприятий можно справиться собственными силами. Нужно лишь подробно изучить особенности существующих схем эл. проводки в квартире, разобраться в порядке проведения работы и сделать все с соблюдением требований техники безопасности.
Типовые схемы
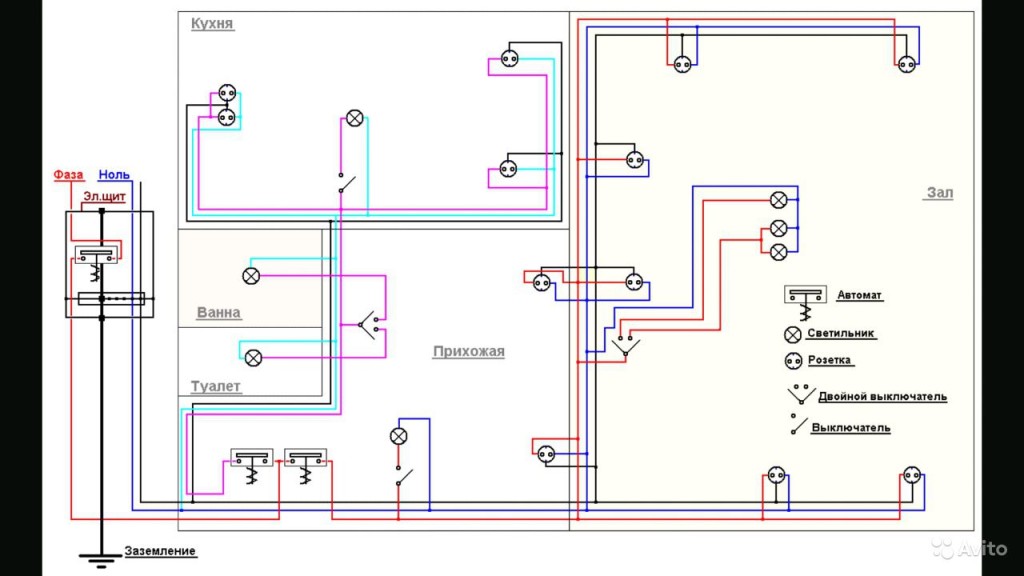
Принципиальная и монтажная схемы электропроводки 2-х комнатной квартиры
При монтаже электролинии руководствуются типовой схемой для квартиры с одной и двумя комнатами.
План обустройства электрики в однокомнатной квартире предусматривает разделение сети на две группы. В первую включаются приборы ванной и кухни, во вторую – жилого помещения и прихожей. Нагрузка разделяется на две высокомощные сети. Если одна выходит из строя, вторая работает в нормальном режиме.
Схемы, отражающие систему электроснабжения двухкомнатной квартиры, предусматривают электрический щиток рядом с дверью. Проводку делят на группы потребителей с отдельным автоматом. Аналогичным образом запитывается частный панельный дом или двухуровневый дюплекс.
Наши специалисты
-
Алексей электромонтажник Опыт работы: 4 года
- Слюсарев Сергей Викторович
Руководитель проектов
- Виталий
электромонтажник 4 разряда
-
Игорь
электромонтажник 5 разряда Опыт работы: 12 лет
- Слюсарев Сергей Викторович
Руководитель проектов
В , Вам мы предлагаем быстрое решение вопросов, гарантию на все виды услуг и выполнение заказов на высоком профессиональном уровне.
Электропроводка в однокомнатной квартире прокладывается нашими мастерами аккуратно, бережно, с учетом требований безопасности и специфики помещения.
Мы тщательно рассчитываем проект электропроводки, оцениваем его и только после утверждения параметров приступаем к работе.
Действуем быстро, потому что понимаем важность соблюдения графика.
Вниманию клиентов предоставляется полное обслуживание: создание электропроекта, расчет силовых линий, монтаж сетей, установка приборов, частичная или полная установка электропровода скрытым и открытым способом.
Расположение и установка крупных бытовых приборов и мебели
На начальном этапе при составлении схемы планировки помещения необходимо обратить свое внимание на особенности планировки помещения, грамотно распределить ориентировочное место положение мебели и необходимых электрических приборов
Все должно быть расположено компактно и легко доступно, при этом не допустимо загромождение мест, где будут располагаться электрофурнитуры, так как туда должен быть свободный и открытый доступ для выключателей.
Итак, сперва понадобится составить план с указанием и нанесением туда всех оконных и дверных проемов, это необходимо сделать для того, чтобы можно было предварительно рассчитать необходимое количество проводки, фурнитуры и прочего.
Как сэкономить на проводке?
- Проводка в штробе намного дороже прочих вариантов, так как нужно делать ниши в бетоне с помощью перфоратора или штробореза. Это очень шумно, грязно и тяжело.
- Проводка по потолку удешевляет смету, так как там провод прокладывается просто на скобах, без необходимости сверления.
- Чем меньше розеток и выключателей — тем дешевле, но менее удобно потом жить.
- Подключение к новой схеме части старой проводки удешевляет работы, однако имеет опасность выхода из строя старой части из-за перегрузки.
Стоимость материалов для проводки.
Розетки и провода к ним.
Розетки нужно различать:
- высоконагруженные (например — для электроплиты)
- обычные бытовые,
- малонагруженные (для техники).
Лцчше не делать малонагруженных розеток, делайте обычные бытовые или высоконагруженные, именно такие розетки безопасны и потянут большое количество современных приборов.
Средней считается норма — 4 розетки в комнате. НА каждую розетку требуется минимум 10 метров кабеля.

Провод для освещения
Рассчитываем так: — на каждый осветительный прибор в среднем нужно от 5 до 6 метров провода, на комнату.
Что значит осветительный прибор? Значит – если у вас весит одна люстра, то достаточно одного провода, если ламп у вас несколько (допустим натяжной потолок, с 6 лампами), то рассчитывается на каждую лампу. Также закладываем общую магистраль из комнаты (10 – 15 метров, кстати, ее также можно взять сечением в 1 мм), плюс проводка под выключатель (еще 10 метров). Таким образом, получается – одна комната (средняя комната квартиры, не дома) с шестью осветительными приборами потребует (проводка с запасом) – 6 приборов Х 6 метров + 15 метров магистраль + 10 метров выключатель = 61 метр!
Если у вас один осветительный прибор – 6 метров + 15 + 10 =31 метр.

Стоимость автоматов, щитка и распределительной коробки
Хорошие автоматы стоят примерно 150 – 200 рублей за штуку, не берите Китай за 50 – 80 рублей, живут они не долго! Для однокомнатной квартиры понадобится одна штука.
Распределительные коробки хорошего качества (с запасом) — 200 рублей. Достаточно 2 штук.
Также сам щит распределительный – стоит около 500 – 1000 рублей, берите металлический и желательно встраиваемый, он не торчит и долговечнее пластикового.
Размещение электропроводки в однокомнатной квартире
Типичная схема электропроводки в однокомнатной квартире включает в себя две ветви, которые питают жилую комнату и ванную (с туалетом) с кухней.
Идеальная схема электропроводки однокомнатной квартиры будет предусматривать отдельные кабели для различных групп элементов.
Помимо места расположения розеток, светильников и приборов в однокомнатной квартире, необходимо определить маршруты прохождения кабелей. Они будут зависеть от типа самого помещения и дизайна интерьера. Например, в панельных домах проводку необходимо прокладывать в полу или на стыке пола и стен. А в кирпичном доме в однокомнатной квартире проводку можно спрятать в штробах стен.
Сколько стоит провести проводку в однокомнатной квартире?

Основное неудобство при замене проводки в однокомнатной квартире – устройство каналов для прокладки кабелей. Ее лучше выполнять в пустой квартире, подготовленной для ремонта так, как это очень пыльная работа. Кабельные каналы обычно устраивают по стенам.
Если планируется устройство подвесного или натяжного потолка – по потолку, в гофрированной трубе, с закреплением специальными дюбелями. Нередки случаи прокладки кабеля в полу. В двух последних случаях соединительные коробки закрепляются на стене в специальных нишах.
Основная цена, как правило идет за работу! Если сами ни разу не делали проводку, то сделать ее в квартире с нуля будет сложно! Да не дай бог, еще что-нибудь перепутаете, тут и до пожара не далеко!





