Замена деталей
Устранение обрывов проводки не требует особенной квалификации от домашнего мастера. Гораздо сложнее найти и исправить поломку на печатной плате, драйвере, преобразователе напряжения или матрице. Без специальных знаний тут не обойтись. Также понадобится умение работать с диагностическими приборами и паяльником.
Ремонту или замене могут подлежать такие детали:
- ограничивающий конденсатор;
- блок питания;
- драйвер;
- матрица.
Конденсатор для ограничения тока
Данный компонент является причиной неисправности, когда лампа прожектора горит неравномерно, постоянно мерцая. Связана такая проблема обычно с тем, что производители, стремясь сэкономить, устанавливают токоограничитель, не соответствующий по характеристикам драйверу.
Блок питания
Частой причиной неправильной работы прожектора является поломка блока питания. В такой ситуации можно приобрести новый блок питания или подобрать данную деталь от другого устройства (например, от принтера). Если решено купить новый блок, рекомендуется взять его с собой в магазин, так как на корпусе указаны его технические характеристики. Чтобы достать блок, вначале нужно разобрать прожектор.

Драйвер
В маломощных моделях часто отсутствует блок питания. В таких случаях вместо блока используется драйвер светодиодного типа. Так как диод не способен получить электропитание прямиком из сети (нужен переменный ток, отличный от сетевого), то и задействуется драйвер. Устройство функционирует с учетом рабочей температуры и времени, изменяя выходной ток, поступающий на светодиод.
Для замены драйвера следует разобрать прожектор, чтобы установить технические параметры драйвера, а затем обратиться в магазин. Так же, как и в случае с блоком питания, можно подобрать подходящий драйвер из другого устройства.
Матрица
Самой распространенной причиной неисправности прожектора является чрезмерный нагрев матрицы, что приводит к перегоранию предохранителей. Прожектор разбирают, после чего достают испорченную матрицу. Для этого откручивают четыре винта и отпаивают токопроводящие детали. Далее наносят слой термопасты на светодиод и припаивают обратно токопроводящие части. Завершают операцию прикручиванием на место матрицы.

В некоторых случаях проводка в матрице идет через отверстия подложки. Она выступает в качестве матричного радиатора. На участках перехода провода должны быть покрыты изоляционным слоем (в первую очередь речь идет о проводе плюса). Это позволит избежать короткого замыкания на корпус устройства.
Нельзя нарушать форму матрицы. Рекомендуется использовать только «родные» винты, чтобы не нарушить конструкцию. Также не следует забывать о полярности: красный проводок — плюс, черный или синий — минус, зелено-желтый провод направляют на корпус.
При обнаружении хотя бы 2-3 перегоревших диодов не следует дожидаться полного выгорания матрицы. В любом случае устройство уже не способно нормально функционировать, в результате чего драйверы и преобразователь напряжения вскоре выйдут из строя.

Печатная плата преобразователя напряжения
Если при проверке платы найдены очевидные признаки перегоревших элементов, понадобится ремонт устройства. На рисунке ниже представлена схема преобразователя для прожектора.

До того, как заменить неработающие части, следует выполнить прозвон светодиодов. Вначале отпаивают одну из ножек платы, так как прозвон впаянных элементов не даст корректного результата. Если появится необходимость, перегоревшие детали меняют на новые.
Ремонт прожектора небольшой мощности
В виде примера рассмотрим ремонт прожектора СДО01-10. Мощность устройства — 10 Вт. Внешний осмотр показывает отслоение защитного покрытия на одном из прожекторов. Также присутствуют темные пятна на излучающей свет поверхности матрицы.
Для упрощения задачи устанавливаем драйвер прожектора с перегоревшей матрицы на светильник с исправной матрицей. На старом драйвере перегорел защитный резистор (его номинал составляет 1 Ом), что указывает на пробой диода в диодном мосте на переходе от ключевого резистора к управляющему. Однако замена драйвера не привела к восстановлению функциональности прожектора.

После дальнейшей проверки выявлен обрыв оптической пары обратной связи. Замена пары дала результат — светильник заработал.
Этапы выполнения работ
Работы по монтажу и подключению диодных прожекторов делятся на три этапа: поиск места установки, подготовка инструмента и материалов, непосредственно подключение.
Определение места
Здесь нужно двигаться «с конца»: определите территорию, которая должна освещаться прожектором, после чего выберите место его установки так, чтобы световой поток падал на нужную зону. В идеале надо составить схему или начертить эскиз. Убедитесь в том, что рядом находятся источники питания, либо проложите проводку
Важно, чтобы имеющиеся кронштейны надежно крепились к стене или выбранному объекту
Прожекторы могут крепиться к потолку, опорам, стенам, а главным условием является наличие гладкой поверхности для монтажа. Высота установки зависит от габаритов и мощности изделия, освещаемой территории и т.д. Небольшие прожекторы рекомендуется монтировать на максимальную высоту не более 16 м. Помните, что это многофункциональные устройства, позволяющие с легкостью задавать определенный угол наклона.
Инвентарь и материалы для подключения к электросети
В процессе выполнения работ вам пригодятся:
- бокорезы;
- канцелярский нож или специальный инструмент для зачистки провода;
- паяльник со всеми принадлежностями;
- изолента;
- отвертка.
Подключение светодиодного прожектора с заземлением и без него
Внимательно прочитайте инструкцию. Если в ней ничего не указано насчет полярности, то при подключении к сети ее можно игнорировать. Чтобы подсоединить прожектор, используйте гибкий медный или любой другой проводник, который устойчив к высоким температурам (до 160 град. Цельсия). Не всегда есть необходимость в заземлении, поэтому желто-зеленый провод можете просто хорошенько заизолировать и спрятать в задней части прибора.
Подключение устройства к той или иной сети зависит от модификации. Это могут быть приборы, работающие от сети переменного тока напряжением 220 В, либо оборудование, функционирующее от источников постоянного тока на 24 В. В последнем случае может применяться обычный бытовой выпрямитель тока.
Перед монтажом изучите корпус прожектора и убедитесь в отсутствии видимых повреждений механического типа. Освободите клеммную колодку, удалив крышку, чтобы получить доступ к клеммам и узлам заземления. Выкрутите сальниковый ввод и обесточьте помещение, отключив подачу электроэнергии с общего распределительного щитка.
При замене прожектора на новый нужно выбросить старый, предварительно сняв с него все провода. Желательно подбирать такие устройства, для которых подходит идентичная крепежная конструкция. Установите чехол на пустое место – этот элемент обеспечит защиту проводов от попадания воды.
Разместите прожектор, наживив винты и шурупы, достаньте провода из коробки и соедините с нужными в соответствии с электросхемой. При помощи паяльника обеспечьте надежное крепление и хороший контакт на проводах. Выполните изоляцию, спрячьте соединения внутрь клеммной коробки и верните на место крышку, закрутив болты. В этих целях могут использоваться и специальные защелки.
Закрутите винты на прожекторе, чтобы намертво прикрепить его к месту установки. Подайте напряжение и убедитесь, что осветительный прибор функционирует.
Устройство светодиодного прожектора и типовые неисправности
Светодиодные прожекторы считаются такими устройствами, которые сочетают высокие показатели эффективности в работе и экономичности. Эти изделия имеют длительный по времени эксплуатационный ресурс, но иногда требуют квалифицированного ремонта. Чтобы качественно отремонтировать, рекомендуется обращаться в специализированные мастерские, где работают квалифицированные и опытные специалисты. Этот прожектор представляет собой яркий прибор для освещения, которые состоит из определенных деталей и элементов, одними из них являются:
- Специальные светодиоды, которые способны излучать свет.
- Специальные драйвера.
- Корпус.
- Эффективный рассеиватель, который в заметной степени увеличивает КПД устройства.
- Линзы.
Устройство светодиодного прожектора.
Частой поломкой, которая связана с представленным устройством — выход из строя драйвера. Осветительный прибор такими неисправностями быстро теряет яркость и с течением времени перегорает, потому как уменьшается качество передачи тепла в атмосферу. Эта проблема характерна для недорогих по стоимости изделий. Сгорание или же нечеткая работа драйвера является частой проблемой, которая часто встречается у производителей, экономящих на установке качественных радиаторов.
Проверка и разработка схемы подключения LED матрицы
При подключении матрицы, установленной на массивный радиатор, к сети 220 В, она засветилась, ток потребления составил около 45 мА, что соответствовало заявленной мощности продавцом. Но пульсации света с частотой 100 Гц были большими. Ведь в матрице не было электролитического конденсатора.
Для уличного освещения такой прожектор подойдет, но я планировал использовать его для освещения предметов при фотографировании, где нужен минимальный коэффициент пульсации светового потока.
Как известно, светодиоды работают от постоянного напряжения, и при подключении к переменному напряжению в электрической схеме любого драйвера на входе устанавливается выпрямительный мост.

Исходя из этого, решил попробовать запитать светодиодную матрицу постоянным напряжением. Для этого был использован драйвер на токоограничивающем конденсаторе (он был выпаян, а контактные площадки замкнуты) светодиодной лампы и конденсатор емкостью 150 мкФ на напряжение 400 В.

Испытания подтвердили правильность идеи. Матрица засветила ярким ровным светом. Проверка светового потока на мерцание показала полное его отсутствие. Осталось только все детали разместить в корпус прожектора.
Детали корпуса и рефлектора
Есть ряд решений для корпуса самодельного прожектора. Если требуется высокая степень пыле-влагозащиты для уличного фонаря, то подойдёт автомобильная фара. Ободок цоколя лампы нужно будет вырезать и закрепить поверх панели со светодиодной матрицей. Недостаток метода — ограниченная мощность прожектора при том, что матрица в нём поместится только одна.
Если вы размещаете несколько светодиодов или матриц на одной печатной плате или монтажной панели, корпус можно изготовить из жести или тонколистовой стали. На заготовке разметьте развёртку усечённой пирамиды: квадрат в центре и одинаковые равнобедренные трапеции по сторонам. Не забудьте оставить по «язычку» на одной из боковых сторон каждой трапеции для стыкования лепестков между собой. Также в меньшем основании трапеции следует оставить прямоугольную полоску около 15–20 мм, а в центре квадрата вырезать ещё один со стороной на 20–25 мм меньше.
Когда выкройка будет готова, отшлифуйте края, согните корпус и соедините швы заклёпками. Внутреннюю поверхность прогрунтуйте, вскройте белой аэрозольной краской без глянца и оставьте сохнуть на 2–3 суток. С передней стороны корпуса заведите по диагонали квадратный отрезок стекла подходящих размеров и прислоните его к загнутым полочкам изнутри. По контуру стекла обильно пройдитесь белым силиконом, им же промажьте швы корпуса.
Крепление монтажной панели или платы выполните на восьми болтах по 4 мм, предварительно просверлив отверстия по краям каждой полочки на узкой стороне корпуса. Чтобы пластина прилегала плотно, используйте уплотнитель для дверей из вспененного ПВХ. Обтянуть болты будет непросто, их головки недоступны, поэтому используйте пару законтренных гаек на конце.
https://youtube.com/watch?v=v6uUun3PG-k
Простейшая схема устройства светодиодной лампы 220 В
Максимально простая схема для светодиодной лампы, подключаемой к сети 220 В, включает драйвер, состоящий из двух гасящих резисторов, стабилизирующих напряжение. Подключение LED-диодов происходит в разных направлениях, что гарантирует идеальную защиту от обратного напряжения. В таком случае частота мерцания увеличивается с 50 до 100 Гц.
К примеру, для подключения светодиодной ленты к цоколю припаиваются два провода. Концы этих проводов впоследствии соединяют с концами светодиодной ленты. Электрическая цепь плюсового провода включает конденсатор с параллельно подключенным резистором и проходит через положительную часть диодного моста, а цепь минусового провода — резистор и соединяется с отрицательной частью диодного моста. Между диодным мостом и светодиодной лентой устанавливают второй блок «конденсатор-резистор», подключаемый к обоим проводам.
Проще говоря, питающее напряжение проходит через ограничительный конденсатор и поступает на диодный мост, а оттуда — на светодиодные элементы. Заменив светодиод на выпрямительный диод, вы в два раза не увеличите, а понизите напряжение — с 50 до 25 Гц. При таком раскладе мерцание изделия станет чувствительным, вредным для зрительных органов, приводящим к быстрой утомляемости и мигреням.

Линейный драйвер для светодиодов своими руками
С теорией закончим, перейдем к практике и попробуем собрать линейный драйвер своими руками. Проще всего эту задачу решить при помощи широко распространенного интегрального стабилизатора КР142ЕН12А (его импортный аналог – LM317). Найти его можно в любом соответствующем магазине, и стоит он в районе 20 рублей. Необходимые материалы и инструменты: паяльник, тестер и провода.
Эта микросхема рассчитана на входное напряжение до 40 В, выдерживает ток до 1.5 А и, главное, имеет встроенную защиту от перегрузки, короткого замыкания и перегрева. Правда, это стабилизатор напряжения, а драйвер должен стабилизировать ток. Но мы этот вопрос решим, чуть изменив типовую схему включения микросхемы.

Здесь микросхема применяется в роли регулирующего элемента, стабилизирующего ток на заданном уровне. Какой величины этот ток будет? Все зависит от сопротивления резистора R1, номинал которого рассчитывается по простой формуле: R = 1.2/I, где:
- R – сопротивление в омах;
- I – необходимый ток в амперах.
Давай попробуем построить драйвер для тех светодиодов, из которых мы делали настольную лампу в начале статьи. Итак, нам нужен драйвер, на напряжение 9.9 В выдающий стабилизированный ток 300 мА. Делаем расчет номинала резистора R1: 1.2/0.3= 4 Ом. Поскольку резистор стоит в токовой цепи, мощность его выбираем не менее 4 Вт.
Здесь отлично подойдут резисторы, используемые практически во всех телевизорах в качестве гасящих по питанию (такие лежат в любом магазине). Они имеют мощность 2 Вт и сопротивление 1-2 Ом. Если резисторы одноомные, то их понадобится 4 шт, если двухомные – 2 шт. Соединяем их последовательно, чтобы сопротивления сложились.
Крепим микросхему на небольшой радиатор и подключаем к выходу нашего драйвера цепочку из трех последовательно соединенных светодиодов, соблюдая полярность. Можно включать. Но куда? Какое входное напряжение у этого драйвера? Вот тут начинается самое интересное. Напряжение на входе должно быть минимум на 2-3 вольта больше того, что необходимо светодиодам, но не более 40 В – больше микросхема не выдержит.
В нашем конкретном случае светодиодам нужно 9.9 В. Значит, на вход можно подать постоянное напряжение величиной от 12 до 40 В. Причем напряжение это может быть нестабилизированное. Подойдет автомобильный аккумулятор, блок питания ноутбука или ПК, понижающий трансформатор с диодным мостом. Подключаем, соблюдая полярность, и наш фонарь готов!
Вот и закончилась наша беседа о led драйверах. Надеюсь, теперь ты не только знаешь, как работает этот важный узел, но и сможешь его правильно выбрать, подключить, а при необходимости даже собрать своими руками.
Следующая
СветодиодыПараметры и технические характеристики светодиодов типоразмера SMD 3014
Устройство светодиодного прожектора на фото
Ниже на фото я покажу ещё раз устройство уличного светодиодного LED прожектора. Для тех, кто уже всё понял – воспринимайте это как бонус к статье)
Прожектор 10 Вт из статьи про Прожектор с датчиком движения
Рассматриваемое устройство состоит из двух частей: Прожектора (светильника) и датчика движения.
Разбираем прожектор (датчик движения – “приблуда” внизу))
Устройство светодиодного прожектора
Крепление светодиодной матрицы. Сердце этого прожектора, ради него работает всё остальное.
Светодиодная матрица прожектора
Обратите внимание на фото – в матрицу входят 9 темных точек. Это одиночные светодиоды
Подробнее будет позже.
Светодиодная матрица установлена таким образом, что корпус прожектора служит теплоотводом. При этом для улучшения теплопередачи используется теплопроводная тепмопаста.
Сзади в прожекторе находится LED Driver. По сути – источник тока (источник питания) для светодиодного источника света.
Устройство прожектора сзади
На вход блока питания поступает напряжение 220 В через реле датчика движения, а на выходе – постоянное однополярное напряжение около 10 В со стабильным током. Напряжение я измерил вольтметром, и для разных светодиодов оно может быть разным, но ток для этого блока будет стабильным, это необходимое условие для питания любых светодиодов.
LED Driver для питания светодиодной матрицы
Напряжение на выходе, как видно на этикетке блока, может колебаться в 2 раза – от 8 до 15 В, зато выходной ток очень стабилен – 900мА +-5%.
Хотел было разобрать источник питания, но он оказался залит герметиком, как и должно быть с уличной электроникой:
LED Driver – вид сзади. Слева – вход, справа – выход
Прожектор LEEK, 10 W
Фото разобранного прожектора 10 Вт, хорошо видно устройство.
Светодиодный прожектор Leek 10 Вт – вид спереди
Светодиодный прожектор Leek 10 Вт – вид сзади. Параметры
Светодиодный прожектор Leek 10 Вт – разбираем корпус
Светодиодный прожектор Leek 10 Вт – Блок питания, он же – драйвер для питания матрицы
Светодиодный прожектор Leek 10 Вт – Описание и параметры, информация на коробке
Светодиодный прожектор Leek 10 Вт – Описание и параметры, информация на коробке
Прожектор R+C, 20 W
Увеличиваем мощность.
Светодиодный прожектор R+C, 20 вт
Светодиодный прожектор R+C, 20 вт. Шильдик с параметрами
Светодиодный прожектор R+C, 20 вт. Разборка и подключение
Светодиодный прожектор R+C, 20 вт. Светодиодная матрица 20 Вт
Светодиодный прожектор R+C, 20 вт. Коробка с описанием и параметрами
Обратите внимание, как производитель регламентирует падение яркости
Светодиодный прожектор R+C, 20 вт. Коробка с описанием и параметрами
Светодиодный прожектор R+C, 20 вт. Коробка с описанием и параметрами
Причины неисправностей
Причиной неисправностей служит:
- нарушения правил сборки на заводе (например, отсутствие проводящей тепло пасты под светодиодным модулем);
- неправильное подключение;
- перепады напряжения в электросети;
- замыкание фазы на ноль или корпус;
- перегрев;
- попадание воды или грязи;
- неверная настройка датчика движения (при наличии);
- нарушения правил эксплуатации.
При наличии хотя бы одной причины выходит из строя блок питания (перегорает резистор или конденсатор), модуль светодиодов или его отдельные элементы. При отсутствии ремонта светильник не может нормально функционировать.
Диагностика
Ремонт любого светодиодного прожектора надо начинать с диагностики – поиска неисправного элемента. Это важный этап. Чем точнее определится блок, вышедший из строя, тем правильнее будет решение о целесообразности ремонта и будут исключены затраты, связанные с ошибочной заменой исправных комплектующих.
Первое, с чего надо начать выявление неисправности – внешний осмотр. Так можно выявить механические повреждения, искрение и т.д. На этом этапе можно выявить явные нарушения. Если по этой части все в порядке, прожектор надо разобрать.
В первую очередь надо выявить видимые повреждения – обгоревшие блоки, оплавившуюся изоляцию и т.д.

Обгоревшие электронные компоненты драйвера
Комплектующие, имеющие такие повреждения, надо сразу отбраковывать с учетом двух моментов:
- даже если блок, имеющий внешние признаки повреждения, окажется работоспособным, он уже потенциально ненадежен и может окончательно выйти из строя в ближайшее время;
- причиной выхода из строя модуля могут быть связанные элементы, даже если они не имеют внешних признаков повреждения (причиной оплавления клеммника может быть неисправный драйвер, нерабочая матрица может привести к неисправности стабилизатора тока и т.д.).
Если на вид все в порядке, можно проверить работоспособность драйвера.

Драйвер и его технические характеристики
Сначала надо прочитать входные и выходные параметры, и убедиться, что прибор рассчитан на работу от бытовой однофазной электрической сети. Если все в порядке, надо подать на вход драйвера 220 В и измерить напряжение на выходе. Без нагрузки оно может составить немного выше указанного. Если нагрузить выход на резистор, номинал которого рассчитывается по формуле R=Uвых/Iвых (в данном случае 35 В/0,6 А=59 Ом, можно взять стандартный номинал 56 или 62 Ом), то напряжение на выходе должно лежать в указанных пределах. Дальше надо измерить выходной ток. Если миллиамперметра нет, то ток можно вычислить по формуле I=U/R (в формулу надо подставлять реально замеренные величины).

Схема проверки драйвера
Если ток равен указанному, то блок питания гарантированно исправен и можно перейти к проверке светодиодной матрицы. Ее надо подключить к источнику питания с выходным напряжением, считанным с этикетки на драйвере (ток для контроля можно найти там же). При подключении надо следит за полярностью. Неисправность можно определить по свечению. Если не горит цепочка элементов (из-за выхода из строя 1-2 светодиодов) или свет отсутствует полностью, матрицу надо заменить или отремонтировать.
Ремонт мощного светодиодного прожектора
Еще раз пришлось столкнуться с ремонтом более мощного прожектора типа СДО01-30 мощностью 30 Вт.

Внешний вид прожектора представлен на фотографии. По габаритным размерам он несколько больше, а конструкция прожектора повторяет конструкцию выше представленной модели.

После снятия задней крышки с прожектора и осмотра внешнего вида радиоэлементов на печатной плате, деталей с подозрительным внешним видом обнаружено не было.

Осмотр печатной платы после ее снятия со стороны печатных проводников сразу выявил два перегоревших резистора, R8 (2 Ом) и R22 (1 Ом). Обычно низкоомные резисторы перегорают от большого протекающего через них тока при пробое полупроводниковых приборов или конденсаторов. Рядом с резисторами находился полевой мощный транзистор SVD4N65F, который и оказался при прозвонке неисправным. Электрической схемы прожектора в наличии не было и пришлось номиналы сгоревших резисторов узнать, вскрыв исправный прожектор такого же типа.

Неисправные резисторы и транзистор были выпаяны и дополнительно проверены на печатной плате все остальные полупроводниковые элементы. После запайки исправных резисторов и транзистора в печатную плату прожектор заработал.
Как видите, владея навыками работы с мультиметром и паяльником можно успешно ремонтировать любые светодиодные прожекторы своими руками.
В дополнение удалось не только восстановить работоспособность прожектора, но и увеличить его мощность в три раза, при этом добиться нулевого коэффициента пульсаций.
Источник
Особенности ремонта
Не всегда надо торопиться выбрасывать неисправный элемент. Во многих случаях его можно починить.
Если матрица содержит несколько явно неисправных светодиодов, их можно попытаться выпаять и заменить на новые. Паять следует аккуратно и быстро, не допуская перегрева соседних элементов и соединительных дорожек. Если количество неисправных излучающих элементов мало (1 или 2) можно замкнуть место удаленного элемента в надежде на то, что драйвер подстроит нормальный режим.

Перемычка на месте неисправного элемента
Но злоупотреблять таким способом ремонта не стоит.
Чтобы починить драйвер, надо попробовать найти в интернете его электрическую принципиальную схему. Почти все недорогие драйверы для регулирования тока используют метод широтно-импульсной модуляции (ШИМ) и имеют примерно одинаковую структуру:
- выпрямитель (диодный мост);
- сглаживающий фильтр;
- микросхема драйвера;
- силовой ключ.
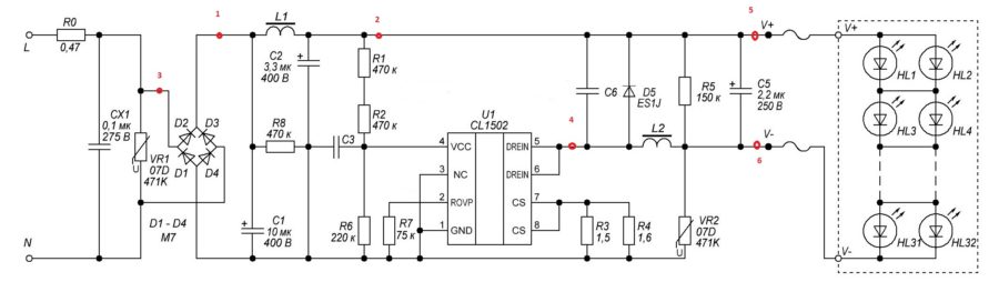
Типовой метод нахождения неисправности можно рассмотреть на примере распространенного драйвера на микросхеме CL1502.
Схема драйвера на CL1502
Чтобы проверить первые два элемента, достаточно тестера. Последовательный алгоритм проверки указан в таблице.
| Отсутствие напряжения в точке | 1 | 2 | 3 |
| Неисправные элементы | Проверить напряжение на входных клеммах драйвера, исправность элементов R0, CX1, VR1 | Проверить исправность диодного моста D1, D2, D3, D4 | Проверить исправность элементов сглаживающего фильтра (в первую очередь L1, С1, С2) |
Далее надо проверить наличие напряжения на выводе 4 микросхемы, оно должно составлять 40-50 В.
При наличии осциллографа и навыков работы на нем, можно провести дальнейшую проверку. В точке 4 должны быть импульсы. Если их нет, значит неисправна микросхема. Если импульсы идут, но между точками 5 и 6 отсутствует выходное напряжение, надо проверить элементы силового ключа (в первую очередь элементы D5, L2, C5).
При установке новой светодиодной матрицы надо соблюсти пару важных моментов:
- полностью удалить с посадочного места остатки старой термопасты, промыть поверхность растворителем, а после высыхания нанести достаточный слой новой пасты;
- прикрепить новую матрицу, использовав полное количество винтов (нельзя использовать два метиза вместо четырех), чтобы обеспечить полное и равномерное прилегание к теплоотводу.

Остатки старой термопасты подлежат полному удалению
В редких случаях неисправный светодиодный прожектор не подлежит ремонту. Обычно его можно восстановить. Экономическую целесообразность починки в каждом конкретном случае определяет владелец осветительного прибора.
Вероятные причины поломки и способы их устранения
Токоограничивающий конденсатор
Итак, прежде всего, необходимо определить причину неисправности вашего устройства. Если прожектор включается, но во включенном состоянии не горит равномерно, а мерцает и мигает – вероятно вышел из строя токоограничивающий конденсатор С1. Многие китайские производители грешат тем, что пытаясь добиться максимальной яркости от не самого мощного прожектора, используют токоограничивающий конденсатор, не подходящий по параметрам к драйверу. Токоограничивающий конденсатор на 400 Вольт номинального рабочего напряжения вполне подойдет.
Блок питания
Еще одной распространённой причиной может быть выход из строя блока питания. Вариантов выхода из ситуации два – обратиться в магазин электроники, где вам помогут подобрать подходящий блок питания (его характеристики указаны на нём, потому, желательно разобрать прожектор и прихватить блок с собой), либо подобрать блок питания (может подойти от сканера или принтера).

Второй вариант возможен, конечно, только если у вас вдруг завалялась ненужная и нерабочая оргтехника, которая может послужить донором блока питания. Сверьте блоки питания, чтобы они были схожи по параметрам. Точное совпадение не обязательно, но параметры не должны сильно расходиться. Как и говорилось ранее, при наличии навыков использования инструментов и понимания в вопросах электроники – вы легко сможете поменять блок питания самостоятельно.
Драйвер
Если в ремонте нуждается маломощный прожектор, вполне вероятно, что он может не иметь своего блока питания, а функцию изменения токов в нем выполняет светодиодный драйвер. Поскольку светодиод не может питаться напрямую от сети, нуждаясь в переменном токе, отличающемся от того, что может предложить ему сеть, в устройстве прожектора задействуется драйвер, учитывающий разброс характеристик светодиода в зависимости от рабочей температуры и времени, корректируя на выходе ток, подающийся на светодиод. Именно этот драйвер может выйти из строя.

Для его замены необходимо будет разобрать светодиодный прожектор и выяснить маркировку драйвера, чтобы купить или заказать замену. Если вы уверенный пользователь электроинструмента – можно найти вышедший из строя элемент драйвера и выпаять его и заменить. Если вы ремонтируете светодиодный прожектор, собранный своими руками, скорее всего вам будет достаточно легко найти проблему в драйвере или же найти аналогичный драйвер и произвести замену. Это будет однозначно дешевле, чем покупать или собирать новый прожектор с нуля.
Выгорание матрицы
Еще одним вариантом выхода из строя конструкции вашего светодиодного прожектора, помимо неисправности драйвера, блока питания или других мелких элементов, участвующих в процессе преобразования тока, может быть выгорание самой светодиодной матрицы. В случае выхода из строя самого светодиода, необходимо найти и приобрести аналогичный по характеристикам диод. После разбора прожектора, нужно будет аккуратно деинсталлировать сгоревшую матрицу, открутив четыре винтика крепления и отпаяв токопроводящие элементы. Затем нужно будет равномерно и аккуратно нанести слой термопасты на новый диод, припаять токоподводящие элементы и аккуратно прикрутить матрицу. Нужно учесть, что форма матрицы должна оставаться нетронутой, то есть желательно использовать те же винтики, что были использованы изначально. Они не должны иметь головки конической формы, так как при использовании таковых, если вы закрутите их с чуть большим усилием, они могут повредить матрицу, и вся ваша работа будет насмарку.
https://youtube.com/watch?v=fcx6BRA9-fw
https://youtube.com/watch?v=l5x0hjF2vTg
https://youtube.com/watch?v=88aTxISuM4Y
Особенности ремонта led ламп
Основой ремонта считается грамотное диагностирование. Чаще всего достаточно осуществить припой контактов, в определенных случаях провоцируется необходимость замены ключевых узлов.
Ремонт светодиодного светильника
Если вы не знаете, как отремонтировать светодиодную лампу, вы можете изучить нашу статью, а также просмотреть рекомендованное видео, которое вы найдете ниже. Выполнение качественного ремонта, который гарантирует в дальнейшем исправность изделия и его длительную эксплуатацию, начинается с детальной подготовки;
- Демонтаж светильника;
- Изучение технической документации;
- Подготовка приборов (список перечислен выше);
- Приобретение мультиметра для проверки контактов;
- Проведение ремонтных работ в зависимости от проблемы;
- Замена драйвера или же блока питания при необходимости.
Ремонт светодиодных люстр
- Приспособление снимается с потолка или же стены;
- Корпус прибора снимается;
- Изучается схема электронная (чаще всего дефекты являются видимыми);
- Удаляется плафон и другие украшения декоративного формата;
- Выкручиваются лампочки, производится диагностика цоколя на предмет прогоревших мест (зачистка может быть осуществлена простым ножом);
- Заново выполняется процесс сбора, подтяжки винтов, проверка всех контактов.
Ремонт светодиодной ленты
Если не горит вся лента, то нужно проверить подключение блока питания к розетке, проверить напряжение, осуществить процесс анализа целостности провода. Осуществляется проверка блока питания. В лентах именно блок питания страдает чаще всего, и чаще всего его нужно будет просто заменить. Если лента горит частично, то проблема с дорожками. Часть сегментов могла выйти из строя. Их можно заменить, для этого потребуется паяльник и припой.
При мерцании ленты – полной или же частичной, нужно осуществить проверку блока питания, а также осуществить процесс изучения ленты на предмет чрезмерного изгиба. При проблеме с блоком осуществляется его ремонт или же замена, если поврежден определенный сегмент, проводится процесс замены диодов. Если же часть сегментов потухла, но диоды целые, это может отражать проблему с резистором. Нужно осуществить проверку цепи последовательно, чтобы найти участок повреждения и осуществить замену.
Ремонт светодиодных фонарей и прожекторов своими руками
Проведение ремонта является стандартной процедурой. Осуществляется визуальный осмотр, снимается корпус, проверяются все элементы поэтапно. В случае необходимости контакты очищаются и припаиваются, в случае серьезной поломки осуществляется замена резисторов, диодов, драйвера, блока питания и пр.
Техника безопасности при ремонте светодиодных ламп на 220 в
Учитывая, что необходимо произвести ремонт прибора, который работает от сети, то обязательно нужно соблюдать и технику безопасности. Рассматриваемые нами лампы обладают бестрансформаторным питанием, все имеющиеся в устройстве элементы во время работы находятся под напряжением, которое может нести угрозу жизни
Исходя их этого важно соблюдать следующие предосторожности:
- В процессе перепайки и при необходимости провести любые измерения обязательно нужно следить, чтобы лампа была отключена;
- При наличии разрядных резисторов, которыми зашунтированы конденсаторы все равно необходимо по завершению ремонта вручную проводить разрядку конденсаторов. Сделать это можно, если закоротить выводы конденсатора, используя любой металлический инструмент, который оснащен диэлектрической ручкой;
- По завершению ремонта если производится первое включение лампы, берегите глаза. В ряде случаев некоторые элементы в лампе могут взорваться, поэтому лучше предусмотрительно отстраняться или отворачиваться;
- Внимательно следите за паяльником и не забывайте его выключать при перерывах. Не нужно класть включенный паяльник на предметы, которые могут вызвать воспламенение.
Зная все особенности светодиодных лампочек можно сделать выводы о принципах их работы и соответственно, при необходимости осуществить правильный ремонт
Важно все ремонтные процедуры совершать с соблюдением правил безопасности
Рекомендуем также просмотреть видео по данной теме:
https://youtube.com/watch?v=2t6LdEe7t8Q





