Чтобы увеличить ресурс транзисторов и серводвигателя
Вот, что пишет Андрей:
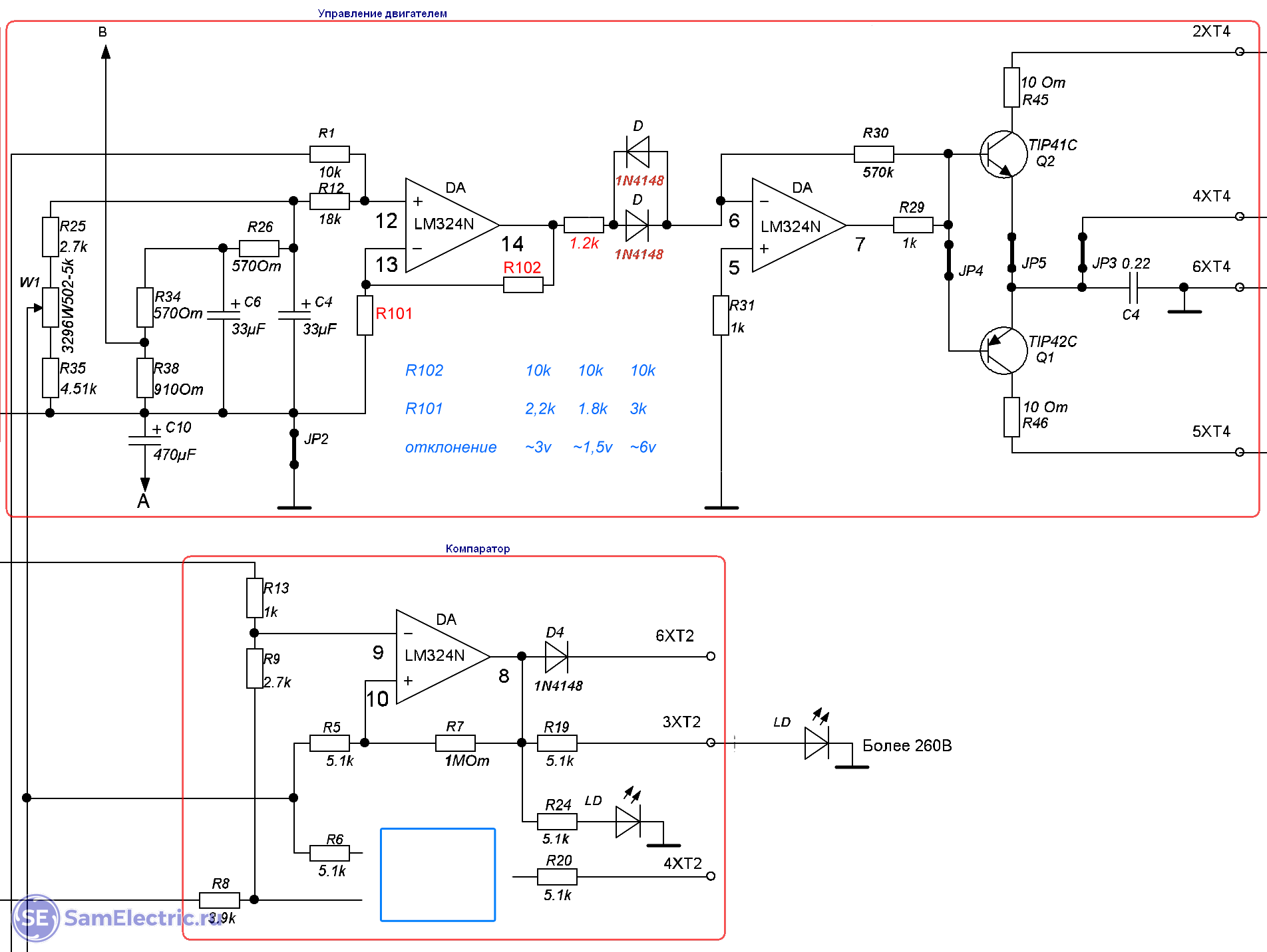
Думал решить быстренько вопрос установкой стабилитрона или диода на худой конец, но уровни напряжений слишком малы, чтобы хоть как-то разгуляться. Соорудить нечто с зоной нечувствительности на транзисторах тоже можно, но это всё грандиозная лепнина на плате. В голове роились идеи вставить второй операционник и включить в разрыв цепи управления.
И тут отец, заглянув через плечо, на схеме обнаружил абсолютно незадействованный (по крайней мере в однофазной версии) операционный усилитель, уже распаянный на плате на ногах 12, 13, 14 с выходом на контакт 4XT2, который просто висит в воздухе. А дальше были прикидки коэффициентов усиления, обратной связи. В итоге родилась вот такая схема. (картинка на основе взятой из статьи).

Схема стабилизатора с порогом срабатывания
Пороговым элементом служат два встречно-параллельно включенных диода. резисторы R101 и R102 регулируют обратную связь и дают в итоге ширину зоны нечувствительности. Я остановился на номиналах 10k и 2.2k что дает нечувствительность примерно 3V по сети переменного тока. Как только напряжение в сети изменяется на большее значение, открывается один из диодов и на электромотор подается не плавно нарастающее, а сразу порогом, позволяя двигателю сразу сделать шаг. Кроме того, потребовалась коррекция выходного напряжения подстроечником, чтобы выставить выходное напряжение. Ну и вторым файлом прикладываю, как выглядит печатная плата после доработки.

Печатная плата стабилизатора после доработки
Да, в оригинальной схеме вместо мотора подключал маленькую лампочку и вольтметр. Напряжение плавно нарастает в любую из сторон. В моей схеме двигатель включается, когда уже есть более серьёзное отклонение напряжения. При этом если напряжение резко скакнуло в любую из сторон, никаких задержек в срабатывании не будет.
Доработка влияет на точность, но в реальной жизни это не играет особой роли. Напряжение на выходе в моём случае имеет право гулять +- 3 вольта от выставленного номинала. Это неизбежная расплата за меньшую нервозность сервопривода. Можно увеличить коэффициент усиления первого операционника (на схеме синий текст) и получить +- 1.5 вольта.
Есть ещё момент. Все опыты проводились на стабилизаторе, в котором моторчик был заменен на более дорогую версию с графитовыми щётками. Как будет крутиться со штатным моторчиком проверить не удалось.
Ремонт двигателя сервопривода
Когда сгорел сам двигатель, то есть два варианта:
- Покупка нового и его установка.
- Попытка реставрации старого двигателя.
Второй вариант дает возможность реанимировать двигатель собственными силами, однако, на не долгое время. Для реанимации нужно произвести отключение двигателя от общей схемы. После этого его нужно подключить к мощному источнику питания.
Вашей задачей является подача на его выходы тока с постоянным напряжением в 5 вольт. Ток при этом должен иметь силу от 90 до 160 мА. При подаче такого тока на щетках двигателя сгорает каждая мелкая частица «мусора».
Полезный совет: поскольку двигатель относится к реверсивному типу, то при подаче напряжения нужно менять полярность. Эта процедура проводится два раза.
После таких действий двигатель сможет снова работать, и стабилизатор будет выполнять свою основную функцию. Далее по несложной схеме можно проводить процедуру подключения стабилизатора напряжения, выпущенного компанией «Ресанта».
Эта схема предусматривает подключение входного фазного и нейтрального кабелей к входной фазной и нейтральной клеммам соответственно. Аналогичным является подключение выходных проводов. Также обязательно подключают заземляющий провод.
Принцип действия стабилизатора
Поскольку щёлкать в стабилизаторе способны только реле, значит, сделан он по релейной схеме. Каждый релейный стабилизатор имеет в своём строении автотрансформатор, повышающий или понижающий напряжение исходя из соотношения витков обмоток. При приближении значения напряжения к верхней границе диапазона схема устройства переключается на обмотку автотрансформатора с более низковольтным значением, и, как следствие, выходное напряжение становится ниже. Таким же образом это действует и в противоположном направлении: при отклонении напряжения в сети в сторону нижнего порога стабилизирующее устройство переключается на повышающую обмотку автотрансформатора.
Процесс переключения обмоток трансформатора курирует специальное устройство – контроллер стабилизатора, а переключения производятся посредством набора силовых реле. Именно эти реле в моменты подсоединения и производят те самые щелчки, которые слышит пользователь.
В стандартном стабилизаторе может находиться от четырёх до семи силовых реле. И чем больше скачков напряжения в сети электропитания, тем чаще происходят переключения и слышны щелчки. Также в эти мгновения может моргать свет и выключаться высокочувствительная техника.
Для регулярных щелчков стабилизатора может быть несколько причин:
- Выход из строя одного из силовых реле. Поскольку ресурс на переключение у реле ограничен, по исчерпании его начинается подгорание контактов, повышение переходного сопротивления. Это провоцирует большую просадку напряжения на выходе стабилизатора, и чем больше нагрузка – тем больше просадка. Пытаясь исправить ситуацию, контроллер начинает переключаться на следующую ступень, где напряжение на самом деле выше и контроллеру приходится снова переключаться на предыдущее реле. Таким путём образуется замкнутый круг переключений и щелчков.
- Плохое состояние сети электрического питания. Это могут быть плохие контакты, наличие множества скруток, линия большой протяжённости с малым количеством сечений проводников. При попытках подключения нагрузки через устройство стабилизации в момент соединения сетевое напряжение понижается. Обнаружив этот момент, стабилизатор начинает попытки повышать его посредством переключения к более высоковольтной автотрансформаторной обмотке. Но в момент соединения цепь питания потребителей на секунды разъединяется и сетевое напряжение возвращается на свой нормальный уровень. Заметив это, прибор стабилизации снова переключается на предыдущий уровень цепи. Таким образом создаётся бесконечный цикл переключений между силовыми реле.
- Неполадке в управляющей схеме (контроллере). Проблема индивидуальна по причине различий между схемами для каждого отдельного стабилизатора. Однако обычно контроллер должен иметь некоторый сдвиг во избежание постоянного срабатывания в пределах некоторых значений напряжения.
Непрекращающиеся щелчки способны привести к быстрому выходу прибора из строя. Поскольку реле не предназначены для такого режима работы, контакты могут быстро обгореть либо залипнуть. Залипание же приведёт либо к сгоранию предохранителя на входе либо к тому, что на выход стабилизатора будет подаваться повышенное напряжение, что чревато уже выходом из строя приборов-потребителей.
Графическое отображение основных режимов работы стабилизаторов напряжения
В одной из предыдущих статей были описаны напряжения, а также приведены к сети своими руками. В данном материале наводятся основные неполадки устройств стабилизации напряжения и возможности их самостоятельного ремонта.
Нужно помнить, что стабилизатор любого типа – это сложное электрическое или электромеханическое устройство с множеством компонентов внутри, поэтому, чтобы его починить своими руками, необходимо иметь достаточно глубокие познания в радиотехнике. Ремонт стабилизатора напряжения также требует наличия соответствующего измерительного оборудования и инструментов.
Сложное устройство стабилизатора
Рейтинг популярных моделей
Вот несколько неплохих бытовых стабилизаторов напряжения, которые можно купить для использования дома или на даче.
РЕСАНТА ACH-5000/1-Ц

РЕСАНТА ACH-5000/1-Ц – это относительно недорогой однофазный релейный стабилизатор, который хорошо подойдет для домашнего использования.
Вот основные технические характеристики этого устройства:
| Количество фаз | 1 |
| Номинальная мощность | 5 кВт |
| Входное напряжение | До 260 В |
| Тип подачи тока на трансформатор | реле |
Точность стабилизации Ресанты составляет 92%, что является довольно неплохим показателем. КПД устройства составляет 97% — прибор почти не теряет ток во время обработки.
Присутствует защита от:
- Короткого замыкания.
- Перегрева.
- Резкого повышения напряжения.
- Электропомех.
При срабатывании защиты, устройство автоматически отключается.
РЕСАНТА имеет монохромный жидкокристаллический экран с подсветкой, на котором отображаются входное и выходное напряжение, а также некоторые другие сведения о ходе работы прибора.
Штиль

Штиль – это стабилизаторы другого типа, электронные.
Вот основные технические характеристики этих устройств:
| Количество фаз | 1 |
| Номинальная мощность | 6 кВт |
| Входное напряжение | До 275 В |
| Тип подачи тока на трансформатор | Электронный блок управления |
Точность стабилизации у Штиля составляет 95%, КПД также равен 95%.
Присутствует защита, которая срабатывает в двух случаях:
Штиль идеально подойдет для обеспечения электроснабжения в небольшом загородном доме или городской квартире.
Достоинство Штиля – гарантия, срок которой равен двум годам.
ORTEA ORION 15

ORTEA ORION 15 – это дорогой и мощный стабилизатор, рассчитанный на серьезные нагрузки. Он подходит для запитывания большого загородного дома или для использования на малом производстве, в торговле.
Вот основные технические характеристики устройства:
| Количество фаз | 3 |
| Номинальная мощность | 15 кВт |
| Входное напряжение | До 253 В |
| Тип подачи тока на трансформатор | Электромеханическая регуляция |
Слабая сторона модели – максимально допустимое входное напряжение, которое составляет всего 253 В. Это довольно мало – в сельской местности бывают довольно резкие скачки вольтажа. Однако этот недостаток с лихвой компенсируется очень высоким КПД (98%) и точной работой (процент искажений здесь равен 0,5%).
Конструкция предусматривает систему защиты, которая срабатывает при:
- Превышении максимально допустимого входного напряжения.
- Короткого замыкания.
APC by Schneider Electric Line-R LS1000-RS

APC by Schneider Electric Line-R LS1000-RS – компактный стабилизатор, который стоит около 1 500 рублей. Он выполнен в виде небольшого пластмассового прямоугольника с тремя розетками. Ради компактности пришлось пожертвовать размерами трансформатора, поэтому высокой мощностью эта модель похвастаться не может.
Вот ее основные характеристики:
| Количество фаз | 1 |
| Номинальная мощность | 1 кВт |
| Входное напряжение | До 242 В |
| Тип подачи тока на трансформатор | Реле |
Несмотря на низкую стоимость и малый размер, APC имеет довольно неплохие параметры отклонения выходного сигнала – не больше 10%. А вот КПД низковат – всего 90%. Тем не менее, для устройства за 1 500 очень неплохо.
HOME СНР1-0-0,5

Еще один компактный стабилизатор. Правда, за счет применения объемного трансформатора, обеспечивающего более стабильную работу, цена у него выше, чем у АРС, и составляет примерно 2 000 рублей. Подходит для использования на небольших площадях или запитывания отдельных приборов.
Ниже приведены основные характеристики модели:
| Количество фаз | 1 |
| Номинальная мощность | 500 Вт |
| Входное напряжение | До 250 В |
| Тип подачи тока на трансформатор | Реле |
Гул и щелчки
Если стабилизатор напряжения сильно гудит, нужно проверить, чтобы питающее напряжение не было выше или ниже допустимых диапазонов. Диапазон регулировки в большинстве случае лежит в пределах 100-250 Вольт.
Внимание! Даже при исправном состоянии автотрансформатор равномерно и не слишком громко гудит. Также гул издаёт сервопривод при перемещении щеточного узла
Релейные стабилизаторы напряжения во время работы издают щелчки. Это нормально, реле (черные прямоугольники на рисунке ниже) переключают отводы от обмоток для регулировки выходного напряжения.

Если устройство громко трещит – это может свидетельствовать об искрении щетки в сервоприводных моделях, проблемах с реле и плохом контакте внутренней проводки устройства.









Сервопривод аппарата и его ремонт
Одной из частых причин выхода из строя электромеханических стабилизаторов является поломка сервопривода. Он представляет собой небольшой электрический двигатель. Задача привода – перемещать щёточный механизм по обмотке трансформатора.
Проблема заключается в том, что новый мотор стоит сравнительно больших денег, поэтому экономически целесообразнее починить имеющийся. В случае механических проблем, таких как заклинивание вала привода, разрушение каких-либо элементов крепления, их можно устранить простыми слесарными работами. Т.е. понадобится протянуть крепежи, перебрать мотор, возможно, заменить втулки или подшипники.
В случае перегорания обмотки привода её можно перемотать. Однако процесс этот трудоёмкий и требует участия электрообмотчика (профессия) с опытом ремонта подобных двигателей.
Для чего нужен стабилизатор напряжения
Пониженное и/или нестабильное напряжение в сети электропитания может необратимо повредить всю бытовую технику в Вашем доме!
И, при этом, в бесплатном гарантийном сервисе, вероятнее всего, Вам будет отказано, так как, гарантия имеет силу лишь при условии, что устройство эксплуатируется в условиях электропитания удовлетворяющих строгим техническим требованиям к напряжению питания — 220 вольт ±10%.
Бытовая техника, подключенная через стабилизатор, работает в щадящем режиме электропитания со стабилизированным входным напряжением питающей сети, что позволяет значительно продлить ее эксплуатационный ресурс и даже сэкономить на электроэнергии т.к. вся бытовая техника изначально проектируется на конкретное значение в сети.
Стабилизаторы также могут использоваться для защиты электродвигателей. Возможно, Вы замечали как трудно стартовать электродвигателю при пониженном питании в сети.
Если подано питание меньше нормы — двигателю не хватает пусковой мощности, он просто стоит и потребляет огромный пусковой ток, который раз в пять-семь больше рабочего. Двигатель очень быстро перегревается и выходит из строя.
А теперь представьте, что это двигатель Вашей новой стиральной машинки или нового холодильника — нужен стабилизатор.
Стабилизатор для частного дома или дачи — просто необходим для защиты от постоянных перепадов напряжения в сети.
Для корректного повышения/понижения напряжения в сети, для защиты то низкого/высокого значения питания необходим повышающий/понижающий стабилизатор от авторитетного производителя.
Значение вольтодобавки будет автоматически подбираться в зависимости от уровня просаженности во входной электросети, а в случае аварийного изменения входного напряжения вся аппаратура будет автоматически отключена от сети.
- Зачем нужен стабилизатор:
- Если у Вас в доме нет ничего более ценного, чем лампочки накаливания, однозначно, — стабилизатор Вам не нужен.
- Есть смысл задуматься о покупке стабилизатора, если у Вас есть хотя бы холодильник или микроволновая печь и питание в сети периодически падает ниже 190 вольт.
- Ну и если у Вас «полный фарш» бытовой техники и питание периодически отклоняется вверх выше 250 вольт и/или вниз ниже 190 вольт — Вам крайне необходимо защитить всю электросеть в доме мощным стабилизатором сетевого напряжения.
Вывод очевиден:
Принцип работы стабилизатора напряжения
- Принцип работы стабилизатора заключается в отслеживании изменений входного питания и корректировке в соответствии с ситуацией:
- При изменении входного напряжения, первую фазу (20 миллисекунд) стабилизатор использует для замера.
- После замера происходит реагирование на ситуацию. При изменении напряжения в пределах диапазона, происходит выравнивание до 220 В.
- При падении значения ниже диапазона, стабилизатор переходит в режим «вытягивания» — поднимает питание, на сколько хватает ресурса трансформатора.
- При скачке выше диапазона, происходит аварийное отключение.
- Импульсные скачки и скачки при отключениях и включениях электроэнергии не пропускаются.
- Регулировка напряжения в стабилизаторе организовано методом переключения добавочных обмоток специального трансформатора.
Переключение осуществляется электронными ключами в момент прохождения синусоиды напряжения через нулевую отметку. Электронные ключи управляются процессором по специальной программе.
Процессор собирает данные с датчиков и коммутирует ключи по заданному алгоритму. Также, процессор не допускает включения более одного ключа и следит за исправностью ключей.
Процессор также собирает данные с сопутствующих датчиков, не обозначенных на схеме (силы тока, нагрева трансформатора, питания процессора, и др.).
В алгоритм программы процессора заложены следующие режимы:
Транзит — режим, когда 220 В на входе нормальное и стабилизатор обеспечивает защиту только от внезапных скачков.
Повышение — режим, когда питание на входе ниже нормы, но в пределах диапазона регулирования, стабилизатор выравнивает его до номинального.
Вытягивание — аварийный режим, когда 220 В на входе ниже нормы и ниже диапазона
Обратите внимание! Стабилизатор не отключается, а поднимает питание, на сколько хватает ресурса трансформатора.
Понижение — режим, когда напряжение на входе выше нормы, но в пределах диапазона регулирования, стабилизатор выравнивает питание до номинального.
Авария — режим, когда 220 В на входе выше диапазона регулирования, стабилизатор отключается, переходя в дежурный режим и «ждет» падения питания.
Задержка включения — режим обеспечивает сглаживание скачка при включении электроэнергии.
Ремонт релейных стабилизаторов напряжения
В релейных стабилизаторах наименьшую надежность имеют электромагнитные реле. Протекание больших токов через контакты вызывает их обгорание или даже спекание. Последнее опасно тем, что может вызвать короткое замыкание части обмоток автотрансформатора.
Стабилизаторы напряжения Ресанта или аналогичные имеют на плате пять реле, коммутирующие по определенному алгоритму части обмоток автотрансформатора. Преимущественные колебания входного напряжения около одной величины приводят к тому, что постоянно в работе находятся только часть реле, одно или два. Поэтому именно они, прежде всего, выходят из строя.
Поиск неисправного элемента затрудняется тем, что малогабаритные реле низко,- и среднемощных стабилизаторов имеют непрозрачный неразборный корпус. Иногда можно определить неисправное реле путем легкого постукивания по корпусу каждого реле изолированной ручкой отвертки. При механическом воздействии сопротивление между обгоревшими контактами может восстановиться, а спекшиеся контакты – разомкнуться. Найденные реле необходимо менять в обязательном порядке.

Релейная плата
Мощные устройства могут иметь реле в прозрачном корпусе, через который визуально наблюдается работа контактных групп. Кроме того, корпус выполнен разборным для возможности очистки. Обгоревшие контакты можно привести в порядок мелкозернистой наждачной шкуркой. Размер зерна должен быть еще меньше, чем при чистке обмоток электромеханических стабилизаторов.

Реле в прозрачном корпусе
В том случае, если визуальный осмотр не выявил повреждений, реле можно выпаять из платы и прозвонить контакты при помощи омметра. Расположение и нумерация контактов приведены на одной из сторон корпуса реле. Между нормально разомкнутыми контактами прибор должен показывать бесконечно большое сопротивление, а между замкнутыми –близкое к нулю. Подав постоянное напряжение 12 В на управляющую обмотку, прозванивают контакты еще раз. Теперь те, что были разомкнутыми, должны замкнуться и наоборот.
Важно! Реле имеют мощные выводы и для пайки требуют использования соответствующего паяльника. Не перегрейте печатные проводники
Автоматические приборы
Электромеханические устройства бывают однофазные и трёхфазные. Контактный узел передвигается по трансформаторным обмоткам с помощью электрического двигателя. Это позволяет контролировать большие показатели напряжения. Поэтому они и относятся к автоматическому типу. Их подразделяют в зависимости от мощности:
- Приборы бытового использования — часто используют для загородного дома. Для того чтобы справиться с плохим электроснабжением дома, ставят на вход модели АСН 3000/1-ЭМ, АСМ 8000/1-ЭМ и АСМ 30000/1-ЭМ.
- На промышленных объектах подходят приборы для сетей трёхфазного электроснабжения моделей АСН 100000/3-ЭМ или АСН 150000/3-ЭМ.
Как известно, стабилизатор напряжения Ресанта, по отзывам потребителей, показывает значения с точностью до 2%. Приборы довольно хорошо подходят для работы дома, так как способны автоматически перезагружаться и функционируют абсолютно бесшумно.
https://youtube.com/watch?v=akezeIGy_WU
Установка стабилизатора
Для сети с напряжением в 220 Вт и частотой 50 Гц лучше всего подойдут релейные или цифровые устройства. Мощность этих устройств позволяет обеспечить защиту приборам общей мощностью от 500 Вт. Пределом мощности является 15 тыс. Вт. К устройствам электронного управления относят приборы, у которых показания входного и выходного напряжения отображается на экране. А также они наделены цифровым регулятором показаний и имеют микропроцессоры для лёгкого управления.
Устройство имеет возможность задержки напряжения на входе. Обычно 5000 вт достаточно, чтобы обеспечить стабильную работу и стабилизировать электросеть в привычном режиме. Такие модели подойдут для подключения любых стандартных приборов (телевизора, телефона, холодильной камеры и других приборов). По отзывам некоторых потребителей, стабилизатор напряжения можно применить для отдельных бытовых приборов. А также использовать для выравнивания общего напряжения сети:
- Устройство Ресанта АСН 500/1-Ц служит для защиты пары небольших бытовых приборов. К ним могут относиться вентиляторы или телевизоры.
- Прибор Ресанта АСН 1000/1-Ц нужен для подключения к нему печатающего устройства и компьютера.
- Прибор модели Ресанта АСН 2000/1-Ц позволяет выравнивать напряжение для работы чайника, утюга, выпрямителя волос или теплового вентилятора.
- Модель Ресанта АСН 3000/1-Ц успешно обеспечит безопасную эксплуатацию электрической плиты или стиральной машины.
- Модели АСН 5000/1-Ц, АСН 10000/1-Ц и АСН 15000/1-Ц лучше всего устанавливать для защиты от скачков напряжения всей техники в доме. Здесь можно подключить как маломощные приборы, так и бойлер или газовый котёл. Для отопительных систем лучше всего подойдут модели мощностью более 10000вт.
https://youtube.com/watch?v=QbkoHJDCfnA
Почему может отключаться стабилизатор напряжения? Какие требования необходимы, чтобы не пришлось устранять ошибки и обеспечить безопасную работу:
- Запрещено перегружать стабилизатор напряжения.
- Нельзя включать прибор если он подвержен прямому солнечному нагреву.
- Устанавливать устройство в сеть без заземления нельзя.
- Запрещено производить разборку прибора.
- Нельзя закрывать предметами или тканью отверстия на корпусе для прохода воздуха.
- Запрещена эксплуатация при повреждениях корпуса или самого прибора.
- Место для установки в помещении не должно быть взрывоопасным.
- Чтобы стабилизатор не сгорел, его нельзя устанавливать ближе полуметра к горючим или легковоспламеняющимся предметам.
- Нельзя продолжать пользование устройством, если происходит повреждение кабелей соединения.
https://youtube.com/watch?v=wjArpt7RzCw
Принцип действия стабилизатора
Поскольку щёлкать в стабилизаторе способны только реле, значит, сделан он по релейной схеме. Каждый релейный стабилизатор имеет в своём строении автотрансформатор, повышающий или понижающий напряжение исходя из соотношения витков обмоток. При приближении значения напряжения к верхней границе диапазона схема устройства переключается на обмотку автотрансформатора с более низковольтным значением, и, как следствие, выходное напряжение становится ниже. Таким же образом это действует и в противоположном направлении: при отклонении напряжения в сети в сторону нижнего порога стабилизирующее устройство переключается на повышающую обмотку автотрансформатора.

Процесс переключения обмоток трансформатора курирует специальное устройство – контроллер стабилизатора, а переключения производятся посредством набора силовых реле. Именно эти реле в моменты подсоединения и производят те самые щелчки, которые слышит пользователь.

В стандартном стабилизаторе может находиться от четырёх до семи силовых реле. И чем больше скачков напряжения в сети электропитания, тем чаще происходят переключения и слышны щелчки. Также в эти мгновения может моргать свет и выключаться высокочувствительная техника.
Принцип работы выпрямителей
Принцип работы устройств отличается в зависимости от их типа, мощности и ряда других характеристик. Конструкция выпрямителей Ресанта включает следующие элементы:
- Электронный блок.
- Трансформаторы автоматического типа.
- Органы управления.
- Вольтметр.
Принципиальная схема стабилизатора Ресанта 5000вт включает электронный блок, который отвечает за управление работой силовой части агрегата. В основной модуль от вольтметра поступают данные о мощности входного напряжения, после чего автоматика сверяет полученные цифры с установленными оптимальными значениями, внося соответствующие корректировки. На выходе получается качественный электроток с выровненной амплитудой. Полностью исключены скачки напряжения, которые могут вывести из строя работающее оборудование и бытовые приборы.
В зависимости от типа трансформатора, метода их отключения и запуска принято выделять две разновидности стабилизаторов:
- Релейные.
- Электромеханические.
Наибольшей популярностью сегодня пользуются стабилизаторы электромеханического типа, в конструкции которых имеется сервопривод, отвечающий за отключение и запуск обмотки в устройстве. Привод включает маломощный двигатель, на котором располагается щётка контакта. К преимуществам стабилизаторов электромеханического типа относят их точность работы, а также широкий диапазон регулировки напряжения. Единственный недостаток — это сложность конструкции, что отрицательно сказывается на надежности техники.
В релейных стабилизаторах встроенная автоматика выполняет отключение и подключение витков коммутатора работы, до тех пор, пока не будет получено оптимальное напряжение на выходе. Для ускорения работы аппарата все витки трансформатора поделены на подгруппы, что позволяет улучшить амплитуду напряжения, упрощая при этом работу аппарата. Стабилизаторы этого типа отличаются надежностью, что объясняется простотой конструкции. К минусам можно отнести небольшую скорость выпрямления напряжения, поэтому с чувствительными приборами использовать их не рекомендуется.
Вам это будет интересно Как проверить микросхему на работоспособность мультиметром не выпаивая





