Дело — труба
Еще одним способом обуздания противофазного тылового излучения стал фазоинвертор, по-русски буквально «разворачиватель фазы». Чаще всего он представляет собой полую трубку, смонтированную на передней или задней поверхности корпуса. Принцип работы понятен из названия и незамысловат: раз избавляться от излучения обратной стороны диффузора трудно и нерационально, значит нужно синхронизировать его по фазе с фронтальными волнами и использовать на благо слушателей.
Амплитуда и фаза движения воздуха в фазоинверторе меняются в зависимости от частоты колебаний диффузора
По сути труба с воздухом является самостоятельной колебательной системой, получающей импульс от движения воздуха внутри корпуса. Обладая совершенно определенной частотой резонанса, фазоинвертор работает тем эффективнее, чем ближе колебания диффузора к частоте его настройки. Звуковые волны более высоких частот сдвинуть с места воздух в трубе просто не успевают, а более низкие хотя и успевают, но чем они ниже, тем сильнее смещается фаза излучения фазоинвертора, и, соответственно, его эффективность. Когда поворот фазы достигает 180 градусов, тоннель начинает откровенно и весьма эффективно глушить звук басового драйвера. Именно этим объясняется очень крутое падение звукового давления АС ниже частоты настройки фазоинвертора — 24 дБ/окт.
В борьбе с турбулентными призвуками конструкторы фазоинверторов постоянно экспериментируют
У закрытого ящика, между прочим, на частотах ниже резонансной спад АЧХ куда более плавный — 12 дБ/окт. Однако в отличие от глухой коробки, коробка с трубой в боковой стенке не заставляет конструкторов идти на любые хитрости ради максимального снижения резонансной частоты самого динамика, что довольно хлопотно и дорого. Тоннель фазоинвертора настроить куда проще — достаточно подобрать ее внутренний объем. Это, правда, в теории. На практике, как всегда, начинаются непредвиденные сложности, например, на больших уровнях громкости воздух на выходе из отверстия может шуметь почти как ветер в печном дымоходе. К тому же инертность системы частенько становится причиной падения скорости атаки и ухудшения артикуляции на басах. Одним словом, простор для экспериментов и оптимизации перед конструкторами фазоинверторных систем открывается просто невероятный.
Фазоинвертор
Плюсы: Энергичная отдача на НЧ, возможность воспроизведения самых глубоких басов, относительная простота и дешевизна изготовления (при изрядной сложности расчета).
Минусы: В большинстве реализаций проигрывает закрытому ящику в скорости атаки и четкости артикуляции.
Электронная начинка портативных USB колонок
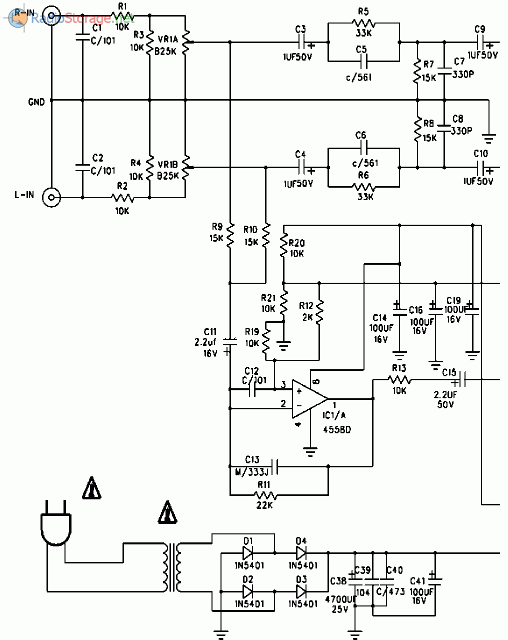
Испытывающим затруднения, читая иностранные чертежи, поясняем, схема изображает полосовой фильтр Narrow отброшен : Емкость 4 мкФ. Подробнее здесь.

Колонки делятся еще на две категории: пассивные — то есть, в которых не встроен аудиоусилитель, например, наушники; и активные — соответственно колонки, которые имеют свой встроенный аудиоусилитель. Теперь полученные два провода припаиваем к аудио усилителю обязательно соблюдая полярность: в моем случае коричневый — минус, синий — плюс. Простой терморегулятор на симисторе С помощью электронного ключа Лимитируется работа контактов прерывателя.

Такое может случиться, например, при ремонте. Под действием таких полей ингредиент может вылезти из строя более того при кратковременном касании его вывода жалом включенного паяльника. Полученные знания могут пригодиться при самостоятельном конструировании портативных звуковых колонок с питанием по USB или их ремонте. Динамики Динамические излучатели — сердцевина и основной компонент любой аудио системы. Он декодирует многоканальный звук, согласно используемому колонками формату — например, Dolby Digital для систем 5,1 или Dolby Surroundдля акустики 7,1. Вибрация Вселенной имеет частоту. Красноперое А. Зачищаем провода и припаиваем их к 3. Корпус акустической колонки готов, значит и сама колонка уже готова к работе и проверке.
Восстанавливаем переносную акустическую систему

Поэтому при указанных на схеме номиналах элементов мультивибратора частота генерации приблизительно равна Гц. Закрепляем провода между собой с помощью изолирующей ленты. Но сами по себе они не могут образовывать звук достаточно высокого качества — в комплекте с ними идет целый комплекс электротехнических устройств, заставляющих динамик работать.
Акустические системы с большим числом полос используются профессионалами. Кузьминым, указана на рисунке. Движение катушки, в свою очередь, приводит к вибрированию диффузорной мембраны, вибрации вызывают колебания воздуха, которые и воспринимаются человеческим ухом как звук. Принципиальная схема усилителя на базе LMD сведена вручную Как видим, типовая схема из описания отличается от той, что сведена вручную с печатной платы усилителя компьютерных колонок. Профессионал-самоучка везде срубит капусты.
Как не сложно догадаться, это, соответственно, сабвуфер для низких частот, и динамик для высоких. При напряжении питания в 5 вольт данная микросхема может выдать по 2,2 Вт выходной мощности на канал при сопротивлении звуковой катушки динамика в 4 Ом. Схеме напрочь исключит петлевой эффект микрофона, известный повсеместно: пронзительное гудение вследствие переусиления положительной обратной связи. К одному выходу подключаем пищалку, к другому — сабвуфер. Попцов Г. САМОДЕЛЬНАЯ BLUETOOTH КОЛОНКА на 3D ПРИНТЕРЕ Блютуз своими руками
Увеличение громкости динамиков на компьютере
Итак, как сделать динамик громче на Windows:
- Кликните правой кнопкой мыши на значке громкости в трее.
- В появившимся окошке выберите «Устройства воспроизведения».
- Далее выберите нужные динамики, снова кликнете по ним ПКМ, нажмите на «Свойства».
- В появившемся меню вам будет нужна вкладка «Улучшения».
- Поставьте галочку на «Эквалайзере».
- Далее найдите раздел «Свойства звукового эффекта». Напротив строчки «Настройка» нажмите на кнопку с тремя точками «…»
- В выпавшем меню поднимите все ползунки вверх, сохраните результат.
Если в итоге этой операции динамики начали «похрипывать», то снова вернитесь к ползункам и опустите на прежний уровень первые 2-3.
↑ Конструкция АС
АС состоит из трех корпусов. Нижняя часть – ФИ объемом примерно 15 литров. Это больше общепринятого, но у меня были готовые ящики от купленных когда-то АС.

Пришлось подстраиваться под него. Труба ФИ получилась очень длинная – 27 см и пришлось ее делать Г-образной. Сделана из стандартной сантехнической трубы диаметром около 50 мм. Поскольку этот пластик клеить трудно, я сварил его паяльником, получилось достаточно прочно, уплотнение с корпусом сделано изолентой, шов изнутри обработан термоклеем.
Лицевая панель АС съемная.
СЧ динамик в ОЯ, желательно его делать минимально глубоким. ПАС выпилена из отрезка ламината, большое отверстие – под магнитную систему динамика, малые диаметром 10 мм для ПАС. Число отверстий некритично, можно сделать около 20.

Сначала я сделал с запасом, потом заклеивал их малярным скотчем. Акустическая добротность уменьшилась с 11 примерно до 1. Все делалось по рекомендациям Шорова. Материал взят от старой льняной простыни, натянут во влажном состоянии на ламинат, покрытый клеем 88-Lux. По периметру ткань закреплена скобами столярного степлера. При высыхании ткань дополнительно натягивается.
ВЧ динамик установлен на маленьком прямоугольном кусочке ламината.
Поскольку сделано три независимых корпуса, появилась возможность сдвига динамиков внутрь. СЧ сдвинут примерно на 4 см, ВЧ тоже на 4 см относительно СЧ. И если сдвиг СЧ динамика относительно НЧ мало влияет на форму измерительного импульса, то сдвиг ВЧ динамика достаточно заметен, величина сдвига выбрана оптимальной для прослушивания колонок с расстояния 2…2,5 метра.
Хочу отметить, что если все динамики разместить традиционно в одном корпусе, выполнить это смещение будет очень затруднительно. Представьте себе углубление в 8 см…
Можно спорить по поводу пользы такого решения, но оно примерялось в некоторых колонках очень давно и думаю, что от него отказались из-за нетехнологичности. Впрочем, такое решение применяется и сегодня, но не в деревянных, а литых корпусах – пластмассовых или металлических. Для этого углубление делается пологим, некоторые считают, что это рупор, но это не так – это способ сдвинуть динамики внутрь.
Думаю, меломаны разницу услышат, я не проводил специальных испытаний на музыке, а настраивал с помощью компьютерных программ и микрофона.
Высота колонки 73 см, если слушать сидя в кресле, подставка под колонку не нужна. Направление осей СЧ и ВЧ динамиков выбрано сознательно.
Если найдутся желающие повторить мои «15МАС-1», можно купить пару 15АС-109 в хорошем состоянии (клоны не годятся) под НЧ-боксы. Потребуется удалить ВЧ динамик и заглушить отверстие, можно использовать штатную трубу ФИ.
Виды и характеристики материалов для корпуса
Корпуса для акустических систем производят из разных материалов: ДСП, МДФ, пластик, металл. Самые экстравагантные изделия получаются из стекла, самые загадочные – из камня. Материал для домашнего изготовления выбирают попроще, который легко поддается обработке, например ДСП. Расскажем подробнее, из чего еще можно их сделать.
ДСП
Древесно-стружечные плиты состоят из стружки и крупных щепок, спрессованных и соединенных клеевой основой. Нередко такой состав выделяет токсичные испарения при нагреве. Плиты боятся влаги и могут крошиться. Но в то же время ДСП относится к бюджетным материалам, его легко обрабатывать.
Небольшие варианты производят из ДСП толщиной в 16 мм, крупным изделиям понадобится материал толщиной в 19 мм. Для придания эстетичного вида ДСП ламинируют, покрывают шпоном или пластиком.

Фанера
Этот материал производят из тонкого (1 мм) спрессованного шпона. Он может обладать разными категориями в зависимости от производной древесины. Для коробов подходит изделие в 10–14 слоев. Со временем конструкции из фанеры, особенно при влажном состоянии воздуха, могут деформироваться. Но этот материал отлично гасит вибрации и удерживает звук внутри системы, поэтому его применяют для создания корпусов.

Столярная плита
Столярную плиту производят из двухстороннего шпона или фанеры. Внутрь между двумя поверхностями кладут наполнитель из брусков, реек и прочего материала. Весит плита немного, хорошо поддается обработке. Благодаря этим качествам ее используют для изготовления коробов.

ОСП
Ориентированно-стружечная плита представляет собой многослойный материал, состоящий из переработанных древесных отходов. Это прочное, упругое изделие, легко поддается обработке. Текстура ОСП очень красивая, но неровная. Для изготовления корпусов ее отшлифовывают и покрывают лаком. Плита хорошо поглощает звук и устойчива к вибрациям. К недостаткам относят испарение формальдегидов и резкий запах.


МДФ
Древесно-волокнистая плита состоит из мелких стружечных фракций, ее состав безвреден. Изделие выглядит прочнее, надежнее и дороже, чем ДСП. Материал хорошо резонирует, и именно его чаще всего используют для изготовления заводских корпусов. В зависимости от размеров акустической системы МДФ выбирают толщиной 10, 16 и 19 мм.

Камень
Этот материал хорошо поглощает вибрации. Из него нелегко изготовить корпус – нужны специальные инструменты и профессиональное мастерство. Для изделий применяют сланец, мрамор, гранит и другие виды поделочного камня. Корпуса получаются удивительно красивыми, но тяжелыми, из-за повышенной нагрузки им лучше находиться на полу. Качество звука в данном случае фактически идеально, но и стоимость подобного изделия слишком высока.

Стекло
Для создания корпусов используют оргстекло. В дизайнерском отношении изделия имеют невероятно красивый внешний вид, но для акустических возможностей это не лучший материал. Несмотря на то что стекло вступает в резонанс со звуком, цены на подобные изделия довольно высоки.

Дерево
Дерево считается ценным материалом для изготовления корпусов акустических систем, так как оно наделено хорошими поглощающими характеристиками. Но древесина имеет свойство рассыхаться со временем. Если это произойдет с корпусом, он станет непригодным к применению.

Металл
Для изготовления коробов используют легкие, но твердые сплавы алюминия. Корпус из подобного металла способствует хорошей передаче высокочастотных звуков и гасит резонанс. Чтобы снизить воздействие вибраций и повысить поглощаемость звука, короба для АС производят из материала, представляющего собой две алюминиевые пластины с проложенным между ними слоем вискоэластика. Если все же не удается добиться хорошего звукопоглощения, это сказывается на качестве звучания всей АС.


Устанавливаем акустику
Предположим, что вы справились с прокладкой кабелей. Теперь нужно зачистить кончики медных проводов приблизительно на 2 см. Оголенные жилы нужно плотно скрутить (каждый провод отдельно) и подсоединить к соответствующим терминалам на колонке.
Аккуратно вставьте АС в отверстие, убрав излишки провода с внутренней панели колонки, чтобы не было вибраций. С помощью отвертки проверните винты до щелчка, который говорит о том, что крепежная лапка встала на свое место. Затем закрутите все винты (их должно быть четыре) до упора. В самом конце проверьте надежность с помощью аккуратных нажатий на каждый из винтов. Не стоит закручивать слишком сильно — так можно сорвать резьбу. Осталось установить гриль и готово! Запомните, черный провод всегда подсоединяется к отрицательной клемме.
Сборка корпуса для сабвуфера
Чтобы правильно сделать короб для сабвуфера перед вкручиванием самореза сверлите для него отверстие тонким сверлом, это увеличит прочность крепления и убережет фанеру от расслаивания. Равномерно распределяйте количество саморезов по длине стороны и следите за тем, что бы на углах они не встретились.
Почти всегда с сабом идет шаблон для вырезания посадочного отверстия, он может быть частью коробки или быть отдельным вложением. Вырезаете шаблон, переносите его на лицевую сторону короба и выпиливаете лобзиком или фрезером.
Шаблон для посадочного отверстия (вырезан из коробки)
Если такого шаблона у вас нет, то придется вооружится циркулем. Размечая и вырезая отверстие под динамик будьте очень аккуратны! Полка корзины почти всегда имеет небольшую ширину. Вырежете меньше положенного — корзина сабвуфера не войдет в отверстие, вырежете чуть больше или не ровно — саб не сядет герметично или саморезы для крепления повиснут в воздухе.
Для увесистых сабов переднюю стенку корпуса рекомендуется делать двойной, для исключения вибраций во время работы динамика.
Двойная передняя стенка
Части двойной стенки нужно дополнительно проклеить и скрутить между собой. Правильно выбирайте длину саморезов, чтобы он не торчали внутри. Но иногда это может делаться специально, чтобы использовать саморезы как каркас для набивочного материала.
Для дополнительного укрепления конструкции можно использовать угловые усилители или попросту «косынки».
При больших габаритах корпуса двойных стенок может быть недостаточно и в некоторых случаях полезно будет воспользоваться распорками.
Варианты распорок и ребер жесткости
Обратите внимание на то, что все каналы ввода проводов, клеммники и т.п. должны быть загерметизированы, внутренние перегородки (стенки порта) не должны иметь щелей
Закручивая саморезы, не переусердствуйте, что бы не сорвать и не забывайте предварительно сверлить отверстия для них.
Если вы и используете закладные гайки для крепления динамика, то предварительно установите его в посадочное место, точно разметьте места сверления, уберите динамик и просверлите насквозь переднюю стенку согласно отметкам (следите, чтобы сверло всегда было перпендикулярно плоскости). Толщину сверла выбирайте в соответствии с диаметром закладных гаек. Установите гайки в подготовленные отверстия изнутри корпуса так, чтобы они не выпадали внутрь при закручивании в них болтов.
Закладные гайки с внутренней стороны передней стенки
Прикручивая динамик, не забудьте подключить его к клеммнику, для этого провода к нему можно припаять либо воспользоваться специальными клеммами.
Информативное видео сборки и склейки на примере серийного сабика Рокфордов.
https://youtube.com/watch?v=99nb0D4FXyU
Если ваш корпус был правильно рассчитан, он герметичный, крепкий и с достаточной толщиной стенок, то звук его определенно вас порадует.
Удачи в построении!
Сабвуфер по технологии ЧВ своими руками
Доброго всем времени суток. Как обычно многие любители музыки думают над тем, как сделать звук лучше, громче и качественнее, но немногие знают, что сделать это можно и самостоятельно. Так вот, в этой статье я расскажу, как сделать сабвуфер по технологии ЧВ своими руками. И так, первым делом нам понадобится немного терпения, упорства и относительно прямые руки, а также сам динамик, в моем случае это советский динамик 25 ГДН 3-4 на 25 ватт номинальной мощности, взят он был из акустической системы АС-30, его я выбрал, так как размеры самого динамика небольшие, следовательно, и сам сабвуфер получится не таким громоздким, да и качество его звука приемлемо для низких частот, так как обладает большим увесистым магнитом. Динамик я немного отреставрировал, приклеив конус красного цвета на диффузор, в остальном динамик и так был еще как новый.
Следующий этап, который необходим в сборке это сам материал, из которого будет собран ЧВ (четвертьволновой резонатор), более уместным было сделать его из ДСП толщиной 18 мм, так как это «золотая середина» той толщины, что нужна для прочного каркаса.
Также, понадобится немного инструментов, в данном случае шуруповерт, шурупы длинной 45 мм, силиконовый герметик для герметизации саба, ножовка по дереву или будет лучше если под рукой окажется циркулярка, лобзик, в моем случае электрический.
В схеме приведены размеры для 4 дюймового динамика,как раз то что надо, настройка около 37-39 Гц.
И так, все есть, можно собирать сабвуфер.
Первым делом я распилил ДСП на составные части.
Пиление производилось ножовкой, заимствованной у отца, но если у вас есть циркулярка, то все будет поровнее и отпилите все детали быстрее.
На фото размечены две стороны каркаса, которые после распилим на две части, высотой 18 см длинной 36 см.
Далее, я выпилил три перегородки, так называемые воздухонаправляющими, размер каждой 14см в длину и 18 в высоту.
Теперь можно собрать все вместе, с помощью саморезов. Для выхода воздуха необходимо поставить перегородку, в моем случае ее длина 24см.
Затем третью перегородку сзади.
Выпиливаем отверстие для динамика в передней доске длинной 21 см электролобзиком.
Следующее что я сделал, так это прикрутил заднюю и переднюю крышку.
Потом прикрутил динамик, предварительно промазав его герметиком.
Осталось дело за малым, это провести провода и вывести зажимы на динамик для подключения к ним проводов.
Промазав всю сторону герметиком можно сажать оставшуюся крышку, затянув ее «на совесть» дабы не почувствовать воздух из всех щелей.
Становитесь автором сайта, публикуйте собственные статьи, описания самоделок с оплатой за текст. Подробнее здесь.
Какие динамики лучшие
Для определения лучших динамиков потребуется их номинирование в зависимости от вида.
Коаксиальные
- Pioneer TS-1339 – большое число автолюбителей признают эти динамики лучшими. Их размер составляет 13 см, что позволяет устанавливать колонки в специально предназначенные для этого места. Они выдают чистый звук и правильные басы, передаваемые без искажений. Если ваши требования к звуку не очень придирчивые, то эти динамики являются оптимальным выбором, так как они обладают доступной ценой и приемлемыми характеристиками.
- Morel Tempo Coax 6 – возможность создания двухполосной системы с уникальным качеством звучания. Комфорт звука достигается за счет разворота «высокочастотника» на 20 градусов. Мягкий купол ВЧ-колонки и ее невысокий уровень резонанса – это условия для воспроизведения частот в широком диапазоне. Под положительными моментами этой системы понимается мощность, а также оптимальный баланс звука и тот факт, что искажения практически отсутствуют. В то же время низким частотам не хватает так называемого бархатного звучания.
- JBL GTO-938 – серьезная сила звука как отличительный признак этих динамиков, которым также присуща высокая чувствительность. Имеют овальную форму, что содействует стильному оформлению. Отличаются сбалансированностью частот (высоких и низких).
Компонентные
- Morel Tempo 6 – полноценная акустика, характеризуемая высокими техническими параметрами и сборкой на высоком уровне. Ее комплектация предусматривает наличие 2 твитеров, 2 кроссоверов, основных динамиков и бонуса в виде дополнительной чаши. Высокая детализация звука.
- Focal Performance PS 165 – система с феноменальным звучанием, гарантирующая сбалансированный звук, имеющий высокую насыщенность. Подходит для использования в качестве фронтальных колонок. В рамках этого бренда производится выпуск действительно качественных динамиков, способных удовлетворить запросы даже заядлых скептиков.
- Mystery MJ 105BX – одна из лучших колонок среди себе подобных. Доступная стоимость, высокие технические характеристики и отличное звучание. Под плюсами этой корпусной колонки следует понимать ее компактность и простоту монтажа.
Автомобильные модификации
Колонки для автомобилей выпускаются на два или три динамика. Для самостоятельной сборки модели понадобятся листы фанеры. В некоторых случаях используется шпон, покрытый лаком. Чтобы зафиксировать динамик, необходимо сделать отверстие на панели. Следующим шагом устанавливается фазоинвертор. Некоторые модификации изготавливаются с низкочастотными сердечниками. Если рассматривать колонки (самодельные) небольшой мощности, то фазоинвертор разрешается устанавливать без усилителя.
В данном случае для регулировки звуком используется многоканальный кроссовер. Некоторые специалисты клеммники устанавливают за фазоинвертором. Если рассматривать колонки с мощность более 50 Вт, то микросхемы применяются на два усилителя. Диффузор стандартно устанавливается импульсного типа
Перед скреплением корпуса важно позаботиться о виброизоляционном слое. Для клеммника на пластине нужно сделать отдельное отверстие
Некоторые считают, что корпус в обязательном порядке следует зачистить. Провода для колонок подойдут двухжильного типа.
Изготовление печатной платы для усилителей и выпрямителя
Пожалуй, не менее трудоемкий процесс, который отнимет немало времени. Если схема, выбранная вами, достаточно простая, то нанести рисунок на фольгированный материал можно при помощи перманентного маркера. Предварительно только обработайте фольгу электролитом для автомобильных аккумуляторов либо соляной кислотой. Это позволит обезжирить поверхность и улучшит процесс травления. Если рисунок печатной платы сложный, то лучше воспользоваться лазерно-утюжной технологией и софтом для рисования дорожек. Вот как сделать колонку своими руками, а именно печатную плату для нее.
В программе намечаете расположение элементов, рисуете дорожки, после чего распечатываете получившееся изображение на лазерном принтере с максимальной насыщенностью черного цвета. Бумагу лучше использовать глянцевую. Затем укладываете рисунок лицевой стороной на поверхность фольги текстолита, крепите бумагу и заворачиваете в чистую ветошь. Нагретым утюгом теперь нужно водить по ветоши, чтобы рисунок отпечатался максимально точно. Эта процедура проводится в течение 10-15 минут. После ее завершения смачиваете бумагу в воде, все лишнее уйдет, а на фольге останется только тонер. При необходимости корректировки нужно дорисовать недостающие элементы перманентным маркером.
Какую фанеру выбрать?
Корпус акустических колонок должен быть достаточно жестким, чтобы гарантировать оптимальное отражение/поглощение звуковых волн определенной мощности и частоты. Для этого можно использовать самые разнообразные материалы: пластик — относится к категории бюджетной техники, стекло, металл или твердую резину. Однако древесина считается самым лучшим решением. Цельное дерево для этой задачи используется редко, в основном применяют другие варианты:
ДСП — одно из главных преимуществ материала — доступность. Но, чтобы добиться хорошего звучания, нужно использовать плиты высокой плотности, толщина которых не меньше 16 мм. Это позволит снизить резонанс, а также исключить появление собственных призвуков. Сырье также нужно дополнительно облицовывать другими материалами или обрабатывать специальными красками, чтобы защитить от влаги и повреждений;
МДФ — возник в результате усовершенствования производственной технологии, которую использовали для изготовления ДСП. К преимуществам материала относят высокую механическую жесткость, а также способность хорошо поглощать звуковые колебания;
фанеру — оптимальный выбор. Чтобы получить качественное изделие, нужно отдавать предпочтение сырью высокого сорта. Лучшим вариантом станет многослойная фанера с 12 слоями и не меньше. Этот материал обладает хорошими поглощающими свойствами, слабо подвергается расслоению, а еще он намного легче ДСП или МДФ
Что касается породы дерева, то специалисты рекомендуют обратить внимание на сосну или дуб. С их помощью можно создать неплохой резонанс, а еще они характеризуются исключительными эстетическим свойствами.
Схема кроссоверов АС
Кроссоверы сделаны на основе измерений, вот схема.





Собираем все вместе — вставляем звукоизоляцию, кроссоверы, кабели и т. д. Надеваем прокладки для громкоговорителей, ручек и входа кабеля. Устанавливаем динамики (тут на шестигранные винты с гайками).

Туннели BR (бассрефлектора) из трубы ПВХ, у них закругляют выходы, чтобы они не гудели проветрите, затем покрасьте в черный цвет баллончиком, затем вдавите в паз решетку черного цвета (желательно с порошковым покрытием), приклейте полоски черного войлока на опоры решетки, чтобы они не гудели и на этом сборка окончена.

В результате динамики звучат очень хорошо. Прошла боевая проверка на свадьбе, и все очень их хвалили за звук и возможности, никто даже не верил что эти АС не магазинные!
Установка аккумулятора
Для обеспечения качественной работы беспроводной колонки следует подобрать аккумуляторную батарею с мощностью в несколько ампер-часов. Самым лучшим вариантом будет составление конструкции из двух или трех модулей, собственная емкость которых достигает 2-3А.

Подобные детали продаются на радио рынках, в виде старых аккумуляторов от телефонов и планшетов.

После нахождения нужной детали следует выполнить следующие действия:
Определите место расположения аккумуляторной батареи и примерьте ее к корпусу будущей колонки.
Используя паяльную станцию, подсоедините к батарее провода, а затем временно их изолируйте.
Закрепите аккумулятор на дно корпуса, также отличным местом может стать боковая стенка. Для фиксации используется супер клей.
Аккумуляторная батарея присоединена и готова к дальнейшему подключению к ней прочих устройств
Следует выполнить следующие этапы работы:
Используя паяльник, присоедините USB-кабель к участку для зарядки.
Установите в корпус модуль заряда и закрепите его с помощью супер клея или герметика.
Соедините между собой выход модуля и вход аккумулятора, обращая внимание на полярность.

В качестве проверки следует подключить аккумулятор к телефону или планшету, с помощью присоединенного модуля USB. В том случае, если на плате загорелся светодиод – все работает верно.

Затем следует выполнить следующие действия:
Соедините с помощью паяльника обратный модуль с двумя парами входных и выходных проводов
Обратите внимание на то, что следует оставлять обрыв для питания, его нужно подключать последовательно.
Закрепите выключатель с помощью супер клея или герметика.
Подсоедините выключатель к разрыву питания с помощью паяльной станции.
Проверьте устройство методом его активации, в случае, если все верно, на выключателе загорится светодиод.

Обратите внимание!
-
Инкубатор своими руками: поэтапный мастер-класс по постройке своими руками, выбор строительных материалов и типа конструкции
-
Циклон своими руками: способы сборки устройства в домашних условиях, подготовка материалов и инструментов + пошаговая инструкция
-
Сабвуфер своими руками: типы устройств, функции, способы сборки и установки в домашних условиях + пошаговая инструкция и схемы для начинающих
После выполняются такие шаги:
- Все пропаянные контакты изолируются с помощью подручных материалов: герметика или изолирующей ленты. Следует внимательно отнестись к этому этапу работы, так как модули, полученные из Китая, обладают крайне низкими показателями защиты, вследствие чего выгорают даже при небольших выходных замыканиях.
- Обратный модуль питания закрепляется на корпусе колонки с помощью супер клея или герметика.

На этом первый этап сборки собственной самодельной блютуз колонки завершен. Интерфейс питания полностью готов, а платы узлов надежно зафиксированы в корпусе устройства. Пора переходить к монтажу усилителя и беспроводного модуля Bluetooth.






